众所周知,简称“晋”,中华人民共和国省级行政区,省会太原,位于中国华北,山西省2022年考研参考人数17.2万人 较上年增加2.3万人。山西高校有山西大学、太原科技大学、中北大学、太原理工大学、山西农业大学、山西医科大学、长治医学院、山西师范大学、太原师范学院、山西大同大学、晋中学院、长治学院、运城学院、忻州师范学院、山西财经大学、山西中医药大学等调剂名额也较多,今天笔者整理了一下山西高校已公布调剂信息的名单。
有下列4所高校公布调剂信息太原科技大学、山西农业大学、山西师范大学、太原师范学院等,其他院校正在更新中,如有需要请关注我。
太原科技大学经济与管理学院2022年硕士研究生招生调剂信息
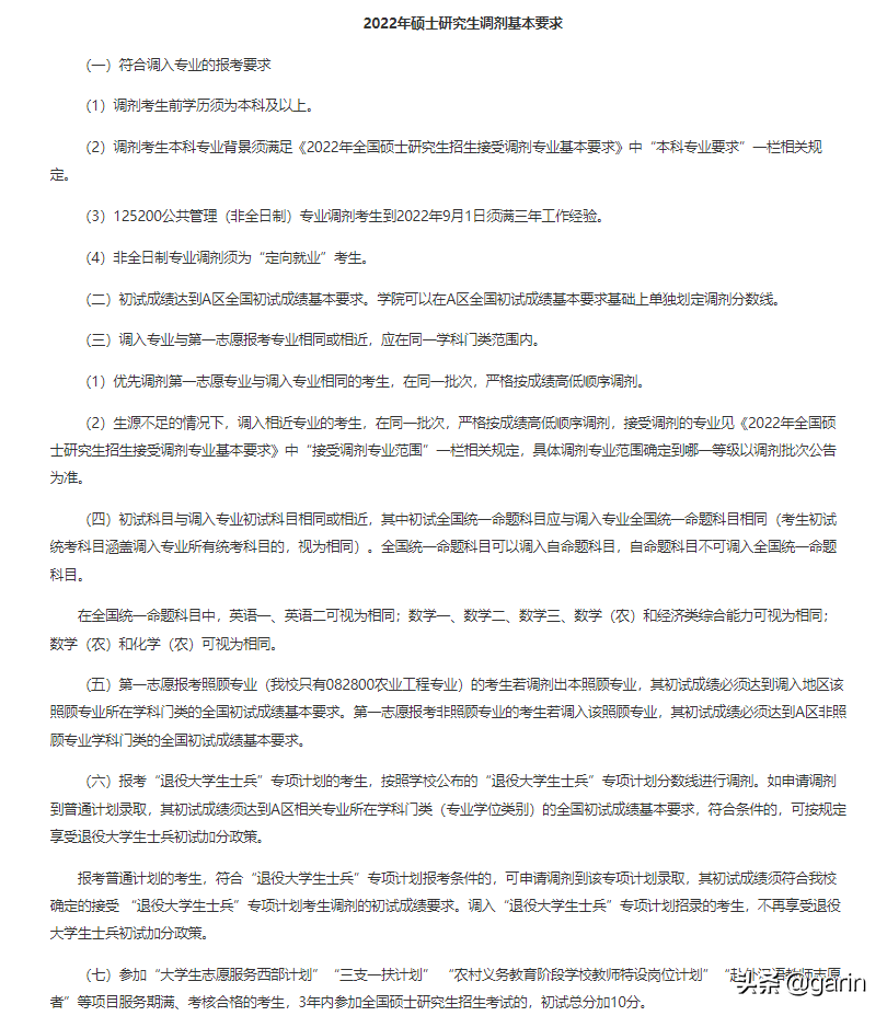
山西农业大学2022年硕士研究生调剂基本要求
山西师范大学关于公布2022年硕士研究生招生考试调剂及复试相关事项的通知
太原师范学院关于2022 年硕士研究生招生考试复试及调剂相关工作安排
以上就是笔者整理的山西高校的2022调剂院校信息,如果对您有帮助,或者你身边的朋友家人有需要调剂的记得转发哦,关注我不迷路,下一篇更新吉林高校调剂信息。#2022考研##2022考研复试调剂##我要上 头条#
最后祝愿大家一战成硕。
如有调剂需要的请大家关注我,谢谢大家啦,收集信息不易还请多多点赞转发,谢谢大家啦。如有让我推荐院校需求的。请看我主页的调剂文章。
版权声明:我们致力于保护作者版权,注重分享,被刊用文章【山西财经大学官网招生(2022调剂院校信息更新)】因无法核实真实出处,未能及时与作者取得联系,或有版权异议的,请联系管理员,我们会立即处理! 部分文章是来自自研大数据AI进行生成,内容摘自(百度百科,百度知道,头条百科,中国民法典,刑法,牛津词典,新华词典,汉语词典,国家院校,科普平台)等数据,内容仅供学习参考,不准确地方联系删除处理!;
工作时间:8:00-18:00
客服电话
电子邮件
beimuxi@protonmail.com
扫码二维码
获取最新动态
