彭志强
博实乐韶关碧桂园外国语学校信息技术老师。从事信息技术教学工作多年,教学中擅于引导学生实践操作、合作探究,特别重视信息素养、工程思维、科创能力的培养。践行以STEAM+为核心的教学理念,积极投入科技创新教育教学工作。
指导学生参加科技创新类竞赛多次荣获国家级、省级、市区级奖项。2018年韶关市浈江区信息技术教师基本功大赛中荣获“特等奖”;2019年韶关市浈江区信息技术青年教师教学能力大赛荣获“特等奖”;2018年广东省教育学会综合实践专委会课题《基于综合实践活动的小学STEAM课程开发与实践》省级立项课题主持人;2019年中国教育科学研究院课题《基于STEM教育理念下的小学校本课程开发与实践》国家级立项课题组成员。
本文为彭老师向STEAM在线投稿,转载请注明作者及来源。
课程设计指导:王慧蓉副校长,成员:周思思、方洁妮、欧阳燕
(一)项目的缘起
校园是教育的重要基地和培养人才的重要场所。优美的校园环境可以让学生在接受知识的同时感受到校园文化的氛围和校园传统的熏陶,对于学生陶冶情操、培养灵感、激发学生热情都有一定的帮助。在校园环境中,植物景观无疑是对学生影响最大的因素之一。因此,如何以科学的、艺术的进行校园植物配置,创造出优美宜人的校园环境,成为我们师生所需要思考的问题。
现状分析:
我校校园环境多以草皮种植的草坪为主,缺少外部校园环境建设,缺乏灵动性,艺术感。
项目引入:
以PVC水管为项目主题所选结构材料,并种植各类花儿植物,设计各种造型的校园花架,搭建以学生为主要“建设者”的植物空间。
(二)依据的课程标准:
《小学科学课程标准》二年级课标要求:
物质科学:观察、描述常见物体的基本特征。
生命科学:认识周边常见的动物和植物,能简单描述其外部主要特征。
技术与工程:了解常见的工具,知道简单工具的功能和使用方法;利用身边可制作加工的材料和简单工具动手完成简单的任务。
《小学数学课程标准》二年级课标要求:
1.经历从日常生活中抽象出数的过程,理解常见的量;了解四则运算的意义,掌握必要的运算技能。了解估算。
2.经历数据的收集和整理的过程,了解简单的数据处理方法。
《中小学综合实践活动课程指导纲要》小学具体目标:
1.问题解决:能在教师的引导下,结合学校、家庭生活中的现象,发现并提出自己感兴趣的问题。能将问题转化为研究小课题,体验课题研究的过程与方法,提出自己的想法,形成对问题的初步解释。
2.创意物化:通过动手操作实践,初步掌握手工设计与制作的基本技能;学会运用信息技术,设计并制作有一定创意的数字作品。运用常见、简单的信息技术解决实际问题,服务于学习和生活。
(三)课程设计理念:
本项目课程基于STEAM教育理念开展教学;以工程项目的实施为主线,以技术作为学生的实践手段,以艺术作为培养孩子审美情趣的方式,以数学作为培养孩子理性思维的工具;提倡通过实践获取知识,做中学,学中做。
本课程教学设计时,秉承以下教学理念:
(1)教学情境设置与实际生活问题的一致性;
(2)工程项目导向的教学;
(3)以学生为中心的理念;
项目实施的环境要求和软硬件教具要求:
环境要求:校园内具有多片或一小片适合种植的空地。
软硬件教具要求:校园花架展示图纸、各类花种,PVC水管、万能强力胶、卷尺、锯子、锤子等常用工具。
项目学习者特征分析:
(1)本课程的学习者为二年级的学生,思维活跃,能积极参与讨论、表达想法。
(2)学生具备初步的科学基础常识、了解简单的数量关系,喜欢涂涂画画。
(3)对于与生活紧密相关的动手实践活动,学生具有浓厚的兴趣。
(4)孩子年龄小,文化知识有限、具备信息检索能力的孩子很少。
(5)学生的自控能力不强,动手能力不足,对部分工具有了解,但对锯子、尺子的了解比较少。在实践操作的时候教师要注意做好调控。
项目的STEAM知识能力结构图
本项目基于真实情景展开,学生将参与校园花架的设计和种植工作,设计、制作一款具观赏及艺术一体的校园花架,为校园环境建设增添一道亮丽的风景。
学习者需具备的基础知识和能力:
(1)掌握基础的数量关系及运算能力
(2)具备资料检索、收集汇总的技能
(3)掌握基础的文字表达和梳理能力
(4)掌握科学实践活动的流程步骤等
该课程项目的STEAM知识能力结构:
【S-科学】
(1)观察植物萌牙、开花所经历的过程,探究影响植物生长的因素;
(2)掌握植物的萌发过程及其生长的各阶段变化。
(3)了解控制变量法,初步学会利用控制变量的方法进行科学探究。
【T-技术】
(1)认识常规工具(锯、尺),初步了解常规工具的结构和使用方法;
(2)学会选择合适的材料,根据设计方案制作适合植物生长的校园花架;
(3)掌握利用各类科技工具,进行花架的设计制作及实验数据的收集,如:切割工具、土壤湿度测量仪等。
【E-工程】
(1)理解有效的设计可以降低制作成品的时间成本和材料成本。
(2)形成“明确问题-设计方案-选择方案-选择材料-制作模型-测试实践-改进优化”的工程设计思维
(3)了解制作校园花架的投标工程的流程
【A-艺术】
(1)学习色彩搭配等艺术知识,对校园花架进行简单的装饰。
(2)通过色彩表达所感所想的事物,激发丰富的想象力和创造欲望。
【M-数学】
(1)了解简单的数据分析及测量,并应用于项目的制作中。
(2)学会运用控制变量法收集相关数据,并进行分析得到相应的结论。
项目需要的课时及进度计划安排:
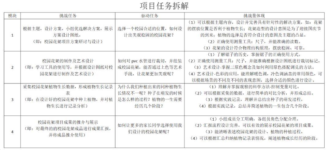
本课程分为四个模块内容,共13个课时:
第一模块校园花架项目方案研讨与设计 (2课时)
第二模块工具的使用学习及校园花架的制作 (4课时)
第三模块校园花架的植物探究 (6课时)
第四模块校园花架项目展示与评价 (1课时)
项目实施流程图:
具体进度计划安排如下:
第一模块校园花架项目方案研讨与设计
(共2个课时,第2课时主要进行项目方案与设计的优化)
1.出示各类校园环境植物空间图,结合本校实际情况交流所见所闻。
提问:我们是否可以化身为建设者,设计属于我们自己的校园花架?
2.提供校园花架展示图纸,学生分组进行探讨,选择相应主题确定方案与设计图。
【主题情景】
1)配合学校空间-课程-评价三位一体的设计理念。
2)通过独特的造型设计,选择相应的位置摆放,让不起眼的角落更具有特色。
第二模块 工具的使用学习及校园花架的制作
(共4个课时,2课时进行工具的使用学习及花架的制作,2课时进行花架的艺术设计美化)
1.讲述鲁班造锯的故事
2.演示锯子的正确使用方法及尺子的正确使用及测量
3.学生按照小组设计图纸进行花架的制作
4.美术老师讲授色彩搭配知识
5.学生对小组设计花架进行艺术设计,美化花架
【主题情景】
1)如何对PVC水管进行裁切呢?让我们一起来做“鲁班”的实践者,试一试锯子的威力吧!
2)怎么样才能让我们设计的校园花架更美观更好看呢?
第三模块 校园花架的植物探究
(共6个课时,1课时进行花架植物的种植及观察方法的讲述,4课时集体进行植物的观察与记录,1课时进行阶段性成果汇报及总结)
1.学生将设计好的花架,进行植物的种植
2.讲述观察的科学方法-控制变量对比
3.学生通过记录表,对小组种植的植物进行观察、记录
4.分享报告小组阶段性成果
5.总结植物的萌发过程及植物的一生所经历的阶段
【主题情景】
1)为什么同样的植物,我们种植的植物最后有不一样的形态呢?
2)植物种植记录表,我们应该如何分析总结?
第四模块 校园花架项目展示与评价
(共1课时)
1.小组汇报项目花架的设计及植物的种植情况
2.学生自评、组评、互评、分享成果
【主题情景】
1)我们要怎么样展示自己设计的校园花架成果呢?
2)如何让更多的同学和家长,选择使用我们的设计的校园花架?
【探究问题】
1)团队展示如何进行分工合作?
2)展示的关键点,如何凸显我们团队的设计的校园花架的优势?
【意图解析】通过汇报展示,检验学生对知识点的获取及掌握程度,通过综合评价体系,让学生学会团队协助及分享
项目汇报展示简案
主题:校园花架推介会
参与人员:项目学习者、学校师生、学生家长
时长:两个半小时
活动内容:
1.引导师生和家长参观校园花架实际效果。
2.小组轮流汇报设计的校园花架:
1)校园花架设计方案与思路;
2)校园花架制作的过程介绍;
3)校园花架种植情况汇报;
4)总结项目成果,推介应用。
5)现场师生、家长提问,汇报组进行答辩。
4.指导教师、家长、学校领导进行总结评价
在校园花架推介会前,教师将对各小组进行校园花架工程项目的成本核算表的指导教学。主要对每组的工程项目使用的材料,进行统计,并对材料用量及成本进行简单的数学运算,核算对应项目的总成本。成本核算的环节也将成为评分表中重要的组成部分。
主要意图使让学生了解:成本核算可以让工程项目实现最优化,对工程项目的管理具有重要意义。
学生的学案(详见附表2-学生的学案)
项目过程性评价量表(详见附表1-项目过程性评价量表)
根据项目适合学段及课程四大模块,需对课程项目进行四次项目过程性评价。
项目终结性评价量表(详见附表3-项目终结性评价量表)
根据项目终结性评价量表的数据收集及分析,对本次课程项目进行评价,主要分为:未达标、有待改进、达标、优秀四个等级,指导教师根据学生项目实际完成情况给予相应的总结及评语,评价依据主要来源于学生对该课程项目的STEAM知识能力结构的学习掌握程度。
后侧设计:
1.自动化系统的搭建,如自动灌溉、光合作用辅助等。
2.人工智能的科创教学引入,制作自动感应解说系统,人机互动解说等
项目实施反思:
项目实施过程
1.在工具使用的教学中,学生动手操作环节较为活跃,存在工具使用安全隐患,需在课前进行一节实践操作课中学生安全教育内容。
2.在对植物生长记录表数据进行汇总后,进行分析总结,对于现阶段学生理解难度较大,存在部分学生未能完全掌握理解知识。
3.观察和记录植物生长的过程中,不能很好的运用控制变量法进行科学的实践,存在结果记录的误差。
4.整个项目实施完成后,学生学习反馈良好,对STEAM项目课程有了浓厚的兴趣。
(声明:除STEAM在线原创文章外,STEAM在线分享和转载的文章皆为促进STEAM教育在中国的传播,非商业用途,都会注明来源,如文章、照片的原作者有异议,请联系我们快速处理或删除,谢谢支持。)
版权声明:我们致力于保护作者版权,注重分享,被刊用文章【韶关碧桂园外国语学校(韶关碧桂园外国语学校)】因无法核实真实出处,未能及时与作者取得联系,或有版权异议的,请联系管理员,我们会立即处理! 部分文章是来自自研大数据AI进行生成,内容摘自(百度百科,百度知道,头条百科,中国民法典,刑法,牛津词典,新华词典,汉语词典,国家院校,科普平台)等数据,内容仅供学习参考,不准确地方联系删除处理!;
工作时间:8:00-18:00
客服电话
电子邮件
beimuxi@protonmail.com
扫码二维码
获取最新动态
