




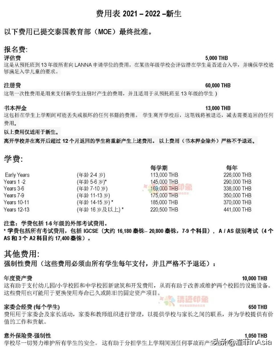
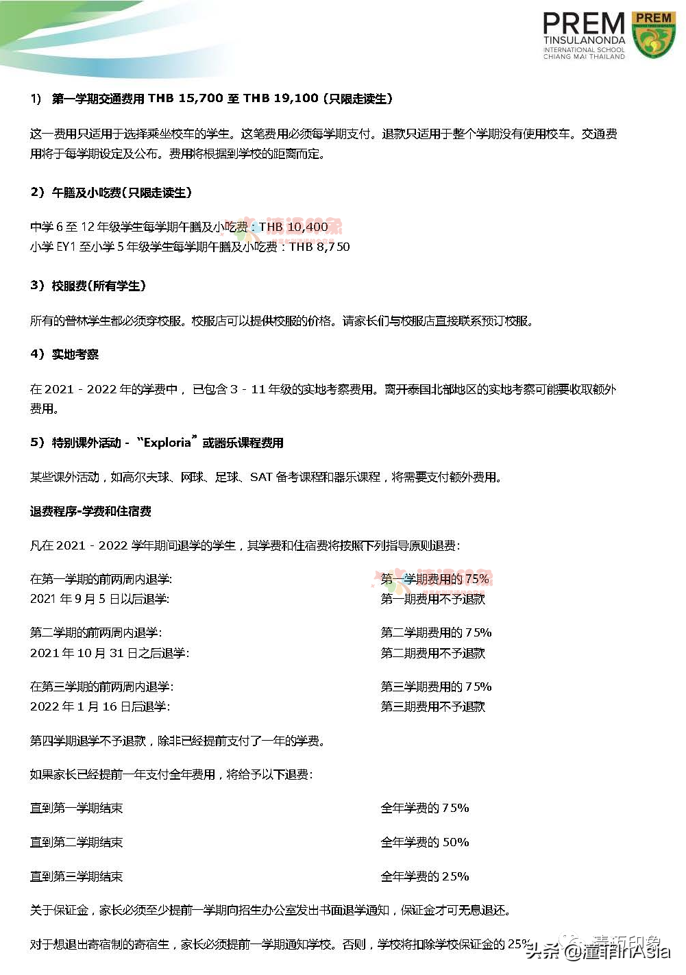
No.1 PREM普林国际学校
2021-2022年学费(常规)


2021-2022年学费(IEP)


No.2 APIS太平洋国际

2021-2022年学费(山下小学校区)

2021-2022年学费(山上主校区)

No.3 CMIS清迈国际学校
2021-2022年学费

No.4 NIS国际学校
2021-2022年学费

No.5 Grace国际学校

2021-2022年学费

No.6 Unity国际学校UCIS
2021-2022年学费
No.7 美中国际学校ACIS
2021-2022年学费

No.8 ABS双语学校
2021-2022年学费

No.9 ABA双语学校

2021-2022年学费
No.10 CCIS清迈中文国际学校
2021-2022年学费

No.11 兰纳国际学校LIST
2021-2022年学费



No.12 Varee华丽国际学校VCIS
2021-2022年学费

No.13 SIBS兰实大学附属学校
2021-2022年学费

No.14 BCIS英中国际学校

2021-2022年学费(仅供参考)
No.15 Meritton国际学校

2021-2022年学费
No.16 Panyaden潘雅顿国际学校
2021-2022年学费

No.17 清迈华威学校国际部CESP
2021-2022年学费

No.18 SISB新加坡国际学校
2021-2022年学费

No.19 清迈蒙特梭利国际学校

2021-2022年学费

No.20 清迈基督教德国学校(CDSC)
2021-2022年学费


No.21 Sarasas Witaed清迈学校
2021-2022年学费(近10年学费未变)
双语部学费表

No.22 清迈蒙福学校
2021-2022年学费

No.23 清迈王子皇家学院The Prince Royal's College

特别说明

No.24 清迈通克拉Tonkla学校

2021-2022年学费

No.25 清迈NAPA双语学校
2021-2022年学费


No.26 Hana国际幼儿园
2021-2022年学费

No.27 Bright Seeds国际幼儿园
2021-2022年学费

No.28 Sunshine国际幼儿园
2021-2022年学费

No.29 Kidde国际幼儿园
2021-2022年学费


No.30 Siriaunda幼儿园(SAAS)
2021-2022年学费

No.31 Egg Tots House

2021-2022年学费


No.32 清迈金宝贝早教中心

2021-2022年学费

版权声明:我们致力于保护作者版权,注重分享,被刊用文章【美中国际学校(清迈32所国际学校)】因无法核实真实出处,未能及时与作者取得联系,或有版权异议的,请联系管理员,我们会立即处理! 部分文章是来自自研大数据AI进行生成,内容摘自(百度百科,百度知道,头条百科,中国民法典,刑法,牛津词典,新华词典,汉语词典,国家院校,科普平台)等数据,内容仅供学习参考,不准确地方联系删除处理!;
工作时间:8:00-18:00
客服电话
电子邮件
beimuxi@protonmail.com
扫码二维码
获取最新动态
