细读《2019年普通高等学校招生全国统一考试大纲》,发现其与2017年和2018年的《考试大纲》保持一致,没有明显的变化。这说明在2019年的高考英语中,试题将继续体现高中英语教育、教学的基本原则,即落实立德树人的根本教学任务,以英语学科核心素养为纲,体现英语学科的基础性、工具性、交际性和思想性等。重视对学生基础知识的考查,继续深化对英语实际应用能力的考查,相对弱化语法,加强听力、阅读、写作能力,体现交际功能和中国文化元素等。
《2019年普通高等学校招生全国统一考试大纲的说明》的变化集中体现在书面表达的样题改变、评分原则和第二档、第一档的评分依据上。
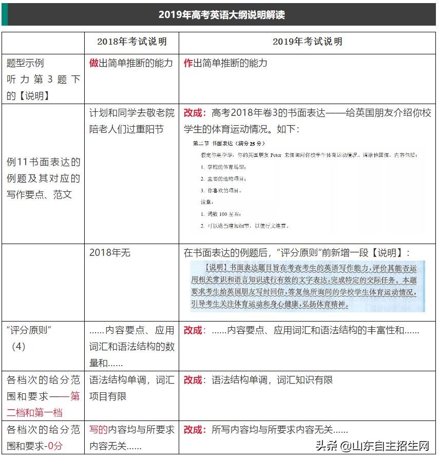
在2019年的《考试说明》中,书面表达样题特意使用了2018年全国卷III的书面表达——向英国朋友介绍你校学生体育运动情况。具体如下:
假定你是李华,你的英国朋友Peter来信询问你校学生体育运动情况。请给他回信,内容包括:
1. 学校的体育场馆;
2. 主要的运动项目;
3. 你喜欢的项目。
注意:
1.词数100左右;
2.可以适当增加细节,以使行文连贯。
在书面表达样题后,“评分原则”前新增一段说明:
【说明】书面表达题目旨在考查考生的英语写作能力,评价其能否运用相关常识和语言知识进行有效的文字表达,完成特定的交际任务。本题要求考生给英国朋友写封回信,答复他所询问的学校学生体育运动情况,引导考生关注体育运动和身心健康,弘扬体育精神。
在“评分原则”中,将2018年及以前的第4点:“内容要点、应用词汇和语法结构的数量和……”改为“内容要点、应用词汇和语法结构的丰富性和……”。
在“各档次的给分范围和要求”的第二档和第一档中,将原来的“语法结构单调、词汇项目有限”改为“语法结构单调、词汇知识有限”。
以上改动既体现了文中表述的规范性、严谨性,同时对书面表达及其评分标准也提出了不同的要求。
体育运动是人们生活不可缺少的一部分。在2007年第七届全国大学生运动会开幕式上教育部长周济代表教育部向全国的广大青少年学生提出:“每天锻炼一小时。健康工作50年,幸福生活一辈子”的口号。前两句是清华五十年代的口号的精髓,当时对全国人民产生了深刻的影响。而现在改善和提高人们的生活质量已上升到国家高度。提高生活质量首先得有健全的身体和心理做基础。因此,全民健身是党中央最为关心的重大事件之一。这个话题有可能会出现在未来的高考试题中。
在例题后增加的说明“书面表达题目旨在考查考生的英语写作能力,评价其能否运用相关常识和语言知识进行有效的文字表达,完成特定的交际任务。”更是诠释了高考英语书面表达的真正测试目的,即考查学生综合运用所学语言知识进行写作的能力,文字表达必须有效,表达必须达到交际效果。和以前只是考虑是否包含所有要点、语言基本无误等局限于语言知识本身的文字表达相比,这对考生提出了更高的要求。一篇好的英语作文不能只是用语言文字简单地将汉语翻译过来,必须要达到交际效果。文字表述要有效,即真正将所要表达的内容讲清楚、说流畅。这将句型结构和有效词汇的使用提高了一个层面。
在 “评分原则”的第4点中,将原来的“应用词汇和语法结构的数量”改为“应用词汇和语法结构的丰富性”。这表示在书面表达中考生不能只追求词汇和语法结构的数量而应考虑是否采用了丰富多样的表达手法。这对在写作中过分追求较多高级词汇和复杂结构的考生来说是一个警示。词汇的使用在于多样化,如“好”可以使用splendid, excellent, superb ; admirable, super, awesome, fantastic, fancy等来代替good,fine,nice等词;在句式结构上,可以使用分词结构、独立结构等来代替定语从句、状语从句等。
由于2019年《考试大纲》相对于2018年的来说没有大的变化。考生在复习备考过程中还是应着力于现行教材中所学的基本语言知识,包括语音、词汇、语法、句型结构等。关注这些知识的基本含义、用法和变化等。
词汇的学习应以《考试大纲》所规定的3500词为蓝本。不必过多地追求词汇的引申含义,以掌握词汇的主要含义为主。但必须适当关注一些常见词汇的一词多义现象。
语法以考纲所列的24个语法项目为主。不应纠结一些语法知识的特殊使用或较为复杂的变化,重点关注主要词类如动词、名词、形容词、副词、介词等在具体语境中的运用以及主要从句(定语从句、状语从句、名词性从句中的宾语从句、主语从句、表语从句)的运用尤其是引导词的用法;特殊句型重点关注倒装、强调、省略等句型的用法等。
应重点关注考纲所列的24个话题。平时多阅读涉及这些话题的相关语篇,多阅读反映中外优秀文化、大众科技(与人们生活息息相关的科普知识)、社会生活、绿色环保以及讲述中国故事等体现人与自然、人与社会、人与自我三大主题,体现立德树人、家国情怀、文化使命、人类命运共同体的主题语篇。
考生尤其应加强语言知识的积累,强化书面表达的训练。2019年的《考试说明》变化最大的就是书面表达。考生应高度重视这一变化。平时应多注意语言知识的积累,广泛阅读原汁原味的英语文章,如《新概念英语》第2~4册中的文章。训练中,应尽量多使用较丰富、地道的英语词汇,不要在数量上做文章,而应在语言词汇、句型结构的丰富性和多样性、准确性、合理性等方面下功夫。关键是书面表达要体现文章的交际作用和文字表述的有效性。考生不仅体现要自己的深厚语言功底,更要体现出自己的文化素养、内在品质,表现出自己作为“德智体美全面发展的社会主义建设者和接班人”的真正内在潜质。
版权声明:我们致力于保护作者版权,注重分享,被刊用文章【高考英语考纲(2019年英语高考大纲及考试说明出炉)】因无法核实真实出处,未能及时与作者取得联系,或有版权异议的,请联系管理员,我们会立即处理! 部分文章是来自自研大数据AI进行生成,内容摘自(百度百科,百度知道,头条百科,中国民法典,刑法,牛津词典,新华词典,汉语词典,国家院校,科普平台)等数据,内容仅供学习参考,不准确地方联系删除处理!;
工作时间:8:00-18:00
客服电话
电子邮件
beimuxi@protonmail.com
扫码二维码
获取最新动态
