感谢您关注“永大英语”!
杨建玫 娄 钰 周宇宁
摘要:本文依据近年来我国高考英语改革和中学英语教学改革精神,探究2020年高考英语全国卷(I、II、III)中的文化意识及其对教学的启示。笔者根据试卷中体现的文化因素的内容,分析其特点及其与教材的关联,得出教学启示,以提高学生的文化意识,提升其核心素养。
关键词:英语学科核心素养;文化意识;高考英语
引言
近年来,随着我国高中英语课程改革和高考内容改革的全面推进,对学生核心素养的考核日益凸显。“高考是核心素养落地的重要环节,对课标落实有极大的推动作用。”(于涵 2016)我国颁布的一系列高中课程改革精神和高考内容改革都强调对学生核心素养的培养:《关于全面深化课程改革 落实立德树人根本任务的意见》要求高考考试标准的设计围绕核心素养进行(教育部 2014);《中国学生发展核心素养》对“立德树人”的任务进行了回答,要求学生积极参与跨文化交流(教育部 2016);《普通高中英语课程标准(2017年版2020年修订)》(以下简称《课程标准》)明确指出,要全面培养学生的英语学科核心素养,在阅读理解部分考查学生的文化意识,“适当选择涉及文化背景和文化差异、情感态度和价值观的语篇,试题的设计可以引导学生对其中的文化差异进行理解和判断,对语篇反映的情感态度和价值观进行分析和阐释”(教育部 2020)。这为2020年高考英语全国卷注重文化意识的考查指明了方向。《中国高考评价体系》提出由“一核”“四层”“四翼”组成的素质教育评价体系,在教育功能上实现高考由单纯的考试评价向立德树人和素质教育的转变(教育部考试中心 2019)。这些课程改革精神显示出我国在国家层面上对学生核心素养的重视,这一点在2020年的全国高考英语试题中体现出来。文化意识作为学科核心素养的组成要素,成为2020年全国高考英语试题中不可忽视的重要成分。
2020年高考英语全国卷(I、II、III)(以下简称“2020全国卷”)与上述教学改革精神相呼应,将文化意识贯穿其中,加强了对学生中外文化知识的考查。对学生品德修养和跨文化沟通的引导有助于他们增强对中外文化的认识,形成正确的情感价值观,成为有素养和有社会责任感的人。因而,对2020全国卷中的文化意识内涵进行分析与思考有重要意义。
一、文化因素在2020全国卷中的体现
文化因素在2020全国卷语篇中的体现与《课程标准》提出的学科核心素养培养目标相吻合。2020全国卷对学生文化意识的考查力度很大,24个语篇选材全部包含有文化因素。这些语篇涵盖整个高中阶段所涉及的人与自我、人与社会、人与自然三大主题语境,体现在阅读理解、阅读七选五、完形填空、语法填空、短文改错五种题型中。从以下三个列表(表1—3)可见文化因素的具体内容。
从表1可见,2020全国卷在“人与自我”的主题语境中涉及如下文化因素的内容。第一,从正面引导学生做人做事:(1)完善自我:由自我品格的提升途径引导学生以积极的生活态度认识、丰富、完善自我。(2)弘扬优秀品格:由父母对孩子是否应该撒谎的思考引发对诚实品格的探讨,倡导积极的人生态度;由中国古代画家寻找“自然母亲”的故事揭示人要谦逊的道理,并通过展现自然之美引导学生形成高尚的审美情趣和良好的审美意识。第二,以积极的态度生活、学习。(1)在个人生活中乐于学习:由叙述者第一次做西红柿炒鸡蛋的经历凸显热爱生活、热爱劳动的积极态度,突出自我生活能力的提升。(2)乐于学习,善于学习,终身学习:在描述读书带来的愉悦感时融入外国文学知识,包括海明威(Hemingway)的《流动的盛宴》、安妮·迪勒(Annie Dillard)的《神圣的坚实》、胡里奥·科塔赛尔(Julio Cortá zar)的《拯救黎明:诗选》,帮助学生提升文学素养;由一位小说家乐于在图书馆读书的经历及其对孩子的影响彰显读书对人生的有益影响,引导学生养成读书的好习惯。
从表2可见,2020全国卷在“人与社会”的主题语境中涉及如下文化因素的内容。
第一,传达历史、社会与文化的信息:(1)在社会进步与人类文明方面,年轻人和老一辈人合住的趋势展现了现代西方人生活方式的新变化;巴瑶人为适应海洋生活而进化成潜水者的生活方式显示出如今人类仍在进化。两个语篇关注国际发展动态,融入国际视野,体现了《课程标准》的精神。(2)在不同民族文化习俗与传统节日方面,两个语篇分别介绍了中国人在欢庆春节时使用的装饰品的文化内涵和西方暖房活动派对的习俗,有助于学生比较文化异同,汲取不同的文化精华,更加热爱中国传统文化。(3)在物质与非物质文化遗产及跨文化沟通方面,旅行社介绍法国、西班牙、中国和突尼斯旅游线路的语篇有助于学生了解世界物质文化遗产。语篇融入了中华优秀传统文化,有助于学生坚定文化自信,传播中国文化。(4)在文学与历史方面,对英格兰湖区四个景点的介绍引领学生了解英国文学史上华兹华斯(Wordsworth)等浪漫主义诗人的文学成就,提高其文学素养。
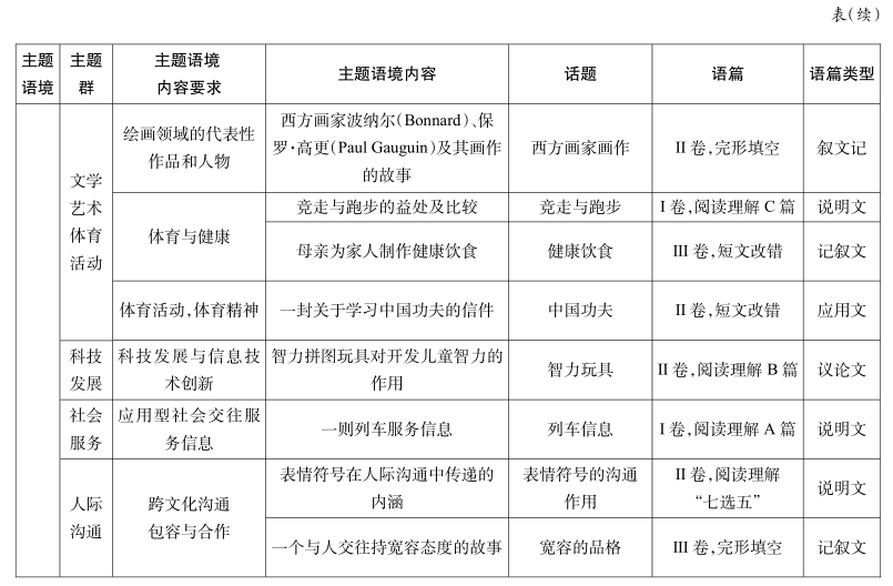
第二,展示文学、艺术、体育活动:(1)在西方绘画方面,故事描绘的西方画家波纳尔、保罗·高更绘画作品的魅力有助于学生感受艺术的魅力,丰富精神生活。(2)在体育与健康方面,比较竞走与跑步益处的语篇和母亲为家人制作健康饮食的故事倡导运动和健康意识的理念,凸显英语学科的育人功能。(3)在体育活动方面,一封有关学习中国功夫的信件既传播了中国优秀传统文化,又引导学生在国际交流中讲好中国故事,增强文化自信。
第三,在科技发展方面,描述智力拼图玩具对开发儿童智力的作用,涉及信息技术创新。这有助于学生掌握最新科技发展信息,增长知识和见识,对科学产生求知欲。
第四,在社会服务方面,在应用型社会交往服务信息与人际沟通的主题语境中,一则列车服务信息有助于学生提升跨文化交际意识和人际沟通能力。在人际沟通方面,在跨文化沟通、包容与合作的语境中,描述表情符号内涵的语篇反映了现代跨文化沟通的便利条件和丰富含义。一则与人交往持宽容态度的故事引导学生在人际交往中要加强品德修养。这些语篇有利于学生提高素养,增强综合素质,提高沟通能力和跨文化交际能力。
表3呈现2020全国卷中“人与自然”的主题语境包含的内容。
第一,自然生态和环境保护的主题:(1)人与植物的关系和环境保护问题:植物对人的有益影响的语篇反映了两者的和谐关系和环境保护的重要性。(2)人与动物的关系和动物保护问题:海狸鼠皮毛服装成为时尚的语篇在论及保护动物的重要性时,传达出海狸鼠是破坏湿地的有害动物的知识;动物保护者批评电影界利用动物拍摄电影的现象。以上语篇有助于学生关注生态问题,思考人与自然的关系,激发其环境保护意识。
第二,在宇宙探索的主题内容中,中国嫦娥四号探月器探测月球背面的语篇展示我国科技界对地球与宇宙奥妙的探索和科技发展成就,有助于学生了解我国科技创新进步,厚植爱国主义情怀,树立民族自豪感。
2020全国卷关于文化因素的考查内容符合《中国高考评价体系》提出的“四层”的要求,即核心价值、学科素养、关键能力、必备知识,体现了素质教育的目标,回答了“考什么”的问题。试题体现了近年来我国中学英语课程改革方向,符合英语学科核心素养的要求,在检验学生的语言知识、学习能力和思维品质的同时,考查了他们的文化意识。
二、2020全国卷中文化因素的特点
2020全国卷遵循《课程标准》和《中国高考评价体系》的改革精神,注重对学生文化意识的塑造。试题中的文化因素具有以下特点:
(一)体现了立德树人的理念
2020全国卷遵循立德树人的理念,紧扣时代脉搏,与时代精神相契合,关注学生学科核心素养的发展,回答了“培养什么人”的问题。这符合《中国高考评价体系》提出的“一核”要求,即“立德树人、服务选才、引导教学”(教育部考试中心 2019)。这一要求概括了素质教育中的高考核心功能,体现出立德树人、以服务选拔人才、引导教学方向的核心立场。“立德树人作为新时代教育的根本任务,高考考试内容改革必须坚持立德树人,引导学生树立正确的世界观、人生观、价值观。”(姜钢、刘桔 2018)试题在考查学生英语综合运用能力时,引导他们关注身边的人和事及国计民生,学习诚实、谦逊、宽容的品格,感受读书的乐趣、积极生活和热爱劳动的态度,学习自我提升的途径等,显示出“高考通过导向教学实现立德树人”(于涵 2016)。这些内容传播了正能量,可以有效促进学生素养的提升。
(二)主题群覆盖面广泛
2020全国卷的语篇选材围绕《课程标准》倡导的人与自我、人与社会、人与自然三大主题语境展开。在“人与自我”的主题语境下涉及的主题群包括做人与做事(3篇)、生活与学习(3篇);在“人与社会”的主题语境下涉及的主题群包括社会服务(1篇)、历史社会与文化(6篇)、文学艺术和体育活动(4篇)、人际沟通(2篇)、科技发展(1篇);在“人与自然”的主题语境下涉及的主题群包括自然生态和环境保护(3篇)、宇宙探索(1篇)。三个主题语境所占比重如下页图所示:
由上图可知,“人与社会”主题群所占比重最大(58%),“人与自我”主题群次之(25%),“人与自然”主题群所占比重最小(17%)。这要求学生对社会有更多了解,并学会处理好自己的事情,关注自然。2020全国卷的主题群覆盖面十分广泛,与《课程标准》提出的培养学生学科核心素养的要求有更多的契合点,愈发显示出提高学生学科核心素养的重要性。
(三)主题内容的导向性强
2020全国卷在考核学生文化意识的同时,体现出传播正能量的特征。“高考英语通过命题素材对考生潜移默化的影响导向价值观,且引导师生在教学中有意识地选择类似正能量文本。”(陶百强 2019)2020全国卷的主题内容从正面引导学生: (1)具有认识自我与积极、正确的生活态度,提升自身素质,乐于学习;(2)关心社会进步与人类文明,既关注西方历史、社会与文化的关联,又涉及西方文学和艺术,弘扬科学精神,宣传科学成就,并讲述中国故事,关注体育运动,倡导健康运动理念,传达应用型社会交往服务信息和跨文化沟通技能;(3)处理好人与动物和植物的关系,具有环境保护和宇宙探索的意识。
(四)在语言测试中融入文化知识
2020全国卷在语言测试中融入了文化知识,间接考查学生的文化意识。试题贴近学生的日常生活,与社会和时代潮流接轨,选材和布局合理,在考查学生语言知识、思维品质的同时融入了文化因素,把文化知识与语言知识的考查融为一体,避免了孤立地考查学生的文化知识和语言知识水平,有效地考核了他们的英语综合素质。
(五)既具有中国情怀,又具有国际视野
2020全国卷具有中国情怀和国际视野,体现了我国高考英语学科的核心价值。“从2017年开始,中国元素在每套全国卷都有体现。”(姜钢、刘桔 2018)2020全国卷中有更多的语篇融入中国元素,凸显高考的引领作用:“高考命题要传承和发扬中华优秀传统文化,坚持道路自信、理论自信、制度自信、文化自信,进一步凸显高考的思想教育和价值引领作用。”(姜钢、刘桔 2018)语篇中包含的中国元素涉及谦逊的品质、春节习俗、反映中国传统文化精髓的中国功夫,还有当今中国的太空尖端科技发展。它们都是用英语讲述中国故事的范例,能够弘扬中华优秀传统文化和我国当今的科技新成就,深化学生对中国文化的理解和价值认同,自觉践行社会主义核心价值观,增强文化自信和爱国主义情怀。还有一些语篇聚焦西方的某些社会现象、艺术、文化和文学知识,有助于学生开阔视野,放眼世界,具有全球意识和跨文化意识,以开放包容的态度看待文化多样性。
三、2020全国卷的语篇与教材单元话题的关联
2020全国卷的语篇话题不但遵循《课程标准》和《中国高考评价体系》提出的注重培养并考核学生学科核心素养的精神,也与人教版高中英语教材的单元话题关系密切,注重考查教材单元话题中的文化因素。这对教师的教学和学生的备考具有启发意义。表4—6分别是2020年高考英语全国卷I、II、III与人教版高中英语教材单元话题的契合之处。
从表5、表6和表7可见,2020全国卷中约有三分之二的语篇话题与教材的单元话题相对应,体现在人与动物、体育与健康、优秀品质、跨文化沟通、西方的艺术和节日、诚实和谦逊的品格上。但是,约三分之一的语篇话题在教材中没有相应的单元话题。这显示出2020全国卷考核的文化因素的丰富性和教材单元话题的有限性,证明试题中的部分文化因素在教材中处于缺失状态,涉及的内容包括实用型沟通信息、自身素养、劳动素养、当今科技发展动态和中华优秀传统文化。其实,这些内容都是中学生应具备的文化知识。由此可见,2020全国卷对学生文化意识的考查并未局限于教材单元话题。
四、教学启示
以上分析表明,2020全国卷对文化意识的考核更深入、全面。教师应在日常教学中采取以下教学策略,帮助学生提升文化意识。
(一)以《课程标准》为导向,设定合理的文化意识目标
高中英语教材的语篇中蕴含丰富的文化、历史、社会、自然等人文知识。《课程标准》明确规定了培养学生文化意识的目标,即“获得文化知识,理解文化内涵,比较文化异同,汲取文化精华,形成正确的价值观,坚定文化自信,形成自尊、自信、自强的良好品格,具备一定的跨文化沟通和传播中华文化的能力”(教育部 2020)。教师在日常教学中应以《课程标准》为导向,在进行教学设计时把各模块单元主题的具体内容与学生的思维能力、思想水平、身心特点等结合起来,设定合理的文化意识目标,使学生在掌握语言知识、提高学习能力、发展思维品质的同时,有意识地提升文化意识,实现培养其文化意识的教学目标。
(二)整合课内外优秀课程资源,弥补教材中缺失的话题
教材是培养学生文化意识的载体。教师首先应研读教材,梳理语篇主题意义,充分挖掘教材中的文化资源,帮助学生深化中西方文化知识。鉴于2020全国卷中约有三分之一的语篇话题在教材里并未出现,教师要突破教材的局限性,将教材与课外阅读互补,开发、整合课内外的课程资源,补充教材中缺失的话题,拓展知识面,帮助学生在理解中外文化内涵的同时提高人文素养,为塑造文化品格作充分准备。
(三)实施多种教学活动,创新文化品格塑造的途径
学生文化品格的塑造需要通过教学活动的实施来实现。形式多样的教学活动有利于学生增加文化知识,形成良好的文化品格。在语篇教学过程中,教师可以在阅读前利用多媒体、互联网等教学手段补充文化背景知识,在阅读中通过有效提问扩充学生的文化知识,在阅读后组织他们进行相关的文化知识讨论、辩论赛、主题演讲、戏剧表演等活动,促进其在交流和实践中形成良好的文化品格,实现英语学习的工具性与人文性的结合。
结语
2020全国卷发挥了教育测评的隐性教育功能,体现了近年来我国教学改革的立德树人理念,突出了对学生文化意识的考查,在语篇内容上注重引导他们学习中西方文化差异,采取正面的情感态度和价值观。教师应在日常教学中采取切实有效的策略培养学生的文化意识,以提升他们的英语学科核心素养。
参考文献
姜钢,刘桔. 2018. 牢记立德树人使命 写好教育考试奋进之笔 [N].中国教育报,2018-3-3.
教育部. 2014. 关于全面深化课程改革 落实立德树人根本任务的意见[EB/OL].http://old.moe.gov.cn/publicfiles/business/htmlfiles/moe/s7054/201404/167226. html.2020-8-7.
教育部. 2016. 中国学生发展核心素养 [N]. 人民日报,2016-9-14.
教育部考试中心. 2019. 中国高考评价体系 [M]. 北京:人民教育出版社.
教育部. 2020. 普通高中英语课程标准(2017年版2020年修订)[S]. 北京:人民教育出版社.
陶百强. 2019. 高考英语命题文本研究与思考 [J]. 中国考试,(2):19-24.
于涵. 2016. 明德论坛:高考改革与核心素养 [EB/OL].http://edu.china.com.cn/2016-11/08/content_39658617.htm.2016-11-7.
注:本文系江苏省社科应用研究精品工程外语类项目“新文科背景下卓越英语教师职前培训体系研究”(编号:19SWA-002)的阶段性成果。
(本文首次发表在《英语教师》2021年第12期)
版权声明:我们致力于保护作者版权,注重分享,被刊用文章【2019年高考英语全国一卷(2020年高考英语全国卷)】因无法核实真实出处,未能及时与作者取得联系,或有版权异议的,请联系管理员,我们会立即处理! 部分文章是来自自研大数据AI进行生成,内容摘自(百度百科,百度知道,头条百科,中国民法典,刑法,牛津词典,新华词典,汉语词典,国家院校,科普平台)等数据,内容仅供学习参考,不准确地方联系删除处理!;
工作时间:8:00-18:00
客服电话
电子邮件
beimuxi@protonmail.com
扫码二维码
获取最新动态
