咨询电话:010-68907429/68903472
2016年,国家外专局、教育部联合批准首都师范大学建设地球空间信息科学与技术国际化示范学院,在双一流大学开展国际教学试验区建设,综合推进中国高等教育内涵式发展,培养地理信息、遥感领域创新型国际化人才。
在第四轮全国高校学科评估中,以地图学与地理信息系统、遥感科学与技术为核心的地理学一级学科评估结果为B+(在全国位于前10%-20%之间)。2019年,地理信息科学进入教育部"双万计划"国家级一流本科专业建设点(全国共五所高校)。
学院具有国际化的高水平师资,由中外著名学者担任中外方院长,中外籍全职师资队伍中包括中国工程院院士、俄罗斯工程院院士、国际欧亚科学院院士等,多位教师担任联合国教科文组织教席、国家减灾委、国际地图学协会、国务院学位委员会学科评议组、教育部高等学校地理科学类专业教学指导委员会委员等教育或学术团体和组织中的重要职务。
学院建设有多个国家级、省部级教学科研平台,涵盖空间信息获取、城市环境、地理信息系统、水资源安全、灾害风险防范、遥感成像等方向,现有科研成果已在国土资源、城市规划、环境保护、灾害应急等领域得到了广泛应用。
面向未来的培养目标。充分发挥学科、师资、专业、课程国际化等优势,学院立足于培养世界一流的地理信息与遥感领域高级人才。
紧贴国家与区域战略、社会经济发展需求、行业最新进展,对现有培养方案、教学计划进行渐进式改革,利用正在建设的国际标准教学环境,开展专业核心课程全英文授课,实行小班研讨式教学,强化探究式学习能力、科研型实践能力、批判性思维能力的培养,注重学习过程的考察。
每年选派优秀高年级学生赴行业内著名的国内外大学进行访学,并有机会进入国际一流企业和国际组织开展实习。进入"北京市高水平人才交叉培养计划(外培计划)"的学生可以通过"1+2+1"联合培养形式赴国外知名高校学习,部分优秀学生可在"2+2"或者"3+2"联合协议框架下赴滑铁卢大学等高校学习,达到要求的毕业生,可同时取得双学士学位或者学士与硕士学位。
2020年,地理信息科学(首批国家级一流本科专业)、遥感科学与技术两个本科专业招收四年制本科生。在近二十年的特色人才培养过程中,我校两个专业一直与国家战略和经济社会发展重大需求紧密契合,坚持"以高水平科研成果支撑高水平人才培养"的宗旨,将学科科研优势转化为人才培养优势,为社会培养了大批具有国际化视野、专业能力突出的高级专门人才,形成了明显的办学特色和优势。近年来,40%以上的应届毕业生进入国内外著名院校攻读硕士或者博士(直博)研究生学位,其他均进入自然资源、生态环境、应急管理、城乡建设及国防军事等领域单位以及国内外一流企业从事地理信息与遥感相关的科学研究、技术开发、行政管理等工作。
本专业2002年开始招生,现有8个国家和省部级科研平台,拥有"地理科学与技术国家级实验教学示范中心"和"城市环境过程国家级虚拟仿真实验教学中心"两个国家级教学平台。承担科技部重点研发专项、国家自然科学基金等国家与省部级重大科学研究项目,获得国家和省部级教学科研奖励近30余项;出版教材和专著30余部。
本专业在多家知名企事业单位和科研院所设有稳定的室内实习基地,在顺义来广营、鹫峰风景名胜区和野鸭湖国家湿地公园(2010年入选联合国教科文组织示范基地)建有稳定的野外综合实习基地。本专业拥有齐全的地理信息系统(GIS)、遥感(RS)、和全球卫星导航定位系统(GNSS)实验数据及软硬件设施,实验设备完善,实验仪器先进。
学院以国际化培养为目标,为学生开设全英、双语课程,外籍教师授课课程,聘请外籍专家开设小学期课程。设置本科生学业导师。学院每学年开展实习实践、出国访学、专业报告等学术活动、组织参加各类学术竞赛。
英文课程开设情况
大运河区域地理综合实习
大一学生深入企事业单位了解行业最新动态
荷兰特文特大学交流访问
本科生学业导师掠影
2019年地理信息与地图学教育国际研讨会:挑战与机遇
2018空间数据基础设施建设应用国际研讨会
全国大学生GIS应用技能大赛
地理信息科学(Geographic Information Science,简称GIS)是测绘科学与技术、地理学以及计算机科学融合交叉形成的新兴学科,是对地理空间数据进行采集、管理、处理、分析、可视化并提供决策支持的系统科学,是当今空间信息技术领域发展的最前沿技术学科之一,在自然资源管理、智慧城市规划与管理、应急响应与救灾、国防军事建设等政府科学决策以及交通导航、商业选址与物流规划、社交网络与共享经济大数据分析等社会化应用中得到了深入应用,具有广阔的应用前景。
专业特色首批入选国家级一流本科专业建设点,现为国家级特色专业、教育部综合改革试点专业、北京市品牌专业、北京市一流专业,拥有北京市重点学科和北京市重点建设学科平台。刘先林院士和宫辉力教授带领的教学团队是国家级优秀中外师资教学团队,"地理信息系统"课程被评为国家精品课程。本专业入选北京市高校高水平人才"外培"培养计划,每年招收的"外培"计划学生以"1+2+1"联合培养形式进入美国北伊利诺依大学学习,学生也可申请通过"2+2"联合培养形式进入与美国、加拿大知名高校学习,满足学位要求后可获得双学士学位。
核心课程(专业课程分为三大系列)计算机科学类(数据结构、数据库、计算机图形学、数字图像处理、C\C++、JAVA等面向对象的编程技术)、地理科学类(自然地理学、人文地理学、环境学、国土资源学、城市规划等)和地理信息科学与技术类(地图学、地理信息系统、计算机制图、空间分析、遥感图像处理、全球卫星导航定位系统、网络地理信息系统等)。
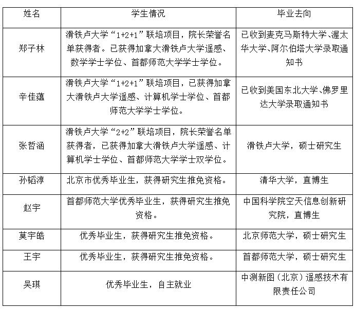
部分地理信息科学专业2020届优秀学生
遥感科学与技术(Remote Sensing Science and Technology,简称RS)是融合了测绘科学、地球科学、计算机科学等学科而发展起来的一门新兴交叉学科,是运用多种传感器从远距离获取目标信息,并对其进行处理、分析与应用的一门科学和技术。目前已在资源调查、环境保护、灾害监测、智慧城市、人工智能、国防建设等领域得到了广泛应用。
专业特色遥感科学与技术是教育部战略性新兴产业相关专业、人才培养模式改革试点专业,入选了北京市高校高水平人才"外培"交叉培养计划。"外培"计划学生以"1+2+1"联合培养形式进入加拿大滑铁卢大学学习,并与多所国际知名高校签有"1+2+1"、"2+2"及"3+2"联合培养协议,学生可申请以联合培养形式进入国外知名大学深造,满足学位要求后可获得双学士学位。已形成了以国际化联合培养方式为特色的人才培养模式,多年考研出国率达50%以上。本专业依托国家和省部级多个科研创新平台,长期与行业内知名高校、科研院所和企业开展合作,建有包括两个国家级实验教学示范中心在内的一流专业教学实验室,拥有国内顶尖的教学与实验条件;在中科院遥感所、中科院地理所、中国测绘科学研究院、北京测绘院、北京二十一世纪公司等单位设有稳定的实践实习基地,在大运河流域、鹫峰风景名胜区和野鸭湖国家湿地公园等建有稳定的野外综合实习基地。
核心课程分为四大系列:遥感与测量类(遥感原理与方法、遥感图像处理、资源环境遥感、数字摄影测量、测量与GNSS、移动测量技术与方法、遥感大数据与人工智能等)、地理科学类(自然地理学、人文地理学、生态水文学与遥感应用等)、地理信息科学与技术类(地图学、地理信息系统、GIS空间分析、网络地理信息系统、GeoAI方法与应用等)和计算机科学类(C\C++编程、数据结构、数字图像处理、计算机图形学、人工智能原理等)。
部分遥感科学与技术专业2020届优秀学生
更多精彩资讯,欢迎关注头条号:首都师范大学招生办
版权声明:我们致力于保护作者版权,注重分享,被刊用文章【遥感考研学校(推进国际化)】因无法核实真实出处,未能及时与作者取得联系,或有版权异议的,请联系管理员,我们会立即处理! 部分文章是来自自研大数据AI进行生成,内容摘自(百度百科,百度知道,头条百科,中国民法典,刑法,牛津词典,新华词典,汉语词典,国家院校,科普平台)等数据,内容仅供学习参考,不准确地方联系删除处理!;
工作时间:8:00-18:00
客服电话
电子邮件
beimuxi@protonmail.com
扫码二维码
获取最新动态
