最新消息!2020年河北高职单招考试招生专业划分为不同的考试类,实行院校联合考试招生。70所省内高校在我省进行高职单招。
高职单招的70所省内院校
经河北省教育厅批准,2020年在河北省进行高职单招的省内院校有70所,名单如下:
2020年如有省外院校经批准在我省参加高职单招,将在招生计划中公布。
招生对象
已通过2020年河北省普通高校招生报名,且符合所报考院校招生条件的考生(含对口考生)。
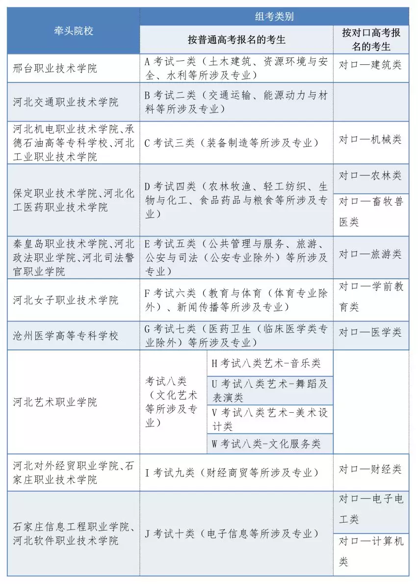
各考试类牵头院校
各考试类涵盖专业
各考试类涵盖专业如下(涵盖专业来源于教育部《普通高等学校高等职业教育(专科)专业目录》,具体招生专业详询招生院校或以公布的招生计划为准):
考生如何填报考试类
参加高职单招的考生(含技能拔尖免试考生)都必须进行报考,在报考时选择考试类。
高考报名时考试类型选择“统考”的考生(以下简称“统考考生”),可从10个考试类任选一类,但不得报考对口计划。其中选择考试八类的考生,须在缴费页面选择细分类。
高考报名时考试类型选择“对口”的考生(以下简称“对口考生”),可不选择考试类,默认按考生高考报名时所选的专业类向相应牵头院校缴费并按要求参加考试(具体招生专业详询招生院校或以公布的招生计划为准);也可从统考计划10个考试类中另选一类,与该类的统考考生一起参加考试、录取。
(来源|河北省教育考试院)
版权声明:我们致力于保护作者版权,注重分享,被刊用文章【河北省单招学校(2020年河北高职单招通知来了)】因无法核实真实出处,未能及时与作者取得联系,或有版权异议的,请联系管理员,我们会立即处理! 部分文章是来自自研大数据AI进行生成,内容摘自(百度百科,百度知道,头条百科,中国民法典,刑法,牛津词典,新华词典,汉语词典,国家院校,科普平台)等数据,内容仅供学习参考,不准确地方联系删除处理!;
工作时间:8:00-18:00
客服电话
电子邮件
beimuxi@protonmail.com
扫码二维码
获取最新动态
