古有“科举考试”,让众人因此改变命运,获得荣华富贵,而今有“高考”,让莘莘学子的努力得以回报,走向梦想的殿堂。
时间飞逝,在紧张的高考倒计时中,又匆匆地流走了一个月的时间,然而临近高考,那些高考前的准备也都逐渐地提上了日程。
众所周知,高考是学习生涯中最重要的一个转折点,在这个转折点中,不论什么样的事情都能对高考起着决定性的作用,如果不重视,或将影响以后的道路,尤其是在高考前一些不起眼的小事情,比如“高考体检”。
说起高考前的体检,如果学生自身没有太严重的疾病,对于家长和学生来说并不会太在意,但是殊不知,高考前的体检不只是检查学生身体上的情况,同时还有深一层的寓意,那么高考体检究竟还有哪些我们不知道的事情呢?首先我们要知道为什么要体检以及体检都检查哪些内容。
高考体检的作用及检查内容
高考体检指的是所有参加高考的学生必须要参加的体检,通过这个体检,一方面可以知道自己的身体健康情况,另一方面,体检报告也将纳入档案,作为高校录取时的参考。
其次在检查内容上是非常详细的,包括眼科、外科、内科、耳鼻喉、口腔、放射、眼科、肝功能等检查,一般遵循“三严一宽”的原则,对重要器官疾病、传染疾病、精神疾病从严,对一般性疾病从宽。以上内容让我们知道,高考体检的作用以及体检的检查内容,那么高考体检究竟对填报志愿有哪些影响呢?下面笔者带大家来了解一下。
高考“体检”结果,对录取专业有哪些影响?22届考生需提前知晓
首先,色盲、色弱及近视
俗话说“眼睛是心灵的窗户”,然而在高考体检时,如果眼睛有任何的疾病,对于报考专业还是有很大的影响的。
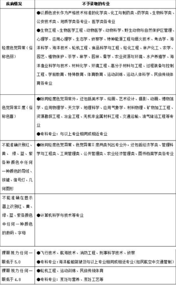
如果学生有色弱的情况,那么以颜色为标准的专业是非常严格的,比如化学类、、生物工程类、医学类等专业是不能报考的,如果学生有色盲的情况,美术学、摄影、动画、材料物理等专业不予报考,如果学生有近视的情况,飞行技术、刑事科学技术等不不予报考(具体不能报考专业如下图所示)。
其次,主要脏器
主要脏器包括:肺、肝、肾、脾、胃、肠等动过较大手术的情况,以及先天性心脏病、一眼失明等。
不宜就读的专业有公安学、舞蹈学、医学、地质学、生态学、化工与制药类等,(具体不能报考专业如下图所示)。
最后,听力、口吃、皮肤
如果两耳听力均在3米以内,或一耳听力在五米,另一耳全聋的情况,不报考专业为法学类的更专业、音乐学、新闻学等。
如有口吃等情况,不宜报考教育学、新闻学、表演各类专业、如有皮肤问题,不宜报考公安类等各类专业,(具体不能报考专业如下图所示)。
“闻道有先后,术业有专攻”,每一个专业都有它独特的要求,学生在了解专业的同时,还需要了解自己
笔者认为,合适不等于适合,相信很多学生在选择专业之前,都会很认真地去了解这个专业,而往往忽视了自己的情况,适不适合报考这个专业。
以至于在填报志愿之后,造成滑档或退档的情况,不得不因此调剂专业或是复读,白白浪费了这十余载的努力和付出。
俗话说得好“闻道有先后,术业有专攻”,每一个专业都是一个领域,一个领域必须要有适合它的人才能更好地胜任,因为每个专业都它独特的要求,因此学生在了解专业的同时,更重要的是先对自己有所了解,知己知彼,方能百战不殆。
笔者寄语:看似无关紧要的“高考体检”,却对填报志愿有很大的影响,希望22届考生能够认真地去对待。
同时也希望,各位学生,在填报专业的时候,首先要考虑自己自身的情况,再去了解所要报考的专业,这样才不会辜负这么多年的努力和付出,最后希望,各位高三学生在高考中取得胜利,用金榜题名,去给父母最大的回报。
今日话题:你认为高考前的体检重要吗?
欢迎下方留言评论,如果大家觉得这篇文章对大家有帮助请帮忙点个赞!我们下期见哦(以上图片均来源于网络,如有侵权请联系删除)
版权声明:我们致力于保护作者版权,注重分享,被刊用文章【为什么高考要体检(看似不起眼的)】因无法核实真实出处,未能及时与作者取得联系,或有版权异议的,请联系管理员,我们会立即处理! 部分文章是来自自研大数据AI进行生成,内容摘自(百度百科,百度知道,头条百科,中国民法典,刑法,牛津词典,新华词典,汉语词典,国家院校,科普平台)等数据,内容仅供学习参考,不准确地方联系删除处理!;
工作时间:8:00-18:00
客服电话
电子邮件
beimuxi@protonmail.com
扫码二维码
获取最新动态
