在研招网19年考研调查中显示,北上广等一线大城市仍旧是众多考生们的首选目标。
然而,名校那是神仙打架,想都不敢想,在清楚自己实力的情况下,还是想留在北上,又有没有别的法子呢?
因此小编整理了一份“北京、上海”地区院校19年接受调剂比较多的院校名额,这也就可以看出这些院校的竞争力相对而言是比较小的,因此可以作为一志愿或者调剂的参考。
1.北京化工大学,2019可接受调剂的专业如下↓
2.北京城市学院,2019可接受调剂的专业如下↓ (可供调剂的名额和专业较少)
3.国际关系学院,我校2019年硕士研究生招生,以下专业各有若干名额接受调剂。现将调剂信息公告如下,欢迎满足条件的考生积极报名。
接受调剂专业↓
4.北京第二外国语学院,2019年,我校拟接收一定数量的调剂硕士研究生,欢迎符合调剂条件的优秀考生到我校学习。(but,二外会优先校内调剂)
5.中华女子学院,2019社会工作硕士有40个调剂名额!!
6.北京服装学院,2019可接受调剂的专业如下↓
7.北京印刷学院,2019年北京印刷学院以下专业拟接收调剂硕士研究生:工商管理(学术硕士)、机械工程(学术硕士)、信息与通信工程(学术硕士)、物流工程(学术硕士)、网络空间安全(学术硕士)、新闻传播学(学术硕士)、材料科学与工程(学术硕士)、电子与通信工程(专业硕士)、马克思主义理论(学术硕士)。
8.中国青年政治学院,根据上述一志愿考生的上线情况,我校以下专业接受调剂申请↓
9.北京体育大学,2019北体拟接收调剂专业如下↓ 北体的体育硕士也有调剂名额,但只招校内调剂的
10.北京石油化工学院,2019可接受调剂的专业如下↓
1.上海海关学院,2019全日制税务硕士仍有调剂名额。
2.上海电机学院,2019可调剂专业领域名称:电气工程,领域代码:085207。凡工学类考生(代码以“08”开头),达到国家统一规定的硕士生复试A类线,符合总分和单科分数要求,如有意愿,均可申请调剂到我校电气工程专业。
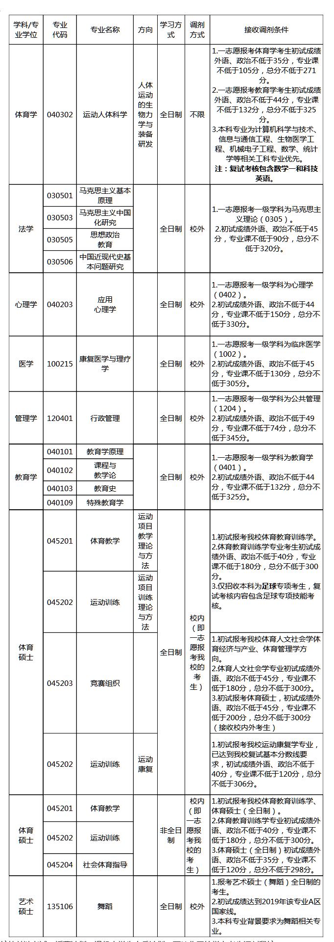
3.上海体育学院,全日制如下图
非全日制如下图
4.上海电力大学,19年除电气学院“电力系统及其自动化”、“高电压与绝缘技术”、“电力电子与电力传动”、 “电气工程”四个全日制专业外,其他都可接受调剂。具体名单如下:
010 能 源 与 机 械 工 程 学 院
能 源 与 机 械 工 程 学 院
020 环 境 与 化 学 工 程 学 院
040 自 动 化 工 程 学 院
050 电 子 与 信 息 工 程 学 院
060 经济与管理学院
070 数 理 学 院
080 计 算 机 科 学 与 技 术 学 院
5.上海海事大学,2019年上海海事大学接收调剂硕士生专业及联系方式如下↓
6.上海工程技术大学,2019年我校招生的学术学位类和专业学位类研究生均有调剂名额,调剂考生需达到国家统一规定的2019年A类考生复试分数线,录取后享有丰厚的奖助学金。
7.上海应用技术大学,2019年研究生招生考试接收调剂专业如下↓
感觉今年的考研人数真的暴涨了,预计今年连B区的报考人数都直线上涨,所以啊,研友们!这篇北上广调剂名额多的名单赶紧分享给大家,不敢打包票一定有名额,但至少多一份资料就多一份希望呀!
版权声明:我们致力于保护作者版权,注重分享,被刊用文章【考研调剂学校名单(20考研党注意啦)】因无法核实真实出处,未能及时与作者取得联系,或有版权异议的,请联系管理员,我们会立即处理! 部分文章是来自自研大数据AI进行生成,内容摘自(百度百科,百度知道,头条百科,中国民法典,刑法,牛津词典,新华词典,汉语词典,国家院校,科普平台)等数据,内容仅供学习参考,不准确地方联系删除处理!;
工作时间:8:00-18:00
客服电话
电子邮件
beimuxi@protonmail.com
扫码二维码
获取最新动态
