又是一年毕业季!
公民同招!
去公立还是私立!
小孩子去哪个学校好!
买的房子学区是哪个!
2020年台州学区划分来了!
今天
黄岩、路桥、临海、
温岭、玉环、三门的招生政策
新鲜出炉啦
有需要的家长们可以收藏起来!
黄岩
2020年在黄岩区招生的民办学校名单
一、面向本区招生的民办学校名单(黄岩区教育局审批并主管的民办学校,在黄岩区范围内招生)
1.北师大台州实验学校
2.黄岩区睿达实验学校
3.黄岩区九峰学校
4.光明学校(东城,随迁子女学校)
5.三友学校(东城,随迁子女学校)
6.利民学校(南城,随迁子女学校)
7.普育学校(南城,随迁子女学校)
8.宏振学校(西城,随迁子女学校)
9.明星学校(西城,随迁子女学校)
10.东方学校(北城,随迁子女学校)
11.新城新家学校(新前,随迁子女学校)
12.新纪元学校(新前,随迁子女学校)
13.金贝学校(江口,随迁子女学校)
14.博远学校(高桥,随迁子女学校)
15.惠民学校(院桥,随迁子女学校)
二、面向市区招生民办学校名单(台州市教育局审批,黄岩区、椒江区、路桥区与集聚区教育局主管的,在台州市区范围内招生)
1.台州国际文武学校
2.台州市实验小学
3.台州市实验中学
4.台州市外国语学校
5.台州市双语中学
6.台州市书生中学
三、面向全市招生民办学校名单(台州市教育局审批并主管的,在台州市范围内招生)
1.镇海中学台州分校
民办学校如在审批地招生不足的,经区教育局报台州市教育局同意后,可以面向全市启动补招程序。任何民办学校不得擅自跨市域招生。
各乡镇街道义务教育招生咨询电话
路桥
▼
临海
临海市古城街道各公办小学户籍儿童学区划分方案
1.哲商小学学区:
东从东湖路与东门后街交叉处(凤凰照相馆)开始,北上直到城墙为界;南从东门后街东端向西连接至西门街128号(璎璐街口)以北;西从璎璐街南端(璎璐街2#)北上至广文路(原机关幼儿园处)转西直上原台州卫校至城墙的以东以北所有范围。
2.临海小学学区:
北至蓝盾花园,然后西沿崇和路至人民路口,再沿人民路往南至巾山中路,再沿巾山中路往东至台州府路,再沿台州府路往南至江滨路,再沿江滨路往东至绿城玫瑰园。东至凯歌路,沿凯歌路往南至柏叶西路,再沿柏叶西路往东至清化路口,再沿清化路往南至西洋村。凯歌路以东包括原国庆村民和良种场职工子女。
3.巾山小学学区:
北自东门后街东起东湖路,西接西门街到紫阳街原十字街以南;东自北起东湖路与东门后街交叉口,往南延接巾山西路2号,即拐接天宁路与巾子巷相接再往南直上至巾山佛灵岩寺以西;南自东起佛灵岩寺延巾山岗至天宁寺塔西城墙以北;西自北起紫阳街224号,往南直至南门城墙以东。
4.古城小学学区:
璎璐街双号门牌以西;接西门街往东至十字街口以南;紫阳街1-315号以西(十字街口至南门城墙);璎璐街与原市机关幼儿园丁字口往西直至原台州卫校门口的以南所有范围;合利村;望江门对面东起灵江村高阳,西至原烧碱厂及原利弄学区的利弄、龙潭岙、两桥、梅浦等村的村民子女。
5.临师附小:
望华门天宁路口往西到原花仙子美容店西巷南直上巾山延伸到天宁寺门口的东南面所有居民区;望华门天宁路口起往东(巾山中路)直到台州府路口电信大厦以南转台州府路向南沿伸到防洪大坝以西所有居民区;灵江南岸的巾山村、下桥村村民及特产场员工子女,以及具有该区域古城户籍并有产权房的居民子女。
6.回浦实验小学:
东湖路北上直至城墙以东;巾山中路西起国贸宾馆西红绿灯东到人民路交叉口(国泰证券)以北居民区;人民路口国泰证券往北至信托大厦以西;转崇和路往东到原老鹰雕塑接原104国道西北属古城街道的居民区(含后山村、七里村、松一、松二、许墅等村)。
7.鹿城小学:
两水、伏龙村的村民子女以及具有该区域古城户籍并有产权房的居民子女。
古城街道各公办小学招生咨询电话
古城街道中心校: 0576---85221144
哲商小学 : 0576---85165005
临海小学: 0576---85136060
巾山小学: 0576---89115277
古城小学: 0576---89112565
临师附小: 0576---89116014
回浦实验小学: 0576---89112505
鹿城小学: 0576---89365871
市区直属公办初中学区划分方案
1.台州初级中学学区
西线:南起兴善门北上沿赤城路至赤城路与广文路的交叉口,左转沿广文路至梅园。东线:南起灵江大桥北上沿大桥路至大桥路与巾山路的交叉口(国贸大饭店处),东转至巾山中路与广场路的交叉口,北转至广场路与崇和路的交叉口,东转至崇和路与鹿城路的交叉口,北转鹿城路至晒网巷直至靖江北路与晒网巷交叉口。南含灵江村、巾山村。北含松一村、松二村、许墅村、大岭山村、七里村。
2.临海中学学区
赤城路以西,广文路以南。南起兴善门北上沿赤城路至赤城路与广文路的交叉口,西转沿广文路至梅园。含望江小区、梅浦村、利弄村、龙潭岙村、合利村、两桥村、古楼村、市特产场。
3.临海五中学区
西线:南起灵江大桥北上沿大桥路至大桥路与巾山路的交叉口(国贸大饭店处),东转至巾山中路与广场路的交叉口,北转至广场路与崇和路的交叉口,东转至崇和路与鹿城路的交叉口,北转鹿城路至晒网巷直至靖江北路与晒网巷交叉口。
东线:南起巾山东路与临海大道交叉口(自来水公司处),西转至巾山东路与立发路交叉口,北转沿立发路至立发路与东方大道交叉口。南含两水村、伏龙村。
4.回浦实验中学学区
西线:南起巾山东路与临海大道交叉口(自来水公司处),西转至巾山东路与立发路交叉口,北转沿立发路至立发路与东方大道交叉口。西线以东且为古城户籍的小学毕业生。原城东开发区户籍的小学毕业生。
市区直属公办初中招生咨询电话
台州初级中学:0576--89367326
临海中学: 0576--85114462
临海五中: 0576—89112876
回浦实验中学:0576—85380900
温岭
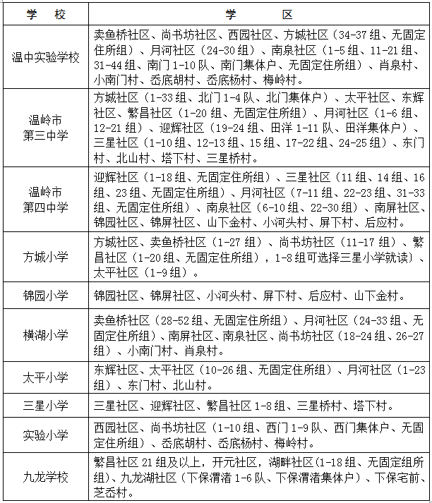
2020年温岭市太平街道区域公办学校
和九龙学校学区划分
注:
1.其他住址为无固定住所组包含空挂户、单位集体户、社区集体户等;
2.学区划分以户籍所在社区(居)、组为依据;
3.行政村规模调整前后,对应的学区不变(另有规定的除外)。
2020年温岭市民办义务教育学校招生学校及计划数
玉环
玉环市2020年义务教育阶段
学校招生入学工作日程安排
学校招生咨询电话
教育局招生政策咨询电话
联系电话:81717028,81717029,81717031,81717026。
监督举报电话:81717023,81717025。
三门
三门县公办义务教育阶段
学校学区范围
小学学区
1、县实验小学
(1)蟠龙社区范围内各小区及城西村。
(2)石羊社区(上洋路—平海路—环城中路—上洋路范围所属区域除外)范围内各小区及丹峰村、城中村。
2、海游街道中心小学
(1)龙山社区范围内各小区及城东村、善岙杨村、善岙蒋村。
(2)心湖社区的朝晖路—湫水大道—广场路—交通路—朝晖路范围内各小区。
3、外国语小学
(1)平安社区(城北桥以东范围内)各小区及城北村。
(2)石羊社区的上洋路—平海路—环城中路—上洋路范围内各小区。
(3)广润社区范围内各小区及港北村。
4、心湖小学
(1)心湖社区(朝晖路—湫水大道—广场路—交通路—朝晖路范围内所属小区除外)范围内各小区及悬渚村、小坑村、新场村、石岩村。
(2)海润街道的原省工业园区范围内小区、上枫坑村、下枫坑村。
5、实验学校(小学部)
(1)平安社区(城北桥以西)范围内的江山华府、天琴湾、御景西苑、名门春天、阳光嘉苑、西城庭院、香山华庭、永昌家园、香格里拉等小区及湘山村、松门村。
(2)上叶社区的鼎盛公寓、育华文苑、春晖小区、天久花苑等小区。
实验学校(小学部)学区范围内的各小区及行政村为实验学校(小学部)与外国语小学的组合学区,该学区内的适龄儿童少年,可选择其中一所学校报名。
6、上叶小学
金叶村、祥和村、下坑村、上坑村。
7、马娄小学
海游街道的前郭村、后郭村、港溪村、下谢村。
8、海润街道中心小学
海润街道范围的各行政村、健跳镇小浦村、巡检司村。
9、沙柳街道中心小学
沙柳街道范围。
10、珠岙镇中心小学
原珠岙镇范围。
11、珠岙镇高枧中心小学
珠岙镇的高枧村、金湖洋村、双楼村、独山村、黄坦洋村、梅坑村、竹墩村、桐岩李村、珠翠屏村、仙人峡村、山岙村、云涧村。
12、珠岙镇吴岙小学
珠岙镇的吴岙村、桥下村、语溪村、东谢村、青湖村。
13、亭旁镇中心小学
亭旁镇的杨家村(亭溪小区)、石滩村、上蒋村、王村、上鲍村、任家村、岙楼村、石头岙村、坝头村、芦田山村、芹溪村、金干村、下吴村、梅里村、楼下郑村。
14、亭旁镇实验小学
亭旁镇的包家村、枧头村、下路朱村、西山村、铁场村、板沸村、界岙村、叶家庄村、叶家山村、上卢村、陌更村、葫芦田村、前楼村、项家山村、上下梅村、小林山村、南溪村、狮岭村、上模村、彭赖村、坐塘村、挂帘村、韩家村、山上杨村、下湾村、赖岙村、鳌岗村、刘家村、何祝岙村、坑坞村。
15、亭旁镇邵家小学
亭旁镇的邵上村、邵下村、马村、玉溪村、中口塘村、岙王村、下叶村、山根邵村。
16、健跳镇中心小学
健跳镇的平岗村、峧头村、琴江村、健农村、健渔村、猫头村、七市村。
17、健跳镇港南小学
健跳镇大塘村、双宅村、岙口村、田岙村、毛张村、毛叶村、上陈村、东边村、西边村、西郭村、龙溪村、后洋村、梅山村。
18、健跳镇六敖中心小学
原六敖镇的各行政村(繁荣村、花市村、龙潭村、刘塘墩村除外)。
19、健跳镇花市小学
健跳镇的繁荣村、花市村、龙潭村、刘塘墩村。
20、浦坝港镇浬浦中心小学
浦坝港镇的东浦村、西浦村、西里村、两头塘村、圩岙村、六村村、古松村、渔西村、武曲村、程家村、龙坑村、永安村、仙岩村、前山村、观海村。
21、浦坝港镇三岩小学
浦坝港镇的丁山脚村、河里村、双墩村、新塘村。
22、浦坝港镇沿赤中心小学
原沿赤乡范围。
23、浦坝港镇小雄中心小学
原小雄镇(山场与连心学区除外)。
24、浦坝港镇山场小学
浦坝港镇的山场村、五小柱村、方家村、滩南村。
25、浦坝港镇连心小学
浦坝港镇的西陈、塔坑村、长大山村、茂林村。
26、浦坝港镇林迪生小学
原泗淋乡范围。
27、横渡镇中心小学
横渡镇的大横渡村、铁强村、东屏村、双林村、坎下金村、桥头村、善见村、岩下洋村、王岐庄村、岩下村、白溪村。
28、横渡镇小横渡小学
横渡镇的小横渡村、岭根陈村。
29、花桥镇中心小学
花桥镇的花桥村、上宅村、两头门村、寺前村、金山村、上潘村、联谊村、下洋毛村、舒歧村、东岙村、下岙村、关头村、蒲峰村、连下村、芝岙村、上旺村。
30、花桥镇吴都小学
花桥镇吴都村、芝岙村李岙(即原李岙村)、上旺村芝岙村岭南。
其中芝岙村(岭南)与上旺村与花桥镇中心小学为组合学区。
31、蛇蟠乡中心小学
蛇蟠乡范围。
中学学区
1、海游街道初级中学
(1)龙山社区、心湖社区范围内各小区及城东村、新场村、石岩村、悬渚村、小坑村。
(2)海润街道范围内各小区、行政村(王家村、晏站村、滨海村、祁家村、涛头村除外)。
2、城关中学
蟠龙社区、石羊社区、广润社区范围内各小区及港北村、丹峰村、城中村、城西村、祥和村、前郭村、后郭村、港溪村、下谢村、善岙杨村、善岙蒋村。
其中善岙杨村、善岙蒋村为海游街道初级中学与城关中学的组合学区,以上2个行政村的适龄儿童少年,可选择其中一所学校报名。
3、实验学校(初中部)
(1)平安社区、上叶社区范围内各小区及城北村、湘山村、松门村、金叶村、上坑村、下坑村。
(2)海润街道王家村、晏站村、滨海村、祁家村、涛头村。
其中上述海润街道的5个行政村为实验学校(初中部)与海游街道初级中学的组合学区,各行政村的适龄儿童少年,可选择其中一所学校报名。
4、沙柳街道初级中学
沙柳街道范围。
5、珠岙镇初级中学
原珠岙镇范围。
6、珠岙镇高枧初级中学
原高枧乡范围。
7、亭旁镇初级中学
亭旁镇范围。
8、健跳镇初级中学
原健跳镇范围。
9、健跳镇六敖初级中学
原六敖镇范围。
10、花桥镇初级中学
花桥镇范围。
11、浦坝港镇沿江初级中学
原浬浦镇范围。
12、浦坝港镇沿赤初级中学
原沿赤乡范围。
13、浦坝港镇小雄初级中学
原小雄镇范围。
14、浦坝港镇泗淋初级中学
原泗淋乡范围。
三门县义务教育阶段
学校招生计划
三门县义务教育阶段
学校招生咨询电话
来源:黄岩微教育、路桥发布、临海发布、温岭教育、玉环微教育、掌上三门
编辑:金子莘
版权声明:我们致力于保护作者版权,注重分享,被刊用文章【三门滨海新城私立学校(来啦)】因无法核实真实出处,未能及时与作者取得联系,或有版权异议的,请联系管理员,我们会立即处理! 部分文章是来自自研大数据AI进行生成,内容摘自(百度百科,百度知道,头条百科,中国民法典,刑法,牛津词典,新华词典,汉语词典,国家院校,科普平台)等数据,内容仅供学习参考,不准确地方联系删除处理!;
工作时间:8:00-18:00
客服电话
电子邮件
beimuxi@protonmail.com
扫码二维码
获取最新动态
