今天,大家期待已久的南大、南理工、南师大的自主招生简章
出炉啦!
一起来看看具体内容吧~
一、招生计划与报考条件
2019年自主招生将结合我校学科优势和人才培养特色,招收具有明显学科倾向和良好个人禀赋,以及突出学科特长和创新潜质的优秀高中毕业生,计划总数不超过109人。
报考学生须自觉践行社会主义核心价值观,符合2019年普通高考报名条件,并在高中阶段满足以下条件:


注:五项学科竞赛获奖者应可从中国科协青少年科技中心网站(http://gs.cyscc.org/)查询。考生仅能报考一个招生专业(类),上海、浙江考生须符合我校对考生所报专业(类)提出的选考科目要求。
二、报名方法
一 报名时间
2019年4月1日至4月15日24:00。
二 报名流程
登录“特殊类型招生报名平台”(https://gaokao.chsi.com.cn/zzbm),按要求准确、完整地填写申请表,上传个人照片须为2019年高考报名或高三年级未经PS的证件照片。扫描或拍照后网上提交报名材料,不再寄送纸质材料。所有材料须确保清晰可读,且提交后不得修改。
1.由报名系统生成,且经中学核实、签字并加盖学校公章的《南京大学2019年普通自主招生申请表》。其中,个人陈述不超过800字,重点描述学科特长表现及发展潜质。
2.经学校教务部门盖章的高中阶段学习成绩单原件。
3.符合我校自主招生报考条件的证书原件。
4.身份证正反面。
注:论文和专利不得作为申报材料上传。考生提交的所有报名申请材料必须经中学审核和校长签字,并在中学网站和班级详尽公示无异议。初审通过考生所提交的代表性竞赛证书的名称、内容将在我校招生网站上详尽公示。
三、选拔程序
一 资格审核
报名截止后,学校将组织专家组对报名材料进行审核。未按要求填写或上传材料不清晰的视为无效申请。审核结果分为“优秀”“通过”“不通过”三类,审核结果于4月底公布。获得测试资格的考生收到支付码后,于5月31日12:00前登录南京大学网上支付平台交纳测试费。京师范大学本科招生网详尽公示,考生也可通过报名系统查看审核结果。
二考核测试
分为体育测试和综合测试两部分,测试时间为6月10-11日,具体安排另行通知。
1.体育测试。获得测试资格的考生需参加体育测试,项目为50米跑、立定跳远,结果作为优录资格认定的重要参考。学生因病或残疾向学校申请暂缓或免予体育测试的,须提交三级甲等医院证明。
2.综合测试。审核结果为“优秀”的考生参加面试,重点考查相关学科知识储备和专业发展潜力;审核结果为“通过”的考生参加笔试,重点考查运用已有知识综合分析、解决问题的能力。测试过程全程录像,测试结果通过报名系统查询。
三 资格认定及优录政策
按照“全面衡量、公平公正”的原则,根据各招生专业(类)公示计划和综合测试成绩,参考体育测试结果分类别、分专业(类)划定优录资格线,确定优录名单。
1.认定考生高考成绩达到所在省份同科类本科第一批次录取控制分数线以上,南京大学最终模拟投档线下20分以内可直接录取(最终模拟投档线由生源所在省份招生主管部门提供)。上海市按其划定的相关最低录取控制参考分数线上40分,浙江省按其划定的相关最低录取控制参考分数线上50分执行。
2.报考A类考生中学科特长或创新潜质特别突出的,高考成绩达到所在省份同科类本科第一批次录取控制分数线可直接录取。
3.对合并本科录取批次的省份,按照考生所在省份确定的相关最低录取控制参考分数线执行。
4.江苏省考生高中学业水平测试两门选测科目等级最低要求为AA。
四 公示及录取
自主招生测试资格名单、优录名单均经我校本科招生工作领导小组讨论通过后按相关要求进行公示,公示无异议后结果生效。我校不再与优录考生签订书面协议,公示生效结果即作为自主招生录取的最终依据。我校将依据公示的优录政策及专业(类)进行录取。考生须在所在省份相应批次第一志愿填报南京大学,且专业志愿与公示认定的专业(类)保持一致,否则视为自动放弃优录资格。
四、联系方式
咨询电话:400-1859680
招生主页:http://bkzs.nju.edu.cn
电子邮箱:bkzs@nju.edu.cn
微信公众号:ndzsxlj
一、招生对象
理想信念坚定、思想品德优良、诚实守信、遵纪守法,高中阶段学业水平优秀,且符合下列条件之一的高中毕业生,可申请我校自主招生。
1、高中阶段在全国高中数学联赛、全国中学生物理竞赛、中国化学奥林匹克、全国青少年信息学奥林匹克联赛获得省级一等奖及以上的考生;
2、其他具有学科特长、创新潜质和特殊才能并能提供相关支撑材料的考生(论文、专利不得作为申请条件)。
符合以上条件的考生根据自己的学科特长、创新潜质,结合兴趣爱好,申请以下类别中的一类,并具体到专业(类),不可兼报,支撑材料必须与所申请类别学科特点相关;获得资格后专业志愿必须填报所申请的专业(类)。在实行高考改革的上海市、浙江省考生所申请专业(类)必须符合我校选考科目要求(见附录),其他省(区、市)考生按照申请类别要求科类(文、理科)申请相应专业(类)。具体类别如下:
1、武器类:理科考生可报考,专业可申请兵器类、武器发射工程、探测制导与控制技术之一。
2、机械材料电子信息类:理科考生可报考,专业可申请机械类、计算机类、材料类、电子信息类、自动化类之一。
3、化工类:理科考生可报考,专业可申请化工与制药类、特种能源技术与工程之一。
4、数理类:理科考生可报考,专业可申请数学与应用数学、应用物理学之一。
5、语言类:文科、理科考生均可报考,专业可申请英语。
二、招生计划
南京理工大学自主招生2019年招生计划115名。
三、招生专业

四、报名程序
一 报名时间
2019年4月1日至4月10日。
二报名流程
申请人请登录试点高校自主招生报名系统进行网上报名
(http://gaokao.chsi.com.cn/zzbm),点击进入特殊类型招生报名平台,注册账号后登录系统,按系统内提示信息填写相关内容进行网上报名。
注意事项:全部为网上报名,无需邮寄材料。
请按以下要求在报名系统中提交相应材料:
(1)在“填报志愿—附加材料—个人陈述”中上传个人陈述扫描件或照片,要求手写,字数不超过1000字,能较全面展示考生符合报名条件的申请理由、爱好特长、意向报考专业(类)及理由等情况。
(2)在“填报志愿—附加材料—身份证”中上传身份证正反面扫描件或照片。
(3)在“填报志愿—综合信息”中按照要求添加证明材料,包括获奖证书等支撑材料,经中学校长签字确认的在中学网站、班级等公示的报名申请结果,中学综合素质评价材料。
(4)志愿填报完成后,下载系统生成的申请表,自行打印并由中学校长盖章,在系统中上传经中学校长签字盖章后的所有申请表扫描件或照片,完成报名。
(5)论文和专利不得作为证明材料上传。
(6)获奖名单须经主办方公示并能从官方网站查询。
(7)严格按要求上传所必需证明材料,材料不完整、不清晰或上传非相关材料而影响审核,责任自负。
五、选拔程序
一 资格审核
报名截止后,我校成立专家组对申报者进行资格审核,对材料未按要求提交者及提交不清晰者不予审核,考生申请类别如与获奖材料不吻合,视为不合格。请考生于2019年5月15日后登录报名系统,查询初审结果,不再另行通知。初审通过考生所提交的申请材料的名称、内容将在我校招生网站上详尽公示。
二缴纳费用
初审合格的考生须于2019年5月20日前登录网上报名系统,查询缴费须知,并按要求缴纳测试费,逾期未缴费的,视为自动放弃。按照江苏省物价局、江苏省财政厅《关于进一步明确我省高校收费政策有关问题的通知》(苏价费[2007]423号、苏财综[2007]92号、苏教财[2007]89号),测试费标准为60元/生。
三 测试
测试地点:南京市孝陵卫200号南京理工大学。
测试说明:自主招生作为高考的重要组成部分,进一步规范测试过程,笔试、面试均在国家标准化考场进行,面试全程录像,面试专家从专家库随机抽取随机安排面试室,考生面试顺序随机抽取随机安排面试室,杜绝暗箱操作和舞弊行为;测试内容根据申请类别所需考核知识点分别进行设置,但不突破教学大纲,不需提前准备;测试分为笔试、面试和体育测试三部分,笔试通过者方可参加面试及体育测试,学校根据笔试成绩确定面试及体育测试名单,并按“报考条件”分别组织测试;参加体育测试的考生,根据自身实际,从立定跳远、坐位体前屈、50米跑三个项目中选择其中一项测试,不可多选,执行《国家学生体质健康标准》中对应项目高三年级标准,测试结果作为自主招生资格认定的重要参考;具体时间安排以准考证和招生网公布信息为准。
(1)符合申请类别第1、2、4类的考生
测试科目:数理综合、面试、体育
(2)符合申请类别第3类的考生
测试科目:化学、面试、体育
(3)符合申请类别第5类的考生
测试科目:英语、面试、体育
注:我校不提供考试大纲及参考书目,不举办任何形式的考前辅导。
四 资格确定
学校根据笔试与面试成绩之和,结合各专业(类)生源报考实际、体育测试等情况,按“报考条件+申请类别+专业(类)”合理确定比例,分别拟定取得自主招生资格考生名单。所有获得资格考生名单于2019年6月22日左右在“南京理工大学本科生招生网”公示并报省级招生考试机构备案。
六、优录政策
1、取得自主招生资格考生须经所在省(区、市)招生考试机构审核并通过教育部阳光高考信息平台公示无异议后,最终被确认为我校自主招生优录对象。
2、被确定为优录对象的考生必须参加高考,且按各省(区、市)要求填报我校自主招生志愿,方可享受优录政策:考生高考成绩达到所在省(区、市)一本录取控制线上、南京理工大学模拟投档线下20分内,即可予以录取;在实行高考改革的上海市、浙江省考生高考成绩达到自主招生控制分数线上40分,即予以录取。
3、对于少数学科能力突出、创新能力强的优秀考生,学校组织专家组专门进行面试,成绩优异者,适当放宽优惠条件。
注:南京理工大学模拟投档线由生源地省(区、市)招生考试机构按照本科一批招生所有高校在生源省(区、市)最终确定的投档比例测算生成。
对于合并本科批次的省(区、市),按相关省(区、市)招生考试机构确定的自主招生相应控制分数线执行。
江苏省考生选测科目等级要求为2B,必测科目等级要求为4C1合格。
在实行高考改革的上海市、浙江省考生选考科目要求参见附录。
4、所有报名、测试、合格名单以及志愿填报等相关信息均在我校招生网上公示,不再另行通知,逾期后果自负。
七、联系方式
通信地址:南京市孝陵卫200号南京理工大学招生办公室
邮编:210014
咨询电话:400-110-2882 监督电话:025-84315226
网 址:http://zsb.njust.edu.cn
微信公众号:南京理工大学招生办
一、招生对象
热爱祖国、品德优良、身心健康,具有2019年普通高等学校招生统一考试报名资格,符合南京师范大学2019年自主招生报名条件的江苏省优秀高中毕业生。
二、招生计划
南京师范大学2019年自主招生录取人数不超过40名。
三、报名条件
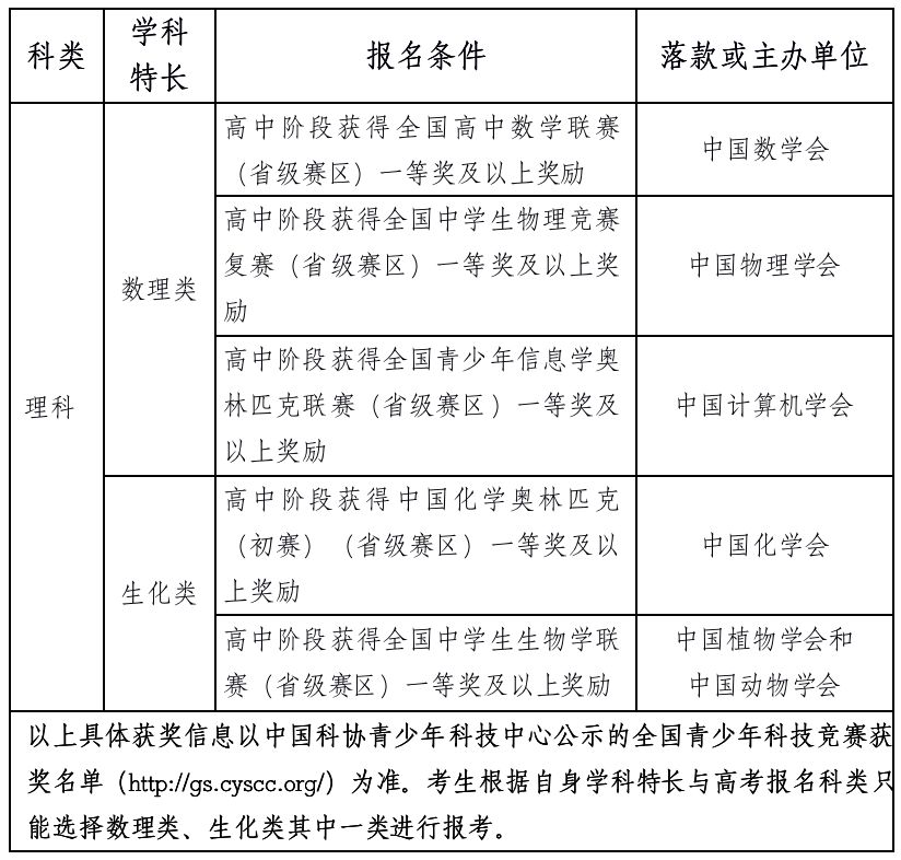
考生需对某一学科(专业)有浓厚兴趣,具有鲜明特长及培养潜质,且相关学科成绩始终在年级名列前茅,具体高考报名科类、学科特长、报名条件等见下表:
参加南京师范大学2019年自主招生的考生不得同时参加南京师范大学2019年综合评价录取考核,考生根据自身情况只可在两类选拔中选择一类进行考核。
四、招生专业
考生根据本人获得的奖项,对应学科特长类别及科类,按下表填报招生专业(类)。

五、报名程序
一 报名时间
2019年4月1日至4月10日。
二 报名流程
考生须在规定时间内登录自主招生报名系统(http://gaokao.chsi.com.cn/zzbm/),网上报名并上传相关材料,包括:
1.申请表(报名完成后由报名系统生成打印,须考生本人签字、所在中学校长签字并加盖中学公章)。
2.考生符合学校自主招生报名条件及具备学科特长的相关材料(含高中阶段获奖、研究经历和成果、每学期期末成绩单(须注明单科满分)、特长学科的年级排名、高中学业水平考试成绩单等),以及此类材料在奖项公示平台、考生所在中学网站以及班级详尽公示的证明材料,考生提交的所有证明材料必须经中学审核和校长签字并加盖中学公章,其中论文和专利不得作为申报材料上传。
3.个人陈述。包括自身成长经历及体会,个人特长及取得的成果,进入高校的努力方向以及对所报专业的认识和专业发展理想,限1500字。
4. 考生本人第二代居民身份证。
上述材料均须原件扫描或拍照后按报名系统要求上传,并通过报名系统网上提交,学校不接收纸质材料。考生须确保上传材料真实、准确、清晰,未按要求完成报名或材料不合要求者,报名无效。
六、选拔程序
一 资格审核
1.资格初审
学校根据自主招生报名条件,对考生报名资格进行初审。
2.材料审核
对于符合报名资格的考生,学校组织专家结合考生高中阶段学科成绩排名、考生自荐材料中提供的学科特长证明材料进行评审,择优确定获得面试资格考生名单。
材料审核过程中,学校将通过专家鉴定、联系主办方核实等方式对考生学科特长证明材料进行真伪鉴定、质量评估,考生也必须对提交的所有材料的真实性负责,对于查实提供虚假材料的,将取消自主招生资格并按教育部有关规定严肃处理。
获得学校自主招生面试资格考生名单及考生所提交的竞赛证书的名称、等级等信息将于5月10日前在南京师范大学本科招生网详尽公示,考生也可通过报名系统查看审核结果。
二 缴纳费用
审核通过且获得面试资格的考生须于5月22日前登录报名系统确认及缴费,根据《关于进一步明确我省高校收费政策有关问题的通知》(苏价费〔2007〕423号、苏财综〔2007〕92号、苏教财〔2007〕89号)规定,自主招生测试费为人民币60元/人。确认及缴费成功后,须在报名系统中自行打印准考证。对于未按时完成考试确认或缴费者,视为自动放弃报考资格。
三 考核安排
南京师范大学2019年自主招生考核含学科特长考核和体育项目测试。
1、报到安排
具体安排见南京师范大学本科招生网相关通知。
2、学科特长考核
学科特长考核形式为面试,面试过程全程录像。具体安排见准考证。
3、体育项目测试
通过我校自主招生初审进入考核环节的考生须参加体育项目测试。测试项目包含立定跳远、50米、引体向上(男生)/仰卧起坐(女生)三个项目,考生可从三项中选择两项进行测试,体育项目测试将在面试考核期间一同进行,具体安排见准考证。
4、成绩认定
考生参加我校学科特长考核面试成绩作为最终成绩。体育测试成绩不计入考核总分,作为重要参考。对于体育项目测试成绩为优秀的考生,进档后同等条件优先录取。
四 合格名单划定及公示
学校根据考生学科特长面试成绩,择优确定合格考生名单。合格学生数不超过80名。
合格名单经学校审定后,于6月22日前在南京师范大学本科招生网公示,并报送江苏省教育考试院与教育部“阳光高考”平台公示,接受社会监督。
七、录取政策
凡获得南京师范大学2019年自主招生录取合格资格的考生须参加普通高等学校招生全国统一考试(简称高考),高考投档分须达学校同科类模拟投档线下20分以内,且不低于江苏省本科一批控制线,两门选测科目等级不低于BB,专业志愿填报须与自主招生报名申请专业(类)一致,否则不予享受自主招生优惠政策。学校将根据《南京师范大学本科招生章程》相关规定录取,各专业录取人数将视考生志愿填报情况确定,原则上不超过5人。对考生身体健康的要求,参照《普通高等学校招生体检工作指导意见》的有关规定执行。
八、联系方式
报名系统网址:
http://gaokao.chsi.com.cn/zzbm/
南京师范大学本科招生网址:
http://bkzs.njnu.edu.cn
招办电子邮箱:
zhaoban@njnu.edu.cn
招办微信公众号:
南师招生(nsdzsb)
招生咨询电话:
025-83720759 025-83598534
监督电话:025-85891511
通讯地址:南京市栖霞区文苑路1号南京师范大学本科招生办公室(笃学楼)
邮政编码:210023
版权声明:我们致力于保护作者版权,注重分享,被刊用文章【南京理工大学邮编(最新消息)】因无法核实真实出处,未能及时与作者取得联系,或有版权异议的,请联系管理员,我们会立即处理! 部分文章是来自自研大数据AI进行生成,内容摘自(百度百科,百度知道,头条百科,中国民法典,刑法,牛津词典,新华词典,汉语词典,国家院校,科普平台)等数据,内容仅供学习参考,不准确地方联系删除处理!;
工作时间:8:00-18:00
客服电话
电子邮件
beimuxi@protonmail.com
扫码二维码
获取最新动态
