苏州大学已于近日公布2020年本科招生章程,本文主要解析苏大今年的本科招生章程,且向各位考生及家长介绍苏大近年的招生变动及专业建设情况。
苏州大学是教育部和江苏省人民政府共建的国家“211工程”、“世界一流学科”建设高校,苏州大学现有天赐庄、独墅湖、阳澄湖三个校区。
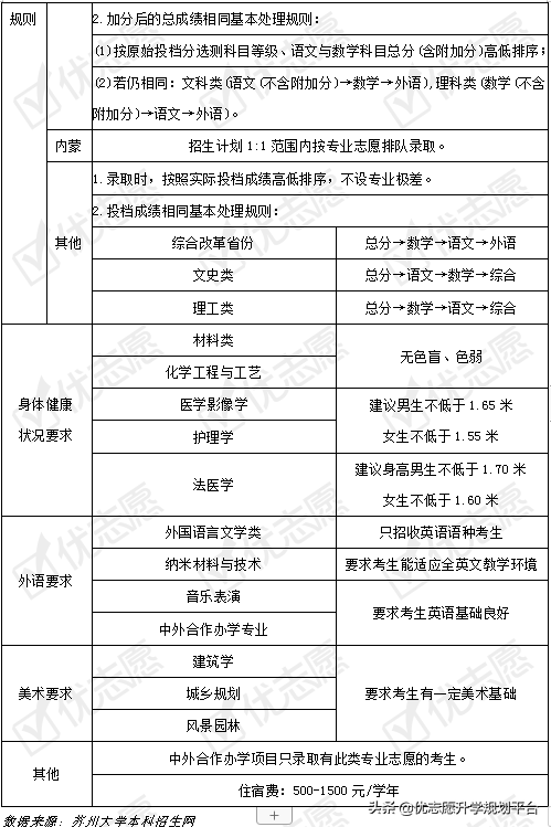
江苏省考生在报考苏州大学前需先明确了解该校对学业水平测试等级的要求,因苏州大学在省内执行分代码招生,院校代号1261和1508的本科一批要求两门选测科目等级不低于AB,院校代号1266的本科一批及院校代号1635的中外合作办学项目要求两门选测科目等级不低于BB。
苏大部分专业对考生的身体素质、外语能力等有一定要求,虽然纳米材料与技术、音乐表演、中外合作专业并未明确限定只收英语语种考生,但这些专业对考生个人的外语素养有很高的要求,考生在填报时需谨慎报考。
更多信息请详见《苏州大学2020年本科招生章程》。
表 1 苏州大学本科招生政策
你的分数能上哪些大学?上面有你的意向专业吗?志愿卡一键查询大学专业详情,输入分数推荐能上的大学,点击上方去看看吧
注:1.以上仅包含部分招生信息,以上不含特殊类型招生(包括艺术类招生),具体详见苏州大学本科招生网;2.平行志愿:“分数优先,遵循志愿”。
由图1可以看出苏州大学2017-2019年普通批次的理科招生计划有所增加,2019年理科的招生计划较2017年增加了14%,主要因为江苏省内扩招。文科的招生计划有小幅下降,2019年文科的招生计划较2017年减少了近4%。
图 1 2017-2019年苏州大学普通批次招生计划
数据来源:苏州大学本科招生网
注:1.新高改地区包括:上海、浙江;2.西藏数据缺失。
苏州大学部分本科专业通过专业大类招生,2020年共有8个学院(部)的10个专业类招生,含28个专业方向。
材料与化工学部含8个本科专业,化学类含3个专业,材料类含3个专业,化学工程与工艺、环境工程以专业小类招生。该学部有化学、材料科学与工程、化学工程与技术三个一级学科博士点及博士后流动站。
社会学院含7个本科专业:历史学(师范)、档案学、信息资源管理、旅游管理、社会学、社会工作、劳动与社会保障,其中四个专业分为两个专业大类招生。
2020年具体招生专业和招生计划详见苏州大学本科招生网,下表仅供参考。
数据来源:苏州大学本科招生网
注:更多招生专业介绍详见院校官方网站。
表3仅展示了苏大在第四轮学科评估中获得评级为B+及以上的学科,其中软件工程的评级为A-,且为省重点学科。考生报考时除自身意愿外,可参考学科建设情况进行报考,为国家级/省/市级重点学科、双一流建设学科、学科评估等级较高的学科下属专业可作为报考首选方案。
表 3 苏州大学学科建设(部分学科)
数据来源:中国学位与研究生教育信息网、苏大官网。
特别声明:本文为优志愿(youzy_cn)原创作品。未经著作权人授权,禁止转载和使用,否则将承担法律责任。
版权声明:我们致力于保护作者版权,注重分享,被刊用文章【苏州大学音乐学院2017招生简章(2020填志愿必参考)】因无法核实真实出处,未能及时与作者取得联系,或有版权异议的,请联系管理员,我们会立即处理! 部分文章是来自自研大数据AI进行生成,内容摘自(百度百科,百度知道,头条百科,中国民法典,刑法,牛津词典,新华词典,汉语词典,国家院校,科普平台)等数据,内容仅供学习参考,不准确地方联系删除处理!;
工作时间:8:00-18:00
客服电话
电子邮件
beimuxi@protonmail.com
扫码二维码
获取最新动态
