目前麦麦整理过的考研一区的调剂信息包含:江苏,山东,河北,浙江
今天给各位同学整理下一区中的河南省内16所已经公布调剂专业信息的院校。主要包含以下16所院校:#2021考研调剂#
郑州大学,河南大学,河南师范大学,河南理工大学,南阳师范学院,河南农业大学,安阳师范学院,中原工学院,新乡医学院,郑州航空工业管理学院,河南财经政法大学,信阳师范学院,河南工业大学, 郑州轻工业学院, 洛阳师范学院,河南科技大学
缺少河南中医药大学,华北水利水电大学的调剂信息情况。其余河南各校调剂信息均已公布。
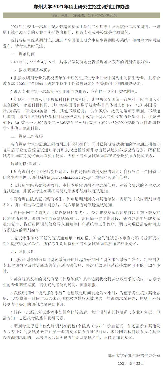
郑州大学2021年硕士研究生招生调剂工作办
1,2021年我校凡一志愿上线人数超过复试比例的专业原则上不再接受二志愿调剂,一志愿上线生源不足的专业可接受校内相同、相近专业或外校优秀生源调剂
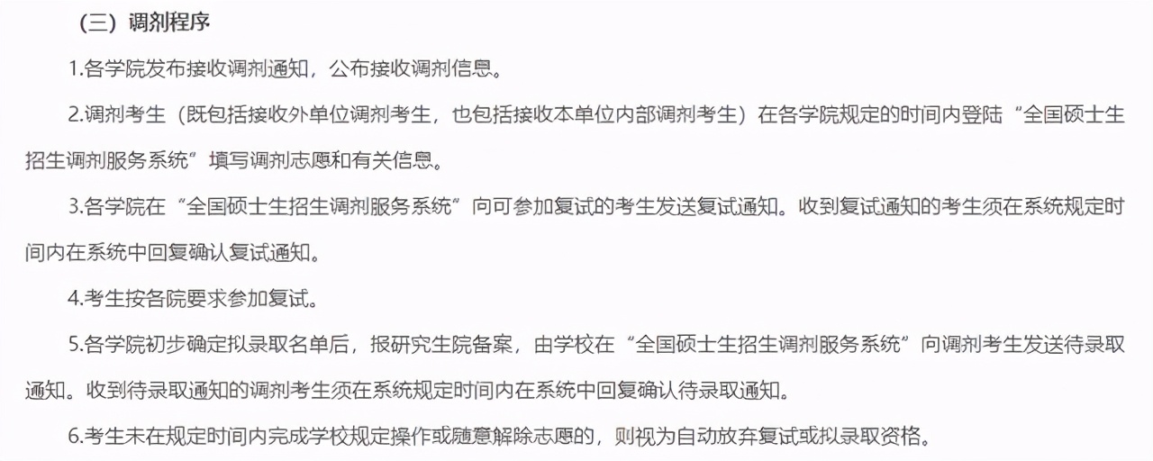
2,调剂时间:2021年3月22日至4月15日,具体以学院调剂公告及调剂网发布的调剂信息为准。
3,郑大校研招网“调剂服务系统”志愿锁定时间设定为36小时。
河南大学2021年硕士研究生接收调剂工作方案
开通调剂服务系统的时间:2021年3月22日至24日(调剂系统已关闭)
河南师范大学各学院2021考研调剂信息汇总
1,材料科学与工程学院:现有材料科学与工程(学硕)、材料与化工(专硕)2个专业拟面向全国接收2021年硕士生调剂考生。
2,物理学院:现有光学工程(学术型)和电子信息(专业型)两个专业拟面向全国接收2021年硕士生调剂考生。
3,环境学院:现有环境工程专业(083002)学硕和资源与环境专业(085700)专硕两个专业拟面向全国接收2021年硕士生调剂
4,计算机与信息工程学院:现有计算机科学与技术专业拟面向全国接收2021年硕士生预调剂考生
5,化学化工学院:现有化学、药物化学、应用化学、课程与教学论(化学)4个学术型专业,材料与化工、生物与医药、学科教学(化学)3个专业学位专业拟面向全国接收2021年硕士生调剂考生。
河南理工大学2021考研接收调剂信息
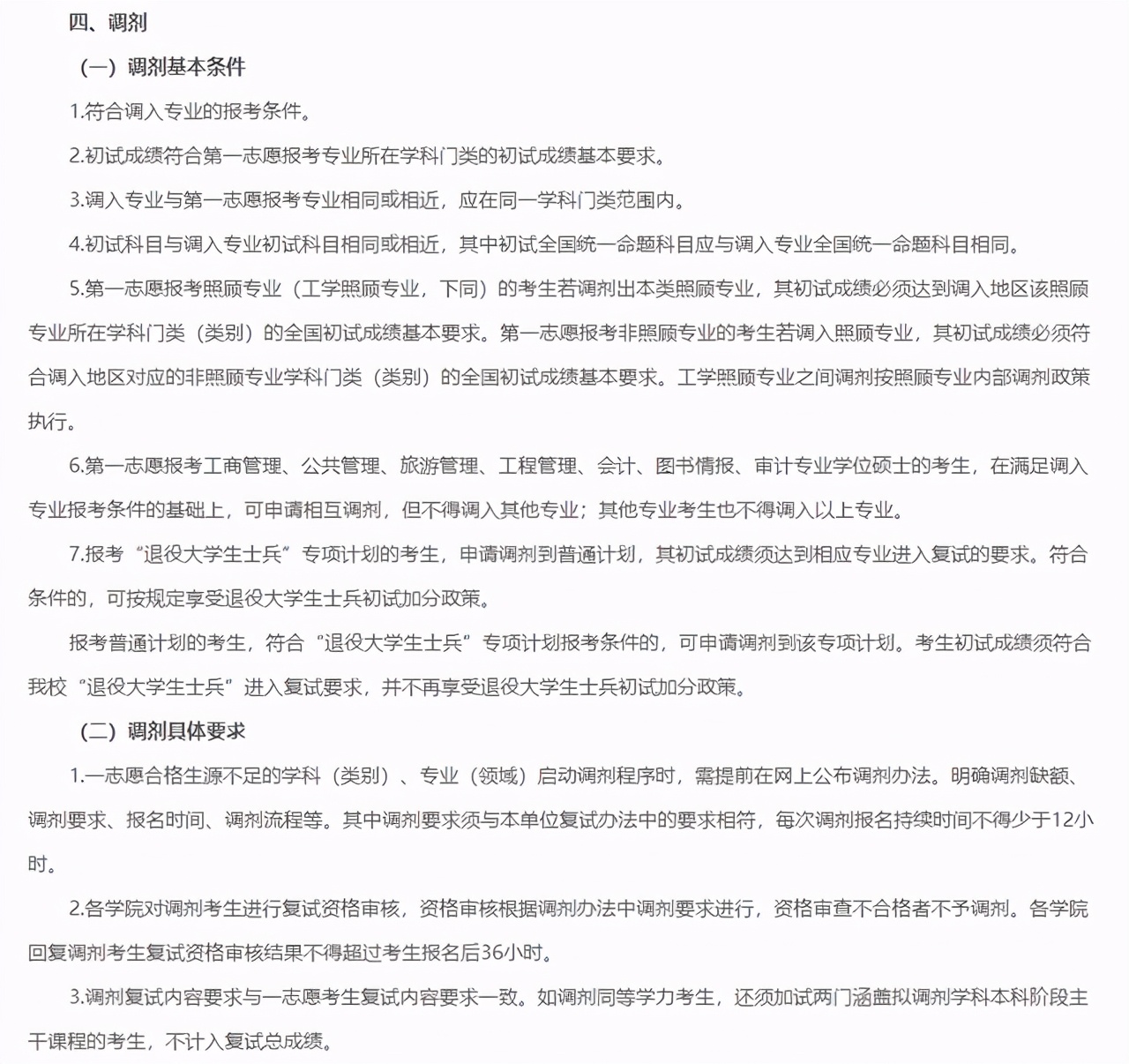
第一志愿报考工商管理、公共管理、旅游管理、工程管理、会计、图书情报、审计专业学位硕士的考生,在满足调入专业报考条件的基础上,可申请相互调剂,但不得调入其他专业;其他专业考生也不得调入以上专业
南阳师范学院2021全日制生物与医药类别专硕考研调剂信息
生物与医药专硕,10个研究方向,接受调剂:
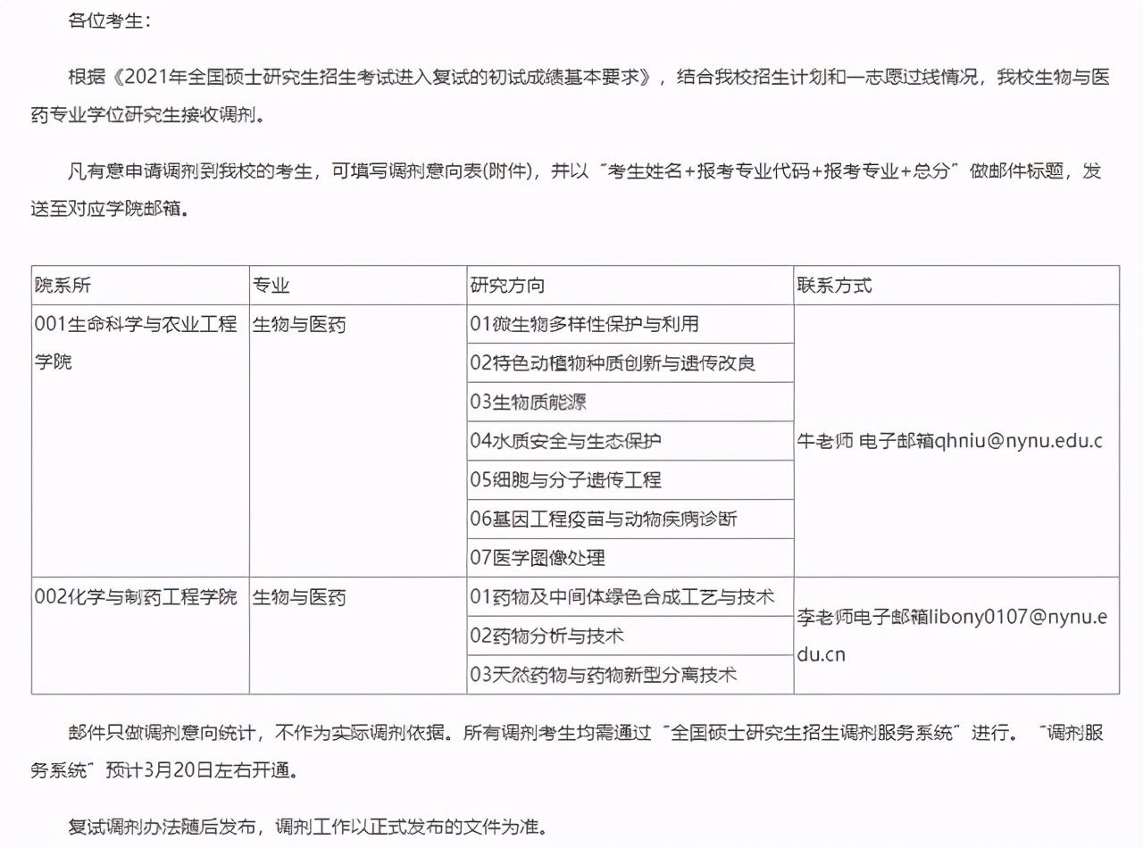
河南农业大学2021年硕士研究生调剂安排
河南农业大学第一志愿报考工商管理、公共管理、旅游管理、工程管理、会计、图书情报、审计专业学位硕士的考生,在满足调入专业报考条件的基础上,可申请相互调剂,但不得调入其他专业;其他专业考生也不得调入以上专业。
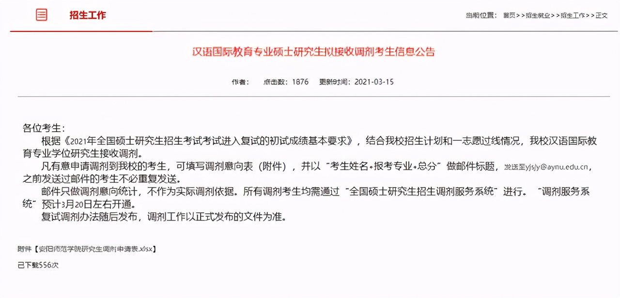
安阳师范学院汉语国际教育专业2021考研调剂信息
结合我校招生计划和一志愿过线情况,我校汉语国际教育专业学位研究生接收调剂。“调剂服务系统”预计3月20日左右开通。
中原工学院2021年硕士研究生调剂专业信息
新乡医学院2021年硕士研究生接收调剂专业公告
郑州航院2021年硕士研究生招生拟接收调剂生公告
河南财经政法大学2021年硕士研究生招生拟接收调剂生公告
工程管理与房地产学院 :工程管理(125601 )专业。
信阳师范学院2021年硕士研究生调剂办法
第一志愿报考法律(非法学)专业学位硕士的考生不得调入其他专业,其他专业的考生也不得调入该专业
河南工业大学2021年硕士研究生调剂信息
调剂专业:化学(理学,一级学科硕士学位授权点)、化学工程与技术(工学,一级学科硕士学位授权点)和材料与化工(专业硕士学位)。
郑州轻工业大学2021年硕士研究生调剂工作办法
洛阳师范学院2021年硕士研究生调剂信息
河南科技大学2021年硕士研究生招生调剂工作办法
-end-
注:文中数据均来自各校研招办@麦麦谈教育整理分享。仅供参考。如有侵权,请联系删除!
版权声明:我们致力于保护作者版权,注重分享,被刊用文章【新乡医学院研究生院(考研一区)】因无法核实真实出处,未能及时与作者取得联系,或有版权异议的,请联系管理员,我们会立即处理! 部分文章是来自自研大数据AI进行生成,内容摘自(百度百科,百度知道,头条百科,中国民法典,刑法,牛津词典,新华词典,汉语词典,国家院校,科普平台)等数据,内容仅供学习参考,不准确地方联系删除处理!;
工作时间:8:00-18:00
客服电话
电子邮件
beimuxi@protonmail.com
扫码二维码
获取最新动态
