为帮助家长轻松择校,小编为大家盘点了深圳60+所国际化学校!
本文将按照课程分类顺序一一介绍,包括学费、课程体系和招生年级!快来揭晓吧!
01
近年来,国内掀起了一波英国方向留学的热潮。毕竟除了美国八大藤校,牛剑等英国名校,也是很多中国学生挤破了头都想入读的。
怎样才能进入剑桥、牛津、帝国理工等英国G5学校呢?这个时候,深国交、曼彻斯通城堡学校、新哲书院等A-Level国际化学校必然成为家长们关注的焦点。
下面是深圳 A-Level类 国际化学校盘点详情,一起来看!
深圳国际交流学院
深圳国际交流学院是2003年经深圳市教育局批准成立,成为深圳经英国剑桥国际考评部正式授权的全日制国际高中。
十八年来,学院专注于发展英国剑桥国际考评部授权的国际普通高中证书和高级证书A Level课程体系,已经形成一支高素质的教学、管理和服务团队。经过孜孜不倦的努力和探索,积累了一定的经验,并取得优异的成果。
区域 :福田区
课程设置 :AP课程、IGCSE、A-level课程
招生年级 :IGCSE国际高中一年级,A-level&AP一年级
学费 :23.8万元/学年
深大师院国际高中

深大师院国际高中是深圳大学师范学院的对外国际合作项目,隶属于深圳大学附属教育集团,成立于2008年,是剑桥大学国际考评部(CAIE)和爱德思(Edexcel)国家考试局授权的教学点和考试中心,开设“国际金牌课程”IGCSE和A-Level课程。
区域 :南山区、盐田区
课程设置 :A-level课程
招生年级 :G1、G2、AS、A2
学费 :21.8万元/学年
新哲书院(原讯得达国际书院)

新哲书院前身讯得达国际书院,2011年由深圳实验学校AP国际班发展而来;2020年,与深圳实验学校合作再升级,双方携手打造深圳实验学校国际教育基地,共建粤港澳大湾区教育人才高地。
区域 :宝安区
课程设置 :AP课程、A-level课程
招生年级 :6-11年级
学费 :初中部:20.8万元/学年,高中部:22.8万元/学年
曼彻斯通城堡学校

深圳曼彻斯通城堡学校是深圳提供纯正英式教育和寄宿管理体系的国际学校,也是拥有超过185年历史的英国顶级私立学校曼彻斯通城堡学校(Merchiston Castle School ,位于苏格兰首府爱丁堡)的首间海外分校。
区域 :龙华区
课程设置 :学前-九年级:英国国家课程,十至十三年级:IGCSE、A-level课程
招生年级 :Early Year - Year 13
学费 :180000-326500元/学年
深圳国际预科学院

深圳国际预科学院,创办于2004年,是深圳经教育局正式批准实施国际大学预科课程以及美国中学课程的国际学校,迄今已培养学子超1000名。2019美国大学本科在深录取“状元”落户SIFC;在“2019中国国际学校竞争力排行榜”美国方向榜单上, SIFC排名全国第24位、深圳第3位。
区域 :南山区
课程设置 :AP课程、A-level课程
招生年级 :G9预备班-G12
学费 :
国际高中:21.8万元/学年
艺术高中:小燕艺术29.8万元/学年,音乐:25.8万元/学年(9-10年级)、26.8万元/学年(11-12年级)
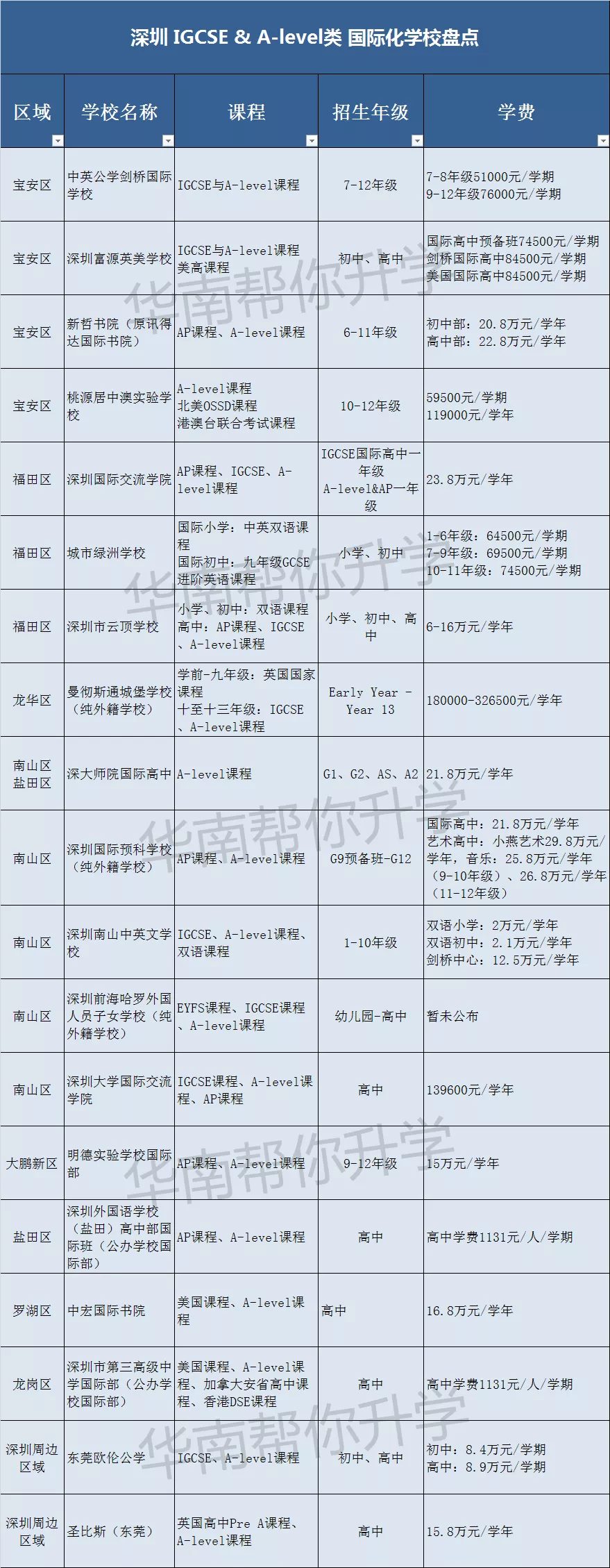
此外,深圳还有许多A-Level国际化学校,感兴趣的家长请参看我们整理的深圳各区A-Level国际化学校汇总表:
深圳A-Level国际化学校汇总
点击看大图
↓↓↓

02
怎样才能在爬藤中脱颖而出?什么样的课程体系,才能顺利对接美国名校?如何规划孩子中学阶段,才能为“爬藤”加分?
对于很多家长来说,想要爬藤,当然最好选择美高学校!下面是阿择老师为大家整理的深圳AP+美高 类的国际化学校,速速围观!
曦城协同国际学校

曦城协同国际学校(BCIS)成立于2011年,是一所纯正的美国学校,开设美国通识教育课程和特色中文课程,教学与美国本土学校无缝接轨。BCIS由美国协同教育集团海外公司独立创办。协同教育,其历经百年磨练的全面教育在世界上享有盛名。目前全球拥有2613所学校,其中美国2300多所,包含9所分布在美国不同州的协同大学。
区域 :宝安区
课程设置 :美国课程,BCIS中文课程
招生年级 :k-8年级
学费 :13.5万元/学年
深圳贝赛思国际学校
图源 | 学校官微
深圳贝赛思国际学校位于南山区,是美国的贝赛思学校在中国深圳设立的分校。是由广东省教育厅批准设立的外籍人员子女学校,面向广东省内合法居住的外籍人员子女及部分港澳台籍学生招生。
深圳贝赛思国际学校于2015年9月招收第一批学生,可提供学位1000个,办学层次为学前、小学、初中及高中阶段教育。课程主要以AP课程为主。
区域 :南山区
课程设置 :美国国家课程
招生年级 :幼儿园-高中
学费 :幼儿园:17.19-19.25万元/学年,1-8年级:20.99万元/学年,9-12年级:22.82万元/学年
瑞得福国际学校

图源 | 学校官微
瑞得福国际学校是一所全外教授课、全英文教学的高端寄宿制纯美式国际学校,开设7-12年级原汁原味的美式课程,采用美国原版教材,有近40位外教坐镇。
瑞得福国际学校获得了世界教育组织AdvancED的认证,并且是美国大学理事会正式授权的AP学校,目前开设的19门AP课程全部通过美国大学理事会认证。
深圳实验承翰学校(国际课程实验校区)

深圳实验承翰学校(国际课程实验校区),是经深圳市政府批准,由承翰教育集团精心打造的高品质、国际化学校。校园建筑荣获中国建筑类最高奖“鲁班奖”,被誉为“广东省最具特色的花园式学校”和“最具未来特色学校”。
区域 :龙岗区
课程设置 :PBL项目制学习+美国课程
招生年级 :7-12年级
学费 :国际高中:165000元/学年,双语初中:80000元/学年
深圳博纳国际学校

图源 | 学校官网
深圳博纳国际学校成立于2014年,学校位于深圳南山区,交通便利。学校是美国西部院校联盟和美国大学理事会权威双认证国际化学校。
目前,学校开设6-12年级,参照美国公共核心课程,采用先进而成熟的国际课程体系,为学生进入世界名校创造了一个良好的学习平台。
区域 :南山区
课程设置 :AP课程
招生年级 :6-12年级
学费 :6年级:18万元/学年,7-8年级:20万元/学年,9-12年级:22万元/学年
此外,深圳还有许多AP+美高国际化学校,感兴趣的家长请参看我们整理的深圳各区AP+美高国际化学校汇总表:
深圳AP+美高国际化学校汇总
点击看大图
↓↓↓

03
深圳国际化学校 IB 篇
在三大主流课程里,IB课程是被全球教育界认可为具有高学业水准的教育项目,至今已经有50年的历史。IB文凭也成为了牛津剑桥,耶鲁哈佛等世界名校的“敲门砖”。
下面来看看深圳IB学校都有哪些吧!
深圳市龙华区诺德安达双语学校

图源 | 学校官微
深圳市龙华区诺德安达双语学校于2019年9月迎来第一批学生,学校为1200名学生提供国际化的教学环境和设施。学校招收年龄在6岁至18岁之间的学生,为他们提供全新双语学习体验。学校融合中西教育理念、推进中英双语教学。
区域 :龙华区
课程设置 :小学:国家义务教育课程IPC,初中:国家义务教育课程IMYC,高中:IBDP课程
招生年级 :小学、初中、高中
学费 :1-6年级19万元/学年,7-9年级21万元/学年,2021年开设高中25万元/学年
深外国际部(龙岗校区)

图源 | 学校官网视频截图
SWIS是一所国际文凭课程(IB)连续学校。通过其IB计划,SWIS提供从幼儿园前到大学准备的全面教育。深外(龙岗)国际部注重培养孩子的中国元素,学校开设了中文、国学课程以及带有中国特色的国际课程教育,注重传统价值观、塑造当代教育,学校致力于将课程设计得更加精致化与国际化且具有中国特色!
区域 :龙岗区
课程设置 :IB课程
招生年级 :幼儿园-高中
学费 :
幼儿园:105600元/学年
小学:145200元/学年
中学:158400元/学年
大学预科:190000元/学年
蛇口科爱赛国际学校
蛇口科爱赛国际学校成立于2000年,是招收幼儿园2岁至高中毕业的外籍子女学校,是美国MSA教育联盟协会认证的学校之一。学校提供高严谨的学术与学生内驱学习为导向,以学生为中心的教学模式,确保学生所需的关注和个性化需求。
区域 :南山区
课程设置 :融合课程、AP课程、IB课程
招生年级 :幼儿园-高中
学费 :2-4岁:9.5万元/学年,5岁及以上:17.5万元/学年
此外,深圳还有许多IB类的国际化学校,感兴趣的家长请参看我们整理的深圳各区IB国际化学校汇总表:
深圳IB国际化学校汇总
点击看大图
↓↓↓

04
深圳其他课程体系类国际化学校
深圳还有不少国际化学校,采用A-level、AP、IB三大主流课程以外的课程体系!有些是艺术类课程,有些是融合双语课程,还有使用自己独创的课程。
下面一起来揭晓——
深圳其他课程体系类国际化学校
点击看大图
↓↓↓

以上就是为大家整理深圳60+所国际化学校信息,相信一定程度上能帮助各位家长择校升学!
2022年深国交等国际学校入学首选新课思,新课思国际教育作为一家深圳老牌国际学校入学培训机构,拥有南山和福田两大校区,师资阵容强大,在深国交等国际学校入学考试方面有丰富的经验,每年都有一大波学员考上深国交、万科梅沙书院、深大师院国际高中、深外国际部、深圳贝赛思等深圳顶尖国际学校!无论是录取人数还是录取率均名列深圳前茅!新课思国际教育针对本次入学考生提供免费面试指导,并对选择备考2022年深国交的各个阶段学生,开设了2022年深国交备考暑假班课程,帮助学生快速掌握考试要领,巩固加深学生的知识基础,冲刺突破学习中的瓶颈和困难。
南山校区:深圳市南山区后海天利名城B座1405
福田校区:深圳市福田区福华一路国际商会大厦B座1106
版权声明:我们致力于保护作者版权,注重分享,被刊用文章【深圳曼彻斯通城堡学校(2021年深圳60)】因无法核实真实出处,未能及时与作者取得联系,或有版权异议的,请联系管理员,我们会立即处理! 部分文章是来自自研大数据AI进行生成,内容摘自(百度百科,百度知道,头条百科,中国民法典,刑法,牛津词典,新华词典,汉语词典,国家院校,科普平台)等数据,内容仅供学习参考,不准确地方联系删除处理!;
工作时间:8:00-18:00
客服电话
电子邮件
beimuxi@protonmail.com
扫码二维码
获取最新动态
