以下文章来源于长江商学院案例中心 ,作者朱阳、王小龙

“中国最神秘的百亿美金公司”是谁?不少投资业内人士可能会给出一个你没听过的名字——SHEIN。
这是一家2008年从南京起家的跨境快时尚公司。13年来,SHEIN 默默长大,成为全球知名度最高的中国跨境快时尚品牌。
哪怕这只“独角兽”的最新估值已涨至3000亿元,应用单日下载量一度超过亚马逊,在54个国家iOS购物应用中、13个国家安卓设备中排名第一,国内消费者却鲜有人听说。
作为一家线上快时尚电商,SHEIN在全球220个国家与地区售卖新潮服饰,7天可以上新上万件新品。
不做国内市场,只在院外开花的SHEIN,低调地搅动海外市场:曾被视为“中国版ZARA”,而现在SHEIN已凭一己之力拿下美国快时尚市场28%的销量,远超ZARA(11%)。过去五年的年均复合增长率高达189%,2020年收入接近100亿美元(相当于1.5个优衣库)。
在《2021年BrandZ中国全球化品牌50强》榜单中,SHEIN排名第11位,甚至超过腾讯、中兴、比亚迪。
SHEIN的成功,可以被复制吗?
长江商学院朱阳教授、案例中心高级研究员王小龙在最新案例中表示,SHEIN的崛起,可以说是一场“长期主义”的胜利。其全面细致、品牌至上的营销策略,长期投入的供应链数字化建设,都要归结于创业团队有着不同于环境但又符合底层逻辑的价值观。
透视SHEIN,可以引发我们的再度思考企业如何在长期价值和短期利益之间选择,如何通过数字化实现长期价值,做到定位、品牌、产品、营销、供应链之间的协调。
今天与你分享朱阳教授、王小龙研究员对SHEIN的案例分析,希望能带给你新的启发与思考。
作者 | 朱阳 王小龙
来源 | 长江商学院案例中心(ID: ckgsbcc)
“SHEIN几乎可以立即对顾客的偏好做出反应,这一过程被称为实时时尚(real-time fashion)”。
彭博社相关分析文章中的这句话,在一定程度上,代表了外界对SHEIN这家中国跨境电商企业的好奇与崇拜。
“快时尚”这个数年来已经被“封神”的赛道,在SHEIN面前已经显得垂垂老矣,“实时时尚”对其进行了重新定义,而这背后则树立起了一座产业互联网时代的里程碑。
2021年5月,SHEIN APP下载量达1400万次,且近期在超20/60个国家的购物APP下载量中排名第一/前五,国家数量已超Amazon,成为全球最受欢迎的线上购物APP。
伴随着APP的“霸榜”,SHEIN的交易额也不断取得突破,甚至创下行业前所未有的纪录。
据公开资料显示,2020年SHEIN实现营收约700亿元,2015~2020年CAGR高达189%(2015-2019中国出口跨境电商年复合增长率为15.6%)。
图表1:各国购物APP下载量排名中,SHEIN的国家数量(左图)VS Amazon的国家数量(右图)

资料来源:中泰证券,数据范围为2021年5月
图表2:SHEIN年度营收(左图)、SHEIN的PC端流量国家分布

资料来源:中泰证券,数据范围为2021年5月
SHEIN前身于2008年成立,从销售婚纱逐步拓展为全品类女装及相关产品,当时的域名为sheinside.com。2010年至2014年,公司开始逐步拓展市场,西班牙、法国、俄罗斯、德国以及意大利站纷纷上线。2014年,公司总单量突破五百万;2015年,公司正式更名为“SHEIN”,同时推出阿拉伯站点。
图表3:SHEIN公司发展历史

资料来源:公司官网、企查查、雨果跨境、电商报、亿邦动力网、华创证券、浙商证券
图表4:公司高管及组织架构

资料来源:晚点Latepost、浙商证券
关于商业模式,学界有大量不同维度的定义,企业界也有各种不同的理解与实践。
较为简练的可以概括为:左侧为“各类资源”,右侧为“价值”,中间的连接与转化,就是商业模式的统称。
基于此,SHEIN用十年左右的时间,用近乎代表这个时代产业互联网最高水平的数字化体系,打造了自己在供需两端的能力与成果,同时在出口跨境电商行业,展现了“企业价值观”的又一次胜利。
跨境B2C的黑暗森林
在理解SHEIN的模式之前,我们需要先简单回顾“同行”是如何做的,以此才能更好地理解为什么只有SHEIN能够如此这般“横空出世”。
中国跨境出口B2C行业由来已久,因为相对远离国内消费者视角,因此比起主角是淘宝、京东、拼多多,配角是1号店、1拍、拍拍网、唯品会,以及大量短暂存活过的国内电商平台而言,跨境B2C中的阿里速卖通、兰亭集势、敦煌网不为当前国内消费者所熟悉。
但与国内电商十余年的风起云涌相同,跨境B2C也经历了多年的群雄逐鹿,只是过程更加狂野奔放。
图表5:中国跨境出口B2C电商行业生态图

资料来源: 头豹研究院
在《跨境圈的黑暗森林》等很多描述跨境B2C行业的文章中,曾列举了跨境电商各种无序竞争的惨烈手段。
海量商家或者盘踞在亚马逊为主的跨境电商平台上,或者通过技术手段开设成千上万个店铺、独立站,通过钻研Google AdWords及各类平台SEO规则,每时每刻攫取全球流量,随后通过“短平快”的手法收割流量,转化为交易。
这其中包括发空包、收钱关站跑路、伪劣仿品、爬虫扒图、爆品山寨、利用文字认知差异故意货不对板等等手段(国内某平台最早期也曾遇到收到砖头而无处维权,买了“二手汽车”收到车模的情况,与之类似)。
跨境交易在政策、信息差、平台监管、文化认知差异等角度的缺陷被放大,“流量如何最高效的转化为利润”,是那个年代跨境电商最关心的事情——风险、收益、成本、道德,四者之间的平衡按单计算,被每时每刻反复测试。
在一个低门槛、无序竞争的市场中,任何商家都很难独善其身。因为你的竞争对手在产品、物流、营销等各个环节,都在做着“非正常”的事情,“劣币驱逐良币,假的暴富、真的阵亡”,这样的行业我们已经见过不少(例如人们较为熟悉的P2P)。
何解?无解,唯有等待自上而下的雷霆监管或自下而上的白衣骑士。
跨境电商监管主体复杂,难有雷霆行动,因此白衣骑士便被万众所期待,只不过其诞生必然艰辛,其成长也必然意味着艰难的选择。
SHEIN的战略选择
面对这样的行业,综合媒体观点和SHEIN的表现可以看出,同为这个时代中的一员,创始人许仰天和团队在“向左走,向右走”中做出了自己的选择。
在2009年,同样多年经营流量生意的许仰天,带团队以婚纱为品类开始跨境电商之旅,模仿的正是这个时代的代表,兰亭集势。而2012年,许仰天放弃婚纱生意,正式成立Sheinside(SHEIN的前身),全力转型做跨境女装。
那一年,中文互联网可查的最早对于许仰天的报道中记录了一段他的言论:
“做品牌,一定要找专业的人,用专业的方式经营。从市场上随便找一批便宜畅销的货,随便用什么方式卖出去,这种野蛮生长的路子越来越行不通了。”
由于SHEIN并不接受任何媒体报道,也并非上市公司,因此其经营与模式,大都由各个研究机构通过外化的表现进行反推。
我们综合了各方观点发现,SHEIN的底层逻辑与精神内核在于“认真做品牌”。
其上,左手是“营销”,右手是“供应链”,“产品”作为躯干、“数字化”是其血脉。这与同时代“逐利”为实、流量转化为形的同行有着明显区别。
图表6:SHEIN的经营流程

资料来源:浙江证券
有媒体回顾SHEIN区别于同行的选择时写道:
“Google和Facebook的流量投放机制已经很成熟,流量红利只是暂时的,SHEIN的CPM成本可能要比竞品高出50%左右,但这些投入看起来短期是被浪费掉了,长期却有利于用户心智的打造,很多同行每一次曝光,没有在消费者心中留下正面印象,这才是流量最大的浪费。”
SHEIN在需求端的良性数字化营销
不可否认,互联网无论如何也是“流量生意”,经营流量本身没有任何问题,唯一的问题是流量的经营方式,以及是选择“即时流量”(短期见效,中长期无沉淀)还是“延时流量”(流量的价值沉淀到品牌中,短期效果打折扣,中长期效用放大)。
从营销看,媒体普遍认为,SHEIN把握住了海外社交媒体的红利期,进行了媒体营销的全面覆盖,在Facebook、Twitter、Instagram、YouTube等主流平台均有数以千万级的粉丝。
图表7:快时尚品牌社交媒体表现及粉丝数量(万人)(2021年5月中旬)

资料来源:各品牌社交媒体官方账号,中泰证券
图表8:SHEIN的营销端特征总结

资料来源:各品牌社交媒体官方账号,中泰证券
从全球电商市场发展来看,近几年海外电商渗透率持续提升,市场规模也呈现快速增长态势。
如美国电商渗透率从2010年的6.4%提升至2020年的21.3%,且预计2018~2024年电商市场规模CAGR为15%。
而中国品牌因其优秀的产品质量及性价比,成为海外消费者青睐的对象,驱动国内出口跨境电商快速增长,2017至2020年亚马逊中国卖家占比增加了19个百分点,由23%升至42%。
从行业格局看,与国内阿里巴巴、京东、拼多多三大平台型电商为主的市场不同(2020年CR3为84%),2020年平台型电商仅占全球线上销售额的62%。
2019年英国、美国、印度电商行业CR10分别为67.96%、63.3%和83.66%,2020年美国CR3为49%,CR4-CR10为12%,全球主要国家电商集中度远低于中国。
图表9:跨境电商行业相关数据

资料来源:eMarketer,行云跨境电商研究院,Digital Commerce 360,Marketplace Pulse,中泰证券
从受众群体看,快时尚服饰的主要客群为对时尚敏感度高的18~35岁年轻消费者,与跨境电商主力消费群体相符合。2020年全球跨境电商消费者中千禧一代和Z世代占比达56%,在高消费群体中占比62%。同时22%的千禧一代和17%的Z世代跨境电商的年均消费超500美元。
图表10:2020年全球跨境电商消费者年龄分布、年龄段主力消费者占比

资料来源:ESW,中泰证券
SHEIN的产品
媒体总结认为,快时尚的本质,是将引领流行趋势的小众时装大众化,通过快速满足消费者的新鲜感,提升消费频次。因此,其具备款式多、上新快、性价比高的特点。
而这正好跟国内供应链的成本优势、高效快反的特点高度吻合。
同时,这也正对Z世代、千禧一代等年龄段消费者的消费能力、消费阶段。因此,谈及SHEIN的营销,受众,必然延伸至SHEIN的产品体系与价格体系。
图表11:影响美国消费者线上购买(包括复购)的主要因素(左为一般购物、右为复购)(600 个样本)

资料来源:《中国时尚跨境电商发展报告》,2020,德勤
在产品方面,SHEIN以女性服饰为切入口,在形成一定规模后涉足大纺织领域,目前已形成十八大品类。SHEIN服饰的最大特点是价格亲民,产品核心价格带9~24美元,低于ZARA等全球快时尚品牌。
图表12:SHEIN产品品类

资料来源:SHEIN官网
对比其他头部快时尚品牌,SHEIN在价格及上新数量上竞争优势明显。
就美国市场而言,SHEIN主要女装产品的最低价均在10美元以内,各品类畅销款价格9~24美元,基本位于ZARA(8~36美元)的最低价格区间。
在款式数量上,SHEIN无论是对比全球快时尚头部品牌,还是线上同业竞争对手,都具备碾压性的优势,上万款的在售单品,可满足更多的消费者需求。
图表13:主要快时尚公司产品价格带及在售商品数量(2021年5月)

资料来源:各平台官网,中泰证券
此外,SHEIN全部采取小单快反的模式,先生产小批量产品进行市场测试,再通过终端数据反馈,对爆款进行快速反单,以实现销售及利润的最大化并减少了库存风险。
该模式对企业供应链管理能力、信息化能力,以及对全产业链的把控力均有较高要求,这些恰好是SHEIN的优势所在。
图表14:SHEIN与ZARA的上新周期对比

资料来源:The Wall Street Journal,草根调研,中泰证券
数字化的供应链系统
随着工业4.0时代的全面到来,数字经济以及其中最为人们所期盼的“产业互联网”,成为近年最热门的现象与研究标的。C2M、柔性供应链,成为产业互联网较为明显的“外化特征”。
而对于所谓“柔性供应链”,当前业界有两种建设思路,一种是重塑供应链。主张建立全新的工厂或生产线,依托AI、机器人、大数据、IOT等等先进技术,以及复杂多样的生产执行软件,实现数据指令的贯穿和生产工序、工艺的排列组合,从而实现“柔性”。
而一种思路则从深入供应链,改造供应链出发。考虑到现有供应链中大量规模较小的作坊、工厂,它们不可能进行“机械臂”等自动化工厂的巨大投入,但其长期“以客户需求为中心”,在无数次挑战过后已经将“柔性”写到了基因里。
因此平台要做的,就是通过软件、硬件、组织、业务、金融等多个能力,首先让成千上万个经历了优胜劣汰的“强者”变得更强,进而协作在一起,形成新的“生命体”,逐步登上世界的舞台,赢取全球的胜利。
媒体普遍认为,至少在快时尚领域,SHEIN将第二种思路的成果演绎的淋漓尽致,其利用中国供应链的生产力优势,为全球消费者提供高性价比的服装类产品。而此前包括产品上新速度、产品品类、价格等等优势,也都建立在供应链的有效组织之上。
我们综合了各方信息后发现:相比品牌的建立、流量的良性经营,供应链的数字化组织则更加考验企业的“长期主义”价值观。
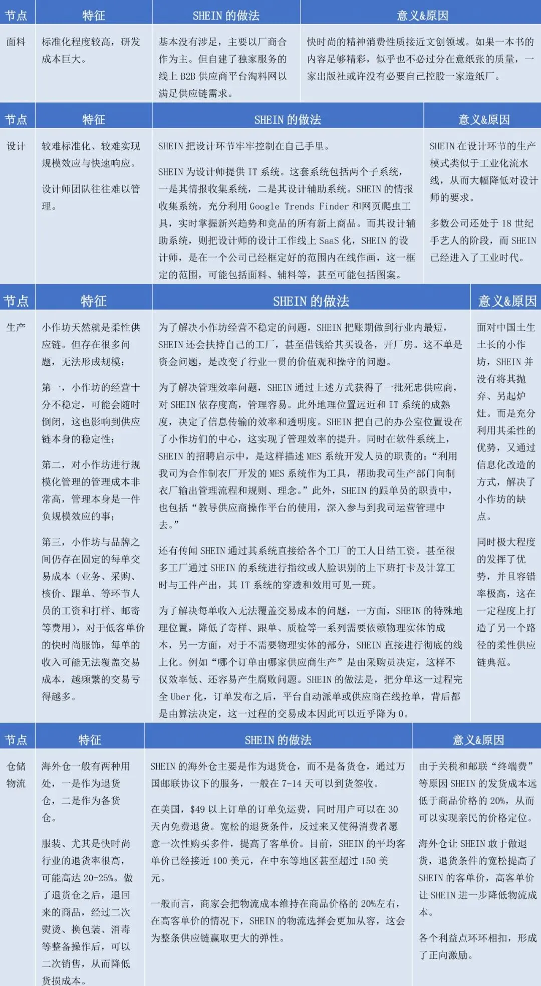
综合各方信息,SHEIN在供应链各个节点的特色与背后原因可归类如下:
图表15:SHEIN的供应链管理特征

资料来源:《SHEIN:长期主义的胜利》,程春晓,《底层观察家》;《SHEIN及其背后的服装柔性供应链》,42章经
图表16:行业媒体认为,“柔性供应链”在中国服装行业经历了5次尝试

资料来源:《SHEIN及其背后的服装柔性供应链》,42章经
对于快消品行业,媒体认为,一般品牌的商业逻辑的本质是“预测”和“找交集”,企业按照自己对市场的预测去做商品开发。一般品牌的模式是交集部分赚钱,非交集部分亏钱,滞销款都是成本。
而SHEIN以及ZARA的逻辑,不是找交集,而是把所有的流行全都覆盖掉。
低成本的大量快速上新是快时尚行业“三角模型”的第一角,极高的性价比是第二角,高周转低库存是第三角。大量快速上新意味着高投入,高性价比又意味着低毛利,在这种情况下,如果企业要赚钱,就必须有很高的效率同时有很低的库存积压。
图表17:快时尚行业三角模型

资料来源:《SHEIN及其背后的服装柔性供应链》,42章经
在中国,有很多品牌构建了前面两个角,因为“更新更美的款式+极高的性价比”对消费者具有极强的吸引力,这被屡次证明,所以所有品牌都在追求这两个角,品牌很容易起飞,但因为第三个角无法实现,很快陷入库存泥潭。
SHEIN真正的成功在于多年以来形成的供应链组织能力,找到了“第三个角”,具备了盈利能力或说超低空飞行能力。
任何商业上的成功,绝不因为做对了所有“正确的事”,时势造英雄是商业世界的第一个基本原理。
回望跨境电商以及SHEIN的发展历程,国家政策、宏观环境,乃至全球贸易政策与美国大选及政策导向,都在关键节点帮助SHEIN获得了更大的成长空间。其中例如海外社交媒体红利、国内小作坊成为柔性供应链、信息化与移动互联网及工业4.0技术开始普及……企业都可以把握和利用,但我们还不能仅将这些作为成功的秘诀而反复学习。
(篇幅有限,此处省略关税制度红利、贸易摩擦的后果、万国邮联“终端费”等内容)
SHEIN的成功是时代的机遇,但面对同样的机遇,也唯有SHEIN等极少数企业做出了基于长期价值的战略选择。
结果显而易见,而过程却并非一帆风顺。这一方面需要团队的极大专注,也同样需要巨额资金的支持,以及有效识别什么是“值得长期坚持的正确的事”。
SHEIN当前也依然面临外贸政策变化带来的巨大风险,同时种种迹象也表明,SHEIN在全球市场中都在极力避免体现中国制造及中国品牌的痕迹,因此直到其上市,恐怕也不会接受公开报道及披露真正的内部信息。
但有一点我们可以肯定,SHEIN在营销与供应链两条路径上的数字化,在出口跨境电商的舞台上展现了中国企业的独特优势。SHEIN及背后的中国产业集群,借助时代机遇与技术进步的巨大红利,进行了堪称典范的全球化扩张。
这在很多知名品牌之外,为中国企业走向世界提供了又一个可以借鉴的典型形象。
部分参考资料:
1.《2020年中国跨境电商出口趋势及案例分析概览》,头豹研究院。
2.《看80后“行动派”如何开辟在线服装外贸蓝海》, eBay官方博客。
3.《SHEIN:长期主义的胜利》,微信公众号“底层观察家”。
4.《SHEIN的崛起,大众品牌何以鉴之》,中泰证券。
5.《独立站对中国跨境电商行业意味着什么?》,头豹研究院。
声 明
本文摘编自案例《长期主义与唯快不破——跨境电商SHEIN带来的启示》(案例编号:2021-3-1-477-2)。部分内容有删减。案例由长江商学院朱阳教授指导,案例中心高级研究员王小龙撰写。该案例仅用于课堂讨论,而非管理决策或活动是否有效的证明。本案例版权归长江商学院案例中心所有。
版权声明:我们致力于保护作者版权,注重分享,被刊用文章【长江商学院厉害吗(中国最神秘的百亿美金公司)】因无法核实真实出处,未能及时与作者取得联系,或有版权异议的,请联系管理员,我们会立即处理! 部分文章是来自自研大数据AI进行生成,内容摘自(百度百科,百度知道,头条百科,中国民法典,刑法,牛津词典,新华词典,汉语词典,国家院校,科普平台)等数据,内容仅供学习参考,不准确地方联系删除处理!;
工作时间:8:00-18:00
客服电话
电子邮件
beimuxi@protonmail.com
扫码二维码
获取最新动态
