最近国家对体育教育非常重视,要求中考体育分值跟语数外一样高,中小学校要开足体育课。我看好像有提议,小学晚放学,学生在学校做体育活动。
还有各种消息。
不管如何,小学生和初中生从事体育运动的时间多了。时间一多,肯定就有人感兴趣,一直坚持练,人才也就冒出来了。体育跟其他的东西差不多,不少人是有天赋的,只是原来没有机会来挖掘。如果有机会,肯定会出现很多飞人、大力士之类的。
这些人搞了体育,就肯定希望读大学的时候,也读一个体育相关的专业,文化课成绩要求低一些,将来就业也跟体育有关。
今天就来聊聊跟体育相关的事情。
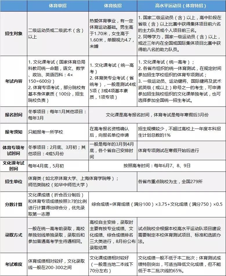
体育类专业的招生有三种方式:体育单招、体育统招和高水平运动员。这三种方式都是低分进大学的好途径,体育成绩越好,对分数的要求就越低。
这三者的区别则是:
这三种方式的要求不一样。体育统招是普通学生也能参加;体育单招要求是国家二级运动员以上,有些项目要求是一级运动员,有的甚至要运动健将;高水平运动员是至少二级运动员以上,还要获得过省级赛事的奖项。
考试方式不一样。体育统招一般参加全国高考统考,有些省是自己出卷,体育要考4~5项。体育单招的考试是国家体育总局出的,只考语数英、政治4门课,体育考试是专项考试。高水平运动员有的是统一高考,参加体育专项测试。也有些高级别运动员,像清华招的伏明霞、邓亚萍、柯洁等人,只要参加学校组织的考试就行了。
总体来说,体育统招考生的文化课要求最高,当然他的体育能力在这三类人里面最低。体育单招考生的文化课成绩要求比较低,一般国家线是180分,学校线会高一些,200分以上。这个分是很低的,因为试卷是体育总局出的,体育总局出的卷子跟高考卷没法比,然后每门课考个45分以上就算够格了。高水平运动员就更不用说了。
招生的学校也不一样,体育统招和体育单招一般是体育类大学或者师范类大学,而高水平运动员是各类重点大学。一方面高水平运动员需要培养多方面的才能,来提高成绩,另一方面,高水平运动员也需要给大学增光,参加各种比赛,像清华的体育代表队,那有不少鼎鼎有名的体育明星。
其他的还有各种细节,我就不一一说了,大家看下面的这张表。
大家会比较关心体育生会有哪些专业,因为好多人虽然搞体育,但他并不想一辈子都从事这个职业,他可能更想当个翻译或者管理人员啥的。
如果是高水平运动员,那读专业就会宽一些。像邓亚萍在清华上的是英语专业,柯洁上的是经管学院。不同的学校,可以读的专业可能会不一样,学校自己会定一些专业。高水平运动员也可以选择体育专业。下图是清华招的高水平运动员的计划,包括了各类项目。
对于体育生 ,一般只能读体育专业,到了大学之后也不能转。主要的专业包括:体育教育、运动训练、武术与民族传统体育、休闲体育、社会体育,以及其他跟体育相关的专业,比如体育新闻、体育经济等。
下图是北京体育大学招生专业的介绍。体育单招能考的专业是:运动训练,武术和中国传统体育。体育统招能考的专业是:体育教育、社会体育、休闲体育、体能训练。
体育生的就业很广。可以当教练、体育老师、体育顾问等。
随着我国体育越来越普及,各种赛事增加,我国特别缺乏高素质的体育人才。
首先缺教练,像足球,我们从初级教练到A级教练都缺。现在各中小学都要求开足球课,但没有教练,高水平的教练也很少。
另外,体育老师也缺乏,中小学要求开足开齐体育课,肯定缺老师。
现在体育顾问也缺乏。我周围的人,好像都对身材有焦虑,每个人都在健身,很多人都有私教。还有孩子,大城市中几乎每个孩子都会学习一项运动,都需要教练或者顾问。
如果体育生能在大学兼修一个双学位,或者读个研究生,那就业就会更广很多。中国最缺的是体育管理人才,既懂体育,又懂管理或者经济,许多运动员需要经纪人,大型赛事需要组织者,各大俱乐部也需要相关的人员。另外,还有运动康复等专业,也非常热门。
不过,体育专业的就业跟其他专业不一样,如果不是去学校等国家企事业单位,很有可能要自己单干或者自己创业。单干和创业的前景也是不错的,但对人要求高。
下面我们来看看,体育的最高学府北京体育大学的就业情况。
在2019年,北体的本科生和研究生的就业率都是90%。
本科毕业生中,就业率最高的两个院系是体育商学院(99.50%)、体育休闲与旅游学院(98.15%)。具体的专业是专业体育经济与管理、口译方向和休闲体育,就业率是100%。这就是我刚才说的,中国奇缺体育管理人才,另外休闲体育,像户外、探险等也变得越来越热门,参与的人很多,也需要相关的人才。
在研究生中,就业率最高的专业是新闻与传播、思想政治教育、康复医学与理疗学、运动康复学和民族传统体育学等专业。
像新闻与传播、康复医学与理疗学等等专业,其实更多的是普通学生在读,就是不需要加试体育,就是普通高考生。
北体学生的平均薪水不低,有10.91万元。不过,因为大部分学生要在大城市找工作,如果从大城市的角度来说,也不算特别高。
北体是非常特别的一所大学,学生很乐观,据说没有一个学生自杀过。
我自己认为,体育产业在我国正处在上升期,现在进入体育行业是个好时候。像北体这样的学校,不单单是体育生可以进,就是普通考生也可以进去,里面有不少专业的发展前景很不错,喜欢体育的考生可以关注一下。
体育精神是一个人非常重要的素质,在国外,很多著名政治家或者企业家,都有过当运动员的经历,因此,就是从人的成长来说,搞一搞体育也是终身受益的。
版权声明:我们致力于保护作者版权,注重分享,被刊用文章【高考体育生分数怎么算(体育生)】因无法核实真实出处,未能及时与作者取得联系,或有版权异议的,请联系管理员,我们会立即处理! 部分文章是来自自研大数据AI进行生成,内容摘自(百度百科,百度知道,头条百科,中国民法典,刑法,牛津词典,新华词典,汉语词典,国家院校,科普平台)等数据,内容仅供学习参考,不准确地方联系删除处理!;
工作时间:8:00-18:00
客服电话
电子邮件
beimuxi@protonmail.com
扫码二维码
获取最新动态
