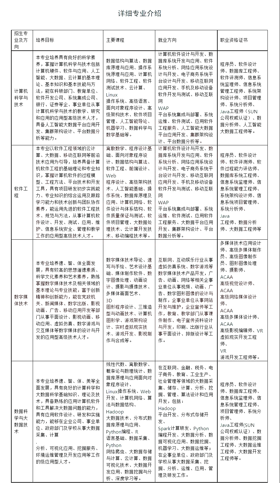
2022年广东专插本广州理工学院拟招生专业公布,“传爱专升本之家”已经帮大家收集好了相关信息,一起来看看吧!
广州理工学院,简称“广州理工”,是由广东省教育厅主管的独立设置的本科层次民办普通高等学校,学校以工科为主,工、管、经、文、艺等多学科协调发展,入选数据中国“百校工程”、 广东省高等学校卓越人才培养计划、广东省高等学校特色专业建设点、广东省人才培养模式创新实验区和示范基地。
广州理工学院设有电气与电子工程、机电工程、计算机科学与工程、建筑工程、工商管理、经济管理、外国语、艺术、通识教育、国际教育、继续教育等11个二级学院和1个思政课教学部;41个本科专业,其中21个工科专业,全日制在校学生11000人。
广州理工学院专任教师509人,其中具有副高级及以上职称教师156人,具有研究生学位教师333人。
大家如果想要报考这个院校,可以通过这个来了解!
以上就是2022年广东专插本广州理工学院拟招生专业公布的内容,大家想了解专升本考试资讯可在下方留言,后续会给大家整理相关内容,敬请关注“传爱专升本之家”
版权声明:我们致力于保护作者版权,注重分享,被刊用文章【广州理工学院(2022年广东专插本广州理工学院拟招生专业公布)】因无法核实真实出处,未能及时与作者取得联系,或有版权异议的,请联系管理员,我们会立即处理! 部分文章是来自自研大数据AI进行生成,内容摘自(百度百科,百度知道,头条百科,中国民法典,刑法,牛津词典,新华词典,汉语词典,国家院校,科普平台)等数据,内容仅供学习参考,不准确地方联系删除处理!;
工作时间:8:00-18:00
客服电话
电子邮件
beimuxi@protonmail.com
扫码二维码
获取最新动态
