本文篇幅较长,干货满满,文末附上2022年度,浙江科技学院·艺术设计与服装学院(服装方向)实际录取数据与分析,请一定看到最后。
浙江科技学院的前身由浙江大学于1980年创办。经过40多年的建设,学校已发展成为一所具有硕士、学士学位授予权和外国留学生、港澳台学生招生权的特色鲜明的应用型省属本科高校,现有“十三五”省一流学科6个、省重点实验室等省部级以上学科科研平台15个。其艺术设计与服装学院创建于1988年,经过三十多年的建设和发展,已经成为省内艺术院校中设计类专业齐全、教学规模大、知名度较高的艺术设计学院之一。学院的服装与服饰设计专业为省一流本科专业建设点,省十三五优势专业。
*2022年浙江科技学院艺术设计与服装学院无非全名额,无学硕名额。
*以上为2022年的考研信息,最新的招生简章尚未公布。
浙江科技学院艺术设计与服装学院初试专业考试分为两门:711专业基础和911专业设计。这两门科目都包含理论部分和手绘部分,且两门科目都是手绘占比更大。那么接下来我们一起来看看这两门科目分别考什么、怎么考以及如何准备吧!
*以2022年浙江科技学院招生网公布的考试大纲为准。
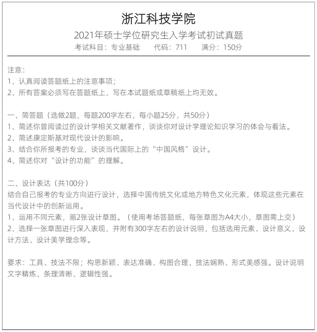
科目一、711专业基础(150分)
*以近年浙江科技学院招生网公布的考试大纲为准。
A主要考核内容:
该科目试卷分设计学基础理论和设计表达两个部分。
1 、设计学基础理论
要求考生掌握设计构成基础理论,并能结合理论针对试题综合分析、设计阐释。有较好的文字组织和表述能力。
2、设计表达
主要考察专业基础设计和构成能力,要求考生有较强的平面、色彩构成设计和艺术表现能力。
B考试构成/题型:
如上一部分所述,711专业基础主要由两部分构成:基础理论和设计表达。
1、其中基础理论2022年的考题为论述题,2021年的考题为简答题,分值为50分(可能会有小幅度变动)。
2、设计表达为手绘题,分值为100分(可能会有小幅度变动)。
近年浙科院一般要求考生按照考题要求画两张A4大小的草图,再选择其中一张草图中的方案进行深入表现(A3大小),并附上300字左右的设计说明。方案包括:纹样、效果图、款式图等内容。
C考试方式:闭卷考试:
1、基础理论:
a、简答题:从2020和2021年的真题看来,近年浙科院的考研简答题通常有4题,要求考生选择其中两道作答,每道题的答案字数为200左右。
b、论述题:一般为一道题,要求考生根据相关理论知识进行作答,答案字数不少于400字。
2、设计表达:
纸上手绘,要求考生自备绘画工具。
D限时:180分钟(3小时)
E真题(2021年):
E参考书目:
1、《艺术中的精神》,[俄] 康定斯基,重庆大学出版社,2011年版
2、《色彩构成》,约瑟. 阿尔伯斯,重庆大学出版社,2012年版
3、《点线面》,[俄] 康定斯基,重庆大学出版社,2017年版
科目二、911专业设计(150分)
A主要考核内容:
1 、设计学基础理论
《专业设计》为艺术硕士四个专业方向(1.服装艺术设计 2.产品与交互设计 3.环境设计 4.视觉与数媒设计 5.中德设计文化研究与实践)的共同考试内容,本考试试卷分方向命题,考生需根据自己选择的专业方向任选一题作答。
2、设计表达
a、主要要求考生能够掌握“艺术设计”相关的主干课程基本理论和基础技能
b、并能融会贯通、独立思考以及运用所学知识进行综合分析、解决问题,有较强的设计和表达能力
c、同时,要求对传统东方设计文化与现代设计理论有一定的认识与了解。
2.1、服装艺术设计专业方向考试题目大纲:
911专业设计服装方向设计表达版块着重考察考生对服装艺术的审美能力和创新设计的表现能力,根据考题进行设计,要求设计思维敏捷,造型新颖,美观,应用设计规范。设计过程应和试卷并列评分,(如手绘构思草图与图解、手绘效果图、设计说明等)。
B考试构成/题型:
1、设计学基础理论(60分):简述题/论述题
*题目数量存在范围波动(1-2题)。
2、设计表达(90分):给出主题,要求考生根据主题手绘设计方案(包含思路、效果图、款式图等)、撰写设计说明(不少于200字)。
*纸张大小为A3。
*考题中可能会要求有男装设计,大家可以注意一下。
C考试方式:闭卷考试。
1、设计学基础理论:答题卡上作答
2、设计表达:手绘考试,考生需自备手绘工具。
D限时:180分钟(3小时)
E真题(2021年)
F优秀效果图展示:
*恬梦学员作品
理论部分:
1、注重思维与逻辑性。
2、落实学科基础性知识。这里为大家补充基本设计基础书籍:《世界设计史》王受之著;《中国服装史》袁仄著;《西洋服装史》李当岐著。
3、多积累优秀的设计案例,将其灵活地运用于理论答题之中。
4、注意观察国内外时尚资讯、潮流。
手绘考试:
浙科院相当注重草图,注重思路、设计过程。大家在平时练习的时候可以有意训练自己梳理设计思路的能力,多问问自己:为什么要这样设计?解决了什么问题?怎样解决问题?并尽可能地将设计逻辑用可观、易懂的方式(图示)表现出来。
浙江科技学院艺术设计学院2022年硕士研究生招生复试名单(135100艺术一志愿)
浙江科技学院艺术设计学院2022年硕士研究生拟录取名单公示(一志愿)
浙江科技学院艺术设计学院2022年硕士研究生拟录取名单公示(调剂第一批服装)
浙江科技学院艺术设计学院2022年硕士研究生拟录取名单公示(调剂第二批服装)
通过以上录取数据,我们可以看出,今年艺术设计与服装学院130500(专硕)拟招生41人(包括5个专业方向),实际扩招7人,总计招生48人,其中服装方向招生11人。
不论是一志愿录取,还是两批次调剂录取,服装方向的录取分数均在380分以上,录取分数普遍较高,这也和今年艺术类国线分数较高有一定的联系。预测明年录取的分数依然居高不下。想要报考的同学需提前估好分数,以便应对各种情况。
另一方面,通过三批次调剂,我们也可以看出,浙江科技学院一志愿录取人数只有14人(包含4个专业方向)远没有达到拟招生计划,所以才有了三批调剂的情况,这或许有两种原因:一是报考人数不太多;二是一志愿报考生源中,很多人没有达到国家线。如果是前一种情况,则有心想考服装方向研究生,但又担心实力不够的同学,大胆报考,只要过线就有机会。如果是后一种情况,则需提前将预估分数提高到380分以上,以确保能进入复试,进而一志愿录取。如果你报考是的其他院校的服装专业,且分数在380分以上,但又未能进入一志愿复试,需要调剂的情况,这时候可以将浙江科技学院列入调剂院校名单,上岸的概率会提高不少。
综合来看,浙江科技学院的艺术专业上岸难度不算大,从考试内容上看,其艺术类理论考试没有苏大考得那么细,手绘类考试考察要求也相对容易一些。总体来说,相较前几所院校浙科院的竞争压力会相对小一些。不挑院校,想一战上岸的同学强烈建议报考浙江科技学院。
版权声明:我们致力于保护作者版权,注重分享,被刊用文章【浙江艺术学校招生简章(浙江科技学院艺术设计与服装学院考研考哪些)】因无法核实真实出处,未能及时与作者取得联系,或有版权异议的,请联系管理员,我们会立即处理! 部分文章是来自自研大数据AI进行生成,内容摘自(百度百科,百度知道,头条百科,中国民法典,刑法,牛津词典,新华词典,汉语词典,国家院校,科普平台)等数据,内容仅供学习参考,不准确地方联系删除处理!;
工作时间:8:00-18:00
客服电话
电子邮件
beimuxi@protonmail.com
扫码二维码
获取最新动态
