文末有word版完整高清资料获取的方法!












由于篇幅原因,今天的内容就到这里了,如需更多完整word版学习资料,学习方法,都可以关注通过下方方式找我免费领取!
打印领取步骤:
1、点击头像进入主页然后再关注,2、接着点击“私信”发送【01】即可
版权声明:我们致力于保护作者版权,注重分享,被刊用文章【高考地理通(十年)】因无法核实真实出处,未能及时与作者取得联系,或有版权异议的,请联系管理员,我们会立即处理! 部分文章是来自自研大数据AI进行生成,内容摘自(百度百科,百度知道,头条百科,中国民法典,刑法,牛津词典,新华词典,汉语词典,国家院校,科普平台)等数据,内容仅供学习参考,不准确地方联系删除处理!;
工作时间:8:00-18:00
客服电话
电子邮件
beimuxi@protonmail.com
扫码二维码
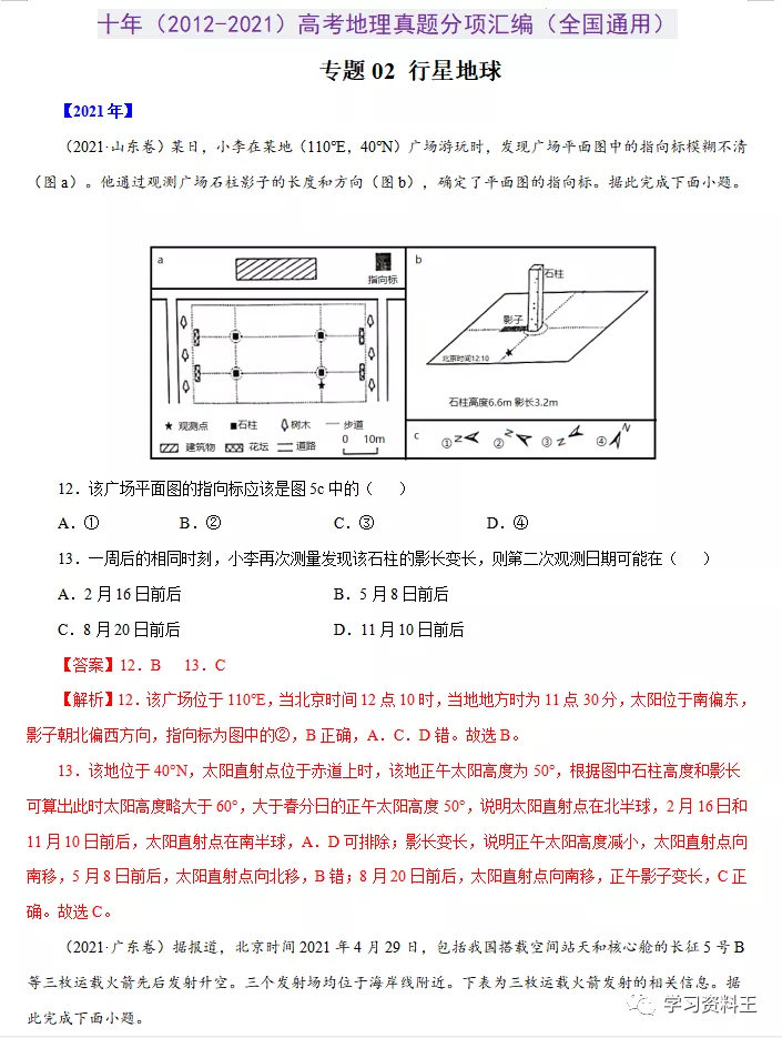
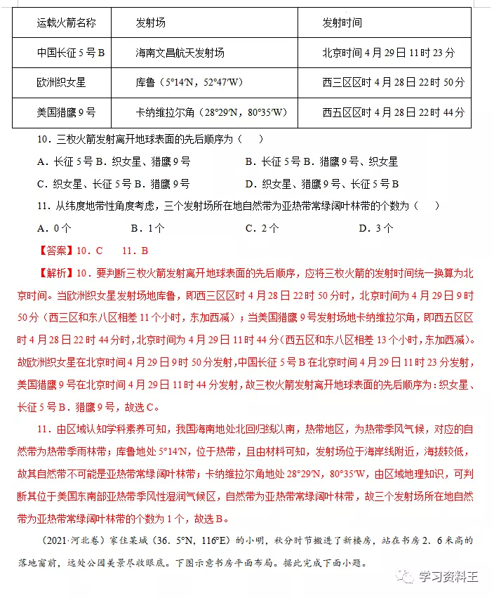
获取最新动态
