常有老板抱怨,自己公司的员工做事没有动力,让做什么做什么,为了工作而工作,缺乏自觉工作的觉悟。这时候,我会告诉他,这是咱们家缺乏机制的表现。为了解决这个问题,就需要建立三大机制,即:培训机制、激励机制和荣誉机制。机制建立的目的就是让优秀者富起来、让普通者动起来、让落后者慌起来、最后让所有人动起来。
机制一旦建立就能够更好的激发员工工作的主动性,积极性,打破平均制,所有人都一样的局面。真正做到让多劳者多得,少劳者少得,不劳者不得。
三大机制分别解决什么问题呢,首先培训机制解决是什么,为什么,怎么做的问题;其次激励机制解决员工主动性、能动性的问题,即物质需求;最后荣誉机制解决员工的面子问题,员工不仅崇尚金钱,还要荣誉。让优秀的员工得到认可,得到尊重,树立标杆和榜样,即精神需求。
下面我们就来谈谈如何建立企业的培训机制,首先,我们要明白培训的目的是什么,是统一员工的思想和认识。只有员工思想上认识了这个事情,重视了这个事情,他才会做这个事情。让员工明白工作是什么,为什么工作,是为了活下来,为了给父母孩子爱人更好的生活。既然为了生活,那应该怎么做,毫无疑问是上班啊。其实管理层应该反思我们员工为什么缺乏主动性,那是因为他们觉得这件事不重要,或者这件事和自己没关系。员工会产生这样的想法是我们没有统一员工的思想意识,很多时候老板觉得重要,管理层觉得重要,员工觉得不重要。这是培训没有做到位的缘故,每个企业应该借助培训,会议不断去统一员工思想和认识。
具体如何建立培训机制,餐饮老板应问自己几个问题:我们每个月要不要培训、培训时间是不是固定、培训的人员谁说的算、谁来培训、培训的内容谁确定、培训的好坏谁来评估、培训结束后,培训的好怎么办,培训的不好怎么办。
这几个问题回答清楚了,我们的培训机制也就建立起来了。通过确定培训次数、确定培训时间、开展培训调研、确定培训课题、整理培训课件、上报上级审核、确定验收标准等几个步骤来建立我们的培训机制。
确定培训次数
每月到底培训几次,培训多了好还是培训少了好。其实培训的目的是我们的培训解决了员工的需求,是否我们的培训让员工再思想上达成了共识,是否我们的培训让员工真正学到了知识,让他个人得到了成长。如果每一次培训让员工觉得应付差事,会让员工反感。
所以这里建议,每月的培训时间每月原则上不少于两次,不多于四次,因为如果每月培训过多,会引起员工的反感,培训过少又达不到效果。每次的培训时间:两个小时到三个小时之间。
确定培训时间
让员工了解培训就像了解发工资一样。建立企业学习日,无论什么职位都要参与。
为什么要确定培训时间:1.时间确定,员工和培训人员都能提前做好准备。如果培训时间不确定,员工刚好在培训的那天休息,这个时候管理层通知培训,你说他是来培训好还是不来好。来培训了,心里肯定有怨言,培训的效果可想而知,不来培训,这时候管理层就有尚方宝剑了,不来按旷工处理。
2.培训人员提前准备好培训资料,时间确定后,培训人员也有充足的时间去准备培训资料,确保培训的效果。
开展培训调研
现在大部分企业培训内容,都是管理层说的算。其实真正的培训内容应该由员工说的算,通过对员工的调研,了解员工的需求,整合资料,确定每次培训的课题。
对症下药,才能让培训 达到的效果最大化,明明培训是好事情,没有做到对症下药,没找到需求,可能就产生了并发症。比如:员工明明是感冒了,你看它难受,以为他是胃不舒服,给他开了一盒胃药,你觉得这样的培训还会有效果吗?这样的培训员工会觉得,你是在浪费我的时间。
为什么很多员工不喜欢培训,很多时候是因为培训不科学、培训不系统,培训没有了解员工的需求,自我下定一个结论,员工想要的你没有给他,感觉就是在浪费员工的时间。管理层在确定培训什么的时候,是凭自己的感觉和认知,没有想到员工的需求。所以餐饮企业在培训之前,应该先做调研,了解员工的薄弱点在哪,才好做正对性的培训。
确定培训课题
每次培训之前,对员工开展培训调研,每月调研在月底前,通过调研,确定培训课题。没有调研就没有发言权,要根据员工的需求设置培训。一个企业要想发展,要想走的更远,就要我们的员工不断的去提升。
整理培训课件
根据培训调研和培训课题,确定培训课件。每次的培训课件都以PPT的形式展现出来。这样做主要是给员工加深印象,也体现出公司对这次培训的重视,课件形式要漂亮,形象生动且简洁。
培训课件的制作是培训人员为了达到培训效果统一的一种思路体现。内容是要理论同实际可操作相结合。理论高度的,要在课程中多以疏导为主,技能的要多强化现场练习,分步骤,关键把握,注意事项做。而且除了做培训反馈表,还要设计到培训课堂后面怎么去跟进和落实。这是课程中和课程外都要思考的,是为一体的。
上报上级审核
本着对员工负责,对领导负责,对才子酒店负责的态度,培训课件必须上报领导审核。
确定验收标准
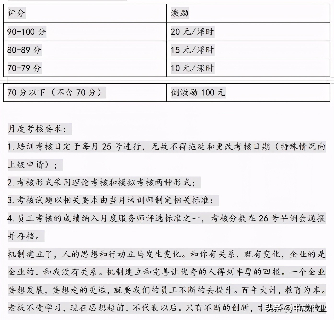
对培训人的验收,由员工现场对培训人打分,员工根据收获对培训人进行考核。针对培训内容对员工进行考核,只有培训没有考核,员工就会不重视。考核结果和员工绩效相结合。
版权声明:我们致力于保护作者版权,注重分享,被刊用文章【酒店餐饮管理培训(中国好餐饮)】因无法核实真实出处,未能及时与作者取得联系,或有版权异议的,请联系管理员,我们会立即处理! 部分文章是来自自研大数据AI进行生成,内容摘自(百度百科,百度知道,头条百科,中国民法典,刑法,牛津词典,新华词典,汉语词典,国家院校,科普平台)等数据,内容仅供学习参考,不准确地方联系删除处理!;
工作时间:8:00-18:00
客服电话
电子邮件
beimuxi@protonmail.com
扫码二维码
获取最新动态
