中国院校有211&985,如今有C9、“双一流”,英国的大学也有G5、红砖大学、罗素集团联盟、金三角名校……这么喜欢“抱团”的英国大学联盟,究竟有哪些学校呢?今天,北京申友雅思C老师就来科普一番英国的高等教育机构划分!

英国的高等教育是现代高等教育的发源地之一。按照历史发展的脉络,英国的大学可以分为以下4类。
☆第一类:古老大学
代表院校:牛津大学、剑桥大学、圣安德鲁斯、爱丁堡、格拉斯哥、阿伯丁大学等等
☆第二类:罗素红砖时期院校
代表院校:曼彻斯特大学、伯明翰大学、谢菲尔德大学、利兹大学、布里斯托大学等等
☆第三类:20世纪50年代后院校
代表院校:UEA、华威、萨里、巴斯、赫瑞瓦特大学等等
☆第四类:后92院校
代表院校:德蒙福特、安格利亚鲁斯金、贝德福德等等

根据院校的教学方式,又可把英国高校分为研究型大学和应用型大学。
☆Research University(研究型大学)
课程设置:主要以理论为主,突出体现院校研究优势、知悉体系等理论
代表院校:罗素集团、94联盟类型的院校。
☆Teaching University(应用型大学)
课程设置:以实用为主,主要教育学生如何通过专业的学习来适应以后的工作,专业工作技巧及能力的培养,所以会有很多学校提供实习工作。
代表院校:后92大学(如德蒙福特、爱丁堡龙比亚、安格利亚鲁斯金等)

按大学联盟的话,英国有非常多的大学联盟,下面来为大家具体介绍一下!
☆G5超级精英大学 …
说到英国大学联盟,大家脑海中冒出的基本都是“G5”。
G5超级精英大学,也称金砖五校,代表了英国超强的科研实力、师生质量、经济实力,常年占据英国大学排行榜前五名。
G5名校入学的雅思成绩要求都非常高,而且大多不允许偏科,听说读写各单项不低于6.5分是最低配置,还有很多热门专业四科小分单项不低于7分。如果目标牛剑或者LSE,总分基本要达到7.0甚至7.5。具体雅思要求如下:
G5院校对雅思的成绩要求:
1.牛津大学(Unversity of Oxford)
牛津大学雅思要求分为标准和更高两个等级,具体要求因课程而异。
标准水平:总分7.0,单项不低于6.5;
更高水平:总分7.5,单项不低于7.0。
接受标准水平的课程有:计算机科学、数学、数学与计算机科学、数学与统计学。
2.剑桥大学(University of Cambridge)
剑桥大学本科要求雅思总分7.5,单项不低于7.0。
总体来看,剑桥的雅思要求比牛津更高。
3.帝国理工学院(Imperial College)
帝国理工雅思要求同样分为标准和更高两个等级。
标准要求:总分6.5,单项不低于6.0
更高要求:总分7.0,单项不低于6.5
4.伦敦政治经济学院(the London School of Economics and Political Science)
LSE本科雅思要求为总分7.0,单项不低于7.0。
LSE属于文科类院校,因而雅思比帝国理工要求更高。
5.伦敦大学学院(University College London)
UCL的本科雅思要求分成三个等级:
Standard:雅思6.5,单项不低于6.0
Good:雅思7.0,单项不低于6.5
Advanced:雅思7.5,单项不低于6.5
越顶级的大学,雅思要求也越高,因此目标名校的小伙伴,对于雅思一定要给予足够重视。
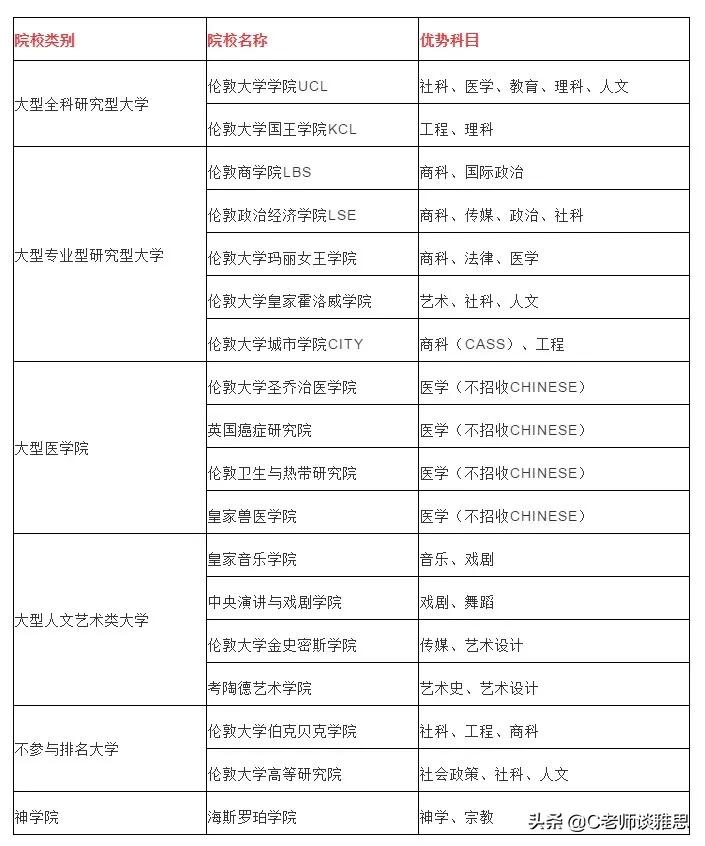
☆伦敦大学
与美国的加州大学系统类似,伦敦大学并不是一个实体性大学,而是由位于伦敦的一个由十几所高校和研究机构组成的大学联邦。旗下学院是独立招生,独立排名、独立自治的。
伦敦大学其中的各个院校都各有所长各有分工,比如像主攻商科的有伦敦商学院,艺术类有皇家音乐学院等。
截至目前,伦敦大学旗下有18所学院。
具体院校与分类如下表所示:
☆红砖大学
红砖大学(Red Brick University)指在英国工业革命和大英帝国时期的维多利亚时代,创立于英国英格兰的六大重要工业城市,并于第一次世界大战前,得到皇家特许的英国著名大学。
在工业革命之前,英国主要是以神学教育或贵族教育为起源的英国古典大学。
工业革命后,开始有学校以平民教育为宗旨并成立大学,这些就是所谓的红砖大学们。
红砖大学只是一个概称,并没有很明确的名单。总的来说,所有在1800-1959年间成立的大学都可以被泛称作红砖大学。
代表院校:伯明翰大学、利物浦大学、利兹大学、谢菲尔德大学、布里斯托大学、曼彻斯特。
这六所大学的创立之初均为科学或工程技术类院校,与英国工业革命有着极其密切的关系。
红砖大学雅思要求:
伯明翰大学(University of Birmingham)
本科雅思要求:雅思:6.5 备注:可以考虑成绩优异学生的高考成绩,预科需要提早一年申请
硕士雅思要求:雅思不低于6.5。备注:硕士需要提早一年申请
布里斯托大学(University of Bristol)
本科雅思要求:雅思:6.5
硕士雅思要求:雅思6.5或7分(法律和经济类专业需要7分,且单项不低于6.5)
利兹大学(University of Leeds)
本科雅思要求:雅思:6-6.5
硕士雅思要求:需要具备985,211院校背景,且均分2:1以上。雅思不低于6.5
利物浦大学(University of livepool)
本科雅思要求:雅思:6(单项不低于5.5)
硕士雅思要求:雅思6.5(单项不低于5.5)
曼彻斯特大学(The University of Manchester)
本科雅思要求:雅思:6-7分不等(单项不低于5.5-6.5),或其它同等英语水平
硕士雅思要求:雅思:6.5-7.5
谢菲尔德大学(The University of Sheffield)
本科雅思要求:雅思:6-7(单项不低于6)
硕士雅思要求:雅思:6.5及以上(单项不低于6分),部分专业7分以上
☆罗素大学集团
罗素大学集团成立于1994年,由英国的24所世界一流研究型大学组成,是全世界产生诺贝尔奖得主最多的名校联盟。
罗素集团大学每年囊括全英大学65%以上的科研经费和赞助资金,有着雄厚的科研实力,其中的“金三角”,牛津、剑桥和伦敦大学更是拿下超过百分之四十的研究预算,怪不得能出这么多研究型人才!
罗素大学集团的24所盟校包括:
剑桥大学、牛津大学、帝国理工学院、伦敦大学学院、伦敦政治经济学院、爱丁堡大学 、曼彻斯特大学、布里斯托大学、华威大学、伯明翰大学、利兹大学、格拉斯哥大学、谢菲尔德大学、诺丁汉大学、南安普顿大学、纽卡斯尔大学、利物浦大学、卡迪夫大学、伦敦国王学院、贝尔法斯特女王大学、杜伦大学、埃克塞特大学、伦敦玛丽女王大学和约克大学。
☆1994联盟院校
1994集团(1994 Group)由英国的一些规模较小的研究型大学于1994年成立,以维护在和罗素大学联盟的竞争中保护自己的利益。
现有18所大学成员为:
巴斯大学、伦敦大学柏贝克学院、杜伦大学、英国东英吉利大学、埃塞克斯大学、埃克斯特大学、伦敦大学金匠学院、兰卡斯特大学、莱斯特大学、拉夫堡大学、伦敦大学玛丽皇后学院、雷丁大学、伦敦大学皇家霍洛威学院、伦敦大学亚非学院、圣安德鲁斯大学、萨里大学、苏塞克斯大学、约克大学。
版权声明:我们致力于保护作者版权,注重分享,被刊用文章【英国德蒙福特大学排名(最全)】因无法核实真实出处,未能及时与作者取得联系,或有版权异议的,请联系管理员,我们会立即处理! 部分文章是来自自研大数据AI进行生成,内容摘自(百度百科,百度知道,头条百科,中国民法典,刑法,牛津词典,新华词典,汉语词典,国家院校,科普平台)等数据,内容仅供学习参考,不准确地方联系删除处理!;
工作时间:8:00-18:00
客服电话
电子邮件
beimuxi@protonmail.com
扫码二维码
获取最新动态
