大学已经陆续开学,艺术类考生如愿以偿考进入了自己喜爱的大学。
美术学院一直是美术艺考生关注报考的重点。进入国内顶尖美术学府,是每一位美术生的理想目标。
这些重点美术学院本科文化录取分数线已经整理出来,供大家参考,建议收藏!
中央美术学院正门(资料)
一、各专业录取标准:
点击放大查看原图
二、高考录取规则:
点击放大查看原图
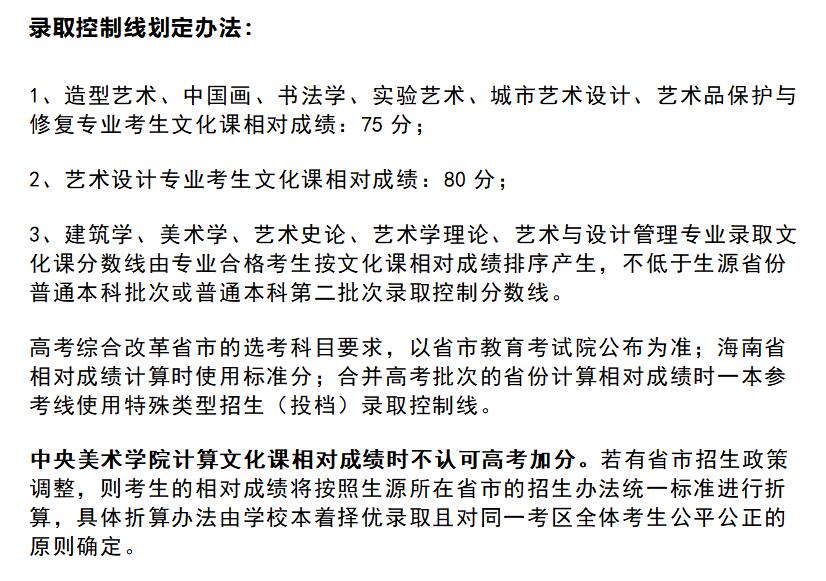
三、录取线划定办法:
点击放大查看原图
三、中央美院计算文化课相对成绩不认可高考加分。
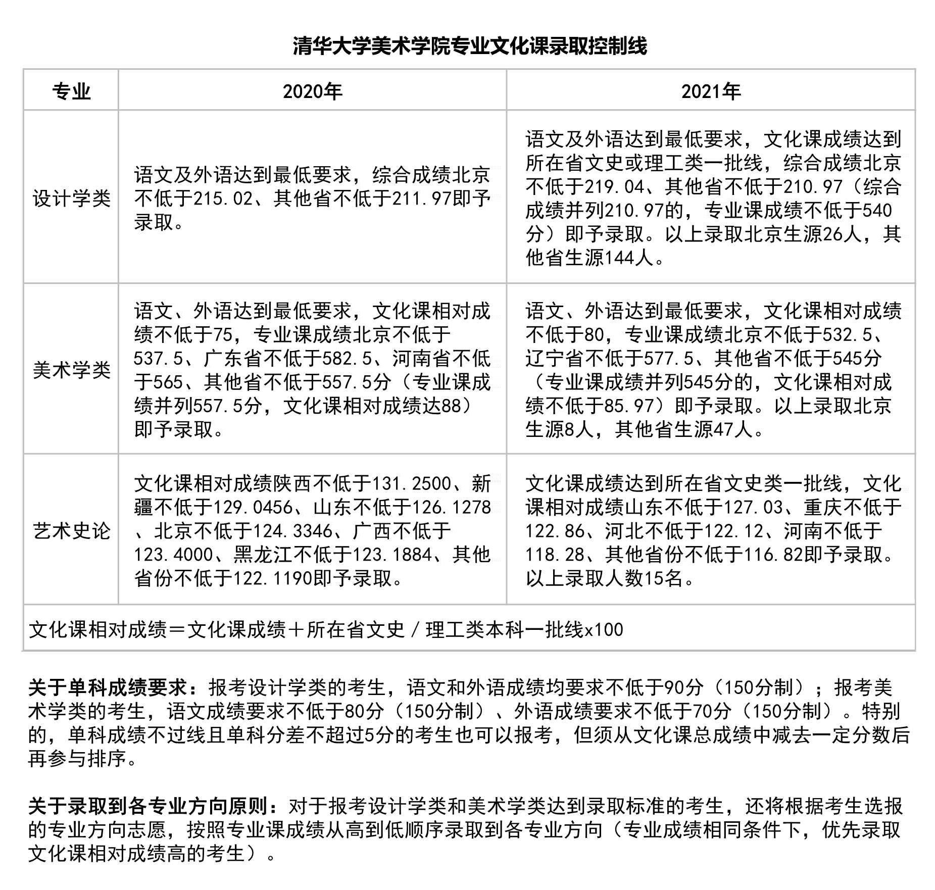
本科招生拟录取控制分数线
点击放大查看原图
录取原则及文化课控制线
点击放大查看原图
高考文化录取控制分数线
1、各省(自治区、直辖市)艺术类提前批录取分数线
点击放大查看原图
录取原则
2、各省(自治区、直辖市)普通本科录取分数线
点击放大查看原图
录取控制分数线情况
点击放大查看原图
点击放大查看原图
本科招生文化课录取分数线
点击放大查看原图
各专业(方向)录取文化成绩控制线
点击放大查看原图
点击放大查看原图
高考录取控制线
本科招生录取控制分数线(湖北)
点击放大查看原图
录取原则
本科招生录取控制分数线(外省)
录取规则
点击放大查看原图
版权声明:我们致力于保护作者版权,注重分享,被刊用文章【艺考生提前批学校(2022美术艺考)】因无法核实真实出处,未能及时与作者取得联系,或有版权异议的,请联系管理员,我们会立即处理! 部分文章是来自自研大数据AI进行生成,内容摘自(百度百科,百度知道,头条百科,中国民法典,刑法,牛津词典,新华词典,汉语词典,国家院校,科普平台)等数据,内容仅供学习参考,不准确地方联系删除处理!;
工作时间:8:00-18:00
客服电话
电子邮件
beimuxi@protonmail.com
扫码二维码
获取最新动态
