为认真贯彻第三次中央新疆工作座谈会精神,积极推动落实团中央“青年赴疆兴业计划”,贯彻落实兵团青年人才发展工作部署,现面向全国诚邀普通高等学校研究生学历层次青年人才参加2022年兵团赴疆兴业实习计划,我们热忱欢迎广大青年通过兵团赴疆兴业研究生专项实习生计划走进兵团、了解兵团、认同兵团,在兵团火热的实践历练中坚定理想信念、锤炼意志品格、增长本领才干,助力兵团经济社会高质量发展。
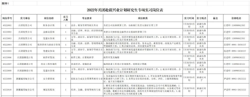
2022年兵团赴疆兴业计划研究生专项实习岗位102个,详见《兵团赴疆兴业计划研究生专项实习岗位表》(附件1)。
实习期2个月。
1.拥护中国共产党领导。
2.热爱祖国、热爱人民、热爱社会主义。
3.理想信念坚定,思想政治素质好,工作学习实绩突出。
4.疆外普通高等学校研究生(含在读研究生和已取得研究生入学资格的大学生)。
5.能够吃苦耐劳,具备实习岗位所要求的资格条件和工作能力。
1.网上报名。2022年6月10日至6月20日,在招募公告上下载填写《兵团赴疆兴业计划研究生专项实习生报名登记表》(附件2),截至6月20日将报名登记表、身份证件、学历证明材料以扫描电子版的形式发送至指定邮箱,所填写和提供的个人信息、证明资料、证件等应当真实、准确、完整。每人只能选报1个实习岗位。
2.资格审查。招募单位根据岗位需要,按照一定比例从报名人员中遴选面试人员,6月21日至6月23日将面试相关事宜以电话、短信、电子邮件等方式告知通过资格审查进入面试的人员。
3.面试。面试由招募单位组织实施,通过线上、以结构化方式进行。面试时,须提供本人身份证件原件、学历证明材料以备核验。面试工作于6月27日前完成。
4.确认通知。面试结束后2日内,向拟选用人员发送电子版《确认通知书》。实习生接到通知书2日内确保能够实习后,在《确认通知书》上手写签名,并以扫描电子版的方式发送至指定邮箱。
5.上岗报到。实习生携带《确认通知书》、研究生学历证明材料和本人有效身份证件,按照《确认通知书》中所规定的时间进行报到。
1.实习补贴3000元/月。
2.交通费补贴(按实际费用报销,每人不超过4000元)。
3.商业保险(保险生效期为实习生报到前3天,截止日期为实习期满离岗后3天)。
4.实习期间提供食宿保障。
5.实习期满后出具实习鉴定。
1.严格落实疫情防控。在组织实施过程中,按照新冠肺炎疫情防控有关要求,严格落实防疫措施,必要时将对有关工作安排进行适当调整。
2.请报名人员按时参加各环节招募活动,超过时限未参加者,视为自动放弃。
3.请报名人员保持报名时所填写的通讯方式畅通,便于以电话、短信、电子邮件等方式通知相关事项,因通讯方式不畅所致后果由报名人员自负。
4.本《公告》由兵团团委负责解释。
附件1:兵团赴疆兴业计划研究生专项实习岗位表
附件2:兵团赴疆兴业计划研究生专项实习生报名登记表
联 系 人:王金存
咨询电话:0991—2890585
咨询时间:周一至周五 10:00—13:30;16:00—20:00
指定邮箱:jincun1997@163.com
是不是很心动?
还不赶紧报名加入~
团团在这里等你哦
来源/兵团团委
编辑/李苗 责编/贺孜孜 监制/王志明
“云上兵团”客户端上线啦!
下载流程,请点击下图!
版权声明:我们致力于保护作者版权,注重分享,被刊用文章【大学生援疆怎么报名(2022年兵团赴疆兴业计划研究生专项实习生招募公告)】因无法核实真实出处,未能及时与作者取得联系,或有版权异议的,请联系管理员,我们会立即处理! 部分文章是来自自研大数据AI进行生成,内容摘自(百度百科,百度知道,头条百科,中国民法典,刑法,牛津词典,新华词典,汉语词典,国家院校,科普平台)等数据,内容仅供学习参考,不准确地方联系删除处理!;
工作时间:8:00-18:00
客服电话
电子邮件
beimuxi@protonmail.com
扫码二维码
获取最新动态
