2022年高考已经结束一段时间了,距离25号高考放榜也就4天时间了,在这里祝愿所有考生都能考上理想大学,展翅翱翔!十二载寒窗苦读,只为金榜题名;在高考出成绩,上大学之前还有一件非常重要的事,那就是填好志愿,特别是在新高考‘3+1+2’模式下,能让自己能选一个最合适的专业和院校就显得尤为重要!
就需要根据自己的喜好、目标和方向,提前了解相关院校特点、优势、王牌专业及相关招生政策,以及过往该校的投档线和分专业录取线,以确保在填报志愿的时候不被掉档。
近期会逐步整理湖北省内各大高校2021年各专业的录取分数线和位次值,希望能够给广大考生和家长提供便利,让大家填报志愿,上好大学!
今日为大家整理和分享武汉纺织大学(湖北)2021年各专业分数线以及最低分省排名,武汉纺织大学很多学科还是很不错的,尤其是在纺织科学与工程、服装设计与工程这两个专业可以称得上是武汉纺织大学的顶尖专业、是该校最牛的专业,非常值得考生和家长们在填报高考志愿时优先选择这些专业。对于想报考武汉纺织大学的考生和家长们可以深入了解下,希望大家有所益处!
以下所有数据,均为自己整理,供所有考生和家长参考!
武汉纺织大学(Wuhan Textile University),简称“纺大”,坐落于湖北省武汉市,是首批“中西部高校基础能力建设工程”建设高校、教育部“卓越工程师教育培养计划”实施高校、湖北省“国内一流学科”建设高校,是全国十大时装名校;
建于1958年,前身原为武汉纺织工学院,是原中国纺织工业部所属的行业院校;1998年经中国国家教育管理体制调整,划转为湖北省管理;1999年更名为武汉科技学院;2002年湖北省对外贸易学校并入;2010年更名为武汉纺织大学;2011年湖北财经高等专科学校并入武汉纺织大学。
注:最低分省排名根据省招办发布一分一段表的累计人数统计,
最低分即该专业录取的最低分省排名
武汉纺织大学,首选物理,录取最高分576分,录取专业:数学类,最高分省排名:27213;
录取最低分499分,录取专业:纺织工程(中外合作);最低分省排名:68158;
首选历史,录取最高分586分,录取专业:纺织类,最高分省排名:6342;
录取最低分531分,录取专业:工商管理类、财务管理、护理学、公共管理类、外国语言文学类,最低分省排名:23354;
在全国第四轮学科评估中,武汉纺织大学有7个学科参加评估,其中纺织科学与工程、设计学这个学科,获评是B-类,这两个专业可以称得上是武汉纺织大学的顶尖专业;特别是纺织科学与工程该学科是武汉纺织大学的湖北省“国内一流建设学科”是学校最牛的专业;
工程科学、化学、材料科学”3个学科进入ESI前1%;
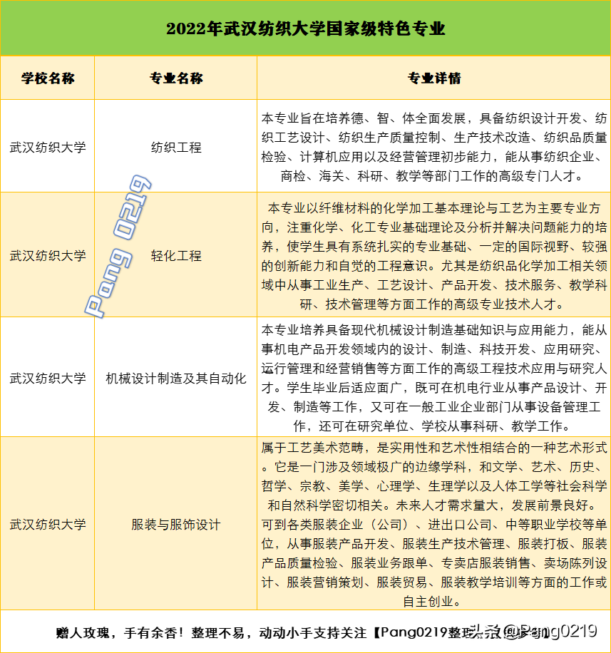
2022年国家级特色专业4个:纺织工程、轻化工程、机械设计制造及其自动化、服装与服饰设计,是武汉纺织大学最牛的专业;
相关的艺术设计、纺织工程、轻化工程都是国家特色专业;
除此之外,该校的机械工程、材料科学与工程、环境科学与工程、设计学、化学、计算机科学与技术、管理科学与工程都是湖北省一级重点学科;
机械设计制造及其自动化、建筑环境与设备工程、信息管理及信息系统,也是国家特色专业和湖北省品牌专业。还有一个会计学,是原湖北财经、对外经贸院校的专业,底蕴还是比较深厚的,虽然名气不是很大,但是实力确实非常不错,对于想学这个专业的学生,也是一个非常不错的选择。
注:数据来源与官网
2022年武汉纺织大学一共有73个专业在湖北招生,共计招生3680人。
版权声明:我们致力于保护作者版权,注重分享,被刊用文章【武汉服装设计的学校吗(武汉纺织大学)】因无法核实真实出处,未能及时与作者取得联系,或有版权异议的,请联系管理员,我们会立即处理! 部分文章是来自自研大数据AI进行生成,内容摘自(百度百科,百度知道,头条百科,中国民法典,刑法,牛津词典,新华词典,汉语词典,国家院校,科普平台)等数据,内容仅供学习参考,不准确地方联系删除处理!;
工作时间:8:00-18:00
客服电话
电子邮件
beimuxi@protonmail.com
扫码二维码
获取最新动态
