封面关注
俄方:乌克兰已拒绝和谈,俄军继续行动
当地时间26日,俄总统新闻秘书佩斯科夫表示,乌克兰方面已拒绝和谈,俄方的军事行动将继续。
佩斯科夫说,俄罗斯总统普京25日曾下令俄军停止前进,但是乌克兰方面拒绝谈判,俄军恢复军事行动计划,主力部队26日下午继续推进。
佩斯科夫指出,西方针对俄罗斯的制裁是严厉的,俄方已做好应对准备,以确保经济领域正常运转。
俄国防部通报最新战况
当地时间26日,俄罗斯国防部发布公告,称俄军部队25日在基辅政权发表准备进行谈判的声明后,暂停了在行动地区的主动攻击。在乌克兰方面表示放弃谈判进程后,26日所有部队均按照作战计划在各个方向继续开展攻势。在俄罗斯联邦武装力量的火力支持下,顿涅茨克和卢甘斯克部队对乌克兰武装部队阵地的进攻也继续取得成功。卢甘斯克部队继续向西北方向的卢别日诺耶镇推进。
俄国防部称,乌克兰民族主义分子武装配备了大口径机枪或迫击炮越野车,但这并没有阻止卢甘斯克部队的前进。自特别行动开始以来,卢甘斯克部队已向前推进46公里并控制了夏斯季耶和木拉托沃镇。向顿涅茨克西部方向的彼得罗夫斯科耶推进的部队又前进了10公里,并控制了3处居民点。
俄国防部称,2月25日晚,俄舰队从蛇岛撤离82名乌军投降士兵时与乌克兰海军舰艇发生交战,部分乌军舰伪装成民用船只攻击俄舰队。交战中6艘乌克兰海军舰艇被摧毁,乌军投降士兵无人受伤。俄乌舰队交战时,美国无人机一直在交战地区上空巡逻。俄国防部认为极有可能是美国的无人机将乌克兰军舰引导向了俄罗斯黑海舰队的船只。
俄国防部指责乌克兰政府向居民分发小型自动武器、榴弹发射器和弹药,认为乌克兰平民参与民族主义者组织的敌对行动,将不可避免地导致不幸和伤亡。
通报指出,俄军情报继续显示乌克兰民族主义者不仅在基辅,而且在乌克兰其他城市的居民区部署火箭炮和其他炮兵部队。俄国防部称,乌克兰领导层多次表示没有使用平民做掩护,也没有在城镇部署重武器的谎言,将会带来严重的后果。
俄罗斯国防部再次强调,俄罗斯武装力量没有对乌克兰城镇的居民区进行任何攻击,乌克兰居民应当要求基辅当局立即将所有重型武器撤离居民区。
俄外长:已准备好同所有具有建设性的力量紧密合作以尽快解决乌克兰问题
当地时间26日,俄罗斯外长拉夫罗夫在同土耳其外长恰武什奥卢通话时表示,俄方已准备好同所有具有建设性的力量紧密合作,以实现乌克兰问题的尽快解决。
乌克兰总统办公室负责人顾问:基辅拒绝谈判
当地时间26日,乌克兰总统办公室负责人顾问表示,基辅拒绝谈判,因为对条件不满意。
乌总统称“所有欧洲国家”已同意将俄与SWIFT系统断开
当地时间26日,乌克兰总统泽连斯基声称“所有欧洲国家”已同意将俄罗斯与SWIFT系统断开。他说,将俄罗斯从SWIFT系统切断的工作已经开始。
英国增援北约的新一批海陆空部队已抵达东欧
根据英国国防部2月26日消息,包括海军舰艇、陆军部队和空军战斗机在内的英国新一批军事力量已经抵达东欧,以增援北约的东部战线。
英国国防大臣本·华莱士称,这些部署将与北约盟国一起,构成对阻止俄罗斯军事行动的威慑。
25日晚,英国国防大臣与超过25个国家举行了线上捐助会议,这些国家包括美国、加拿大以及北约以外的一些国家,协调对乌克兰的军事援助。
德国批准向乌克兰提供400枚手持火箭推进榴弹发射器
德国国防部当地时间26日表示,德国已批准从荷兰向乌克兰运送400枚手持火箭推进榴弹发射器,批准已得到总理府的确认。火箭榴弹来自德国军方的库存。
比利时首相称将向乌克兰提供2000挺机枪
比利时首相德克罗26日表示,比利时将向乌克兰提供2000挺机枪及3800吨燃料,用以支持该国军队。
他在社交媒体上说,比利时还将向北约快速反应部队派遣300名比利时士兵,他们将被部署到罗马尼亚。
德克罗表示,比利时政府正在研究乌克兰方面寻求进一步支持的请求。
西班牙政府向乌克兰送出第一批援助物资
当地时间2月26日,西班牙外交大臣阿尔巴雷斯在乌克兰驻西班牙使馆临时代办和西班牙国际合作发展署署长陪同下,前往马德里大区托雷洪·德·阿尔多斯空军基地。西政府送往乌克兰的第一批援助物资于当日从该基地发出,主要是医疗和卫生类型援助物资。
阿尔巴雷斯指出,由于乌克兰领空处于关闭状态,物资经空运直接抵达乌克兰较为困难,故这批物资将在飞抵波兰后经陆路抵达乌克兰。
此外,阿尔巴雷斯表示,西政府正在考虑应乌克兰当局的请求向该国运送防御物资。
安理会将于27日举行会议要求联大就乌克兰局势决议草案召开紧急会议
当地时间2月26日,联合国安理会更新议程,决定在2月27日下午召开特别会议。据了解,该会议就将乌克兰局势送往第76届联合国大会召开紧急特别会议(Emergency Special Session,ESS)进行投票。
由于在2月25日的安理会投票中,俄罗斯将涉及乌克兰局势的决议草案投票否决,部分国家提请安理会将草案投票转移至联大紧急特别会议上举行。
根据规定,一旦安理会通过投票,联合国大会必须在24小时内举行会议。
联合国历史上目前仅举行过10次紧急特别会议,最近一次由于巴以问题在1997年举行。
联合国在1950年11月3日通过“为和平团结”条款,表示“如果安理会由于常任理事国缺乏一致意见,而未能在任何对和平构成威胁、破坏和平的情况下履行其维护国际和平与安全的主要责任,或侵略行为,大会应立即审议此事,以便向会员国提出集体措施的适当建议”。
根据规定,安理会任何7个会员国或者联合国大会超过半数会员国投票通过,就将召开该类紧急会议。
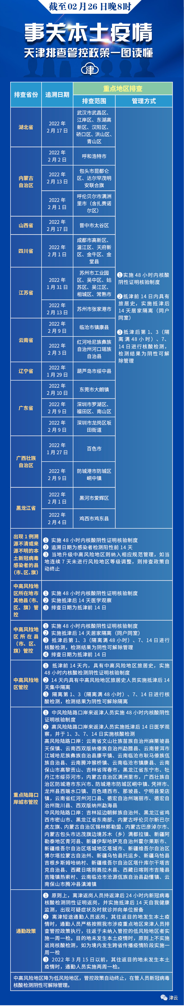
2月26日,我市在“愿检尽检”人员中检出1例新冠病毒核酸初筛阳性,后经市疾控中心实验室复核检测结果呈阳性。经市级专家组综合研判,确定为本土新冠肺炎确诊病例(普通型)。以下为该确诊病例的活动轨迹,与下列场所有时间/轨迹重叠的市民,请主动向属地社区报备,配合进行核酸检测。
活动轨迹
2月21日至26日:
雪优花园、中国铁路设计集团有限公司
2月22日:
21:00-23:00 利丰源烤羊腿复地活力广场店
23:30至次日2:00 雅苑足道(空港店)
2月25日:
14:20-14:50 天津艾迪康(新冠核酸检测采样点)
目前,相关工作仍在紧张进行中。疾控部门再次提醒市民,与发布病例轨迹有交集人员,请立即主动向社区、单位或疾控部门报告,配合做好集中隔离、居家隔离、健康监测、核酸检测等各项防控措施。
以上公布的是确诊病例轨迹中的主要风险地区,供市民参考。
2月26日,中国驻乌克兰大使馆网站发布《关于严格遵守基辅宵禁规定的紧急通知》,自今日起,基辅宵禁时间为每天17:00至次日8:00。所有在宵禁期间外出者,均被视为敌方破坏分子。请全体在乌同胞务必遵守宵禁规定,不要外出。
新闻速读
东部战区新闻发言人就美“约翰逊”号导弹驱逐舰过航台湾海峡发表谈话表示,战区部队随时保持高度戒备,坚决捍卫国家主权安全和地区和平稳定。银保监会、住建部日前联合发布意见,要求各类银行保险机构加强对保障性租赁住房金融支持。截至25日,我国境内证券市场投资者数量突破2亿。截至25日,31个省(区、市)和新疆生产建设兵团累计报告接种新冠病毒疫苗31.14亿剂次。随着北京冬残奥会的临近,国家游泳中心近日进入冬残奥会转换阶段。这些重点要了解
记者从太原市疫情防控办获悉,2月26日,太原市新增1例新冠肺炎确诊病例。
确诊病例,男,18岁,太原市第六十六中学校(尖草坪区迎新街东二条)高中部学生,系2月24日太原市确诊病例1的同班、同宿舍同学,2月24日被实施集中隔离医学观察。2月26日核酸初筛阳性,经省、市专家会诊,诊断为新冠肺炎确诊病例(轻型),现已转运至太原市第四人民医院隔离治疗。
山东省淄博市张店区委统筹疫情防控和经济运行工作领导小组(指挥部)办公室发布消息:2022年2月24日,张店区接到淄博市疾控中心推送2名同车厢密切接触者协查信息,张店区疾控中心立即开展了流行病学调查。经核实,2名密切接触者系山东理工大学在校学生,活动轨迹主要在学校内部。截至目前,密接和次密接人员均已落实集中隔离管控措施,隔离后首次核酸检测结果为阴性,后续处置工作正在有序进行。
学校系人群密集特殊场所,经研判,决定从2月25日对山东理工大学西校区(不含博大花园)实行暂时相对封闭,人员只进不出。
据中国海事局网站消息,清澜海事局发布航行警告,2月27日至3月1日,每天11时至15时,南海部分海域进行军事训练,禁止驶入。
2月26日,交通运输部应急办副主任周旻在国务院联防联控机制新闻发布会上表示,2022年春运已于25日结束。总体看,今年春运平稳有序,客流呈现出以下特点:
一是客流总量方面。春运40天全国共发送旅客10.6亿人次,日均2650万人次,比2021年同比增长21.8%,但仅为疫情前正常年份的35.6%。
二是客流构成方面。受高校避峰放假、分批开学影响,学生客流对春运影响较往年降低。春运客流以务工、探亲客流为主,并呈现潮汐性特征。受疫情影响,春节假期国内旅游客流较往年有所减少。
三是时间分布方面。节前客流主要集中在1月27日至30日,高峰出现在1月29日,人数近3000万人次,节后客流主要集中在2月6日至9日以及2月16日至20日,高峰日分别是2月8日和2月19日两天。
银行业理财登记托管中心26日发布《中国银行业理财市场年度报告(2021年)》,报告显示,2021年我国银行理财行业在总体平稳增长的基础上,实现了回归本源、结构优化、提质增效的良好改革效果。截至2021年底,银行理财市场规模达到29万亿元,同比增长12.14%;全年累计新发理财产品4.76万只,募集资金122.19万亿元,为投资者创造收益近1万亿元。
从26日上午9点开始,作为冬残奥会冰球项目举行的唯一场馆,国家体育馆正式进入冬残奥时间。未来一周,8支残奥冰球队将在这里进行场地适应性训练。3月5日,国家体育馆将开启冬残奥会冰球的首场比赛。
中国残奥冰球队是首次出征冬残奥会,球队此次共派出18名运动员,包括17名男运动员和1名女运动员。球员们年龄最大的38岁,最小的19岁。中国队将在3月5日首战迎战斯洛伐克队,6日迎战捷克队,8日迎战意大利队。
近日,中国科学院古脊椎动物与古人类研究所考古队在海南昌江黎族自治县王下乡进行史前考古学调查时,在旧石器时代遗址钱铁洞顶部发现一处古代岩画遗存,这是海南首次发现古代岩画,填补了海南岛地区无岩画实物的空白,对研究中国岩画的分布和特征具有重要的学术意义。
这些疑问有回应
26日,国务院联防联控机制召开新闻发布会,介绍疫情防控和疫苗接种工作有关情况。
事关开学,教育部明确
教育部体卫艺司副司长、一级巡视员刘培俊介绍,目前,部分学校和师生还关联到中高风险地区,特别是返校开学之际,师生跨省流动增加校园的疫情风险,不容忽视。
中高风险地区的学校暂缓开学,中高风险地区的师生暂缓返校,等待当地疫情明显好转,风险等级调整之后,再行安排,安全有序返校开学。
近一周15省份报告新增本土确诊
国家卫健委新闻发言人米锋:近一周,15个省份报告了新增本土确诊病例。要快速响应,要抓住聚集性疫情处置早期关键窗口期,坚决果断采取各项防控措施,尽快实现“社会面清零”;要狠抓重点人群、重点场所、重点环节防控举措落实,切实把疫情扩散风险降到最低。
2022年3月1日至6月30日,我们将迎来2021年度个人所得税综合所得年度汇算。为贯彻落实中办、国办印发的《关于进一步深化税收征管改革的意见》要求,维护纳税人合法权益,帮助纳税人顺利规范完成2021年度个人所得税综合所得汇算清缴(以下简称“年度汇算”),国家税务总局近日发布《关于办理2021年度个人所得税综合所得汇算清缴事项的公告》(国家税务总局公告2022年第1号),明确相关办理事项。
手机个人所得税APP已成为纳税人办理年度汇算的主要渠道,今年有哪些优化功能?一起了解一下。
优化申报表项目预填服务
对于选择适用空白申报表申报综合所得的纳税人,空白表的填报界面上,提供了纳税人可再次使用申报表项目预填服务的功能,更好满足纳税人需要。
优化社保费填写方式
对灵活就业自行缴纳社保的纳税人,结合部分地区按月、季、年不同缴费情形,新增按季度或者年度填报的选项,让纳税人新增社保时更加方便。
优化增加提示提醒
一方面,增加更多的服务提示提醒,帮助纳税人便利地办理年度汇算;另一方面,对填报减少收入或增加扣除、免税收入、减免税额的纳税人进行风险提示,提醒纳税依法如实申报,降低纳税人误填错填概率。
这些行为被惩处
2月26日,山西省晋中市太谷区纪委监委发布通报称,对在疫情防控工作中存在的失职失责问题依纪依法进行立案审查调查。
经查,2022年2月17日,太谷北城区新城社区住户方某一家5人从呼和浩特市返谷后,不遵守疫情防控规定,先后前往天诚药店、老酒馆等人员密集场所活动,该5人2月20日被确诊新冠肺炎阳性,造成与其密切接触的多人被隔离观察且3人被确诊感染的严重后果。
2月25日,晋中市太谷区纪委监委责成太谷区市场监督管理局对落实疫情防控责任不力的天诚药店、老酒馆两个单位依法处理。同时,对履行监管职能不到位的太谷区市场监督管理局和履行属地管理职责不到位的北城区社会事务服务中心相关责任人员依纪依法立案审查调查。目前案件正在进一步审查调查中。
请客吃饭席间喝酒,男子心存侥幸醉驾回家半路遇交警夜检,靠边停车企图躲过检查蒙混过关,最终还是被和平交警查处。
2月23日晚,天津交警和平支队贵州路大队交警在辖区开展酒驾专项整治夜检行动,22时15分,一辆小客车行驶至昆明路与营口道交口时,该车驾驶人见前方有交警拦检,便将车停在了西康路地铁站B口门前。
执勤交警见该车行车轨迹异常,十分可疑,立即上前检查,经现场检测,该驾驶人血液中酒精含量涉嫌醉酒驾驶机动车违法。经了解,该驾驶人当晚与朋友和客户在饭店吃饭,席间喝了酒,酒局散后心存侥幸驾车回家。当看到有交警拦检时,他便想将车停在路边,企图逃避检查蒙混过关,没想到还是被交警查处。
随后,交警依法将该驾驶人带至天津医科大学总医院进行血液酒精检测,公安交管部门将依据检测结果对其进行相应处罚。
来源:新华社、央视新闻、人民日报、中国海事局网站、中国新闻网、北京日报、山西日报、天津交警
津云新媒体编辑 李意
版权声明:我们致力于保护作者版权,注重分享,被刊用文章【红河学院新生自助网(俄国防部通报最新战况丨注意)】因无法核实真实出处,未能及时与作者取得联系,或有版权异议的,请联系管理员,我们会立即处理! 部分文章是来自自研大数据AI进行生成,内容摘自(百度百科,百度知道,头条百科,中国民法典,刑法,牛津词典,新华词典,汉语词典,国家院校,科普平台)等数据,内容仅供学习参考,不准确地方联系删除处理!;
工作时间:8:00-18:00
客服电话
电子邮件
beimuxi@protonmail.com
扫码二维码
获取最新动态
