上海市普通全日制专升本,由市教委统一安排考试时间,各学校出题,所有升本的考生(免试/保送除外)都须参加统一考试,考试上线合格之后给予录取
上海根据往年的考试时间来说,一般在大三下学期五月份的第二个周六(个别年份是在五月份的第一个周六)。
2020年因为疫情原因,考试时间略往后推迟,定在5月23日。
2021年预测上海专升本时间
报考对象
1.本市普通高校应届专科(含高职)毕业生和被外地高校录取的应届专科(含高职)上海生源毕业生。其中,包括2020年春季毕业的专科(含高职)毕业生。
2.符合《关于进一步引导和鼓励高校毕业生到基层工作的意见》(中办发〔2016〕79号)文件规定,参加基层服务项目前无工作经历的本市普通高校专科(含高职)毕业生和被外地高校录取的专科(含高职)上海生源毕业生,服务期满且考核合格后2年内,可享受应届生待遇报考。
3.两类退役士兵考生(以下简称“退役士兵考生”):
本市普通高校专科(含高职)应届毕业当年入伍,退伍的退役士兵;
在校就读期间入伍,退役后复学的本市普通高校专科(含高职)毕业生。
报考条件
1.考生须大学英语四级考试成绩达425分及以上(其他语种作为个案向市教委报批)。艺术类专业考生的外语要求由招生院校自主确定。
2.各招生院校原则上应要求考生持有上海市高等学校计算机等级考试证书,对没有证书的考生应组织与该考试大纲同等要求的考试。相关要求须在各院校招生章程中明确告知。
一般都认可全国计算机一级,除了:
①上海商学院
②上海海事大学
③华东政法大学
④上海理工大学
⑤上海中医药大学
上海读大专的如果有计算机课会教上海计算机考试内容,到时候会安排统一考试,好好听课合格是没问题的。上海计算机一级就考下面这些:
3.退役士兵考生不受上述1、2项所列证书限制。
4.服役期间,荣立个人三等功及以上奖励的退役士兵考生可以免试转入本校相同或相近专业本科学习,属独立设置的专科学校的,由市教委统筹安排。
5.符合《教育部办公厅关于做好有关高校保送录取世界技能大赛获奖选手工作的通知》(教学厅〔2020〕3号)文件规定,在世界技能组织主办的“世界技能大赛”中获奖的符合上述报考条件的专科(含高职)毕业生可向招生院校提出保送至相应本科专业申请。
报名方法
1.4月29日9:00-21:00和4月30日9:00-12:00考生登录“上海招考网站”(www.shmeea.edu.cn)进行报名和填报志愿。
2.每位考生限报1所院校(类似考研)。
3.申请保送的考生也须进行网上报名并填报相应志愿。
4.所有报名考生须上传本人身份证(正反面)、相关学籍或学历证明,其中学籍或学历证明需登录学信网(www.chsi.com.cn)—“学籍学历查询与认证”栏目—根据提示进行用户注册后进行相应的查询下载。符合报考对象第一项或第三项中“在校就读期间入伍,退役后复学的本市普通高校2020届专科(含高职)毕业生”的考生请下载“学籍在线验证报告”,其余考生请下载“学历电子注册备案表”,参考样张如下:
5.被外地高校录取的专科(含高职)上海生源毕业生报名时须上传本人大学英语四级成绩单。
6.符合报考对象第二项的考生须上传基层服务项目证明材料。
7.符合报考对象第三项的考生须上传退役军人证。
8.符合报名条件第五项的考生须上传世界技能大赛获奖证书。
考试时间
仅考一门科目的考试时间一般在
上午的9:00-11:00(个别学校也有下午考的)
考两门的考试时间一般在
上午的9:00-11:00
下午的13:00-15:00
大家想考哪个学校就关注哪个学校官网,考试时间要求都有写哦!记得往下看
针对退役士兵考生的单独考试,各招生院校应参照2019年成人招生“专升本”考试的科目设置和复习大纲,为退役士兵考生单独组织命题,与其他考生做到“同时考不同卷”
招收专升本院校及考试科目及参考用书
一共22所。大家记得看
1、上海杉达学院2020专升本招生信息
网址:2020年上海杉达学院专升本招生章程
2020年上海杉达学院专升本对口专业代码表
2、上海建桥学院2020专升本招生信息
网址:2020年上海建桥学院专升本招生章程
上海建桥学院专升本招生考试大纲汇总
3、上海师范大学天华学院2020专升本招生信息
4、上海外国语大学贤达经济人文学院2020专升本招生信息
5、上海中侨职业技术学院(本科)2020专升本招生信息
6、上海立达学院2020专升本招生信息
7、上海工程技术大学2020专升本招生信息
网址:https://zsb.sues.edu.cn/webrecruit/getNewsContent.do?id=8441e7d2-b676-4889-8ec1-ca20110b32b6&type=招生政策
https://zsb.sues.edu.cn/webrecruit/getNewsContent.do?id=1854360&type=招生动态
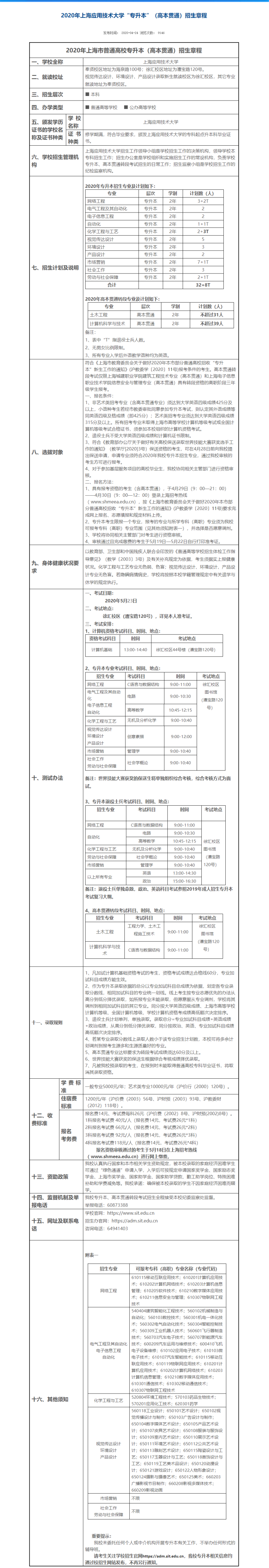
8、上海应用技术大学2020专升本招生信息
9、上海立信会计金融学院2020专升本招生信息
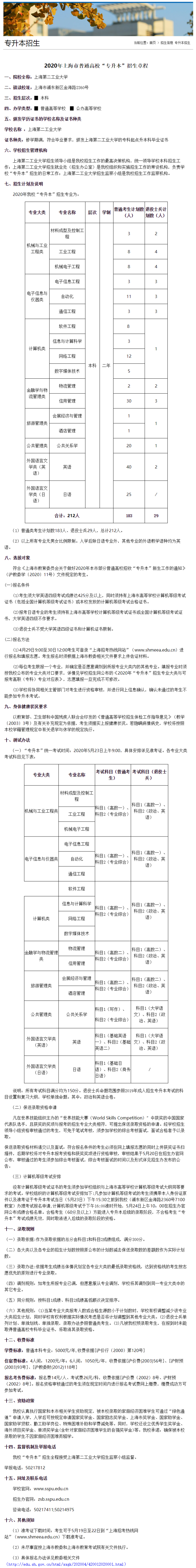
10、上海第二工业大学2020专升本招生信息
11、上海电机学院2020专升本招生信息
12、上海商学院2020专升本招生信息
13、上海政法学院2020专升本招生信息
14、上海健康医学院2020专升本招生信息
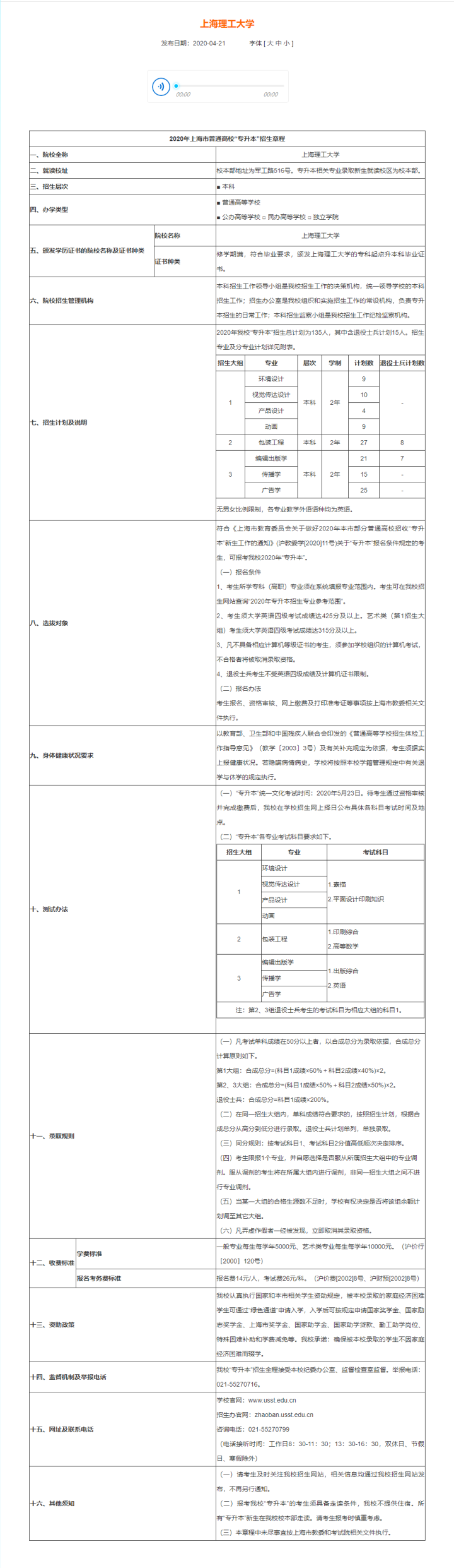
15、上海理工大学2020专升本招生信息
16、上海海事大学2020专升本招生信息
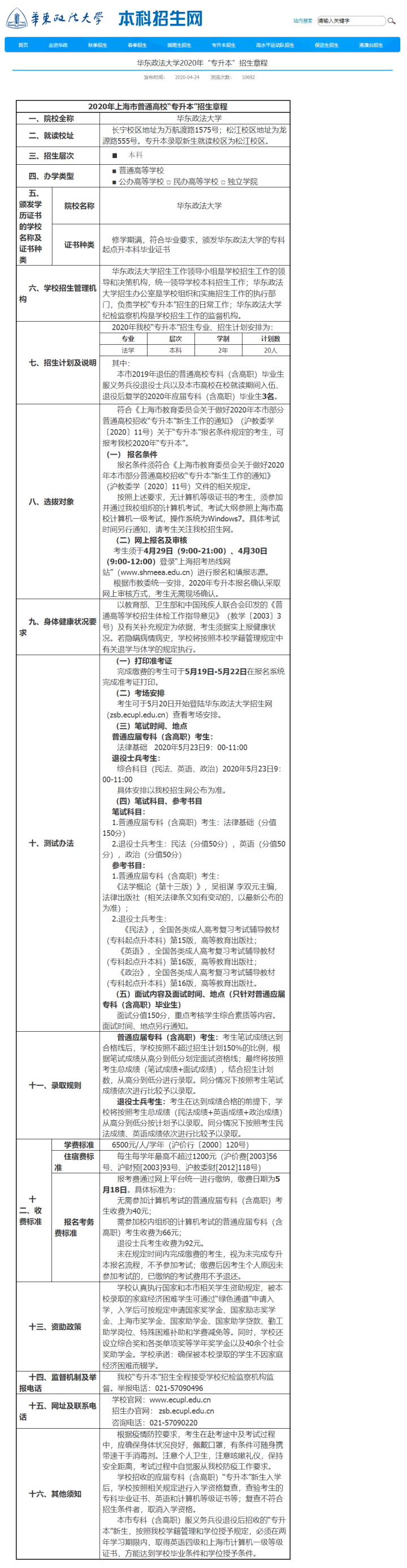
17、华东政法大学2020专升本招生信息
18、上海海洋大学2020专升本招生信息
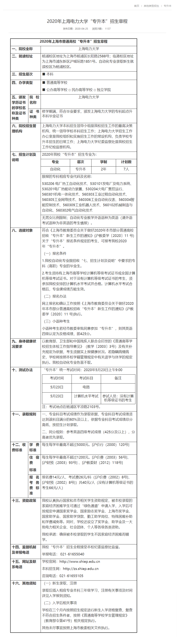
19、上海电力大学2020专升本招生信息
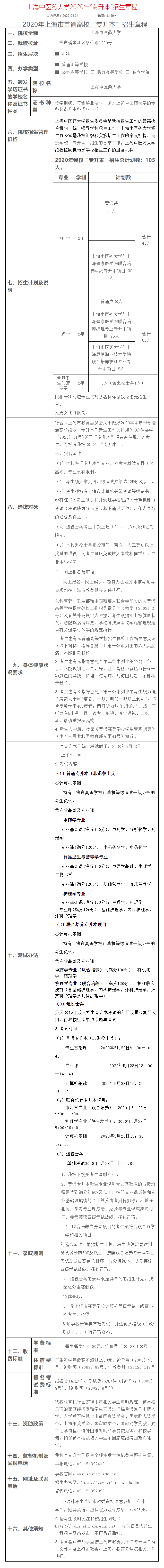
20、上海中医药大学2020专升本招生信息
21、上海师范大学2020专升本招生信息
22、上海对外经贸大学2020专升本招生信息
上海统招专升本可以跨专业考么?
让我们看看以下六所可以跨专业的学校~
上海海事大学 (工商管理专业 9+1退役士兵)华东政法大学 (法学专业 17+3退役士兵))上海政法学院 (法学专业38+2退役士兵)上海立信会计金融学院 (会计学 45人 金融学45人 商务英语 35人(限报英语语种),应届生专业不限但退役士兵需专业对口上海建桥学院 (除艺术类专业外其他所有普通专业;非艺术类专业可以在非艺术类专业跨考,艺术类专业不得跨考非艺术类专业)上海中侨职业技术大学 (数字媒体45+5退役士兵、土木工程45+5退役士兵、汽车服务工程45+5退役士兵、食品质量与安全45+5退役士兵)公办院校开始缩招了,但是2020年上理工艺术系扩招了一倍不止……不知道2021年还会不会继续扩招,总之大家还是老老实实做好准备吧。
专升本最后一名同分了,怎么办呀?
如果你只考一门专业课,例如:工程大、应技大、海洋大、上海电力、杉达(民办)、建桥(民办)、立达(民办)、天华学院(民办)、上外人文学院(民办)、中侨职业大学(民办)
↑↑↑四级分数高的被录取
有童鞋会说,我四级分数低于别人,但是我六级成绩高啊
不好意思,只看四级,不看六级……
考两门以上,例如上海对外经贸大学(高数、英语、经济学专业课)
上师大、中医药、海事、立信、上理工、二工大,上政、电机、健康医学院
↑↑↑看专业课排名,专业课排名越高的录取,和四级成绩没有关系
所以我真心推荐英语不好专业课好的艺术生报考上理工,平面印刷知识只要好好背一个月就能过线,这东西想考高分不容易,想及格太简单了……而且其他学校考的都是艺术创意设计,根本不熟悉必须找老师去学一下。上理工考的是基础素描静物默写,特别熟悉自己练就行。
复习计划
现在9月份-11月(准备阶段)
任务:阅读参考书 目标:以熟悉了解为主,把参考书从头到尾看一遍。 教材:以个招生院校发布的招生简章上的参考书为准
购买:书籍一般建议购买二手书籍,一是新书可能有的找不到,二是二手书籍上面相对来说都有一些重点勾画,大家复习起来也可以有一个方向,还有就是二手书籍也比较便宜
11月-寒假(基础阶段)
任务:第一轮学习考纲要求的三个部分所有知识点。 目标:理解每个知识点,整理笔记,做好梳理章节框架。 教材:文件上发布的参考书(淘宝上面都有出售)
提醒:大家这个阶段看书,每一章前面都有呀章节提示看书之前可以看一下,了解这一章主要在讲什么
网购书籍+试卷:目前大家复习可以在网上购买哎上课专升本的教材或者网课进行复习
春节后-3月中(强化阶段)
任务:第二轮复习所有知识点,完成对应章节练习。 目标:按照重要性程度做好标记,先背分值大的考点。 教材:参考书、章节练习卷(书籍后面的课后习题要重点把握)
三月(刷题阶段)
任务:大量练习,反复默写,整理错题,查漏补缺。 目标:将理解的知识点最熟练地输出在卷面上。 教材:答题模板、模拟卷。
四月-考前(冲刺阶段)
任务:做透历年真题,分析错题。 目标:结合招生简章上的考点,在做试卷的时候回顾之前的复习,进一步加深记忆和掌握 教材:押题手册,真题卷。
专升本的简单之处在于考试范围相对固定,考试的内容都是基础性知识。
请勿在日复一日的观望中蹉跎了岁月
版权声明:我们致力于保护作者版权,注重分享,被刊用文章【上海理工大学专升本(上海高职院校参加统招专升本难吗)】因无法核实真实出处,未能及时与作者取得联系,或有版权异议的,请联系管理员,我们会立即处理! 部分文章是来自自研大数据AI进行生成,内容摘自(百度百科,百度知道,头条百科,中国民法典,刑法,牛津词典,新华词典,汉语词典,国家院校,科普平台)等数据,内容仅供学习参考,不准确地方联系删除处理!;
工作时间:8:00-18:00
客服电话
电子邮件
beimuxi@protonmail.com
扫码二维码
获取最新动态
