圆锥曲线是高考数学中的重要题型,150分的试卷,一般占分在15分左右。
同时圆锥曲线和函数、不等式、导数、三角函数等也存在着密切的联系,因此可以说,学好了圆锥曲线,就可以把高中数学的大部分知识给串联起来,真正做到融会贯通!
圆锥曲线同时还和解方程、图形判断、化简转换等数学思想紧密相连,对学生的运算能力有很高的要求。
那解决圆锥曲线类似的题目,有哪些比较好的方法呢?
第一:牢记核心知识点。圆锥曲线有很多重要的知识点,记住了基础知识点,就能够在基础结论的肩膀上看得更高更远!即选择更快速的解题方法来去解题。
第二:在做题的时候,通常遵循“一设二联立三韦达定理”这种解题步骤。
在使用韦达定理的时候,通常需要结合题干条件来去进行取舍。
第三:在做圆锥曲线题目的时候,还可以使用一些比较简单的方法。这种方法的解题套路是,先看出题目的答案,比如让我们求定值、定点或者证明题。
看出答案以后,看看能不能通过圆锥曲线的二级结论,把相应的解题步骤给配出来。即配答案。
什么意思呢?
就是有很多题目,其实解题的路径和步骤是固定的,但是可以根据具体的答案去配解题的过程。
如果学生会这种解题方法,那么在具体做题的时候,就非常简单了。
下面我们来分享一下近年来,在高考试卷上所出现的圆锥曲线有哪些题型!
版权声明:我们致力于保护作者版权,注重分享,被刊用文章【圆锥曲线高考真题(高考数学)】因无法核实真实出处,未能及时与作者取得联系,或有版权异议的,请联系管理员,我们会立即处理! 部分文章是来自自研大数据AI进行生成,内容摘自(百度百科,百度知道,头条百科,中国民法典,刑法,牛津词典,新华词典,汉语词典,国家院校,科普平台)等数据,内容仅供学习参考,不准确地方联系删除处理!;
工作时间:8:00-18:00
客服电话
电子邮件
beimuxi@protonmail.com
扫码二维码
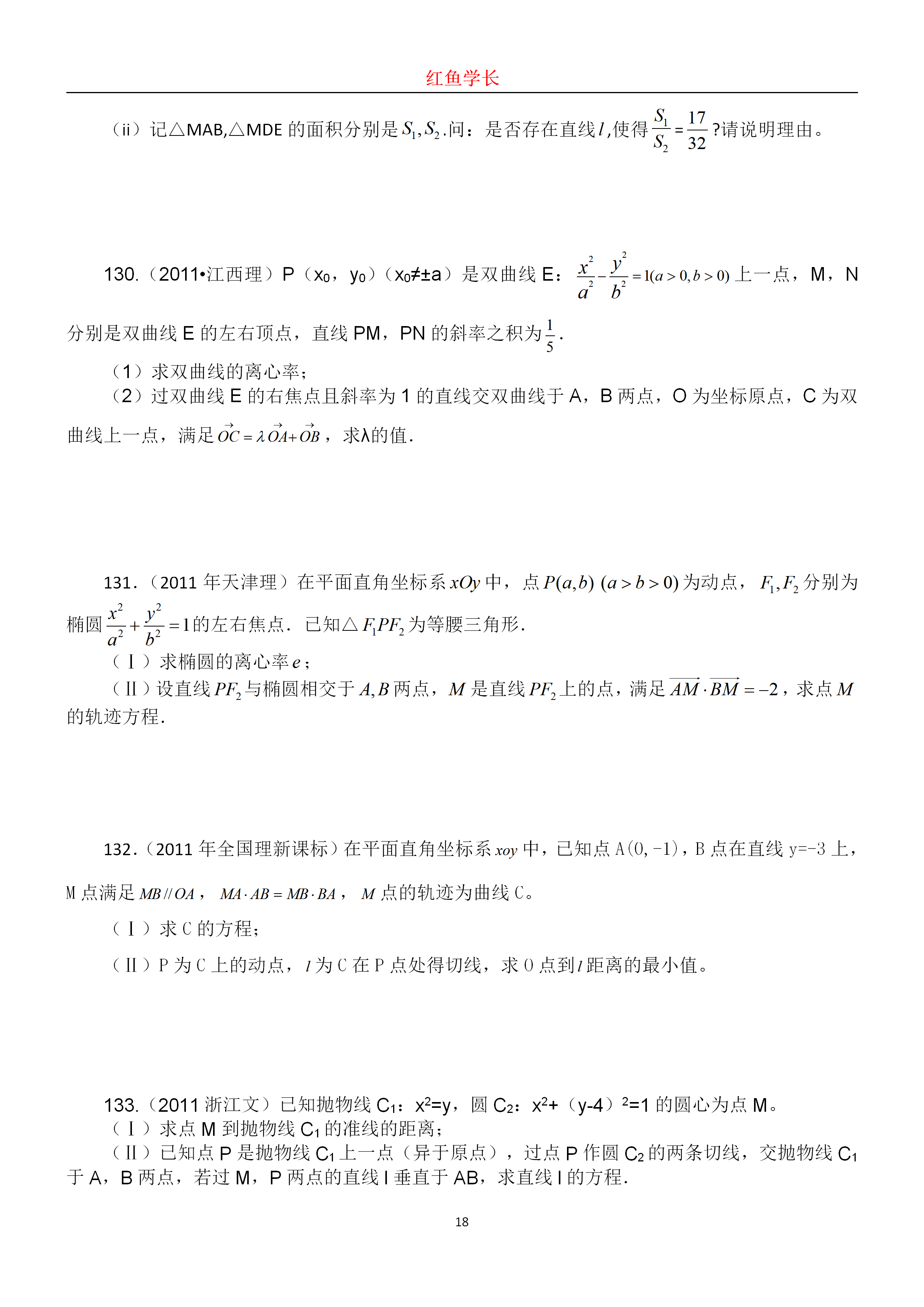
获取最新动态
