模考一整年保持在140+,but最后高考失误考了139分的渣渣路过。
其实高一高二的时候,我的英语很差,是考70分左右的那种差,但所幸后面慢慢提上来了。
13500+字的纯干货分享,花了快两周时间才整理出来,球球大家一定先收藏+点赞再看!!Thanks♪(・ω・)ノ
首先我的这些方法大都是从辉哥那里学到的,再加上我自己的理解整理成一篇回答,希望对题主有帮助。
---------------------
插一句:
文中提到的老师是辉哥,他的英语系统学习方法对我帮助特别大,为大家找了辉哥有免费的公开课,只找到了四科的链接。大家可以报名去听一听,悄咪咪告诉你们,找辅导老师可以要辉哥的视频课,还可以找老师要很多资料!!!(保密!)
-------------------
我将按照高考全国卷的题型来分享平时如何备考和考场上的应试技巧。
在英语考场上一定不要轻易修改答案!!!
除非你特别确定这个题选错了,否则一般都是改10个错9个...相信自己的第一感觉,有时候真的是玄学。
单词是英语提分的基础,没有足够的词汇量知道再多的技巧也没用。我之前也想着记单词,但总是记了又忘,效率很低、效果很差。但是辉哥后来教我们了一个方法,掌握以后单词记得牢多了。
提前准备:真题集+字典+单词本
Step1
全部做完之后,将真题卷子里遇到的任何“生词”,只要不确定意思,(哪怕刚看过,又忘了),也算生词——都在词典里查清楚。查到之后,在词典里这个词下面划一条线!!
然后把该单词的意思抄到【单词本】上,只抄“单词+意思”,会音标的标音标,接着继续阅读!!!
Step2
一套真题做下来,你需要做的仅仅是把生词从词典里查出来,记到【单词本】上,然后把汉语意思抄一遍——然后【拼尽全力把这篇文章读懂】。
单词都认识了,再难懂的句子反复读几遍也能懂,靠毅力换理解力!!!!!
Step3
这样做3~4套真题,用大约一周的晚自习时间或者是一个周末的自习时间,你会发现词典里有几十个动词和形容词被划线标记了七八次,它们的意思你也抄了十几次。
因为,我们很容易忘记刚刚记过的单词,这是人类的正常现象!正常现象!!!!只要重复遍数够多就一定能彻底记住不忘!!!!还可以结合原文句子和语境帮助记忆。
Step4
再继续这么“处理真题”,你会发现,一大厚本词典,被标记多次的生词只有两三百个,它们都是核心中的核心,它们对理解文章起着关键作用,并且是你无法推测得出的。至于它们的意思你已经抄了很多遍,现在不用背,你已经能记住了。
Step5
做完十套题(很可能你的时间/毅力/紧迫感只需要你做四五套),你会发现最重要的生词通过反复查,你已经“眼熟”了,这时选个早晨非常清醒的时间,开始翻看【词典】或【单词本】。
原则:只看划过横线的单词,没划过的一律略过!
用这个方法,我刷完了近十年的高考英语真题,后面反复背这些单词就完全够用了。当然辉哥还分享过其他记单词的实用技巧。大家直接去听辉哥的公开课吧,选择最适合你的那一种才能达到事半功倍的效果。
总之答应我!别再从abandon开始背了!!!
1.听力 30分20题,每题1.5分2.阅读 40分阅读理解20题 每题2分 总共40分3.英语知识应用55分完形填空20题 每题1.5分 总共30分语法填空10题 每题1.5分 总共15分短文改错10题 每题1分 总共10分4.作文 25分
提高听力是要花费时间的,这是一个漫长的过程。想要提升听力水平,首先要认识到这是一个缓慢积累的过程。
Step1
下载大量的听力材料,放到你的手机或者其他平板、ipod上都可以~当然这些听力材料最好是人们自然交流的对话,因为只有使用人们在现实生活中最常遇到的情景交流,里面的对话才会包含大量日常的、普通的词汇,也更有助于增加听感。
Step2
接下来你可以听那些下载的材料了,但是关键点在于不要专门腾出空闲的时间去做这件事。那什么时候练习呢?大家可以选择在做一些不需要费心的事情的时候听,比如在上学放学的公交车上、地铁上,当排队吃饭或者买东西的时候,这些本来就是“琐碎时间”,你也不用头疼压缩哪个日常步骤。
Step3
其实英语听力都是日常生活的场景再现,英语交际也越来越生活化。给大家总结一些英语听力中最常见的场景词和思路,帮助大家积累听力素材,遇见相似的场景听力可以轻车熟路拿下它。其中餐馆和电话场景是英语听力中最常见的两大场景。
餐馆篇餐厅就餐情况是英语听力比较高频出现的场景,尤其是男生女生之间的就餐邀约常出现在单项选择的听力题中,而就餐的预订、买单等情况也考查着大家对日常生活对话场景的掌握。我们可以先来熟悉一下常见的思路和相关的高频词汇。
【常见思路】
选择什么餐馆就餐(有学校内和学校外两种情况on campus/of the campus);
就餐时有预定;
点菜;
对菜品评价;
买单等行为动作;
【高频词汇】
1、餐馆类型
餐馆restaurant
食堂dining room; mess hall;canteen; cafeteria; inn;
motel; fast food; snack food; snack bar
酒吧bar/ saloon/ groggery/ taproom
法式餐厅French restaurant
意式餐厅Italian restaurant ;
餐馆place 三明治sandwich
汉堡包hamburger 赛百味subway
面包新语bread talks 必胜客pizza hut 汉堡王burger king
2、食物种类
自助餐buffet 沙拉salad 汤 soup
喝汤drink soup 汤匙soup spoon
饭桌礼仪table manners
汁,酱sauce 甜点 dessert
主菜 main dish 布丁 pudding
调味汁dressing 面包圈doughnut
法式面包French bread 一条面包 a loaf of bread
果酱 jam; marmalade 苹果派Apple Pie
土司 toast 披萨 pizza
土豆片potato chips 炸薯条 French fries 牛排 steak
餐馆常见问题:"How do you like your steak cooked?”
3、各种饮料
酸奶yoghourt 软饮料soft drinks
苏打水 soda water 橘汁Orange Juice
矿泉水mineral water 柠檬汁 lemon juice
酒wine 烈酒 liquor 啤酒 beer
4、常见行为动作
预定:
reservation/ book “I am sorry all the tables have been booked out.”
点菜:
菜单 menu 点菜 order 看菜单 bring me the menu
推荐:
招牌菜recommendation
“Are you ready to order, sir?”
“See the menu”
“What is the specialty of the house?”
“I will be back with your order in a minute.”
买单:
pick up the bill I will pick up the table.
Let me treat you.
Let me foot the bill It's on me.
I will buy the bill.
AA制:
Let's go Dutch. 各人付自己的帐
Let's go fifty-fifty. separate checks split the bill
5、餐馆打工: dish-washer/ waiter/ waitress
电话篇【常见思路】
打电话出现的问题:
拨错电话I am sorry I dialed the wrong number.
占线 The line is busy.
信号不好听不清楚The phone is not clear.
没这个人There is no one by this name.
留言leave a message
别挂电话 hold on for moment / hold the line
【高频词汇】
长途电话long distance call
越洋电话over sea call
对方付款电话collect call
打进的电话incoming call
往外打的电话outgoing call
公用电话亭telephone ( booth)
手机 cell phone/mobile phone
移动硬盘Mobile (hard)disk
投币式电话pay phone
受话者接听的电话person to person call
叫号电话station to station call
电话本 telephone book /directory
电话听筒 receiver 电话账单 phone bill
挂上电话 hang up
先别挂hold on for a minute
电话掉线break down
给某人打电话 ring sb up / give sb a ring/call
电话自动答录机 answering machine
稍等,我马上给你打过去。
I will call your back in a minute.
很多人像我之前一样,花了很多功夫学英语但是听力并没有提高,其实最根本的原因是没有掌握正确的方法。
想要提高听力首先我们需要明确自己问题出在哪里。
一部分人是没有掌握英语发音特点,尤其是连读、吞音、音变等现象。还有的人是跟不上听力对话中的语速,否则一旦着急,接下来的内容就会变成一团乱麻。
还有的同学是由于生词太多,那么即使是语速再慢也会听不懂。(根源:词汇量)
另外一些同学还会因为主题或者背景不熟悉,导致临阵慌乱,很多该听懂的内容也没有听懂……(根源:练习少)
所以相应的对策除了反复练习去拼命磨练自己的耳朵,大家还需要找准自己的问题对症下药。我们先来看看没有掌握发音的同学该如何提高。
NO.1
掌握发音跟上语速
大家在做听力时有没有发现往往一些熟悉的词句放在听力中就是听不懂?后来我发现因为这些词句由自己和native speaker说出来是不一样的发音,再加上掌握不牢靠,在听力中就会变成完全陌生的词句。
有的听力对话中运用了连读。连读指的是词与词之间交界的两个音经常连在一起,发音好像连成一个较长的单词。这样有助于完整意义的表达,并使整句话有强烈的粘着感,保持了整体的自然流畅。很多时候同学自己读单词或者课文的时候,都是一字一顿的,但是考试中还原了生活场景,连读在日常对话中是很常见的。
连读
辅音和元音连读
ran out of money 没钱了
fit it in 装进去
Fill out this application form 填表
call it today 到此为止
辅音连读--失音现象
前一个单词的结尾辅音和后一个单词的开头辅音相同时,合并成一个音,同时发音延长。
Like candy
Big girl
Some money
Up side down
元音的连读
元音和元音相连时,中间不可停顿,必须一气呵成。(由一个元音向另一个元音滑动)
I am
Grow up
辅音爆破
美语中六个爆破音:b p d t g h,爆破音发音:由 block +release 即“堵住+释放”构成失爆现象:爆破音+辅音,这个爆破音就失去爆破,即不吐气。
Lap top
Good time
Cardboard
Big change
Isn’t he
I just hope
音变缩读
T 的浊化
WATER
Letter
Liter
几组固定音变
d+u
t +u
s +u 弱读规则
would u
what about u
miss u \this year\ did u
T 读快了会演变成 |N | 的发音
WANT TO _WANNA
GOING TO _GONNA
缩读
缩读的方式约定俗成,不可滥用
And —— ‘n You—— ya got you
rock ‘n roll
‘cause
How does
how’s
大家在掌握了英语发音规律之后,需要做的就是大量的练习。练习听力一是要分析标记已学过的语音特点,二是题目中的特色短语,特色语法。在练习中跟不上听力语速的问题也可以通过反复练习解决。
NO.2
合理速记笔记
除了掌握发音规律在听懂听力的过程中很重要,大家还需要在用耳的同时动笔,将听力转化为比较擅长的阅读。在听听力时记下观点性的内容,不但可以防止信息接收过多而出现遗忘,还可以防止大家走神。
速记笔记法要求的是每听一句就要换行,符号和单词缩写可以按照自己的习惯,能看懂即可。一些数字/关键词/重要的询问和回答处/转折处都需要记下笔记。
我们习惯的东方思维是说话委婉含蓄,绕来绕去。而西方语言模式是逻辑式的,就像新闻作品常用的倒金字塔结构,往往最重要的观点都放在了开头。
这里的开头除了整段段话的开始,还包括问答开始等地方大家都需要用笔记标记出来,尤其是反复出现的短语/词语等 topic sentence 和 keywords.
NO.3
扩展学习锻炼听力
大家在休息时间,比如晚上睡觉前或者早上起床后可以选择听听广播。并不是要求大家真的听懂所有广播的内容,而是锻炼语感,练习抓住中心句和关键词。你需要的是大概听懂新闻的主要内容,至于细节方面不需要过多深究。
学有余力的同学可以每周选择一两篇喜欢的听力材料,进行精听。把这些听力练习都当作考试一样认真对待,运用上面所说的方法:听清原文细节,包括时态,单复数,第三人称等,并进行跟读练习,准确模仿他们的发音/语速/语调,并积累其中的生词/场景词熟悉相关材料背景。
由于大家的兴趣以及学习程度不一样,在扩展听力练习的时候只要记住挑选适合自己的材料,也就是生词量控制在20-40%左右,才能提高兴趣并坚持下去。并不建议大家直接听VOA/BBC等,适合的才是好的,比如CNN Student News或VOA慢速都是不错的选择。
尽可能地选择最轻松的方法练习听力。只有让练习听力这件事变得轻松方便了,你才能够长期坚持下去。也只有坚持的足够长,听力水平才会提高。
虽然有些鸡汤,但是语言学习就是这样,必须坚持。两天打渔三天晒网根本不会有进步。
这些学习方法我自己对学习帮助很大,但很多人都败在了没有坚持下来。还有更多实用的技巧大家直接去辉哥的公开课学吧,应该都会涉及到。
勤加苦练对听力成绩的提高是必不可少的,同时我们也需要一些巧劲儿,掌握出题规律和做题技巧。
目前大家所接触的听力测试题所涉及的短文材料大多数可以归纳为"故事、新闻、演讲"三大类。因此大家在日常的学习就要多注意积累相关的场景词,在跟紧时代热点的新闻方面,更是要多听多看新闻材料。
做题技巧方面需要注意的是抢时间,看选项。当听力在读题头时,大家就要抓紧时间读题。读题需要的速度跟大家平时的练习分不开,只有多熟练题型和类别才会节省出更多的时间准备听力。
读题之后一些对话的大致背景和主题也可以推测出来。我们先来看下面一个例子,从题目的选项中可以得知关键词是关于work,可以猜测对话主要涉及的是工作或兼职工作。材料中的主人公可能是在art gallery工作过,但是可能由于记忆力等原因(不)想继续了。
eg:
A.He used to work in the art gallery.
B.He does not have a good memory.
C.He declined a job offer from the art gallery.
D.He is not interested in any part-time jobs.
抓紧时间,提前审题。
英语听力考试之前会有试音阶段,一定要抓紧这段时间将听力部分整体浏览一遍。
并用笔划出“五要素”:when\where\who\hoe\why、人名、地点、时间、数字等关键内容,尽快根据题干和选项预测可能出现的录音内容,努力寻求四个选项之间的差别。
这会帮助你在极短的时间里大致判断听力材料的题材内容。
听听力时要努力记住一些关键词,如人名、地名、时间、数字等,可以采用简单的符号或阿拉伯数字帮助记录。
特别听清每个问题的疑问词。如:what,where,who,which,whose,when,why等。语篇的问题一般按故事发生的先后顺序设计,根据问题的选项,可以预测故事的一些情节。
对于那些一时拿不准、写不出的词要学会缩写词等快速标记,这样录音结束后还可以根据记忆再选择。如果在做题过程中遇到确实听不懂的,不要烦躁不安,要集中精力,作好后面的题,切不可揪住一点不放,因小失大。
此外,在做题时还有一些关键的技巧:
1、有数字的题:在听数字时,听到的第一个数字往往不是答案,答案是在第二个或经过运算而得出的.。有些题需要你用加法、减法或乘法运算之后才能得出答案。
2、对话时第二个人重复第一个的话时,有两种可能:一种表示反对,一种表示强调。
3、常识推理。选项中有时会有不用听说话内容就能进行判断的错误选项,大家可以根据自身所了解的知识或生活常识进行排除。
说了这么多,最后想提醒大家也是最重要的一点就是保持一颗平常心去应考。越紧张越容易发挥失常,不要把听力当作是不可战胜的敌人,相信自己的付出,也要相信自己的能力,只要按照正确的方法勤奋练习,没有拿不下的听力!
要想做好阅读理解题,首先要对阅读理解的题型设置非常熟悉。阅读理解的题型归纳起来无外乎以下几种。
1、猜测词义常见设题方式为
What does the underlined word/phrase inPara. X probably means according to the passage?What does the bold word in the passage refer to?etc.
2、归纳大意和逻辑推理常见设题方式为
(1)What’s the main idea of the passage?
(2)What can we learn from the passage?
(3)What can we infer from the passage?
3、确定标题常见设题方式为
(1)Which of the following can act as the title of this passage?
(2)What’s the best title of the passage?
4、正误判断常见设题方式为
(1)Which of the following statements is True/False accordingto the passage?
(2)which of the following statements is(not)mentioned in thepassage?
5、事件排序常见设题方式为
(1)Which is the right order of the events mentioned in thepassage?
6、作者意图或态度常见设题方式为
(1)What’s the author’s/writer’s attitude towards somethingaccording to the passage?
(2)What does the author want to tell us?
1
例证题
①例证题的标记。当题干中出现example,case,illustrate,illustration,exemplify时。
②返回原文,找出该例证所在的位置,既给该例子定位。
③搜索该例证周围的区域,90%向上,10%向下,找出该例证支持的观点。例子周围具有概括抽象性的表达通常就是它的论点。
注意:举例的目的是为了支持论点或是为了说明主题句。举例后马上问这个例子说明了什么问题?不能用例子中的话来回答这个问题。
④找出该论点,并与四个选项比较,得出选项中与该论点最一致的答案。
⑤例证题错误答案设计的干扰特征经常是:就事论事。
即用例子中的某一内容拉出来让你去选。(╳)
要求:在阅读中,遇到长的例子,立即给这个例子定位,即找出起始点,从哪开始到哪结束。
2
指代题
①返回原文,找出出题的指代词。
②向上搜索,找最近的名词、名词性短语或句子(先从最近点开始找,找不到再找次近的,一般答案不会离得太远)。
③将找到的词、词组或句子的意思代入替换该指代词,看其意思是否通顺。
④将找到的词、词组或句子与四个选项进行比较,找出最佳答案。
3
词汇题:“搜索代入”法
①返回原文,找出该词汇出现的地方。
②确定该词汇的词性
③从上下文(词汇的前后几句)中找到与所给词汇具有相同词性的词(如一下子找不到就再往上往下找),代入所给词汇在文章中的位置(将之替换)看语义是否合适
④找出选项中与代替词意思相同或相近的选相,即答案
注意:
a.如果该词汇是简单词汇,则其字面意思必然不是正确答案。
b.高考阅读不是考察字认识不认识,而是考察是否能根据上下文作出正确的判断。
c.词汇题的正确答案经常蕴藏在原文该词汇出现的附近。注意不能靠单词词义直接往下推。
d.寻找时要注意同位语、特殊标点(比如分号,分号前后两句话的逻辑关系不是形式上的并列就是语义上的并列,也就是两句话的意思相同,所以可用其中一句话的意思来推测另一句话的意思从而推出所给词汇含义)、定语从句、前后缀,特别要注意寻找时的同性原则。比如:让猜一个名词词组(动词词组)的意思,我们就向上向下搜索名词词组(动词词组)。
▲隐蔽型词汇题:题干与原文的某句完全重合,只有一两个词被替换掉。隐蔽型词汇题的做法跟词汇题的做法几乎一样,往上往下找。
4
句子理解题
①返回原文找到原句。
②对原句进行语法和词义的精确分析(找主干),应该重点抓原句的字面含义。若该句的字面含义不能确定,则依据上下文进行判断。注意:局部含义是由整体决定的。
③一般来说,选项中的正确答案与原句意思完全相同,只不过用其他英语词汇换种表达而已。
④句子理解题的错误选项干扰项特征:推得过远。做题时应把握住推的度。
思路:对句子微观分析?不行就依据上下文?选择时不要推得过远。
5
推理题:“最近原则”
①标志:learn,infer,imply,inform
②看是否可以通过题干返回原文或依据选项返回原文。一般要围绕文中的一两个重点进行推理。推理题无论通过题干能不能定位,我们都要把它固化到文章的一两点上。
③依据原文的意思进行三错一对的判断。先不要进行推理,若有一个选项跟原文的意思一模一样,则该选项必然是正确答案。推理题不是考察我们的想象力,它实际是考察我们原文中的某几个点如一个、两个点所涉及的问题我们读透了没有。因此,不推的比推的好;推的近的比推的远的要好。
④推理题的最近答案原则:不推的要比推的好,推的近的要比推的远的好,直接推出的要比间接推的好。(原文的某句话变个说法)
注意:做题时不能想得太多,推得过远。是否把原文读懂才是关键。
6
主旨题:“串线摘帽”
即在自然段少的时候串串线,串线法解不出来时,大帽子、小帽子摘一下。
①主旨题的标志:mainlyabout,mainlydiscuss,thebesttitle
②串线法:抓首段和其余各段的第一句话,把其意思连接成一个整体。要注意总结性的提示词和转折词,特别要注意中心句。(主要针对自然段少的文章;针对自然段多的文章,主旨题最好联系中心句。找一个和中心句最贴近的)
③小心首段陷阱。
④主旨题错误选项的干扰特征经常是:
⑴局部信息,即选项的内容小于文章的内容;
⑵范围过宽,即选项的内容大于文章的内容。
⑤逆向思维法、快速作文法:在两个选项看上去都十分正确无法选择时,试着从选项出发,想象一下如果自己以此选项来写文章会有那些内容,然后把它与文章的内容比较,接近的即为正确选项。
7
作者态度题
①标志:attitude
②应精确理解四个选项的含义。
③不要掺杂自己的观点。
④可以寻找文中一些具有感情色彩的词。如:fortunately,excessively,toomany.
⑤举例的方式。
⑥抓论述的主线。把第一段读透,把其他各段的段首段尾句拉出来,看整个文章的谋篇结构。
⑦做作者态度题时特别注意:首先看清楚是谁对谁的态度。
8
判断题
①看可否通过四个选项具体化到文中一点或者根据自然段原则定位。
②每个选项都应返回原文,不能凭主观印象进行判断。
③要重点抓是“三错一对”还是“三对一错”的关系(做题是要看清题目)。
9
细节题
看完题目回到原文,重叠原文,得出答案
10
重点题型中的几个问题
①词汇题:字面意思不是答案,要根据上下文推测其深刻含义
②句子理解题:一般不要求推理,只看句子本身。
③推理题:答案很大程度上是原文的重现,不一定非要经过逻辑推理从原文中得出。
11
正确答案的特征
①正确答案经常与中心思想有关。
②正确答案的位置,最常见的三个位置是:段首段尾处、转折处、因果处。
③正确答案经常运用的原则是:同义替换、正话反说、反话正说。
④从语气角度来看,正确答案中经常含有不肯定的语气词和委婉表达的用词。如:can,may,might,possible,notnecessarily,some.
⑤正确答案经常具有概括性、深刻性,不能只见树木不见森林。
12
错误答案的特征
第一大层次:
①无中生有(未提及的概念);
②正反混淆(选项的意思跟原文的意思正好相反);
③所答非所问(虽然选项的说法没有问题,符合原文,但和题干搭不上边)
第二大层次:
①过分绝对;
②扩大范围(注意隐蔽型的扩大范围mostly);
③因果倒置;
④常识判断;
⑤推得过远;
⑥偏离中心;
⑦变换词性
1、先看首段,了解文章的主旨。
2、看空前空后句,找出空前空后句中的关键信号词。因此我们可以通过比较选项中某个名词或动词跟空前或空后的一致性或者相关性来确定这两个句子之间有一种关联性,从而选择正确的答案。
3、看选项,找出与空前空后句中心词同义,近义或相关性的词语。实现关键词的对接,先易后难,各个突破。此外,我们可以通过句子的逻辑关系或者句子的标点符号来判断该句在文章中的位置;另外,通过阅读选项,有可能找出跟其他选项表达完全不同意思的句子,这样的话我们就可以直接将该选项排除。
4、注意代词或定冠词。代词或定冠词可能会出现在空前空后句,也有可能出现在选项中,无论这些词出现在哪,我们一定要清楚句子中出现的人称代词或者指示代词是指代一个名词或者一个句子的,然后通过代词在句子中所做的成分我们可以推断出它指代的句子的类型,我们需要把这类句型对接到空前空后句和选项中。
5、注意一些特殊疑问词。如果选项中或空前出现特殊疑问词,一定要精读这句话的意思,对于不同特殊疑问词的回答方式是不一样的:当用why来提问时,回答时要有because等表原因的词,当用when来提问时,回答时要有表时间的状语,当用where来提问时,回答时要有表地点的名词,当用how来提问时,回答时要有方式状语等。
6、注意一些连词。如一些表示转折的连词,though,but,however,yet,nevertheless等,另外还有一些表示并列关系的词,如therefore,and,aswellas,also,neithernor,eitheror,notonly...butalso,ononehand....ontheotherhand等。
①把握全文大意
拿到一篇完形填空时,首先要做的就是快速通读全文,不要纠结个别字词的意思,要点是把握文章的整体脉络。高考完型填空的文章大多数是记叙文或议论文,具有很强的逻辑性,即使挖掉了一些句子中的词语,也不会影响理解全文的大意。
大家还可以使用主题句技巧。主题句常常位于文章或段落的首尾,具有较高的概括性质,完形填空的主题句也不例外。但比较特殊的是完型文章具有较强的叙事性质,于是主题句也承担了某些过渡句的内容,比如开启文章的情感转折、故事推进等功能。
②注意上下文
对文章逻辑的理解离不开平时积累的基本语言功底,常考的逻辑关系包含了转折、因果、递进、比较、对比等。同学们在选填与行文逻辑有关的词语时,要注意设空处前后文的关系,可以将每一个词都带入设空处,查看是否符合上下文。
Eg.
Days later, we made a(n)(offer)__8__--far below the asking price. Surprisingly, they didn’t __9__ us. They renewed their offer __10__. It was also much more than we could afford, but far __11__ than the original asking price.
9. A. come across B. look after C. depend on D. laugh at
10. A. instead B. indeed C. aside D. apart
11. A. worse B. better C. less D. higher
解析:
9. D 10. A 11. C 上文说到我们的出价比他们要求的价格低,由Surprisingly和renewed their offer可知9和10的答案;由more than和but可知11的答案。
③巧辨单词偏义
英语单词的词义虽说很多,但也不至于千变万化,同学们还是要多积累多储备。完型填空常考的词义辨析多是近义词,有的设空处可以通过语法规则排除一些词性不同的选项,但剩下的选项就需要考验大家辨别细微差别的能力。因此在平时掌握单词时,一定要注意偏义和同义词的积累。
Eg.
The policemen __17__ the time of accident as about a quarter to four.
17. A. put B. take C. waste D.think
解析:
答案是A,vt. 放; 表达; 给予(重视、信任、价值等); 使处于(某种状态);vt. 使感觉到; 使受到…的影响;vi. 说; 猛推; 将…送往; 使与…连接; 这里put使用的意思是“估计……”。
④标记关系词
如果有的设空处每个选项带入后似乎都符合逻辑,那么就要注意前后文所给的关键信息。一般在做完型填空时,大家可以一边做题一边标记出现的关系词,尤其是连词and/but/however,这些关系词出现的前后设空处一般考查点是词性一致的动词/名词等。
常见的关系词有:表示结构层次的firstly, secondly;表示逻辑关系的thus, therefore; 表示递进关系的besides, what is more;表示时间关系的far, yet, meanwhile, later等。
⑤理解感情色彩
完形填空的文章内容也需要同学们注意,尤其是故事情节的发展推进,往往会出现作者情感的变化。有时候一些转折句子出现后,前后文逻辑情感会发生较大改变。在做题时就需要大家寻找这些表明褒义/贬义的标志性句子/词汇,基于此情感基础上才能更准确地选择答案。
Eg.
A young English teacher saved the lives of 30 students when he took __36__ of a bus after its driver suffered a serious heart attack. ……Police __47__ the young teacher’s quick thinking.
47. A. witnessed B. recorded C. praised D. understood
解析:
答案是C,首句就点明了全文的感情色彩,一名英语老师在公交车司机突发心脏病时拯救了满车孩子,是一个明显具有褒义色彩的故事。因此47也应该是褒义的词,praised赞美,符合警察对这件事情的态度。
⑥理顺语法规则
语法知识作为英语学习的一大重点,贯穿在整个考试内容中。大家不要大意完型中的语法规则,很多摸不着头脑的选项都可以利用语法规则进行排除法。比如各大固定句型,强调、倒装、形式主语、从句,还有动词的及物与不及物、句式结构等都是常考点。
Eg.
“Can I? I don’t think I can,” Tracy said with a laugh. “But I do have __46__ when things come to me for no reason.”
46. A. events B. chances C. feelings D. moments
解析:
答案是D,设空处的句子是由when引导的定语从句,when的先行词表时间,选项中只有moments时刻。
⑦牢记固定搭配
固定搭配就是常说的“没有为什么,就选这个”的题型,是英语的“习语”用法。这个没有什么捷径,大家在平时学习单词时就要准备充分,词义、词性、搭配、用法都要记。背就完了!
其实这两个题考察的都是语法,单词时态复数等知识。
单词形式变化主要有两种,一是词的形、数、式的变化,一是词的派生变化。在判断出词的变化之后还应该进一步审题,看是否需要使用复合的变化形式,这一点是很重要的。
一、给了单词提示题型的技巧
技巧一:名词形式变化。
名词的形式变化主要有单数、复数、所有格的变化。
例1:There are many students living at school,the(child) houses are all far from school.
由students-词可以判断出横线处应填复数,且作为houses的定语,所以应用其所有格形式,故答案为child的复合变化形式—— 复数的所有格children’s。
技巧二:动词形式变化。
动词的形式变化比较多,有谓语的变化(时态、语态、语气),有非谓语的变化(不定式、动名词、现在分词、过去分词)。
例2:A talk——(give)tomorrow is written by Professor Zhang.
句中的is是整句的谓语,所以横线所在的动词应当用作非谓语。从tomorrow可以看出,报告是“将来”作的,故用不定式;且报告是give动作的承受者,故可以判断出横线所在处用give的不定式被动式——to be given。
技巧三:代词形式变化。
代词形式变化通常是与人称变化有关的三大类五小类,即人称代词(主格和宾格)、物主代词(形容词性和名词性)、反身代词。另外还有几个不定代词的形式变化,如no one/none、other/another等。
例3:The king decided to see the painter by——(he).
由介词bv可以看出,横线处应填反身代词himself。
技巧四:形容词、副词比较级变化。
英语中大部分形容词和表方式的副词都有原级、比较级和最高级的变化。构成比较级和最高级的方式,或通过加后缀一er和.est,或在词前Imore/less和most/least,且形容词的绝对最高级还要冠以the。
例4:I am— —(tall)than Liu Wen.He is the tallest students in my class.
此题后句交代了LiuWen是班上最高的学生,那“我”肯定比他矮,所以不能用taller,只能用表示程度不如的“less tall”。
技巧五:数词形式变化。
数词的形式变化包括基数词、序数词,或加后缀一teen、ty的变化,甚至还有作分母用的序数词的单复数形式,以及one/two的特殊变化形式。
例5:To my three sons i leave my seventeen horses.My eldest son shall take a half,my second son shall take a(three)...
从上下文连续起来理解,这是一个分马的计划,大儿子分得a half,也就是“一半”或“二分之一”,那么二儿子应该得“三分之一”,所以要填入作分母的序数词“third”才能命中目标。
技巧六:词的派生。
词的派生现象在英语单词中是很常见的,派生现象主要发生在名词、动词、形容词、副词四种词中。这种题型还有可能检测学生对词根、前后缀、派生词的掌握。
例6:Lious lost his wallet yesterday,SO he was very____(happiness).
在这道题中,学生很容易判断出该用形容词,由此可知将happiness变为happy;但钱包丢了,人应该是不开心的,所以要再加个前缀un,就成了unhappy。
二、未给单词提示题型的技巧
此类题难度较大,但也是有方法对付的。
技巧七:固定短语结构。
根据句中横线前后及整句来判断横线前后是否构成一个固定短语,但有时要对横线前或后的几个单词“视而不见”才能命中答案。
例7:The children were playing on the ground,enjoying____,dirty but happy.
从句中的happy可以 猜出孩子们是开心的,所以应用enjoy oneself短语,故其答案为themselves。
例8:His boss was____angry as to fire him.
如果“跳过”横线后的angry,就可发现这里用到一个关联短语so···as··· to,所以,so是正解。
技巧八:从句引导词。
从句是此题型最为常见的一个方向,主要检测学生对引导词的掌握程度。
例9:He did not done_____his father had asked him to do.
审题可知,横线所在为宾语从句的引导词,此引导词在从旬中充当宾语,且指物,所以是what。
例10:Those_____want to go to the village must sign here.
经过观察可以判断横线所在为定语从句的引导词,进一步观察可知先行词为those,且指人,所以只能填入who。
技巧九:短语动词结构。
短语动词是以动词为中心的两个或多个词构成的短语,此类短语中往往是动词与介词或副词连用的多些。
例11:The us consists____fifty states.
根据常识可知,美国由50个州组成,故横线处与前一词组合,表示“由...组成”,所以答案是of。
例12:Mrs Baker was ill,so her daughter had to ask for leave to take_____of her.
生病需要人照顾,所以答案是care,与前后词构成take care of。
技巧十:短语介词结构。
短语介词即多个词的组合起介词作用的短语,如:except for,due to等。
例13:Mr Smithtook a planetoLondon____of taking a train.
此题中说到两种交通工具,所以可以理解此句有“坐……而不是坐……”的意思,故答案为instead,以构成介词短语instead of。
例14:Justthen,he saw a blackboard in_____ofhim.细心观察,可以看出填人fr0nt即可构成in front of,此题得解。
技巧十一:连词、关联短语结构。
常用的连词有and,or,but,so,for,while等,常用的关联短语有both……and,either……or,neither……nor,not only……but also等。
例15:Little Wang Jun could not go to school,_____his family was too poor.
此处表示原因,引导的分句其实是一种解释说明,不是必然的因果关系,且前面有逗号隔开,所以填for。
例16:____Marrie and Jannie like going to the theatre.
横线处的词与后面可以构成both.....and,故答案为Both。
技巧十二:冠词、介词和常用的副词。
冠词只能是在a,an,the之间判断;常用的介词有in,at,on,before,during等,通常考查固定搭配;副词的量还是比较多,如:however,never,yet,much等,但一般不会考查.1y形式的方式副词(见技巧六——形容词派生副词的情况)。
例17:Jackie likes to drive at____ high speed.
这里考查的是不定冠词的习惯用法,答案为a,构成at a high speed,“以高速”开车。
例18:Old Tom’s grand·daughter used to visit him_____Saturday afternoon.
Saturday afternoon是指定的某天下午,所以不用介词in,而用on才是正解。
例19:Though Liu Qiang did the same work____did Zhang Wen,he got a lower pay______Zhang Wen.
第一条横线可由前面的the same断出用as,第二条横线则可由lower断出比较意义,故答案为than。
例20:It was only one day left,_____,his father had no idea to answer him.
观察上下旬,可以看出是转折关系,且横线与前后用逗号隔开,排除but,所以答案是however。
技巧十三:上下文中出现的相关词。
这一招是最为灵活的,但也是最难的。学生可以根据上下文关系和自己积累的知识,填入某个已出现的词,或其反义词,或其同类的某个词。
答案的线索可能在本句,可能出现在上下相连的一句,还可能出现在比较远的地方——上下段中与此段位置大体相当的句子。
如果该横线出现在某段的首句,则线索可能在上下段的首句;如果横线出现在某段的末句,则线索可能在上下段的末句,以此类推。
例21:Tony____travelling abroad,but dislikes staying home watching TV.
由第二句话中的dislikes可以判断,此横线处应该是填其反义词likes。
- 01 -
「 多词 」
此类考查点在多余的词,常见的是结构词多余,比如冠词、介词、代词等。
也有一些错误需要从句子的结构考虑,比如多了连词或者句子成分的重复。
知识点的运用在短文改错中是搭配运用的,同学们在看到下列成分的搭配时可以思考这些相关解题方向。
解题思路剖析:
名词+冠词:不可数名词前是否多了冠词
动词+介词:及物动词后是否因为中式思维多了介词
不定式+介词:不定式前面是否多了可省略的to
形容词、副词+比较:在比较结构中是否多了相似词
固定搭配+习惯用法:固定搭配中是否某些词可省略
时间状语+介词:时间状语是否多了介词
- 02 -
「 缺词 」
短文中容易漏掉的常见的有冠词、介词、连词等虚词,虚词的具体用法主要需要注意前后文的逻辑。从句子的架构来说,很多固定搭配和习惯用法是缺词的常考点。
解题思路剖析:
名词+冠词:单数名词前是否缺乏冠词
不及物动词+介词:不及物动词后是否缺少介词
不定式+介词:不定式中是否有不可以省略的to
被动语态+助动词:被动语态中是否缺少了助动词
母语迁移+词类:形容词、副词或介词受中式思维影响当成了动词用法,使原句缺少谓语
固定搭配+习惯用法:习惯用法中是否缺少了必须的词
- 03 -
「 错词 」
错词中最常见的是语法错误和搭配的错误,同学们在写作文时注意老师每次的批改,就可以发现这也是短文改错中最常见的出错点。
解题思路剖析:
名词+冠词:名词前的冠词是否被误用
名词+数:单数、复数的误用
动词+时态语态和主谓一致:结合上下文判断时态、语态是否有误,以及be动词是否有误等
非谓语动词+用法:结合上下文判断非谓语动词的具体用法
代词+代词的格、指代关系:人称代词的格是否误用,代词前后指代是否一致、定语从句关系词是否误用
形容词、副词+语法:形容词和副词是否混用,比较关系和修饰关系的误用
介词+习惯用法:常见的固定搭配中是否存在介词误用
连词+句法:并列连词、从属连词是否误用
1. 句中各部分的结构是否完整,特别是每个句子要有动词;
2.谓语动词的时态、语态;
3.非谓语动词的用法;
4.名词的单、复数,格的使用是否正确;
5.定冠词和不定冠词是否正确;
6.代词的格和性的使用是否有误;
7.定语从句中关系代词、副词是否准确无误;
8.并列句中的并列连词、主从复合句中的从属连词用的是否得当。
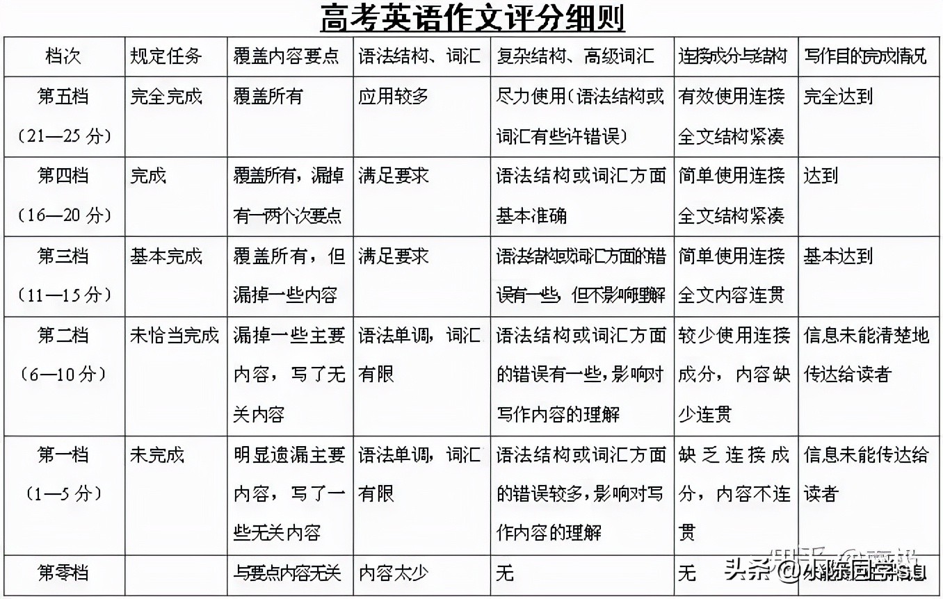
先放一张英语作文评分细则,大家可以对照一下给分点。
你说说咱高级的句子写不出来,背上别人的几篇范文不香吗?!
这点已经说倦了!!!英语阅卷速度很快,第一印象十分重要。字迹清晰也方便老师更流畅的阅读你的作文。
想象一下阅卷老师第一眼看到这样的试卷是什么感觉。而且就算内容可能不是很出彩,但老师的印象分也不会让你得一个比较低的分数。
就算练不到衡水体的水平,起码要做到清晰可读。
because 因为
due to
owing to
thanks to
on account of/that
try努力、尝试
strive for
fight for
attempt to
make(great) efforts to
like 喜欢
be fond of
be keen on
be in favor of
be crazy about
be absorbed in
be caught up in
have a crush on
finally 最后
at last
in the end
in conclusion
in summary
To make/draw a conclusion…
many 许多
lots of
a lot of
plenty of
many a+可数名词单数
a good/great many+可数名词复数
a (large) number of / (large) numbers of +可数名词复数
a large/huge amount of / large amounts of +不可数名词
a large/great quantity of +不可数名词/可数名词单数
want to 想要
I would like to…
I desire to…
I am long for/to do sth
I am hoping that…
Hopefully, I would/could…
How I wish I could…
i think 我认为
In my opinion/view
From where I stand
It seems to me that…
From my point of view
在表述中添加连接词
两方面:For one thing,…For another,…
On the one hand,…On the other hand
三方面:First and foremost,…Additionally,…Last but not least…
四方面:To begin with,…Besides,…Furthermore/What’s more,…Finally…
当然可替换的词非常多,大家在平常的学习中也要养成多总结多积累的习惯,这样在考场上也会游刃有余许多。
版权声明:我们致力于保护作者版权,注重分享,被刊用文章【英语高考作文多少分(高考英语如何提到140分)】因无法核实真实出处,未能及时与作者取得联系,或有版权异议的,请联系管理员,我们会立即处理! 部分文章是来自自研大数据AI进行生成,内容摘自(百度百科,百度知道,头条百科,中国民法典,刑法,牛津词典,新华词典,汉语词典,国家院校,科普平台)等数据,内容仅供学习参考,不准确地方联系删除处理!;
工作时间:8:00-18:00
客服电话
电子邮件
beimuxi@protonmail.com
扫码二维码
获取最新动态
