分享职场干货,提升能力!
为职场精英打造个人知识体系,升职加薪!
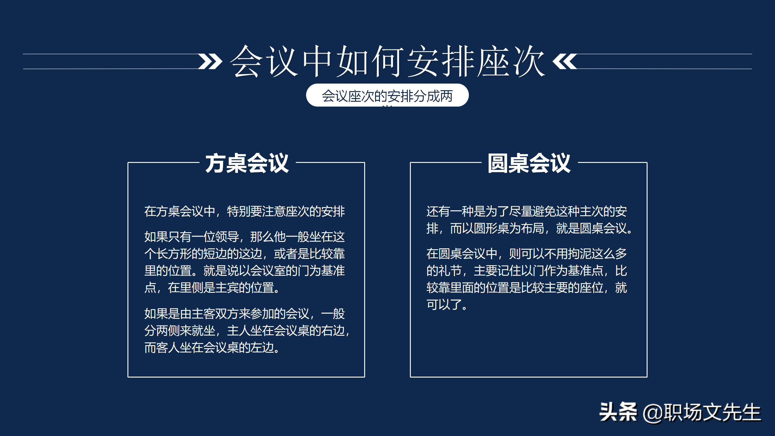
1、会议中如何安排座次
2、决定会议出席者的位置,要注意哪些问题
3、接待会议人员时,要掌握的礼节
4、社交场合具体排列座次时的五大技巧
5、会议主席台座次的安排
6、主席台座次安排图示
在方桌会议中,特别要注意座次的安排。如果只有一位领导,那么他一般坐在这个长方形的短边的这边,或者是比较靠里的位置。就是说以会议室的门为基准点,在里侧是主宾的位置。如果是由主客双方来参加的会议,一般分两侧来就坐,主人坐在会议桌的右边,而客人坐在会议桌的左边。
还有一种是为了尽量避免这种主次的安排,而以圆形桌为布局,就是圆桌会议。在圆桌会议中,则可以不用拘泥这么多的礼节,主要记住以门作为基准点,比较靠里面的位置是比较主要的座位,就可以了。
如何拿到分享的源文件:请您关注、转发,然后私信本头条号“文米”2个字,按照操作流程,专人负责发送源文件给您。
版权声明:我们致力于保护作者版权,注重分享,被刊用文章【会议服务礼仪培训(会议中如何安排座次)】因无法核实真实出处,未能及时与作者取得联系,或有版权异议的,请联系管理员,我们会立即处理! 部分文章是来自自研大数据AI进行生成,内容摘自(百度百科,百度知道,头条百科,中国民法典,刑法,牛津词典,新华词典,汉语词典,国家院校,科普平台)等数据,内容仅供学习参考,不准确地方联系删除处理!;
工作时间:8:00-18:00
客服电话
电子邮件
beimuxi@protonmail.com
扫码二维码
获取最新动态
