文/学个习
郑州四中,可能很多人都不是很了解,但是,对于本地人来说,对其实力有目共睹。
从往年录取分数线来看,作为省重点中学,其中考录取分数线一点也不低,最近几年,都是排在第四位。
也就是说,就整个郑州来说,郑州四中实力很强,知名度较高,从其超过90%的一本上线率来看,也配得上它的知名度。
不过,我们今天的重点不是讲这所高中,而是通过其2021年教师招聘来看整个教师行业的发展趋势以及前景。
简单了解完其实力以后,我们下面看一下其2021年新入职教师名单,这里面可蕴含了不少有用信息。
具体入职名单如下,可以看到新教师的具体学科、性别、毕业院校、学历。
通过观察这份名单,我们可以发现以下3点信息。
可以看到,在81名新入职教师中,硕士生就有45人,占了多一半。
这还不是北上广深这些城市的师资,硕士研究生学历已经占了大多数,这也难怪北上广深这些大城市招聘中学教师时,都是清一色硕博了。
比如,之前上热搜的“深圳四校”招聘面试,化学专业7个人中有3个都是清北博士,生物专业全部是名校博士。
还比如,广州市执信中学2021学年教师招聘拟入职签约名单中,清一色都是硕士、博士研究生。
而毕业院校也都是清华、北大、复旦、北师等名校。
从这一趋势来看,中学教师的门槛在不断提高,一线发达城市,新入职教师硕士研究生学历已经是一个基本门槛,博士研究生也不再稀奇。
所以说,想要将来毕业后当老师,读研究生来提升学历是非常有必要的。
在郑州四中81名新入职教师中,毕业于师范大学的人数是56人,占比接近70%,如果,再算上西南大学(部属师范类综合大学),那人数就多达65人,占比为80%。
然后,再一看其毕业院校,北京师范大学、华中师范大学、华东师范大学、东北师范大学、陕西师范大学、西南大学,清一色都是部属师范大学。
6所大学都是教育部直属师范大学,这难道是某种巧合吗?
很明显不是,我们看一下郑州四中的校园招聘会就知道了。
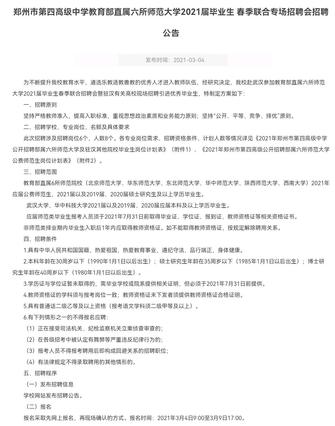
郑州四中,在2021年3月4日,就发布了教育部直属六所师范大学2021届毕业生春季联合专场招聘会的公告。
可以看到,师范类院校限定为教育部直属6所师范院校。
所以说,从这一特点上来看,在教师岗位应聘上,师范类院校毕业生有着天然的优势,特别是毕业于6所部属师范大学,本科生就有很大优势。
如果,再能够一口气读到硕士研究生,那优势将会更大。
所以说,如果大家想将来进中学当老师,那么,直接报考师范类院校,特别是六大部属师范大学是一个比较明智的选择。
当然,这些大学分数也不低!
郑州四中2021年拟入职教师名单除了以上两个特点外,还有一个特点,可能很多人都没有注意到,那就是“性别”。
名单中的81人,男生只有14人,女生占比高达80%,主要原因可能也与第二个特点有关系。
毕竟,80%的新入职教师都来自部属师范院校,而师范类院校最大的特色就是男女比例悬殊,比如,北京师范大学2021级新生男女比例是3:7,女生占了大多数。
所以,新教师中女生占比高也就不难理解了。
其实,教师这个行业,虽然没有性别要求,但是,男女教师均衡肯定会比较好,但是,目前来看,确实男教师与女教师的比例有点失衡。
比如,根据中国新闻周刊披露的数据,近年来中小学教师队伍中男性教师比例呈现逐年下降的趋势。
2020年小学、初中、高中专任教师中,男教师占比分别为28.83%、41.19%、44.37%,相较于2015年分别下降了7.44个、5.3个、4.29个百分点。
可以看到,这种趋势是教育越初级,男教师比例就越小,至于原因,我想大家都能够猜到,除了工资待遇问题外,可能还有社会认可度等问题。
所以,在这种男教师稀缺的情况下,男生应聘教师,可能要更容易一些,也更受欢迎。
再加上最近几年,教师待遇也在不断提高,综合来看,教师依旧是一个非常受欢迎的职业。
毕竟,工作稳定,又有165+天的节假日,工资待遇也不低,可能在很多人眼里都是理想职业。
感谢您的阅读,希望想成为教师的同学可以多关注一下类似的信息,喜欢文章就点赞转发一下吧!
(图片来源于网络,侵删)
版权声明:我们致力于保护作者版权,注重分享,被刊用文章【市直属学校有什么优势(郑州四中)】因无法核实真实出处,未能及时与作者取得联系,或有版权异议的,请联系管理员,我们会立即处理! 部分文章是来自自研大数据AI进行生成,内容摘自(百度百科,百度知道,头条百科,中国民法典,刑法,牛津词典,新华词典,汉语词典,国家院校,科普平台)等数据,内容仅供学习参考,不准确地方联系删除处理!;
工作时间:8:00-18:00
客服电话
电子邮件
beimuxi@protonmail.com
扫码二维码
获取最新动态
