中考模拟考题是中考之前供师生参考的最具权威的一套试卷,也是最接近中考题目的试卷,对于老师和学生均有重大指导意义。老师们将结合市模试卷的题型分布、难易程度调整下一步的授课计划。同时批卷子时,学生们容易做错的题目就是老师最关注的部分,老师将会在之后的课堂讲授中强调这些易错点。考生们在做这样的一套试卷之后应该做到心中有数,结合自己之前复习的成果,对自己的知识体系有一个梳理和掌握,把模考中感觉到掌握得不扎实的知识点揪出来,搞清楚、弄明白,只有这样常做梳理、查缺补漏才能不断提高成绩。
选择题答案与解析(一)
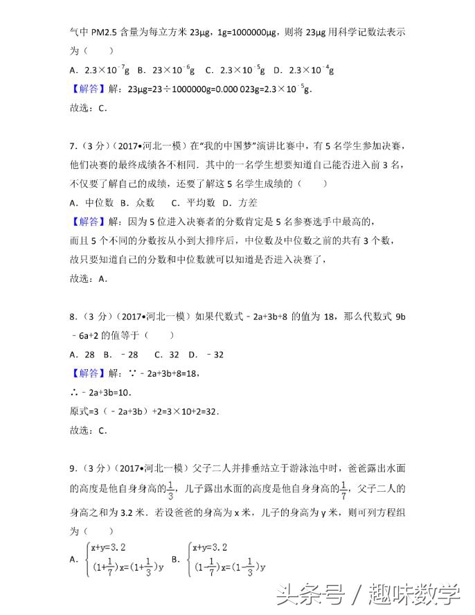
1
2
3
4
5
6
7
8
9
(附:2017年河北省中考数学一模试卷,中考加油!)
独家整理:针对中考前的一模考试紧急召开的教研分析会
(本文系头条作者原创内容,版权所有)
版权声明:我们致力于保护作者版权,注重分享,被刊用文章【河北高考2017数学(选择题答案与解析)】因无法核实真实出处,未能及时与作者取得联系,或有版权异议的,请联系管理员,我们会立即处理! 部分文章是来自自研大数据AI进行生成,内容摘自(百度百科,百度知道,头条百科,中国民法典,刑法,牛津词典,新华词典,汉语词典,国家院校,科普平台)等数据,内容仅供学习参考,不准确地方联系删除处理!;
工作时间:8:00-18:00
客服电话
电子邮件
beimuxi@protonmail.com
扫码二维码
获取最新动态
