(报告出品方/作者:东北证券/王宁,黄楷)
1.1. 2021 年前三季度行业收入实现较快增长,净利润略增
2021 年前三季度计算机行业收入较快增长,共 10 家公司营收超百亿元。2021 年前 三季度计算机行业 287 家公司共计实现收入 6993.18 亿元,同比增长 19.61%,增速 较 2020 年同期增长 23.52pct,疫情影响逐渐褪去。2021 年前三季度共 10 家公司营 收超过百亿元,分别为神州数码(860 亿,yoy+35%)、海康威视(556 亿,yoy+32%)、 紫光股份(476 亿,yoy+15%)、上海钢联(463 亿,yoy+13%)、浪潮信息(462 亿, yoy+2%)、大华股份(215 亿,yoy+33%)、同方股份(177 亿,yoy+24%)、航天信 息(142 亿,yoy+30%)、中国长城(119 亿,yoy+59%)、科大讯飞(109 亿,yoy+49%)。 头部计算机行业公司大多收入增长明显。
2021 年前三季度计算机行业归母净利润略增,亏损企业占比增加。2021 年前三季 度计算机行业共实现归母净利润 343 亿元,同比增长 2%,有 22%的企业归母净利 润为负,较 2020 年同期增加了 3.14pct。归母净利润排名前 13 的企业均录得 6 亿以 上归母净利润,累计达 240 亿元,同比下降 20%。其中大华股份(24 亿,yoy-15%)、 三六零(10 亿,yoy-41%)两家排名前十企业归母净利润出现负增长。
2021 年前三季度计算机行业整体毛利率、净利率有所下降。2021 年前三季度计算 机行业毛利为 1892 亿元,毛利率为 27.06%,同比下降 0.49 pct,行业累计净利为 343 亿元,净利率为 4.91%,同比下降 0.84pct。行业整体盈利能力有所下滑。
2021 年第三季度计算机行业研发支出保持增长。2021 年前三季度计算机行业研发 投入热度不减,累计研发费用支出达 619 亿,研发费用率为 8.86%,较 2020 年同期 增长 0.33 pct。
1.2. 2021 年第三季度行业收入、净利润增速均有所下降
样本选择:计算机行业采用申万分类法(2021),剔除 ST 公司,共 287 家上市公司。
2021 年第三季度计算机行业收入较快增长,共 10 家公司营收超四十亿元。2021 年 第三季度计算机行业 287 家公司共计实现收入 2541.21 亿元,同比增长 14.75%,增 速较 2020 年同期增长 16.87pct。2021 年第三季度共 10 家公司营收超过四十亿元, 分别为神州数码(293 亿,yoy+27%)、海康威视(217 亿,yoy+22%)、上海钢联(179 亿,yoy+6%)、浪潮信息(177 亿,yoy+16%)、紫光股份(169 亿,yoy+7%)、大华 股份(80 亿,yoy+26%)、同方股份(64 亿,yoy+3%)、航天信息(50 亿,yoy+142%)、 中国长城(47 亿,yoy+33%)、科大讯飞(45 亿,yoy+55%)。部分头部计算机行业 公司第三季度营收增速有所下降。
2021 年第三季度计算机行业归母净利润同比增长,亏损企业占比增加。2021 年第 三季度计算机行业共实现归母净利润 135 亿元,同比下降 10%。归母净利润排名前 12 的企业均录得 2 亿以上归母净利润,累计达 91 亿元,同比增长 10%。其中大华 股份(8 亿,yoy-48%)、三六零(4 亿,yoy-27%)两家排名前十企业归母净利润出 现负增长。
2021 年第三季度计算机行业整体毛利率、净利率有所下降。2021 年第三季度计算 机全行业毛利为 693 亿元,毛利率为 27.28%,同比下降 0.68 pct,行业累计净利为 135 亿元,净利率为 5.30%,同比下降 1.46 pct。行业整体盈利能力有所下滑。(报告来源:未来智库)
2021 年第三季度计算机行业研发支出保持增长。2021 年第三季度计算机行业持续 加大研发投入,累计研发费用支出达 222 亿元,研发费用率为 8.73%,较 2020 年同 期增长 0.55 pct。
2.1. 操作系统是基础软硬件生态发展的重要环节,迎来万物互联机遇
操作系统是计算机硬件与程序之间的中介。操作系统需要处理如管理与配置内存、 决定系统资源供需的优先次序、控制输入设备与输出设备、操作网络与管理文件系 统等基本事务,同时为用户提供一个与系统交互的操作界面。操作系统根据应用领 域可以划分为服务器操作系统、桌面操作系统和嵌入式操作系统,从手机、游戏主 机到服务器、超级计算机等都具有操作系统。
操作系统作为平台产品,市场呈现少数产品主导的形势。操作系统连接计算机用户 和应用程序开发者、硬件开发者,具有平台产品属性。平台产品具有特殊性,两侧 均有用户,其平台价值随着平台匹配双方的需求增加而增长,对任何给定用户的价 值在很大程度上取决于网络另一侧的用户数量,两群体互相吸引形成“网络效应”。 对于平台产品,用户多归属成本越高、横向网络效应越大,用户越倾向于在同一平 台上活动,平台规模收益递增。操作系统就属于此类平台产品,使用多个操作系统 需要额外的硬件、软件和学习成本等,同一操作系统便于实现共享等功能。因此操 作系统市场经过多年发展和竞争,最终呈现了少数产品主导的形势。
操作系统是基础软硬件生态的重要环节。在基础软硬件生态内,操作系统是其中市 占率最集中的环节。而操作系统又作为连接硬 件与程序之间的中介,对硬件、程序的开发和使用具有重要影响,因此自主可控的 操作系统是我国基础软硬件生态的重要环节。
物联网是未来发展趋势。物联网(Internet of Things,IoT)是指通过信息传感设备, 按约定的协议,将任何物体与网络相连接,物体通过信息传播媒介进行信息交换和 通信,以实现智能化识别、定位、跟踪、监管等功能。互联网的发展经历了 PC 互 联网、移动互联网阶段,人与人之间可以凭借智能手机、平板电脑等随时随地连接。 物联网在此基础上进一步拓展形成,可以使物与物、人与物之间通过通信、数据传 输进行互联,结合大数据、边缘计算、人工智能、机器学习等技术,提高生产效率、 便利生活,是未来的发展趋势。
类比 PC 互联网、移动互联网时代,推进物联网发展也需要专业操作系统支持。PC 互联网时代,Windows 操作系统主打图形化操作,直观简洁的操作模式替代了 Linux 系统的命令行操作,能够使非专业人士便捷使用,推动了 PC 互联网发展。移动互 联网时代,iOS 操作系统和 Android 操作系统的推出,重新定义了手机,APP 应用 程序拓展了手机功能。物联网发展也离不开适应物联网特点的专业操作系统支持, 提升开发者和用户的体验,这为我国操作系统的发展带来的重要机遇。
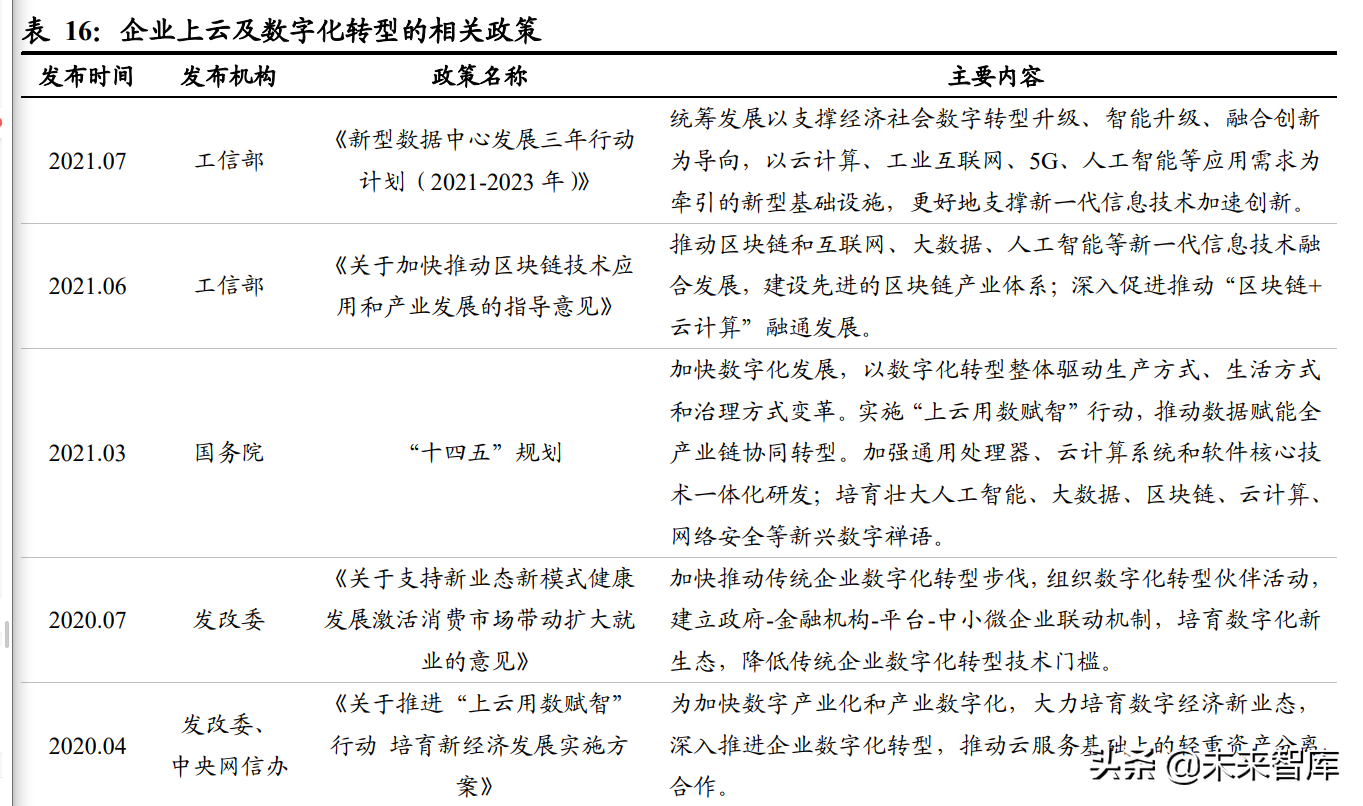
2.2. 我国开源生态逐步形成,促进基础软硬件行业发展
开源逐渐成为全球软件技术和产业创新的主导模式。开放、平等、协作、共享的开 源模式,加速软件迭代升级,促进产用协同创新,推动产业生态完善,成为全球软 件技术和产业创新的主导模式。当前,开源已覆盖软件开发的全域场景,正在构建 新的软件技术创新体系,引领新一代信息技术创新发展,全球 97%的软件开发者和 99%的企业使用开源软件。操作系统作为基础软硬件中的重要环节,其建设需要操 作系统提供商、硬件设备商、软件开发商等共同协作,而开源提供了合作创新模式, 能够更好地构建产业生态,众研众用众创促进生态活力。
完善协同共享产业生态成为规划主要任务。2021 年 11 月 30 日,工信部发布《“十 四五”软件和信息技术服务业发展规划》,将完善协同共享产业生态作为五大主要任 务之一,将开源生态培育作为八个专项行动之一,提出大力发展国内开源基金会等 开源组织,完善开源软件治理规则,普及开源软件文化。加快建设开源代码托管平 台等基础设施。面向重点领域布局开源项目,建设开源社区,汇聚优秀开源人才, 构建开源软件生态。
我国启动开源生态建设。开放原子开源基金会成立于 2020 年 6 月 15 日,是致力于开源产业公益事业的非营利性独立法人机构,也是中国首个以开源为主题的基金会。 目前基金会旗下共有 9 个孵化项目,分别是 ZNBase、XuperChain、OpenHarmony、 PIKA、TKEStack、UBML、TencentOS Tiny、AliOS Things 和 OpenEuler。该基金会 提供基础服务、法律服务、IT 设施和基础服务以及社区运营管理四类大的服务方向。 服务范围包括开源软件、开源硬件、开源芯片及开源内容等,为各类开源项目提供 中立的知识产权托管,保证项目的持续发展不受第三方影响。截至 2021 年 11 月 30 日,该基金会的白金捐赠人有十二家,分别是:阿里巴巴、百度、华为、浪潮、360、 腾讯 、招商银行、中软国际、趣链科技、京东、科通和软通动力。
华为捐赠鸿蒙系统核心基础架构 OpenHarmony。2020 年 9 月,华为将开源项目 OpenHarmony 捐赠给开放原子开源基金会,加入孵化。2020 年 12 月博泰、华为、 京东、润和、亿咖通、中科院软件所、中软国际七家单位在基金会的组织下成立了 OpenHarmony 项目群工作委员会,开始对 OpenHarmony 进行社区治理。2021 年 6月 1 日,开源基金会正式发布 OpenHarmony 2.0 Canary。截至 2021 年 11 月 30 日, OpenHarmony 项目群共有 7 家 A 类捐赠者、4 家 A 类候选捐赠人、6 家 B 类捐赠 人、5 家 C 类捐赠者和 2 家特殊捐赠人。
OpenHarmony 生态建设加速。2021 年 6 月 2 日,华为正式推出了基于 OpenHarmony 的 HarmonyOS 2 全场景的分布式操作系统,并开始大规模推动,面向用户公测。截 至 2021 年 10 月 23 日,华为宣布已有 1.5 亿用户升级 HarmonyOS 2 系统。HarmonyOS 2 作为 OpenHarmony 的商业发行版,其成功推动了生态伙伴的加入。如美的集团已 有 25 个品类、超 230 款产品搭载鸿蒙,并发布了智能家居行业内首个基于 OpenHarmony2.0 开发的分布式操作系统——美的物联网操作系统 1.0;九阳股份已 有搭载鸿蒙的产品上线;润和软件推出了基于 OpenHarmony 的首个面向金融行业 终端的商用发行版和多款开发套件等。(报告来源:未来智库)
OpenHarmony、OpenEuler 为代表的操作系统开源生态建设,将带动我国基础软硬 件产业发展。开源生态内的参与者可以基于开源代码进行二次开发,减少闭源导致 的低水平重复建设问题,缓解设备、协议、数据等碎片化的问题,有助于面向万物 互联的时代形成众研众用众创局面。OpenHarmony、OpenEuler 等操作系统开源生态 建设,将推动我国商业发行版市场的蓬勃发展,带动我国基础软硬件产业的发展。
重点公司分析:
1、东方通
国产中间件龙头,受益信创提速。东方通是中国中间件的开拓者和领导者,凭借技 术与市场积累,多年来保持中间件市场占有率国内厂商第一。受益于国家产业政策 利好,我国中间件的市场规模近年来持续增长,国产中间件厂商逐步打破外企垄断。 未来信息技术应用创新融合发展将会提速,在党政行业的应用基础上,延伸至金融、 电信、能源等其他重点行业,构建从 IT 底层的基础软硬件到上层的应用软件全产业 链的安全、可控。作为中国中间件市场的领先企业,公司的基础软件业务,在科技 自立自强的国家发展战略指引与政策导向下,将进一步受益,在未来市场竞争中继 续保持优势,赢得更多发展机遇。
与中国移动互认最高级别合作伙伴,带来不低于 20 亿元新增合同。2021 年 8 月 11 日,公司与中国移动、中移资本签订《战略合作备忘录》,将对方纳入各自最高级别 的合作伙伴名单,在各自优势领域,优先采用并销售对方产品和服务,并提供最高 等级的价格优惠和定制化服务保障。在 2022-2024 年战略合作期内,中国移动将为 公司带来不低于 20 亿元新增合同。此外公司与中移资本签订股份认购协议的补充 协议,中移资本将认购 2269 万股,预计将成为公司第二大股东,并将锁定期延长至 36 个月。公司将通过定增发行引入战略投资者,进一步加强双方合作关系,增强公 司资金实力。
2、润和软件
基于国产开源操作系统,建立物联网解决方案全栈技术能力。润和软件是 OpenHarmony 发起单位之一、华为 Harmony OS 生态共建者、海思芯片及 IoT 战略 合作伙伴,在国产开源操作系统 OpenHarmony、OpenEuler 平台积累了大量研发经 验。公司全面融入 Harmony OS 南向/北向生态建设,全方位为开发者、芯片厂商、 模组厂商以及板卡和设备厂商提供鸿蒙技术支撑与协助,切实推进生态共建。公司 已推出多款 OpenHarmony 智能硬件平台,涵盖模组、开发板、开发套件等多种形态, 并围绕行业物联网应用场景需求研发商用发行版,推出适用于各种行业应用的软硬 件产品及解决方案。
金融科技业务稳定增长。公司围绕国内金融行业国产化、数字化转型需求,聚焦金 融测试、DevOps 数字化软件交付、新一代分布式核心系统、业务中台、数据中台等 业务方向,为银行、保险等持牌金融客户提供专业的产品解决方案及技术服务。2021 年上半年公司金融科技业务实现营业收入 5.91 亿元,同比增长 13.44%。
金融行业持续加大科技投入。金融科技是技术驱动的金融创新,推动金融发展提质 增效。在新一轮科技革命和产业变革的背景下,人工智能、大数据、云计算、物联 网等信息技术与金融业务深度融合,金融科技成为推动转型升级的新引擎、服务实 体经济的新途径、促进普惠金融发展的新机遇和防范化解金融风险的新利器。在常 态化疫情防控的背景下,金融行业加速数字化转型,持续加大科技投入。
加强金融科技监管,推动稳妥发展。此外“十四五” 规划纲要中也提出了加强金融科技监管的内容。围绕着“金融活动全面纳入监管” 这一政策基调,2020 年以来,监管部门在信贷、保险、资管、支付、征信、数据治 理等细分领域不断出台政策、标准等。监管的明确、细化和加强,有助于金融科技 的稳妥发展,防止系统性金融风险的出现。
3.1. 银行 IT:加速数字化转型,提升空间广阔
疫情常态化防控背景下,银行加速数字化转型。常态化疫情防控催生了无接触服务 等的需求,进一步促使银行推进数字化转型和提升数字服务。用户规模排名前 10 的银行,月活用户数(MAU) 平均为 5333.92 万户,日活用户数(DAU)达 725.95 万户,人均单日使用频次为 1.59 次。此外,以北京银行为代表的中小上市银行不断加大创新力度,尤其是加入生活场 景的布局,积极响应共同富裕、乡村振兴、适老化等国家战略,不断加大下沉市场的推 广及服务能力,通过移动金融服务提升乡镇金融服务水平,推出带有地域化、用户差 异化的服务。
银行技术投入力度不减。在金融科技发展规划的支持下,预计银行业技术投入规模 将持续增长。同时 银行对前沿科技的采购力度持续加大,其中云计算、AI 与大数据是重点领域,区块 链、RPA/IPA、数字中台等技术占比有望进一步提升。(报告来源:未来智库)
国有大行信息技术投入约占行业一半,2020 年增速明显。2020 年,国有大行和部分 全国股份制银行科技投入占营收比例在 3%左右。六大国有银行的信息科技投入合 计约 957 亿元,同比增长 33%,约占全国银行业科技投入的一半,其中工农中建四 家银行投入均超过百亿元,工商银行投入总额最高,达 238 亿元;邮储银行投入占 营收比例最高,达到 3.15%。在股份制商业银行中,招商银行 2020 年科技投入 119.12 亿元,占营业收入比例为 4.45%;平安银行年报显示科技投入同比增长 33.9%。
中小银行同样重视金融科技,提升空间广阔。在区域性中小型银行中,相对部分城 商行将金融科技建设置于重要的战略位置,金融科技人员占总员工数比例和科技投 入占营收比例,与国有银行和股份制商业银行水平相近,金融科技投入占比大多介 于 2%至 4%之间,科技人员占比维持在 4%左右。但受限于中小银行营收规模和员 工规模,其资金投入、科技人员绝对值与大行具有一定差距,数字化水平提升空间 广阔。
银行信息化建设行业趋势
金融科技监管加强:2020 年金融监管部门对未来金融科技业态的监管,给出明 确的“红线”:一是坚决打破垄断,纠正、查处不正当竞争行为,维护公平竞争 市场秩序;二是坚持所有金融活动必须依法依规纳入监管,从技术层面规范个人信息保护、防止消费者过度借贷。三是坚持依法保护产权,激发市场主体活 力和社会创造力。金融科技活动执行更严格、更广泛的监管,将抑制金融科技 无序增长可能导致的系统性风险。
银行开放业态渐成:近几年,银行同业竞争加剧,受新型金融科技型企业冲击, 银行业务转型面临挑战。为将金融科技能力输出给同业,并直接参与到市场竞 争,国内大型银行纷纷建立金融科技子公司。自 2015 年兴业银行成立首家金融 科技子公司兴业数金以来,截至目前共有 12 家金融科技子公司成立,包括 5 家 国有大行、5 家股份制银行、1 家城商行旗下科技子公司以及平安集团旗下金融 壹账通。
数字化转型加快升级:“十四五”规划指出要“稳妥发展金融科技,加快金融机 构数字化转型”,无论是财富管理机构,还是正在加码数字化运营的券商、信托 等金融机构,都面临数字化转型的挑战,数字化转型也将是商业银行在未来竞 争中脱颖而出的制胜法宝。本次新冠疫情防控期间,面对面服务客户、金融业 务办理等受到制约,可以说是对银行数字化转型的一次压力测试。
新一代智能金融技术加速普及:2021 年时序图计算、知识图谱与多模态学习技 术、自动因子发现的机器学习等多项全新智能技术的兴起,对金融业态带来巨 大机遇。随着各家银行大力推进金融科技战略实施,持续加大产品创新支撑和 信息科技投入力度,金融科技赋能银行经营管理提升的作用逐渐体现,为银行 智能服务、智能运营及智能风控等主要领域实现高质量发展奠定良好基础。
3.2. 证券 IT:资本市场改革、资产管理需求等带动投入增长
资本市场持续繁荣。近年我国金融市场的活跃度不断提升,2020 年 A 股全年成交 金额已达 206.83 万亿元,同比增长 62.32%。2021 年我国证券市场活跃度持续提升, 股票交易总额继续呈增长态势。
2021 年前三季度券商、基金行业业绩实现较快增长。2021 年前三季度 42 家上市证 券公司共实现收入 4720.10 亿元,同比增长 22.95%;实现净利润 1488.31 亿元,同 比增长 22.81%。实现净 利润 170.70 亿元,同比增长 51.19%。资本市场的持续繁荣和券商、基金行业业绩较 快增长,为证券行业信息化、数字化发展提供了良好的基础和扩大的市场需求。
证券业信息技术投入持续增长,但绝对规模仍明显低于银行、保险行业。但与银行业、保险业相比,证券行业信息技术投入规模有明显差距。
我国证券业信息技术投入较海外差距较明显,有较大提升空间。(报告来源:未来智库)
头部券商信息技术投入规模较大。基于大数据与 AI、区块链等技术对证券业业务模 式的创新,尚处在摸索阶段,暂时较难实现良好的投入产出比,因此目前仍以头部 券商的投入为主。2020 年,信息技术投入规模排名前十的券商共投入 100.25 亿元, 占全行业的 38.16%。
云原生、高频极速交易等新兴技术带动行业发展。相比于传统架构,云原生通过采 用统一架构标准减轻迭代成本并加速交付速度,采用统一交付标准实现应用可移植 性,采用统一流程标准加快软件交付和提升产品质量,从而加速创新、降低成本、 提高效率。伴随着云计算技术的持续渗透,金融云市场空间不断扩大。在这一趋势下,各家券商开始有序引入极速交易 系统,以打破性能、时延瓶颈。2021 年,恒生电子联合东北证券打造的新一代极速 交易系统正式上线。该系统以极速交易为核心、极速行情辅助,并通过低延迟总线 进行消息交互,可助力东北证券提升机构服务能力,为高频量化市场提供优质服务。 目前,恒生新一代极速交易系统已在财通证券、浙商证券、恒泰证券、国联证券、 中银国际证券、东亚前海证券、粤开证券等券商上线。
北交所建设、基金投顾二期试点带动证券 IT 升级需求。2021 年 9 月 3 日北交所正 式成立,11 月 15 日北交所正式开市交易,81 家公司成为首批上市公司。北交所相 关交易系统等建设带动证券 IT 升级需求。此外基金投顾业务的开展也将带动证券 IT 升级需求。2021 年 3 月基金投资顾问业务二批试点展开,当前第二批取得试点资 格的机构达到 17 家券商和 15 家基金。基金投顾业务目前已经试点了两年时间。截 至目前,国内累计共有 59 家机构获批基金投顾业务的试点资格,其中包括券商 29 家、基金公司 24 家、银行和独立销售机构各 3 家。
银行理财子公司加速推进。截至 2021 年 11 月,已有 29 家银行理财子公司获批筹 建,包括国有银行理财子公司 6 家,股份制银行理财子公司 11 家,城商行理财子公 司 7 家,农商行理财子公司 1 家,中外合资理财子公司 4 家。其中,2021 年有 5 家 理财子公司获批筹建,分别是施罗德交银理财、渤银理财、高盛工银理财、恒丰理 财、上银理财。银行理财子公司的成立与建设也将带来充足证券 IT 需求。
重点公司分析
1、宇信科技
软件业务保持稳定增长态势。2021 年前三季度公司软件开发服务收入较上年同期增 长 31.71%,上半年新签订单较同期增长 47%。大数据产品线、信贷产品线、监管平 台产品线和渠道业务产品线实现较快发展:大数据与信贷产品线业务中标多家银行 和信托、租赁、金控企业的千万级建设项目订单;监管和渠道产品线也实现了对客 户的全覆盖。
创新运营业务保持快速增长,布局金融信创。2021 年上半年公司创新业务收入 6276 万元,同比增长 48.31%,前三季度同比增长 58.23%,多家新客户成功上线共同运 营的金融生态平台并开始试运营。金融信创方面,公司加入多个信创相关组织,参 与信创联盟生态标准制定、典型信创业务场景搭建等工作,随着信创标杆案例的投 产上线,有望推广至更多客户。
2、长亮科技
订单增长明显,大行业务拓展获成效。2021 年上半年公司数字金融业务解决方案订 单金额同比增长约 25%,大数据应用系统解决方案订单金额同比增长超过 80%,全 面价值管理解决方案和创新型技术服务订单金额同比增长均超过 50%,订单增长明 显。公司大行业务拓展取得了显著成效,已与 3 家政策性银行、6 家国有大型商业 银行中的 8 家、全部全国性股份制银行,以及 48 家资产规模达 5000 亿以上的城商 行及农商行中的 41 家展开了合作,将受益于行业增长和大行业务占比提升。
海外市场业务呈复苏趋势,将成为未来业绩增长点。公司是第一家成功在东南亚银 行大范围部署国内自主银行核心系统的中国企业,逐步完成东南亚市场布局,打破 美欧科技巨头长期以来在东南亚地区的主导地位。随着疫情逐步恢复,公司海外业 务呈现复苏趋势,2021 年上半年海外业务的销售合同金额同比增幅超过 85%。海外 银行数字化水平提升空间可观,有望成为公司未来业绩点。
4.1. 网络安全相关政策密集出台,市场规模快速增长
数据重要性获得重视,被视作生产要素。2020 年,《中共中央国务院关于构建更加 完善的要素市场化配置体制机制的意见》公布,在该文件中数据被当做一种新型的 生产要素,与土地、劳动力、资本、技术等传统要素并列为要素之一。数据时代的 到来使网络基础设施应用的范围更加广泛,也更加复杂,一旦发生数据泄露,企业 遭受的损失也会较为惨重。随着社会数据资源价值的提高,未来更多的数字经济新 产业将会出现,数据保护需求持续提升。
攻击事件频发,网络安全威胁日益严峻。边界的模糊导致终端数量增加,安全隐患 扩大,同时随着数据的重要性日益增加,高级 APT 攻击不断增多,一旦信息泄露将 给企业带来不可预估的损失,网络安全的内生需求持续提升。2021 年多家著名企业 受到网络攻击勒索,影响其正常运营或造成信息泄露。此外 Cybersecurity Ventures 还预计,到 2025 年全球由于网络犯罪带 来的成本将达到 10.5 万亿美元,2021-2025 年平均增速约为 15%。
网络安全市场规模保持增长。2021 年,安全硬件在中国整体 网络安全支出中将继续扮演主导角色,占比约为 47.8%;安全软件市场增长势头强 劲,2021-2025 五年 CAGR 将达到 21.2%。
网络安全投入占比低于全球水平,有较大提升空间。而我国 2020 年信息安全类支出为 298.69 亿 元, IT 支出总额为 2.87 万亿元,占比为 1.04%,低于全球水平,仍有较大提升空间。 2021 年 7 月,工信部公开征求对《网络安全产业高质量发展三年行动计划(2021- 2023 年)(征求意见稿)》的意见,文件中提出电信等重点行业网络安全投入占信息 化投入比例达到 10%,因此我国网络安全支出规模有较大提升空间。
4.2. 网络安全服务占比有望提升,云安全、数据安全等增速将领先
网络安全服务业务将成为未来发展重点。我国由于整体网络安全产业发展进度落后于美欧等市场,硬 件产品占比仍然较高,2019 年我国网络安全产品市场中硬件、软件、服务占比分别 为 54.4%、17.1%、28.5%。
云端安全、数据安全将成为网络安全领域增速领先的细分市场。随着网络安全技术、 观念等的进步,以及云计算、物联网、车联网等领域的发展,零信任安全、隐私计 算等概念被提出,云安全、物联网安全、车联网安全等受到重视。
头部厂商受益于行业集中度提升趋势。 随着中国网络安全市场逐步成熟,安全产品、服务等日趋丰富,体系化安全防护解 决方案需求提升,具有较大研发投入、丰富产品线、丰富项目实践经验等的头部厂 商将更多受益于行业发展和市场扩展。(报告来源:未来智库)
重点公司分析:
1、安恒信息
技术驱动产品创新,跻身头部厂商之列。安恒信息技术基因深厚,敏锐地抓住了行 业技术迭代之变,率先以“新场景、新服务”为发展方向布局综合安全防护平台与 服务体系,逐渐形成了基础安全产品、安全平台、安全服务三大业务板块。公司在 应用安全、数据安全、云安全等新兴安全领域均占据行业优势地位,态势感知、云 安全能力多次获得国外权威机构认可,平台产品成绩斐然。目前,公司已在政府、 金融、运营商等众多行业积累了大量优质头部客户,同时成功与阿里、华为等战略 伙伴建立合作关系。
具备解决方案能力,受益行业集中度提升。随着网络安全产品、理念等进步,单一 产品无法满足安全要求,体系化解决方案需求提升。公司凭借强大的综合实力,研 发了覆盖网络信息安全各层次的一体化解决方案,云安全、大数据安全、物联网安 全、工业互联网安全和智慧城市方面均有涉及,受益于行业集中度提升。
发布数据安全产品,把握新兴领域机遇。随着数据成为生产要素,网络安全向数据 安全发展,态势感知、隐私计算、零信任等前沿技术成为释放数据价值的突破口。 2021 年 4 月,公司发布 AiGuard 数据安全解决方案,将态势感知技术应用于其中。 2021 年 5 月,公司在行业内率先发布 AiLand 数据安全岛平台,确保原始数据的“可 用不可见”、“可用不可取”,保障多方数据联合计算过程的可靠、可控和可溯。随着 个人信息保护、数据安全等监管加强,数据安全市场将成为增速领先的网络安全细 分市场,公司把握发展机遇。
2、深信服
网络安全市场领先企业,多款产品市占率排名前列。作为一家专注于企业级网络安 全(原信息安全业务)、云计算及 IT 基础架构(原云计算业务)、基础网络与物联网 的产品和服务提供商。应用交付产品市占率国内排名 第二。此外,公司全网行为管理、VPN、 下一代防火墙、广域网优化、应用交付等 5 款网络安全核心产品入围 Gartner 国际魔力象限,核心产品的前瞻性和影响力获得 国际权威机构认可。
持续推进云计算业务,逐渐占据市场优势地位。公司自 2012 年开始布局云计算业 务,目前已陆续推出服务器虚拟化产品 aSV、超融合产品 HCI、企业级分布式存储 产品 EDS、软件定义终端桌面云 aDesk、大数据平台、数据库服务平台等多款创新 产品,提供包括托管云、私有云等云数据中心方案。经过多年发展,公司云计算产 品与解决方案已逐渐占据市场优势地位。云桌面软件 VCC 2017 年至 2018 年中国市场占有率 排名第三,2019 年至 2020 年升至第二。
医疗信息化以医院为主体,可分为三个阶段。医疗服务环节的信息化主要参与主体 是医院为主的各类医疗机构,其发展普遍遵循从 HIS 到 CIS 再到 GMIS 的路径。其 中:HIS(医院管理信息系统)以收费为核心,旨在解决医疗机构的日常运营需求(如 挂号、核算、收费等);CIS(临床医疗信息系统)以患者为核心,旨在解决医疗机 构临床医疗业务信息化需求(如影像存档传输、放射信息采集及处理、病理信息采 集及处理等);GMIS(区域公共医疗信息系统)以共享为核心,旨在实现区域医疗 资源的智能管理和信息共享,提高区域医疗服务水平、医疗卫生体系运转效率等。
医疗信息化市场保持稳定增长。随着医疗行业数字化进程发展和国家政策推动,自 2011 年以来,我国医疗卫生信息化行业实现了快速增长。
未来行业集中度有望提升。随着医疗信息化水平提升,产品标准化程度增加,需求 由零散向综合转变,具有优秀研发实力、丰富产品线、充分项目实践经验的头部医 疗信息化公司优势将进一步突出,行业集中度有望提升。
国家政策推动医疗信息化建设。政策上,我国医疗信息化建设经历了从“适当推进” 到“加快发展”再到“积极全面推进”的变化。自 2003 年以来,国务院、国家发改 委、国家卫健委等多部门都陆续印发了支持、规范医疗信息化行业的发展政策,内 容涉及医院管理系统、电子病历、远程医疗、智慧医疗等内容。2021 年 3 月 13 日, 《“十四五”规划和 2035 远景目标纲要》发布,提出我国在“十四五”时期将全面 推进医疗信息化建设,积极推进医院信息化、公共卫生信息化、医疗保障信息化、 新兴技术应用和监管等方面的建设,预计未来五年我国医疗信息化水平有明显提升。 在《纲要》的指引推动下,多项细化政策逐步下发,医院信息化管理系统、电子病 历系统、区域医疗信息互联互通均逐步得到完善,地方各省市也纷纷出台了根据地 方发展现状制定的医疗信息化支持政策。
2021 年医疗信息化建设招投标旺盛。2021 年招投标项目前期以医院的信息化整体建设、数据集成、大数据平 台、硬件设施等基础项目占比较高,年中随着三级医院医疗信息化基础建设的逐步 完成,升级改造、运维服务、网络安全等项目的占比开始提升。(报告来源:未来智库)
未来医疗信息化驱动力重点关注在政策推动、需求驱动的电子病历(EMR)建设、 DRG/DIP 支付方式改革、互联网医疗、以及公共卫生建设等领域。
(1)电子病历(EMR)建设持续深化。电子病历是临床信息系统的核心。2020 年, 全国三级医院电子病历的平均等级在 3.7-3.8 级之间,与达到分级评价 4 级以 上的政策目标相比,我国电子病历发展仍有较大空间。而随着电子病历的水平 等级提升,从 4 级以下医院内的数据交换和信息共享升级到 5 级以上要求的 全流程数据闭环、区域数据共享,系统对新兴技术的需求将越来越高,电子病 历将朝着越来越智能化的方向发展。数据安全法的实施也将在电子病历的发 展中逐渐展开,提供数据安全解决方案的厂商也将参与到电子病历市场中。
(2)DRG/DIP 付费改革加速推进。2021 年 11 月 26 日, 国家医保局发布的《DRG/DIP 支付方式改革三年行动计划》要求在三年内完 成 DRG/DIP 支付方式的“四个全面覆盖”,而目前部分试点城市的 DRG/DIP 建设与目标还存在一定差距,仍需要一定时间积累病历数据,进行测算调整, 优化技术模型,以完成从成熟地区到未成熟地区的递进实施。预期未来两年至 三年该领域将为 IT 厂商带来广阔的机遇与挑战。
(3)政府监管政策推进互联网医疗规范发展。6 月, 中国互联网医院数量已超过 1600 家。短短一年时间,互联网医院建设数量呈 现出爆发式增长。2021 年 10 月 26 日,国家卫健委发布《互联网诊疗监管细 则(征求意见稿)》。对于高速发展的互联网医疗行业来说,《意见稿》的出台将 让互联网医疗告别过去的探索性推进,正式布局进入规范化、标准化、融合化 的发展阶段,充分运用数字化为医改赋能。
重点公司分析:
1、卫宁健康
WiNEX 新产品持续推进,与复星健康达成战略合作。WiNEX 是卫宁健康发布的新 一代医疗健康科技产品,通过业务中台、数据中台、技术中台的构建推进医疗数字 化转型。截至 2021 年第三季度末,WiNEX 产品已在全国约 140 家医院落地,9 月 6 日首家医院完成项目实施,新签合同订单金额同比持续快速增长,中标多个千万 级以上的智慧医院项目。此外 11 月 19 日,公司与复兴健康建立长期战略合作关系, 共同推进互联网医疗的线上线下一体化,第一批信息化建设上线项目合同金额为 8000 万元。
全面布局互联网+医疗健康,创新业务收入明显增长。公司实施“4+1”发展战略 (云医、云药、云险、云康+创新服务平台),打造互联网+医疗健康生态格局,创新 业务收入明显增长。“云医”方面,公司通过纳里健康平台为实体医院提供互联网医 院模式,2021 年前三季度在线订单实现高速增长,收入同比增长 104.62%。“云药” 方面,公司通过 RiNGNEX 平台已在全国范围内连接了 8 万多家药房,2021 年前三 季度收入同比增长 40.90%。公司互联网医疗健康业务收入 2021 年前三季度同比增 长 636.14%。“云险”方面,公司 2021 年前三季度累计中标 20 个省级医保信息平台 项目,收入同比增长 161.30%。
2、创业慧康
“一体两翼”加医保事业部业务板块协同发展。公司以医疗信息化业务为“一体”,医 疗互联网业务、医疗物联网业务为“两翼”,联合医保业务协同发展,构建横向业务 发展经营模式。2021年前三季度,公司医疗行业收入为10.77亿元,同比增长22.84%; 医疗卫生信息化软件销售收入快速增长,同比增长达到 26.58%,平均毛利率为 62.76%,盈利能力提升。
启动“慧康云 2.0”发展战略,把握医疗云化机遇。随着医疗信息化发展,医疗云化产 品逐渐被行业所认可,政府与医院建设需求预计将逐步释放,预计未来我国医疗云 也将达到百亿甚至千亿的规模。公司启动了“慧康云 2.0”的整体云化转型发展战略, 计划在云端构建完成一个完整的医卫应用服务和医卫健康服务云平台,并引入数据 中台新特征,逐步实现软件应用与服务的上云发布。目前公司已有云 HIS 整体解决 方案、运维云平台、健康云平台、5G+危重症协同救治云等云化产品发布,把握医 疗云化机遇。(报告来源:未来智库)
云计算赋能行业转型发展。新冠疫情的冲击后,各行业企业对于数字化转型与业务 模式创新的需求明显增长,通过数字化转型赋能企业发展创新是经济市场的总体趋 势。通过云计算进行数字化转型是企业对经营降本增效、发展创新需求的关键助力,95%的企业认为使用云计算 可以降低企业的 IT 成本,有 23%的企业 IT 成本能实现 30-35%的成本降低,有超过 40%的企业表示云计算有效提升了 IT 的运行效率。
政策助推企业数字化转型进程。2021 年 3 月出台的“十四五”规划进一步明确企业 数字化转型发展的战略重要性,重点推动以混合云为重点培育行业解决方案、系统 集成、运维管理等云服务产业;这一规划也是对去年《关于加快推进国有企业数字 化转型工作的通知》与《关于推进“上云用数赋智”行动培育新经济发展实施方案》 等政策的进一步推动和深入部署;国家政策的推动扶持将为中国云服务市场后续发 展奠定基础并指明方向。
亚马逊、谷歌、微软等海外云计算巨头收入保持增长。从公有云细分市场来看,亚马逊 AWS 业务、微软、谷歌、IBM 占领 了全球近半的 IaaS + PaaS 市场,其中亚马逊 AWS 业务市占率第一,微软和谷歌紧 随其后。在企业云服务业务营收上,在 2021 年第三季度中,微软、亚马逊 AWS、 谷歌业务营收分别达到 169.64 亿美元、161.1 亿美元、49.9 亿美元。近三年亚马逊、 谷歌、微软单季度营收整体呈增长趋势,显示海外云计算市场旺盛需求。
中国 SaaS 产业仍在快速发展期,市场集中度低。我国 SaaS 市场起步时间晚于全球 SaaS 产业,在过去的十年中快速发展,从市场规模和企业对 IT 投入占比等方面看, 我国 SaaS 市场仍然处成长发展阶段,IDC 预计 2021 年中国 SaaS 市场继续保持 34% 左右的增长率,达到 666 亿元的市场规模。在市场格局方面,国内 SaaS 产业厂商 多,通用型 SaaS 和垂直型 SaaS 的细分行业中的头部厂商不尽相同,我国 SaaS 产业前十大公司市占率总占比仅为 34%。未来有望随着 产品标准化提高,我国 SaaS 市场集中度有望提高。
IaaS、PaaS 市场竞争格局稳定,头部厂商集中。PaaS 行业产品中,公有云与非公 有云的部署方式没有显著差异;其中,阿里云一骑绝尘,市占率达到 37.9%,成为 IaaS 与 PaaS 市 场的头部云服务供应商,华为云与腾讯云分别占领 11.2%和 10.9%的市场份额,竞 争胶着。
云计算构架形态不断发展,以容器、DevOps 与微服务为核心的云原生技术持续落 地。近年来,云计算架构形态逐渐发展到以容器、DevOps 与微服务为代表的云原生 技术,打破了原先单一的云基础设施服务架构,提升了云服务的敏捷性、可扩展性 和资源利用率,为用户提供更加高效的集成性云服务平台。目前我国的云原生技底 层核心技术日臻成熟,采纳率也在不断提升,其他一些细分领域的新技术仍在发展 优化,例如云原生存储与云原生安全等。在用户端,云原生的技术价值被广泛接受会进一步促进云原生发展落地应用, 加速推动了云原生核心技术在企业中的采纳率。
数字中国建设拉动政务云需求,建设重点从基础设施到数据融合。从 2013 年出台 的《基于云计算的电子政府公共平台顶层设计指南》政策开始,中国政府云行业全 面起步,受益于政策红利和技术革新,市场经历了快速发展。2020 年受到疫情影响, 地方政府的财政预算收紧,政务云市场增长放缓。但随着疫情影响逐步消退,政务 云市场增速恢复,市场规模预计将在 2023 年达到 1114.4 亿元。目前我国已经完成 了政务云产业大体上的基础设施建设,未来将会通过配套政策对政务云架构进行整 合优化,从建设信息化基础设施过渡到新一代数据融合、信息共享的政务云系统。 在地理分布上,未来的建设重点将延伸到腰部区域的地市级政府部门;在政务云的 竞争格局上,预计随着行业不断成熟,未来中国政务云会形成“产品+技术”与“集 成+运营”两个领域内的竞争形式。(报告来源:未来智库)
重点公司分析:
1、金山办公
授权业务、订阅业务均实现快速增长。2021 年第三季度,公司办公软件授权业务收 入3.55亿元,同比增长41.19%;办公服务订阅业务收入3.89亿元,同比增长56.13%。 截至 2021 年 9 月 30 日,公司主要产品月度活跃设备数为 5.21 亿,同比增长 14.00%, 环比增长 3.99%。
提升信创生态服务能力,带动授权业务增长。公司加入可信计算联盟,协同合作伙 伴构建以文档服务为核心的多维合作方案,推动公司云端产品与数字政府、国资云 项目的有效融合;利用云和协作技术能力,实现了公务业务在线办理、政务办公场 景的全面打通。此外公司在行业信创市场积极参与试点工作,未来规模化应用将带 动业绩增长。
2、用友网络
加速云服务业务转型。公司正在持续落实用友 3.0-II 战略与经营规划,结构性加强 中型企业市场业务,通过剥离金融业务,未来将深耕云服务及软件主业。公司 2021 年前三季度实现营业收入 49.32 亿元,同比增长 6.8%;其中云服务业务收入 25.26 亿元,同比增长 83%,占公司云服务与软件业务收入的 54.2%,较半年度占比增加 3.2 pct,较去年同期占比增加 17.5 pct。公司 ARR、云服务业务合同负债、订阅相关 合同负债的快速增长,将有效保障未来公司云服务业务收入及订阅收入的持续增长。
技术研发力度加大,战略生态持续融合。公司持续加强研发投入力度及研发人才引 入力度,2021 年前三季度研发投入 15.6 亿元,同比增长 42.2%。公司云原生、微服 务技术工程化能力提升,迭代了新一代的 DevOps 平台。此外公司将继续将用友 BIP 作为其战略发展的核心,将云市场、服务一体化、战略联盟等生态进行深度融合, 有力支撑云服务业务的优化发展。
7.1. 低级别车型渗透率上升,高级别车型在特定场景落地
L3 级车型实现量产能力。2020 年是 L2 级自动驾驶向 L3 级自动驾驶升级的关键一 年,多家车企宣布技术上可以实现 L3 级别车型的量产,跨入智能驾驶汽车发展的 新阶段。受限于 L3 阶段复杂的驾驶权交接,以及所涉及的责任划分问题,目前尚 未有完善的法律框架规范,因此实际并未能进行新车销售。但跟随汽车行业电动化、 网联化、智能化、共享化趋势,全球各大车企持续加强自动驾驶研发,纷纷制定高 级别自动驾驶车型的量产时间规划。
高级别自动驾驶 Robotaxi 正式开放商业化试点。高级别 L4、L5 级智能驾驶汽车已 在细分场景落地,如自动驾驶出租车 Robotaxi、无人巴士 Robobus、无人配送、封 闭园区物流等。其中 Robotaxi 的技术难度相对较高,2021 年 6 月 17 日,百度 Apollo 与北汽 ARCFOX 极狐联合发布 L4 级自动驾驶出租车 Apollo Moon,在安全性、可 靠性与成本等方面实现突破,为 L4 级车型实现规模化量产应用奠定基础。
2021 年 11 月 25 日,北京正式开放国内首个自动驾驶出行服务商业化试点。在北京经开区 (亦庄)60 平方公里范围内,百度和小马智行首批获准开展商业化试点服务,并分别 投放约 70 辆和 30 辆自动驾驶车辆,百度已在试点期间通过旗下自动驾驶出行服务 平台“萝卜快跑”完成收单付费。国内其他企业如文远知行、元戎启行等也皆有对 外开放的 Robotaxi 运营项目。此外 2021 年 9 月 9 日,江铃汽车联袂文远知行发布 中国首款 L4 级自动驾驶轻客(WeRide Robovan),并与中通快递签署战略合作协议, 布局无人货运领域。未来,WeRide Robovan 的量产和商业化落地将推动建立同城货 运的自动驾驶新格局。
无人配送车有望较快落地。面向快递、外卖、闪送等场景实现无人化配送,是解决 “最后一公里”末端配送问题的重要方案。我国相对较大的人口密度和较高的配送 需求,叠加疫情影响下的非接触式场景,无人配送需求旺盛。国内企业积极开发探 索,代表公司主要包括两类,一类是以新石器、行深智能等为代表的初创公司,另 一类是各大物流、电商和外卖巨头,如菜鸟、京东、苏宁及美团等。相较 Robotaxi, 无人配送车商用有望较快落地。阿里、京东已分别投用 350 多辆和近 400 辆智能快 递车,在部分城市实现常态化运营。2021 年 5 月,在第八届国际智能网联汽车技术 年会上,北京市高级别自动驾驶示范区为首批无人配送车头部企业颁发了无人配送 车车辆编码,首次给予无人配送车相应路权。京东、美团、新石器三家企业成为国 内首批获得无人配送车编码的企业,并获准在示范区公开道路上路。
7.2. 智能驾驶产业生态蓬勃发展
高通:发力自动驾驶领域,汽车业务有望高速增长
布局四大领域,汽车业务高速增长。高通自 2020 年开始布局智能驾驶领域,目前其 汽车业务涵盖的四大领域包括车载网联以及 C-V2X、数字座舱、ADAS 与自动驾驶 和云侧终端管理。2020 年,高通首次推出面向 ADAS、AD 的 Snapdragon Ride 平 台,2021 年宣布进一步扩展 Snapdragon Ride 平台,通过面向 ASIL-D(汽车安全完 整性等级 D 级)系统设计的全新安全级 SoC,可以实现多层级 ADAS(先进驾驶辅 助系统)/AD(自动驾驶)功能,从而支持 L1-L4 级别自动驾驶系统。2021 财年, 高通汽车相关业务营收为 9.7 亿美元,同比增长 51.40%,展现出较为强劲的增长势 头。高通预计,汽车业务年营收将在 5 年后增长至 35 亿美元,10 年之后将达到 80 亿美元。
华为:推出全栈解决方案,发布合作车型
推出 HiCar 解决方案,加大研发投入。2019 年 5 月,华为成立智能汽车解决方案 BU 部门,并在 10 月 30 日年度新品发布会上,正式发布全栈智能汽车解决方案品 牌 HiCar。该方案包括 1 个全新的计算与通信架构和 5 大智能系统,智能驾驶,智 能座舱、智能电动、智能网联和智能车云,以及激光雷达、AR-HUD 等全套的智能 化部件。2021 年 4 月智能汽车解决方案 BU 新品发布会上,华为推出了 HI 五大新 品,包括鸿蒙 OS 智能联网座舱,智能驾驶计算平台 MDC 810,高分辨 4D 成像雷 达,“华为八爪鱼”自动驾驶开放平台以及智能热管理系统。2021 年华为在自动驾 驶领域继续加大研发投入,预计对智能汽车业务的投资将超过 10 亿美元。
与车企合作加深,发布量产车型。2021 年 4 月,北汽新能源汽车品牌极狐发布全新 车型阿尔法 S HI 版,通过搭载华为 ADS 自动驾驶系统和鸿蒙系统,借助 400 TOPS 算力芯片、3 颗激光雷达、6 颗毫米波雷达、12 个摄像头和 13 个超声波雷达,该款 车型可以实现城区自动驾驶。此外,今年 9 月份北汽新能源与华为签署全面业务深 化合作协议,将进一步共享华为的渠道销售资源。除北汽新能源外,赛力斯、长安、 广汽埃安新能源等车企或品牌也与华为积极开展合作。
驭势科技:发布 UiBox 解决方案,实现无人物流运营
驭势科技成立于 2016 年,致力于为全行业、全场景提供 AI 驾驶服务,做赋能出行和 物流新生态的 AI 驾驶员。公司服务客户包括上汽大众、中国一汽、东风汽车、威 马、宇通等车企以及长沙黄花机场、长安民生物流、香港国际机场、重庆保税港等 大型物流转运站,业务范围涵盖基于厂区和机场的无人物流解决方案、公共出行场 景的无人小巴以及 Robotaxi 等领域。2019 年 11 月,驭势科技在上汽通用五菱厂区 开启无人物流常态化运营,开创国内首条厂区无人物流线路的常态化运营。
截至 2021 年 1 月,该项目无人物流车(去安全员)实际运营里程超 30 万公里,常态化 运营的无人驾驶车辆有百台规模。2021 年 1 月,驭势科技完成 C 轮超 10 亿元人民 币融资,获得国家制造业转型升级基金的战略注资。2021 年 9 月世界智能网联汽车 大会上,驭势科技正式发布面向城市服务的 L4 级自动驾驶解决方案 UiBox,以及 基于该方案的首款落地产品无人配送车,以推动“AI 驾驶员”在各类城市服务场景 的应用。2021 年 12 月 8 日,禾赛科技和驭势科技达成战略合作协议,禾赛将为驭 势科技提供高性能的激光雷达解决方案,潜在应用场景包括无人驾驶出租车、无人 公交、无人物流等。(报告来源:未来智库)
重点公司分析:
1、德赛西威
国际领先的移动出行科技公司。德赛西威专注于电子化与集成化相关产品及技术的 研发,聚焦于智能座舱、智能驾驶和网联服务三大业务领域,为客户提供提供以人 为本、万物互联、智能高效的整体出行解决方案。
持续获得新项目订单,推动营收快速增长。2021 年前三季度,公司实现营收 63.03 亿元,同比增长 46.65%,归母净利润为 4.91 亿元,同比增长 54.36%。新产品商业 化落地带来新项目订单,智能驾驶产品获得理想汽车、小鹏汽车、蔚来汽车等客户 新订单,智能座舱域控制器、大屏化座舱产品等座舱产品获得一汽丰田、长城汽车、 吉利汽车、广汽乘用车等核心客户的新项目订单,充足的订单储备将促进公司业务 的快速发展。
把握智能驾驶发展机遇,将受益于英伟达芯片放量。全自动泊车系统和 360 度高清 环视系统等产品已批量供货,融合全自动泊车、代客泊车、高速自动驾驶辅助等高 级别自动驾驶功能的产品迭代落地,成功突破上汽通用、长城汽车等白点客户。2021 年上半年,公司智能驾驶业务快速增长,营业收入同比增长 182.68%。同时,公司 作为英伟达国内唯一合作方,将率先推进基于英伟达 Orin 芯片的自动驾驶域控制器 IPU04 的规模化量产,且已与理想汽车就此展开项目合作。未来,英伟达自动驾驶 芯片放量将直接带动公司收入增长。
2、中科创达
全球领先的智能操作系统产品和技术提供商。公司以智能操作系统技术为核心,专 注于 Linux、Android、RTOS、鸿蒙等智能操作系统底层技术及应用技术开发,聚焦 人工智能关键技术,助力并加速智能软件、智能网联汽车、智能物联网等领域的产 品化与技术创新,为智能产业赋能。
领跑边缘计算,成为 HarmonyOS Connect ISV 合作伙伴。中科创达子公司创思远 达已加入欧拉开源社区,并发布两款基于欧拉操作系统面向边缘计算领域的商业发 行版:ModelFarm 和 IoTHarbor。此外,公司获得华为认证成为 HarmonyOS Connect ISV 合作伙伴,完成 HarmonyOS Connect 全套餐集成适配,面向嵌入式 WiFi+BLE 芯片的操作系统融入鸿蒙生态,可以实现智能家居、智能教育、智能照明等全场景 的应用。
(本文仅供参考,不代表我们的任何投资建议。如需使用相关信息,请参阅报告原文。)
精选报告来源:【未来智库】。未来智库 - 官方网站
版权声明:我们致力于保护作者版权,注重分享,被刊用文章【长安大学vpn(计算机行业深度研究)】因无法核实真实出处,未能及时与作者取得联系,或有版权异议的,请联系管理员,我们会立即处理! 部分文章是来自自研大数据AI进行生成,内容摘自(百度百科,百度知道,头条百科,中国民法典,刑法,牛津词典,新华词典,汉语词典,国家院校,科普平台)等数据,内容仅供学习参考,不准确地方联系删除处理!;
工作时间:8:00-18:00
客服电话
电子邮件
beimuxi@protonmail.com
扫码二维码
获取最新动态
