相信大部分同学对于非全日制研究生的印象还依旧是:含金量低、又水又贵,用人单位不认可。
本科阶段的学生是想通过考研跨越到更广阔的平台发展,但学生一般无法接受非全日制高额的学费;用人单位希望招到高学历人才,又不太确信非全日制培养的学生是否能满足公司的发展,所以也不敢冒这个险。
任何事物存在就有他的意义,非全日制研究生亦然。既然大家对非全日制有这么多“误解”,那今天就给大家分析一下非全日制研究生的背景特点、取消非全日制的院校以及非全日制的奖励政策吧。
非全日制包含两类考生:
1、同等学力申硕的单证研究生,只有学位证;
2、参加全国统考的双证研究生,这类与全日制的学习流程是相同的:初试复试——上课学习——结业考试——论文答辩——取证毕业。
非全日制研究生的针对人群:
主要是针对想提升学历的在职人员,另外一些专业硕士的学费较为昂贵,所以对一些读研成本有预算的小伙伴来说,一边工作一边学习是不错的方案。
非全日制研究生的报考限制:
应届本科生不能报考工商管理(MBA)、公共管理(MPA)、工程管理、旅游管理、工程硕士中的项目管理、教育硕士中的教育管理、体育硕士中的竞赛管理。当然,具体要以各大招生院校的招生简章为准。
非全日制研究生的学制:
学制一般比全日制长半年到一年,安排周末或者晚上进行学习。
读博方式及证书差异:
非全日制研究生只要满足博士报考条件即可考博。硕士毕业证书上标注非全。
非全日制研究生的特点:
学习形式多样,包括在职攻读专业学位和同等学力申请学位;宽进严出,非全日制研究生想要获得学位,必须在课程修读与学位论文上付出巨大的努力;全成本收费,一方面学生必须按照修读学分缴纳学费,另一方面学生无法获得贷款和补助。但也有一些院校给非全日制研究生补助,具体有哪些,老师在下面会分享给大家。
(此处已添加小程序,请到今日头条客户端查看)非全日制学费较高,一般是不提供奖助学金的,也不提供住宿,这也是很多考生宁愿再考一年,也不会选择调剂到非全日制的原因。其实大家有所不知,有些院校也为非全日制研究生设置了奖学金,甚至还有诚意奖学金(针对第一志愿报考该院校并且录取的人)。下面就给大家介绍对非全日制研究生有奖励的宝藏院校。
清华大学MBA项目(非全日制),高达36.8万。除了入学奖学金,还设有院长奖学金、卓越奖学金、优秀奖学金、不忘初心奖等各项奖学金。
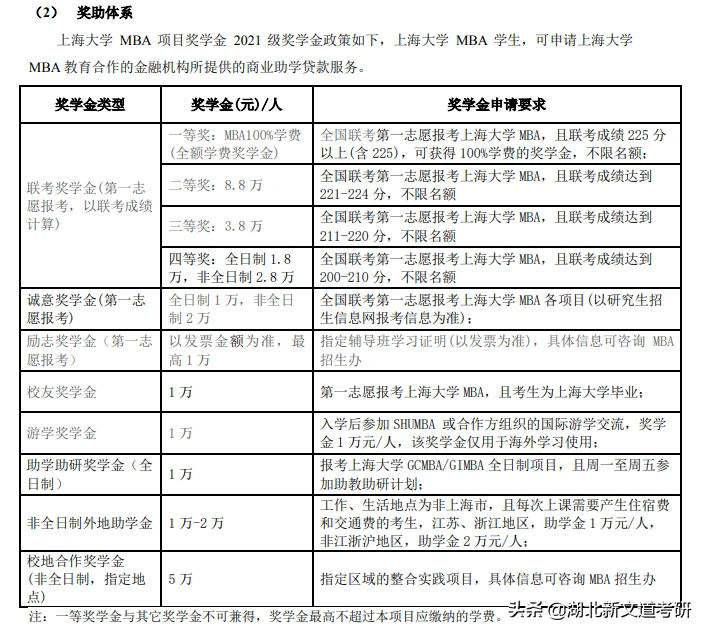
上海大学除了入学奖学金,还设有院长奖学金、卓越奖学金、优秀奖学金、不忘初心奖等各项奖学金。
华东理工大学相比2020年,2021年奖学金政策一等没有变化,等同于100%的学费,二等、三等为10万、5万。
非全日制研究生近些年也越来越受到大家的追捧,对于企业不认可这一点,教育部多次强调各单位要落实全日制和非全日制平等竞争等原则。北京市民政局就曾在其招聘要求中把非全日制和全日制放在同等地位。
非全日制研究生不管是对于个人或是企业都具有很大的优势,个人可以在工作中不断地完善自己,能把学到的知识落实到工作实践中,企业招能收到工作能力和学习能力并存的员工,从而更好的促进公司进步。
总的来说,非全的发展前景和社会认可度都将稳中向好,未来可期。
版权声明:我们致力于保护作者版权,注重分享,被刊用文章【华东理工大学在职研究生(在职非全日制研究生学费全免)】因无法核实真实出处,未能及时与作者取得联系,或有版权异议的,请联系管理员,我们会立即处理! 部分文章是来自自研大数据AI进行生成,内容摘自(百度百科,百度知道,头条百科,中国民法典,刑法,牛津词典,新华词典,汉语词典,国家院校,科普平台)等数据,内容仅供学习参考,不准确地方联系删除处理!;
工作时间:8:00-18:00
客服电话
电子邮件
beimuxi@protonmail.com
扫码二维码
获取最新动态
