北京科技大学已于近日公布2020年本科招生章程,本文主要解析北科大今年的本科招生章程,且向各位考生及家长介绍北科大近年普通批次的招生变动及专业建设情况。
北京科技大学是中华人民共和国教育部直属的全国重点大学,该校为国家“211工程”、“世界一流学科”建设高校。北京科技大学有海淀和管庄两个校区,招生章程中公布的本科办学地点为海淀校区。
北京科技大学在录取阶段依据各省的要求划分比例,对于实行平行志愿的省份调档比例一般控制在105%以内,实行顺序志愿的省份一般会控制在110%以内,具体的情况需详见考生所在省的相关规定。
该校的外国语言文学类专业(含英语、日语、德语)仅招收英语语种考生,如果考生所在省的省级招办组织外语口试,考生须参加英语口试且成绩合格方可报考该专业。
更多信息请详见《北京科技大学2020年本科招生章程》。
表 1 北京科技大学本科招生政策
数据来源:北京科技大学本科招生网
注:1.以上仅包含部分招生信息,以上不含特殊类型招生,具体详见北京科技大学本科招生网;2.顺序志愿:“顺序优先、成绩排序”,平行志愿:“分数优先,遵循志愿”;3.分数清录取规则:将进档考生按照成绩高低区分文理分别排队,依次逐个安排专业。
由图1可以看出北京科技大学2017-2019年普通批次招生计划近3年的招生计划有小幅上涨,其中2019年理科的招生计划较2017年增加了6%,综合改革地区的招生计划增加了4%。
图 1 2017-2019年北京科技大学普通批次招生计划
数据来源:北京科技大学本科招生网
注:1.新高改地区包括:上海、浙江;2.西藏数据缺失。
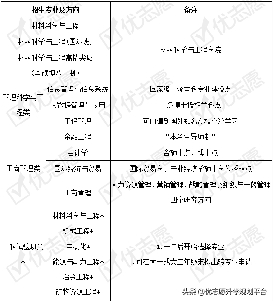
表2为北京科技大学2020年的招生专业,23个招生专业(类)覆盖13个学院。
高等工程师学院的工科试验班以大类招生,含6个专业,在经过1年的基础培养后根据学生的学习成绩、综合表现和志愿进行专业分流。除招生时有特殊规定的专业,其他专业可在大一或大二学期末申请转专业。
数理学院的理科试验班采用的是“3+X”创新人才培养模式,每年招收90人。第3个学期在全校范围内自主选择专业,前3个学期排名前50%可申请本博直读,前3个学期排名前50%,4至6学期所在专业排名前50可保研。该学院的应用物理学专业含黄昆英才班,黄昆英才班为北京科技大学和中国科学院半导体研究所合作培养,专业方向为“半导体物理与器件方向”,英才班由每年大一结束时从全校理工科学生中选拔30名左右的优秀学生组成,其中50%的毕业生可直接保研到中科院。
更多招生专业(类)详情请见北京科技大学本科招生网。
表 2 招生专业(类)基本介绍
数据来源:北京科技大学本科招生网
注:1.*:卓越计划;2.具体招生专业介绍详见院校官方网站。
表3仅展示北京科技大学同为国家一级重点学科和世界一流学科建设学科的学科,其中土木与资源工程学院的矿业工程在第四轮学科评估中的评级为B+,学科实力稍弱。考生报考专业时除自身意愿外,可参考学科建设情况进行报考,第四轮学科评估等级较高、为国家级重点学科(含培育)或世界一流学科建设学科的下属专业可作为报考首选方案。
表 3 北京科技大学学科建设(部分)
数据来源:中国学位与研究生教育信息网、中华人民共和国教育部、北科大官网。
特别声明:本文为优志愿原创作品。未经著作权人授权,禁止转载和使用,否则将承担法律责任。
版权声明:我们致力于保护作者版权,注重分享,被刊用文章【北京科技大学土木与资源工程学院(北京科技大学2020招生政策详解来了)】因无法核实真实出处,未能及时与作者取得联系,或有版权异议的,请联系管理员,我们会立即处理! 部分文章是来自自研大数据AI进行生成,内容摘自(百度百科,百度知道,头条百科,中国民法典,刑法,牛津词典,新华词典,汉语词典,国家院校,科普平台)等数据,内容仅供学习参考,不准确地方联系删除处理!;
工作时间:8:00-18:00
客服电话
电子邮件
beimuxi@protonmail.com
扫码二维码
获取最新动态
