民主与科学是一个国家发展的重要源泉,而这一切都离不开教育的传播!
泉州,又称鲤城,是一个比较美好的词汇,小编听过他还有一个名称“光明之城”,是一个美好的象征!它也是我国福建省的地级城市,是国家首批历史文化名城,当然,他最出名的是华侨之乡,不过,小编今天要讲的是他的教育情况!
目前为止,泉州市共拥有18所高等院校,其中本科高校就有5所,在中国享有极高的声誉,特别是华侨大学,吸引了很多学生报考,不仅如此,由于历史文化的影响,该市的外来人员比较多,而境内的中小学数量也可以供应孩子们得到充足的学习机会。
近期,小编了解到,泉州市又将迎来一所新学校的建立,进一步增强当地的高等教育水准,让我们一探究竟吧!
中国科学院大学智能制造学院(一期)的建立
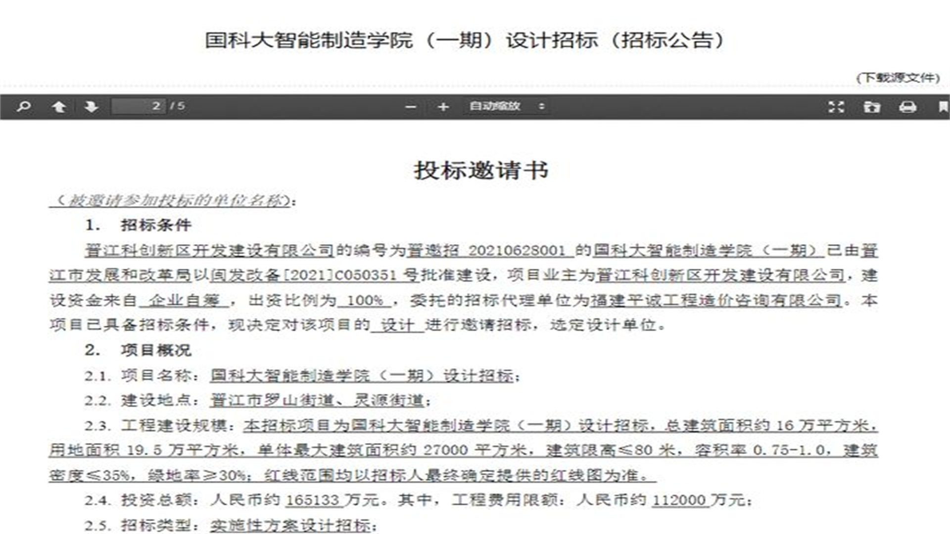
新校计划投资金额约为16亿元,对于一所大学来说,资金充足,另外新校的总建筑面积达到了16万平方米,用地面积大约为19.5万平方米。
目前,该校迎来新动态,将会进行设计招标!而且,这个新项目主要位于晋江市的罗山街道、灵源街道,位于这片区域的住户可以细心观察一下,“家门口的大学”马上就来啦!除此之外,有资料显示,新校计划到2030年,学生的总规模将达到3000人,而且相应的导师人数要在200人以上。
新校背靠中国科学院大学,所以在学术资源上拥有绝对的优势,而且小编了解到,新校的地址旁边就是泉州的智能装备等的创新之地,因此,方便学生的实践学习,以培养多元化的、具有国际影响力的人才为主,建设健全每个学生的全方位发展!
并且国科大智能制造学院是晋江科创新区的核心项目,而这块区域在省内的规划建设中,是以福建“中关村”为目标,打造省内的创新、科研基地,目前为止,计划总投资市103亿元,规划占地为2856亩!
结语
不管是新校也好,社区改造也好,对于当地居民都是百利而无一害的事情,特别是我们要积极响应祖国的号召,建设新社区,新城市,成为新人类,以青春之我,创建青春之国家!
好了,小编今天的知识播送就到这里结束啦,欢迎大家评论区说出自己的看法,积极点评哦!
版权声明:我们致力于保护作者版权,注重分享,被刊用文章【晋江大学(耗资16亿)】因无法核实真实出处,未能及时与作者取得联系,或有版权异议的,请联系管理员,我们会立即处理! 部分文章是来自自研大数据AI进行生成,内容摘自(百度百科,百度知道,头条百科,中国民法典,刑法,牛津词典,新华词典,汉语词典,国家院校,科普平台)等数据,内容仅供学习参考,不准确地方联系删除处理!;
工作时间:8:00-18:00
客服电话
电子邮件
beimuxi@protonmail.com
扫码二维码
获取最新动态
