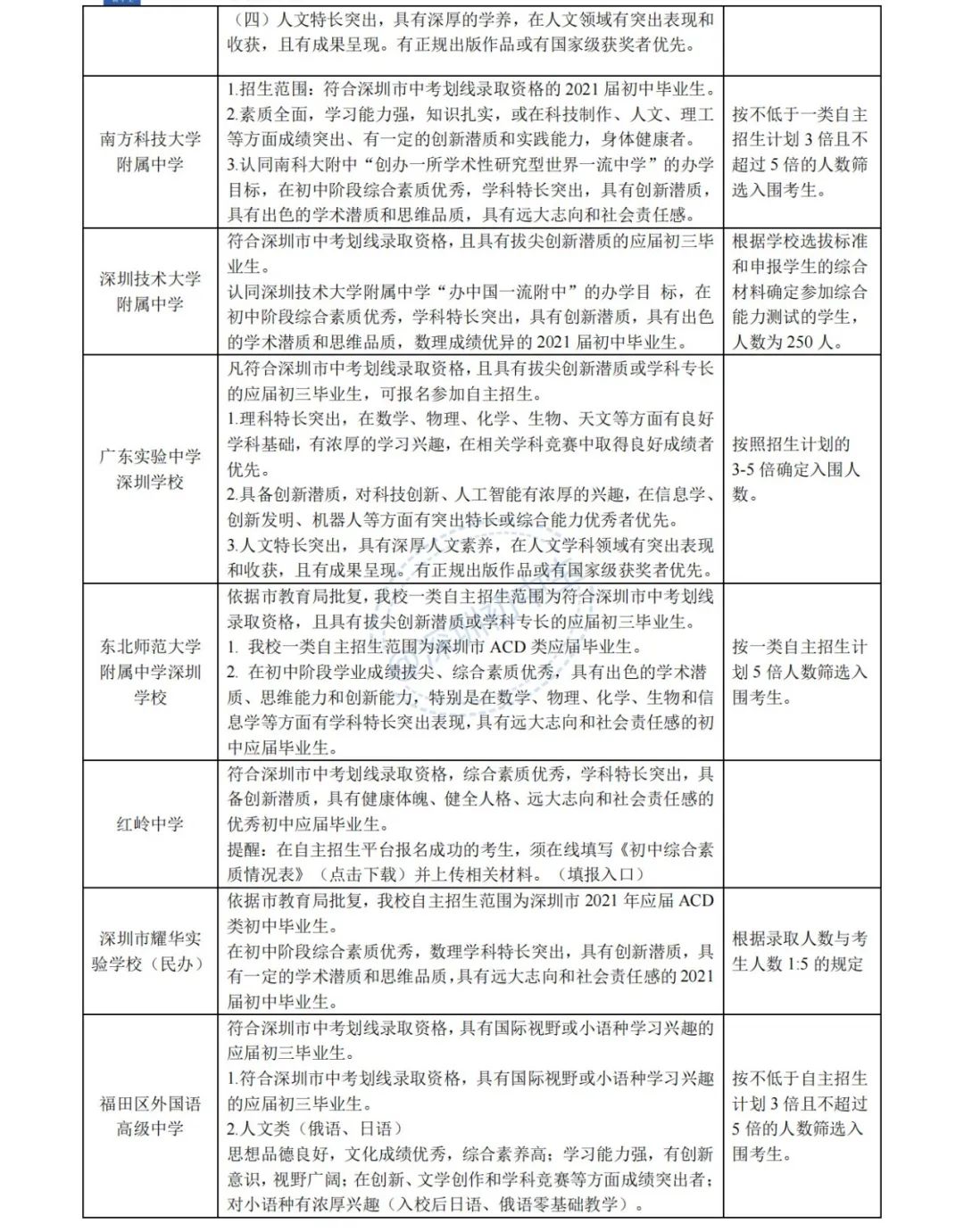
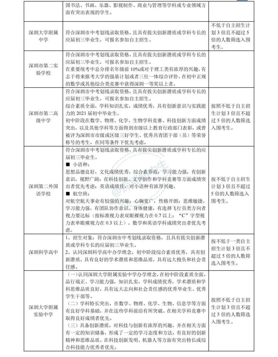
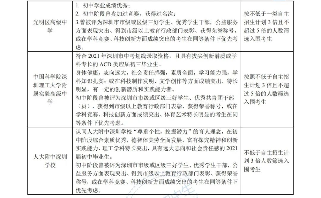
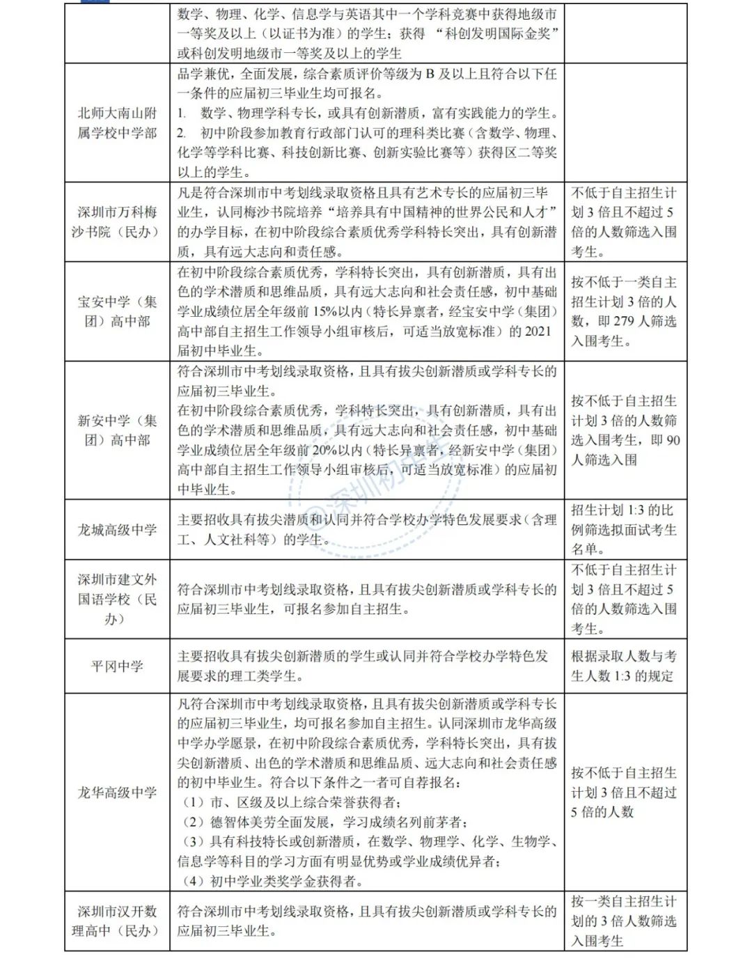
2021深圳中考自主招生计划招收共4508人,一类招生2582人,二类招生1926人。四大名校自招额1035个,十大名校自招名额1586个。这些名额中有很多学生能够凭借在学校考核的优秀表现从而获得降分录取。自主招生对于有相应条件的学生来说,可谓是通往高中名校的一条“捷径”。
满足中考报名条件的应届毕业生,部分学校会设置最低控制线。建议学生选择学校报名时,先自我预估下,中考成绩能否达到这个最低控制线。如果达不到最低控制线,那就不建议报名。
2022深圳中考自主招生预计在6月中旬报名,一类网上报名(招生办官网),二类线下报名,自主招生只能报名一所学校。其中,一类自主招生学校会根据学生报名信息进行筛选,只有一部分学生有资格参加学校的招生考试。2022自主招生考核时间为7月2日至3日。
深圳自主招生是根据学生中考成绩及学校考核成绩的综合成绩进行录取。2021年自主招生录取的权重是中考成绩占60%,学校考核成绩占40%。即:综合成绩=学校考核成绩x40%+(中考成绩/610)x100x60%。
自主招生一类是网上报名,每个考生在报名时需填写个人简介、特长及达到的相关等级或水平、参与社会工作情况等信息。学校考核的内容为语数外理化+面试,偏向于招收有学科特长的学生。有竞赛获奖、数理化成绩好的相对而言更有优势。
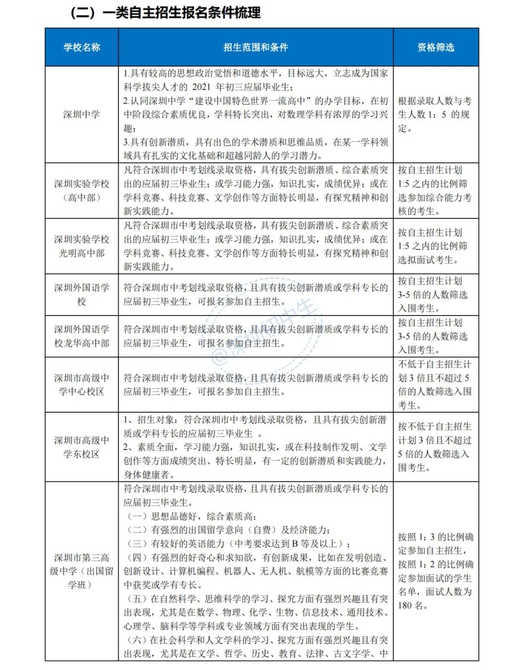
(一)2021一类自主招生计划
版权声明:我们致力于保护作者版权,注重分享,被刊用文章【自主招生报考条件(深圳中考自主招生政策解读)】因无法核实真实出处,未能及时与作者取得联系,或有版权异议的,请联系管理员,我们会立即处理! 部分文章是来自自研大数据AI进行生成,内容摘自(百度百科,百度知道,头条百科,中国民法典,刑法,牛津词典,新华词典,汉语词典,国家院校,科普平台)等数据,内容仅供学习参考,不准确地方联系删除处理!;
工作时间:8:00-18:00
客服电话
电子邮件
beimuxi@protonmail.com
扫码二维码
获取最新动态
