父母最应该做的,是努力去看见真实的孩子。
文 / 巴九灵
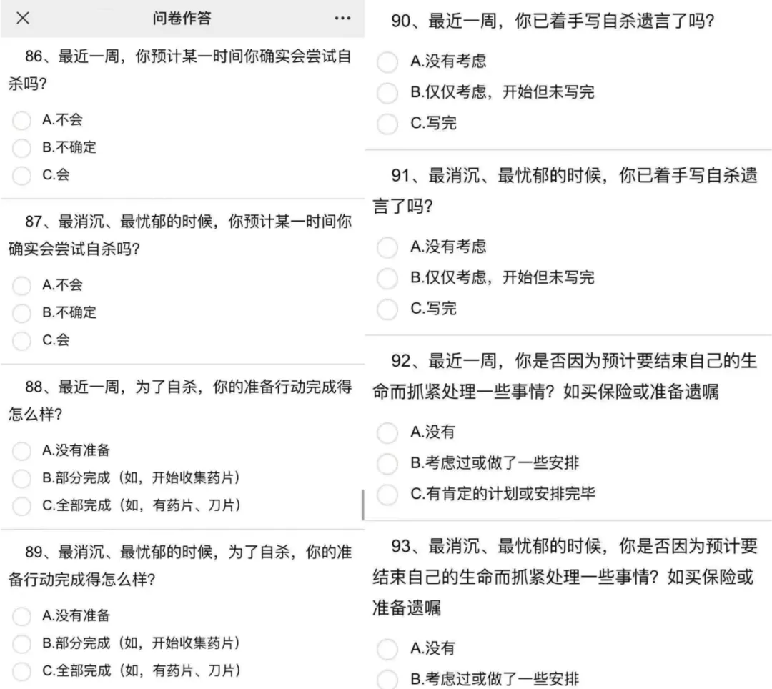
近日,上海市长宁区的一份中小学生心理健康测评,因多处提及“自杀”,遭到家长的集体反感,被推上热搜。
据网传截图显示,这份问卷共120多道题,其中数十题与自杀内容相关,比如:“你最近一周主动尝试自杀的愿望程度如何”“最近一周,你已着手写自杀遗言了吗”“最近一周,为了自杀,你的准备行动完成得怎么样”……
在热搜讨论中,许多家长表示反对和抵制,甚至称其为“引导孩子自杀”“自杀教科书”。
据财新报道,上海市民办包玉刚实验学校的四、五年级学生参与了测评,这所学校的小学部家委会对此发表了书面质疑,理由是:测试量表中有38道题“不恰当”引用了贝克(Beck)自杀意念量表。而贝克自杀意念量表的目标人群是17岁以上可能存在自杀意念的人群。
目前,上海长宁区教育局已要求停止这项调查问卷工作,并表示“相关科室对问卷内容审核把关不严……致以诚恳的歉意,将进一步调查处理”。
这份心理健康测评的问题设置是否合理,还有待商榷。但针对青少年儿童进行心理健康测评这件事本身没有错,而且是一项国家级的行动。
今年7月,教育部办公厅下发《通知》,要求每年面向小学高年级、初中、高中开展一次心理健康测评。
今年10月,教育部回复政协提案时,再次提及对青少年抑郁症的高度重视,要求将抑郁症筛查纳入学生健康体检内容,建立学生心理健康档案。
将抑郁症筛查纳入学生体检,不是小题大做,就如抑郁症真的是一种病,而不是无病呻吟的矫情。多项关于青少年抑郁症的调查数据,已经发出“预警”。
今年3月,中国科学院心理研究所发布的《中国国民心理健康发展报告(2019—2020)》显示,我国青少年抑郁检出率为24.6%,其中重度抑郁的检出率为7.4%,检出率随着年级的升高而升高。
另一份《中国儿童青少年精神障碍流行病学调查》显示,全国儿童青少年精神障碍流行率为17.5%,其中重性抑郁障碍占2.0%。
20%左右的青少年抑郁检出率,意味着5个青少年中就有1个检出抑郁,确实吓人。数据预警,抑郁症正在普遍化和低龄化,但与之相对的,是很多人对抑郁症的认知并不清晰,甚至在已经出现抑郁倾向时,因羞耻感未能及时就医,错过危机干预时机,甚至酿成悲剧。
那么,问题来了,为何青少年抑郁检出率如此之高?如何看待这份上了热搜的心理健康测评?面对青少年心理健康问题,我们可以做些什么?下面,来看看大头的分析。
不管是从专业还是从个人情感角度,我都不赞成这份心理测评。
测评多次提到“自杀”,过于裸露,缺乏对孩子的保护。针对所有孩子的测评,可以从生活情境入手设置问题,比如“在你最伤心时,会先告诉谁”,孩子有三大支持系统“父母、老师、同学”,如果孩子的回答在这些范畴内,就没问题。如果孩子选择“无人可说”,那么需要将这些孩子筛到第二个池子,进行更深入的筛查,必要时启动学校的危机干预系统。
学校开展心理测评的初衷很好,但具体落实时可以设置分层,更细化一些,避免一刀切伤害到孩子。
这份测评中的“自杀”字眼,看起来非常刺眼,但究其原因,更多是文化所致。我国很多心理健康测评大多是引用西方国家编制的测评量表,或根据国情进行了部分修订,而上海市长宁区的这份心理健康测评则是引用了西方修订的自杀量表。
问题出在这里,引用西方的测评量表时,一方面也许并未充分考虑到中西方文化的差异,西方国家追求个体主义,也不讳忌对死亡的讨论,而中国文化下,集体主义高于个体主义,死亡是人们的禁忌;另一方面,没有考虑到问卷的受众人群,种种原因,导致直接使用这份测评量表引来了家长的反感。
但抛开以上仅从测评设置的角度来讲,这份涉及心理健康的测评是相对科学的,因为它旨在收集真实,收集真实的现象才能得出真实的数据,测评才有意义。
孩子做完测评后,家长的注意力应该放在孩子身上,可以跟孩子交流一下感受,而不是立马把矛头指向这个测评,觉得紧张、反感。如果父母在这时忽略了孩子,仅对测评表现出极大的情绪,那这样的家长内心很有可能是在逃避孩子的心理问题。
所以,身为父母,我们应该去努力看见真实的孩子,既不要因自己的想象去低估孩子的承受能力,也不要因自己的想象去夸大孩子的承受能力。
本身青春期就是抑郁高发的年龄,生命中很多重大转折发生在青春期:从家庭走向社会,从父母走向伙伴,从儿童走向成人,性的发育等。青少年抑郁症高发有生理因素。
此外,还有更关键的两点:1. 家庭本应有的一些社会功能退化了;2. 教育内卷。
抑郁症有三个“无”症状:无助(没有明显的情绪,感受不到支持),无用(无价值感),无望(感觉生活无意义)。
孩子作为家庭一分子,本应为家庭做贡献,但现在家庭中我们常听到的却是:“你什么都不用管,只要好好学习。”有的时候孩子也很委屈:“明明是你们不要我做,我只是听话照办了,你们却又反过来说我什么都不会。”
在日复一日的机械化学习中,孩子感到无意义感,不仅无法为家庭做贡献,还会因为成绩不如父母期望觉得“自己是个累赘”,从而感到无价值感。当孩子有情绪时,又因为担心父母的反应而不敢开口诉说。这就陷入了一个负性循环。
在以往的多子女家庭中,许多的社会化功能在家庭中慢慢形成,比如,竞争和合作关系,遇到挫折如何解决,遇到问题可以吐槽倾诉,孩子的背后是有支持系统的。现在多数为独生子女家庭,孩子少了许多竞争合作的体验,也少了兄弟姐妹之间倾诉的机会。
今天多数是独生子女家庭,父母的过度担责,容易剥夺孩子本该拥有的很多价值体验。
另一方面,学校跟老师的初衷是想要父母多多参与孩子的教育,但由于方式不当,适得其反,把本应由学校承担的责任转移到父母身上。比如,老师布置的家庭作业,绝大部分需要家长去批改和订正,有些作业甚至是超出学生能力范围,一定要依靠家长才能完成的。如此一来,家长成为了老师带教班级里的插班生,而家长也因望子成龙心切,顺从了老师的做法。但他们都唯独忽略了孩子的感受。
扩大到社会层面,是人们的价值观影响着教育内卷,教育内卷又反过来影响人们的价值观,这两者之间的关系就如鸡和蛋的关系一般难以说清。
这也是国家出台“双减”政策的原因所在,我认为政策一刀切是有道理的,“双减”政策后不久,国家又颁布了《家庭教育促进法》,将家庭教育问题上升到法律层面,这恰恰说明问题之严重。
孩子在不同年龄段有特定的成长任务要完成。
0—3岁,吃、睡。
3—6岁,玩,不仅玩玩具,还要接触大自然,来达到身心整合。
6—12岁,心理潜伏期,这个阶段的孩子很听话,但容易将心理问题潜伏和压抑在心中。
孩子压抑越多,越容易在青春期出现井喷式的爆发,抑郁症就是爆发的典型状态,除此之外还有很多比如进食障碍等。
这一代青少年抑郁检出率高,与社会环境有关。以我自己来对比,我是70后,是很正常很健康甚至幸福的一代,该学习就学习,该玩就玩,当年我们父母的工作也相对稳定,就是上班下班领工资,身边还有七大姑八大姨的照应。
但现在孩子的成长节奏完全被打乱。从家庭角度看,这一代的很多父母离开家乡来到大城市工作,生存和竞争压力大,邻里关系冷漠,又缺乏支持系统,导致他们一直处于焦虑状态,所以对孩子也是高标准严要求。
做法很简单,把属于孩子自己的事交给孩子,把属于父母的事交给父母,把属于老师的事交给老师,三者各归其位、各司其职,回归到正常的生活和学习状态。
教育方面,国家用“双减”政策等制度规定,让教育回归本真。
家庭方面,需要父母厘清家庭的功能,比如,父亲和母亲的功能职责不同,但在很多家庭,妈妈承担太多,爸爸缺失了陪伴和教育。爸爸的缺失,忙是客观因素,主观原因在于爸爸想进入却不知如何进入,这时候妈妈得允许和放权。我认为爸爸带孩子玩就是很好的参与方式,让孩子在玩中体验竞争、合作、经历挫折等。
治疗抑郁症,我常说六个字:找人玩、找事干。
从学校角度,教育不能太固化,教育不是输入式的,应是互动式的。
我在大学做咨询,发现很多大一大二的学生心理问题严重,追溯到他们的初高中学习生涯,几乎是被固定在一个学习框架中。
学习越固化,孩子越容易抑郁。学校的课程可以丰富些,鼓励孩子用不同的方式去表达,写作也好,画画也好,不在乎写和画得多好,而是让孩子表达出内心的感觉。
人得抑郁症是因为攻击性向内,自我表达与探索就是攻击性向外,来增加孩子对世界的掌控感。为什么有的孩子选择自杀,是因为觉得生活失控,什么都无法掌控,唯一能掌控的只有自己的生命。
家庭也要避免固化,好玩的父母、有弹性的亲子关系,会让孩子处事更灵活,不至于固着和僵硬在一个问题中。
亲子关系中还有很关键的一点——将人和事分开。比如,孩子弄翻了一杯水,父母就会骂:你这个人怎么毛毛躁躁的?孩子只是做错一件小事,父母却将此上升到人有问题这个层面。
父母需要将问题外化出来,告诉孩子:爸爸妈妈永远是爱你的,但我们需要把事情解决了。这样孩子能客观地看待失败和挫折,不至于因为一件小事否定自我,从而培养自信乐观的心态。
长期以来,我国学校、家庭以及社会,有把心理问题当成是思想问题、道德问题的倾向,比如,学生已有抑郁倾向,家长却批评孩子学习态度不积极、不求上进,或者意志不坚定。
如今,国家把抑郁症筛查纳入学生健康体检,筛查抑郁症,可以促进学校和家庭认真对待孩子的心理问题。
在筛查过程中,首先要注意保护学生的隐私,不能因隐私泄露加重学生的心理压力。更不能把心理健康作为综合素质评价的一部分,这会导致学生不配合进行筛查。
其次是要对学生进行个性化的心理咨询、疏导。对于已经患有严重抑郁症的,需要专业医疗、救治;普遍的心理问题,则需要学校加强心理健康教育。
今年7月,教育部办公厅印发《通知》,明确每所中小学至少要配备1名专职心理健康教育教师,高校按师生比不低于1∶4000比例配备心理健康教育专职教师,且每校至少配备两名。
小学生在心理健康辅导课上画的心理画
但现实不容乐观,有些中小学根本没有配备专职心理教师,有的即便配备,也是身兼数职。
从根本上说,重视学生心理健康,是“育人”,而当前不少中小学办学存在应试教育倾向,“育分而不育人”,对心理健康不够关注,有些不但不重视学生发生心理问题之后的疏导,甚至还不断制造心理问题。
关注青少年心理健康,既要及时进行疏导、救治,更要让教育回归育人本位。
作者 | 李梦清 | 当值编辑 | 张文龙
责任编辑 | 何梦飞 | 主编 | 郑媛眉 | 图源 | VCG
版权声明:我们致力于保护作者版权,注重分享,被刊用文章【学校体检的人是妈妈h文(5个青少年中就有1个检出抑郁)】因无法核实真实出处,未能及时与作者取得联系,或有版权异议的,请联系管理员,我们会立即处理! 部分文章是来自自研大数据AI进行生成,内容摘自(百度百科,百度知道,头条百科,中国民法典,刑法,牛津词典,新华词典,汉语词典,国家院校,科普平台)等数据,内容仅供学习参考,不准确地方联系删除处理!;
工作时间:8:00-18:00
客服电话
电子邮件
beimuxi@protonmail.com
扫码二维码
获取最新动态
