江南大学位于江苏,是教育部直属、国家“211工程”重点建设高校和双一流学科建设高校。学校具有悠久的办学历史、厚重的文化积淀,学校综合实力较高、师资力量强大。
其服装设计与工程专业是国家特色专业,江苏省重点建设专业,江苏省品牌专业。源于无锡轻工业学院1985年开办的服装设计专业,是我国最早创办的服装本科专业之一。
*以上均为设计类专业,不包含工程类。
*以上为2022年的考研信息,最新的招生简章尚未公布。
我们可以从招生目录中观察到,2022年江南大学的学硕、专硕以及非全初试理论考试的内容都一样,三者都考“706服装基础理论”。而学硕与其他两者的初试手绘考试侧重点会稍有不同。学硕的考试科目是“505专业综合”,而专硕和非全则是“506综合设计”。下面我们就来先来看看这三门科目都分别考什么内容吧~
*以2022年江南大学招生网公布的考试大纲为准。
科目一、706服装基础理论(学硕、专硕、非全)(150分)
A主要考核内容:
对考生的服装设计、纺织品设计专业基础理论知识进行较为全面的考核。
1、要求考生具备扎实的服装与纺织品设计专业理论知识。
——对服装设计的基本美学原理与中外服装史的基本演变脉络有清晰的把握
——对艺术时尚和流行有较强的敏感和掌控能力
2、同时要求考生具有一定的独立思考和深入研究的能力与方向,能独立分析服装、纺织品设计与文化的相关理论。
B考试构成/题型:
近年,江南大学染服方向理论考试的卷面主要由三大块构成,每块为不同的题型。主要题型有:简述题、名词解释、论述题、简答题、设计评论题等。江南大学染服理论考试的题型每年并不固定。
C考试方式:闭卷笔试,在答题纸上作答。
D限时:180分钟(3小时)
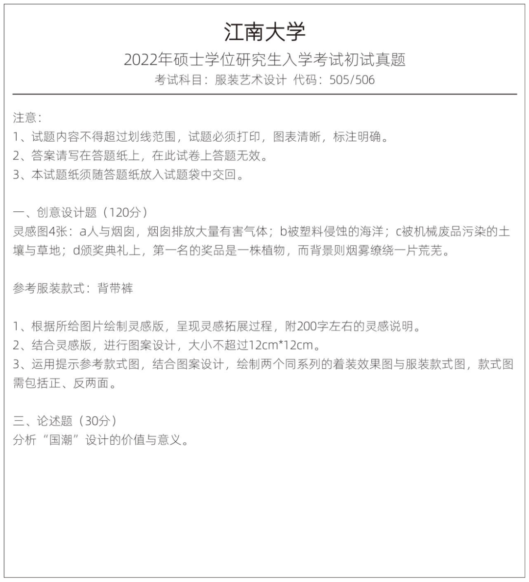
E真题(2022年):
F参考书目:
1、服装学概论(修订版),刘晓刚主编,东华大学出版社
2、中国服装史,张竞琼,李敏编著,东华大学出版社
3、西洋服装史(第二版),李当岐编著,高等教育出版社
科目二、505专业综合(学硕)/506综合设计(专硕)(150分)
A主要考核内容:
*505和506的区别主要体现在考试大纲中的“考核内容部分”。
505专业综合:
该科目分为理论考核与设计创作两个部分。
1、注重考核报考设计学的考生对服装设计领域的相关基础理论知识有较为全面的掌握,对研究方法有较为系统的了解;熟悉本领域国内外发展动态和流行趋势,对设计问题有较为前沿的设计见解,具有清晰的逻辑思维、问题分析能力、解决问题能力和文字表达能力。
2、同时考核学生能以问题为导向,通过创新的设计思维、合理的设计方案以及综合的设计表达与实践应用能力,对设计专题进行准确解答与设计创作。
506综合设计:
要求对报考艺术设计(专业学位)的考生的服装、纺织品设计基础知识和综合设计及实
践能力进行较为全面的考核。通过设计基础原理与设计实践能力的测试、了解:
1、考生的设计效果的基础表现力
2、对设计艺术时尚和流行有较强的敏感和掌控能力
3、较好的相关装饰、细节、结构等方面的综合协调设计能力
4、对形式美感与文化内涵的理解。
B考试构成:
505专业综合主要由两个板块构成,分别为设计题和论述题。其中设计题占120分,论述题占30分。两者之间没有关联。
C考试方式:
1、设计题的考试方式是手绘。近年,江南大学手绘考题的考试形式相对稳定。考题中通常会给出4张灵感图,给出一张款式参考图。要求考生根据4张灵感图画出灵感版,结合灵感版画图案设计。结合款式参考图画具有系列感的服装效果图并附上款式图,在效果图中体现图案设计。
考试涉及的内容比较丰富,主要分为:灵感版、图案设计、设计效果图、设计款式图。
a、灵感版:江南大学所要求的灵感版其实就类似于我们平时课程中做的灵感版,它可以包括色彩、元素、廓形元素、服装材质等等,和平时作业的不同之处就是需要采取手绘形式。
同时我们还需考虑各部分内容组合后的形式感。
b、图案设计:要求具有形式美感、体现主题内容、能够合理运用于效果图。
c、效果图:一般画双人效果图,需注重系列感,需合理运用图案设计。
d、款式图:精准体现服装的工艺与结构。
考生须自备2张空白普通A3纸(不低于70克),自备画板,可用黑色或彩色铅笔、黑色勾线笔、有色水性或油性马克笔、直尺、曲线板、橡皮、固定用胶带纸,不可使用水彩、水粉颜料。
2、论述题在答题卡上作答。近年江南大学505专业综合和506综合设计的论述题相对偏向于时事题,大家可以早做准备。
D限时:180分钟(3小时)
E真题(2022):
F优秀效果图展示:
理论类考试:
1、江南大学服装近几年理论类考试的内容变动较大,因此大家要对各个方面的知识(流行趋势、前沿技术、服装史、时尚资讯等)有全方位的把控。
2、写论述题时多运用案例,学会引经据典。
手绘考试:
1、打好手绘基础,如人体比例与动态、面部与四肢刻画等。
2、多临摹优秀的手绘作品。
3、最好每天坚持画一个效果图,如果实在挤不出时间可以进行一些局部练习。
4、备考后期需注意提升手绘速度。
据恬梦统计,21江南大学年设计学(服装设计)的报录比约为23.3:1,艺术设计(服装设计)的报录比约为7.4:1,2022年的招录状况尚未公布(截止本文撰写时)。
以下是今年江南大学服装专业考生的复试成绩区间,大家可以作为参考。
总体看来大部分考生的分数集中在380-399分这一区间内,也有相当一部分考生获得了400+的成绩。总体看来还是有一定竞争压力的。坊间传闻江南大学不保护第一志愿,这点大家也可以留意一下。
从考试内容上来看,江南大学理论类考试的题型变化相对较大,手绘方向考题针对性极强,这些可能都会给考研带来一定的难度。
版权声明:我们致力于保护作者版权,注重分享,被刊用文章【江南大学研究生招生专业目录(2023艺术考研服装专业院校选择)】因无法核实真实出处,未能及时与作者取得联系,或有版权异议的,请联系管理员,我们会立即处理! 部分文章是来自自研大数据AI进行生成,内容摘自(百度百科,百度知道,头条百科,中国民法典,刑法,牛津词典,新华词典,汉语词典,国家院校,科普平台)等数据,内容仅供学习参考,不准确地方联系删除处理!;
工作时间:8:00-18:00
客服电话
电子邮件
beimuxi@protonmail.com
扫码二维码
获取最新动态
