2021年二级建造师考试成绩已于8月开始陆续公布,到目前为止,已有11地(山西、安徽、陕西、天津、福建、广西、海南、江苏、四川、河北、北京)开通了二建成绩查询入口,8地公布二建合格标准。
那么查完成绩之后要做什么呢?错过资格审核,按照考试成绩无效处理,不予发证。大部分考生都知道二建有资格审核的规定,但是具体怎么准备和操作并不清楚。
另外,每年二建成绩查询后,都会有个别考生距离分数线只差几分甚至只有1分之差,该怎么办呢?
注意!根据现有规定,二级建造师成绩是可以复查的,大家如果对自己成绩有疑问,都可以在当地规定时间内申请复核,具体方式参考各省规定;一般只针对实务科目成绩复核(含有主观题),除违纪、缺考外其余查分申请不予受理。
所以,二建如何进行成绩复查?成绩复查会有用吗?二建资格审核需要准备哪些资料?具体流程是怎样的?有关这些问题课小美今天给大家一起解答一下。
天津:成绩公布后30日内可申请成绩复核
福建:8月20日前成绩复核
陕西:成绩公布后30日内申请复核
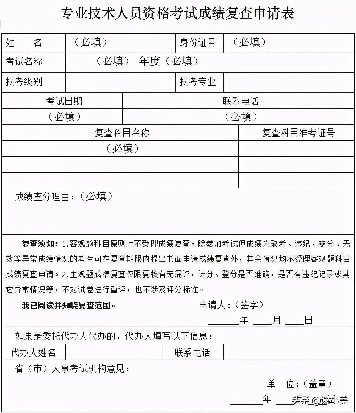
凡参加陕西省二级建造师专业技术人员资格考试的考生,如对公布的本人考试成绩确有疑问时,均可提出成绩核查申请,陕西省住建厅综合服务中心将按规定组织成绩复核和公布复核结果。1.客观题科目原则上不受理成绩复核。对参加考试但成绩为缺考、违纪、零分、无效等异常成绩情况的,可提出复核申请,除上述情形外,不受理成绩核查申请。2.主观题成绩复查仅复核有无漏评,计分是否准确,是否有违纪记录或其它异常情况等,不对试卷进行重评。3.如对考试成绩有异议,考生在成绩公布后30日内向陕西省住建厅综合服务中心提交书面复查申请(成绩复核申请表模板附后,统一打印为A4尺寸)。
海南:8月15-28日18:00提出成绩复核
江苏:8月18-9月17日提出成绩复核
山西:二建成绩复核(内容来源于山西人社厅)
1. 受理范围:在山西省人事考试网完成报名的专业技术人员资格考试主观题科目,客观题科目原则上不查分。(参加考试但成绩为缺考的除外)
2. 复核内容:主观题成绩复查仅复核有无漏评,计分、登分是否准确,是否有违纪记录或其它异常情况等,不对试卷进行重评。
3. 受理时间:成绩发布后30天内(以中国人事考试网成绩发布公告为准)。
4. 结果反馈:受理时间结束后我中心将考生成绩复核信息汇总报至上级部门,待上级部门返回结果后电话告知考生,请注意保持电话畅通。
填写相关信息后,将申请表报送邮箱:sxsrskszx@163.com。
安徽:
安徽二级建造师成绩查询入口页面,放置的单独的二建成绩复查入口,需要成绩复查的考生可点击下方页面成绩复查,按照指示进行操作。
广西:二建成绩复核(内容来源于广西人事考试网)
1.考生对考试结果有异议,可在成绩公布后30天内(计算机技术与软件专业考试10天内)(以网站公布成绩时间为准)办理成绩复查手续,过期不予受理;
2.申请复查的考试在地市设有报名点的,考生可向报名地市人事考试机构提交申请或直接向广西人事考试院提交申请。不在地市设置有报名点的考试,由考生本人到广西人事考试院提交申请。
3.成绩复查工作由评阅试卷相关部门负责,我院一般在成绩复查截止日期后1个月内以电话告知或短信形式将复查结果发送申请人。
其余地区成绩复查通知,等各地成绩公布之后可根据相关通知进行申请。
考试成绩复查有用吗?
对于成绩复核,大部分考生都会说没有用,核查后结果还是一样。课小美认为,如果成绩公布之后,实务成绩与估分相差较大,可以尝试下申请成绩复查,如果自己都没有把握,那就不要费力去申请了。另外有关复查的结果,大家也应理性看待。
二建资格审核材料准备
1、首次报考人员需提供以下材料
(1)相应的学历证书原件及复印件;
(2)本人有效身份证或军官证原件及复印件;
(3)有效的业务工作证明;
(4)网上下载打印的报名表(要求如实填写并加盖所在单位公章);
(5)本人近期2寸同底(并上传电子照片)免冠证件照片1张(要求贴在报名表指定位置)。
2、报考增项人员需提供以下材料
(1)本人有效身份证或军官证原件及复印件;
(2)网上下载打印的报名表(相应专业增项考生)并加盖所在单位公章;
(3)本人近期2寸同底(并上传电子照片)免冠证件照片1张(要求贴在报名表指定位置)。
各省市审核方法
二建考后审核方式各地区有所不同,部分地区会采用抽查的方式,抽查对象是成绩合格拟取得资格证书人员,抽查人数一般不低于成绩合格总人数的10%,具体以公告为准。
目前这些省市的考生,都要参加二建考后审核:河南、陕西、湖南、西藏、天津、江苏、福建、宁夏、河北、山西、重庆、广东、海南、辽宁、安徽等。
抽查部门:由行业主管部门或行业主管部门授权的直属机构。
抽查对象:对成绩合格拟取得资格证书人员选取一定的比例,不低于成绩合格总人数的10%,具体比例和人选由核查机构确定,对其报名条件进行复核。并作出合格、不合格或未按期完成复核的处理意见。
抽查内容:二级建造师执业资格考试全部科目成绩合格人员的工作年限、学历证明等。其中,二建资格后审主要审查主要审查的就是从事工程类工作的工作证明。
二建考考后审核没通过怎么办
天津:未按规定的时间和地点进行资格复审的取消该考生当年合格科目成绩,资格复审的有关材料与报名时上传的资料信息不符的和不符合报考条件的取消该考生全部成绩。
宁夏:考试全程接受社会监督,对成绩合格、拟取得资格证书的人员,考试机构将进行报名条件资格复审,伪造证件的违纪人员同时记入专业技术人员诚信档案库,记录期为五年。
黑龙江:考试结束后,对成绩合格、拟取得资格证书人员要按照一定比例进行报考资格复核抽查。复核抽查中发现报考人员所学专业与允许报考专业明显不符的,按当次考试全部科目成绩无效处理。
山西:成绩合格人员须按规定参加资格审核,逾期未资格审核的,当年考试成绩无效。
河北:考试结束后,考生自行查询成绩。考试机构将利用报名数据信息及上传图片,通过官方数据查验等方式集中对全部科目成绩通过考生进行报名资格复审。对存疑报考人员,须进行现场人工复审,具体时间和所需材料另行通知;且未在规定时间内到考试机构现场进行资格复审的,视为自动放弃,全部科目考试成绩予以取消。
对于考后成绩复核和资格审核,大家一定要重视起来,注意各省审核时间,准备好审核材料,及时去进行资格审核。否则错过之后成绩就会无效,我们的努力就白费了。有不清楚的考生欢迎随时咨询。
版权声明:我们致力于保护作者版权,注重分享,被刊用文章【山西省人事考试中心(二建考后成绩复核)】因无法核实真实出处,未能及时与作者取得联系,或有版权异议的,请联系管理员,我们会立即处理! 部分文章是来自自研大数据AI进行生成,内容摘自(百度百科,百度知道,头条百科,中国民法典,刑法,牛津词典,新华词典,汉语词典,国家院校,科普平台)等数据,内容仅供学习参考,不准确地方联系删除处理!;
工作时间:8:00-18:00
客服电话
电子邮件
beimuxi@protonmail.com
扫码二维码
获取最新动态
