2020高考成绩即将公布,考生和家长对于各大高校及其招生情况也越来越关注。今天,小编为大家整理出北京科技大学的招生指南和历年分数线,有需要的家长和考生们快快收藏起来吧!
北京科技大学是一所以工为主,工、理、管、文、经、法等多学科协调发展的教育部直属全国重点大学,是国防科工局、教育部共建高校,是全国首批正式成立研究生院的高等学校之一。学校是首批国家“211工程”建设高校,首批“985工程”优势学科创新平台建设高校。2017年,学校入选国家“双一流”建设高校。
在世界权威大学排行榜中,北京科技大学名列中国大学前列。
北京科技大学拥有十分雄厚的科研实力,大批科研成果在国民经济建设中发挥了重要作用,获得了巨大的经济效益和社会效益。
北京科技大学冶金工程、材料科学与工程、矿业工程、科学技术史4个全国一级重点学科学术水平蜚声中外(2017年进入国家世界一流学科建设行列;在第四轮学科评估中,冶金工程、科学技术史获评A+,材料科学与工程获评A)。北科大在保持传统优势的同时,也在大力发展新兴专业,如人工智能、机器人工程、大数据管理与应用、新能源科学与工程和环境科学等专业。
北京科技大学本科生4年全程在北京海淀区学院路就读,而北京作为国家的政治、文化、国际交往和科技创新中心,对于学生在大学期间的实习实践,毕业时的求职就业、考研留学等方面,都有得天独厚的优势。
北科大实施本科生全程导师制,构建“3+3”服务模式,前面的3是指授课教师、班主任和辅导员,后面的3是指导师本人、导师带的研究生、导师指导的高年级本科生。本科生导师制贯穿大学本科大一到大四全过程,帮助学生完成从中学到大学的转变、树立人生目标、解决学习中遇到的困难,每一个学生有导师指导、有榜样学习、有朋辈辅导、有团队依靠。
北京科技大学转专业政策非常宽松,零门槛。除招生时有特别约定(外语保送生、视觉传达设计、体育生)的学生外,其他在校本科生均可在大一或大二年级末提出转专业申请;各专业对学习成绩排名没有限制,对转出人数不做限制,申请转入人数未超过专业可接收限额时,不限制学生的转入。每年转出人数约300人。
北京科技大学与世界上220多所大学、研究机构建立了合作关系,并开展校际交换、联合培养、访学研修、攻读学位等多类型国际交流项目,合作领域覆盖学校所有专业。
北京科技大学注重学生综合素质和创新、创业能力培养。学校每年被评为全国高校社会实践先进单位,学校学生在历年国家及北京市的各种竞赛中多次获得殊荣。
北京科技大学的矿业类和冶金工程专业实施本硕贯通培养模式。
北京科技大学现有理科试验班、工科试验班、材料科学与工程高精尖班(本硕博八年制)、材料科学与工程(国际班)、应用物理“黄昆班”等精英人才培养项目,各有特色和亮点。
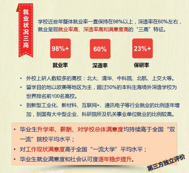
北京科技大学近年来整体就业率一直保持在98%以上,深造率在60%左右,呈现出就业率高、深造率高和满意度高的特征。
历年分数线
高考已过,只待金榜题名时,看到你喜悦的容颜。欢迎各位有志学子报考北京科技大学!丰收九月,醉美金秋,期待与你相约北京!
更多精彩资讯,欢迎关注头条号:北京科技大学本科招生
注:文章部分素材来自北京科技大学官微、官网
版权声明:我们致力于保护作者版权,注重分享,被刊用文章【北京科技大学分数线(考多少分能上北京科技大学)】因无法核实真实出处,未能及时与作者取得联系,或有版权异议的,请联系管理员,我们会立即处理! 部分文章是来自自研大数据AI进行生成,内容摘自(百度百科,百度知道,头条百科,中国民法典,刑法,牛津词典,新华词典,汉语词典,国家院校,科普平台)等数据,内容仅供学习参考,不准确地方联系删除处理!;
工作时间:8:00-18:00
客服电话
电子邮件
beimuxi@protonmail.com
扫码二维码
获取最新动态
