全国各地的高中生已经陆续开学,今年起,高考究竟有什么变化?2019高考新变化以及新题型汇总,包括全部9科高考考试重点变化,高中生必看!
1、新考点
标点意义:语言文字运用中新增标点的意义这一考点。全国卷Ⅱ考查对“引号”不同意义的理解与辨析。
2、新题型
理由探究题:实用类文本阅读中新增理由探究题。全国卷Ⅱ、全国卷Ⅲ主观题考查探究某一观点或现象的原因。
3、新要求
1.语言文字运用
(1)词语辨析 ①考查范围扩大。一改往年只考查成语(辨析或选用),变为考查实词(双音节、三音节)、短语、成语,而且都是常见、常用的词语。②考查位置改变。全国卷Ⅱ在病句题中考查词语的正确使用。
(2)补写句子 渗透逻辑推断能力。三套全国卷的第20题都采用了往年常考题型——补写句子,但不同的是,三道试题都选择了生物科普类材料。要拟写出正确答案,除了要考虑前后语意连贯、内容贴切外,还要深谙其中的科学原理,这类题型凸显了对考生逻辑推断能力的考查。
(3)新闻压缩 旧题型重新包装。三套全国卷的第21题都考查了对新闻报道的文字进行压缩,三道试题都选取真实新闻报道。试题要求提取关键信息,考查考生的信息处理能力。
2.文言文阅读
材料来源更靠前。选取了“二十四史”中成书最早的《史记》,且都是考生熟知的历史人物,体现了对教材知识的迁移。
3.论述类文本阅读
渗透课标“学习任务群”思想。全国卷Ⅰ第3题的C项,考查了文本内容与课外说法的相通性。
4.实用类文本阅读
选材范围扩大。全国卷Ⅰ选择了科普说明文文段。
5.文学类文本阅读
渗透整本书阅读要求。全国卷Ⅰ的第9题,从鲁迅整本书的角度,考查考生对文本的理解能力。
6.写作
应用文体全面呈现。全国卷Ⅰ和全国卷Ⅱ考查了演讲稿、书信、观后感,把应用文的写作作为考查的一个方面。
1、新题型
1.设置组合型选择题,为实现设置多选题过渡
全国卷Ⅰ第11题、卷Ⅲ第12题均出现组合型选择题,接轨新高考多选题。
2.新增双空填空题
全国卷Ⅱ第16题填空题设置两个空,试题难度增大,思量加大。
2、新考法
1.概率统计,爆“冷”压轴
解答题中,一改导数题为解答题压轴题的地位,全国卷Ⅰ第21题首次出现概率统计与数列交汇的试题,综合考查分布列与数列知识,为方案的合理性提供支持,体现知识的融合。
2.选考题考查内容调整
全国卷Ⅰ和卷Ⅲ第23题打破常规,把绝对值不等式的求解问题改为利用综合法或基本不等式证明不等式。
3.素材创新,渗透德智体美劳等五育
(1)全国卷Ⅰ第4题以著名的雕塑“断臂维纳斯”为例,探讨人体黄金分割之美,卷Ⅱ第16题融入金石文化,将美育教育融入数学教育;
(2)全国卷Ⅱ第13题以高铁发展成果为背景,引导学生关注社会经济发展,第4题结合“嫦娥四号”反映我国航天事业取得的成就,体现对德育的渗透和引导,将数学与物理知识结合,体现不同学科间的联系;
(3)全国卷Ⅰ第15题引入篮球运动研究获胜概率,引导学生加强体育锻炼,体现体育教育的要求;
(4)全国卷Ⅲ第16题是以学生到工厂劳动实践,利用3D打印技术制作模型为素材命制的立体几何试题,突出数学学科特色,引导学生关注劳动,体现了劳动教育的要求。
1、新用法
1.试题所选文章语言地道、特点鲜明,突出对词类的活用。
如,age常用作名词,表示“年龄”,全国卷Ⅰ七选五考查其动词用法,表示“使显老,使变老”。
2.不影响对文章整体意思理解的超纲名词不再给出注释,考纲词汇的派生词也有增多的趋势。
如:demanding苛求的,要求高的;commercialize商业化;等等。
3.出现大量的地道短语和句式。
如whispersupport(全国Ⅰ卷),off the hook for(全国Ⅱ卷)。
2、新设计
1.阅读理解第一节中设问方式变化:以往多为完整问句形式,2019年全国Ⅰ卷中阅读理解B篇第26题采用不完整题干形式,该篇中有3道题对不同段落进行设题。
2.阅读理解第二节(七选五)中选项设置形式变化:以往有半句式命题形式,2019年全国三套卷中都是整句的设题模式。
3.语用第一节(完形填空)中语篇文体变化:2019年全国Ⅰ卷和Ⅲ卷完形填空的体裁改变了多年来以记叙文为主的考查形式,全国Ⅰ卷采用了夹叙夹议、以议论为主的文章,全国Ⅲ卷采用了说明文。
4.语用第二节(语法填空)考点命制变化:考纲中的语法项目表并不包含同位语,而2019年全国Ⅰ卷考查了同位语从句的连接词that。
3、新导向
1.倡导健康生活,提高健康意识。
全国三套卷选用了多篇有关身心健康与和谐人际关系的文章。
2.美育悄然渗透,重视审美情趣。
通过在试题情境中融入中华优秀传统文化和美育知识,引导考生关注和提高审美情趣。
3.倡导职业规划,培养劳动意识。
选取的语篇以积极工作为切入点,提倡职业规划,宣传劳动精神,引导考生培养劳动意识。
1、新考点
氢原子能级跃迁:原子物理中近5年未考的氢原子能级跃迁在全国卷Ⅰ中出现。
2、新题型
题型改变:选修3-3中第33题第(1)题,将原来5选3的选择题改成了填空题。
3、新考法
1.拓宽实验考查范围
电学实验中,全国卷Ⅰ和卷Ⅲ分别考查扩大电流表量程和将电流表改装成欧姆表,卷Ⅱ考查二极管在恒定电流条件下的正向电压与温度的关系。
2.考查内容和形式调整
电学计算中,全国卷Ⅰ、卷Ⅱ由去年的压轴题位置25题调至24题,考查内容由电磁组合场变为单一场,Ⅲ卷涉及重力场。
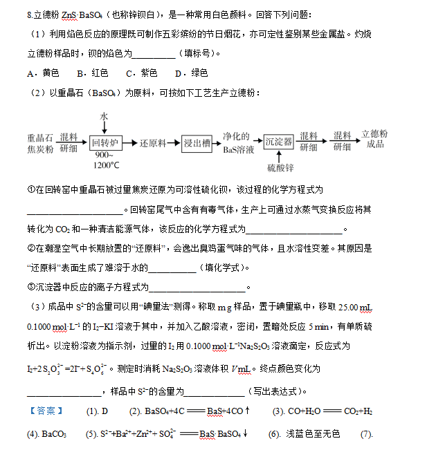
1、新考点
1.手性碳
全国卷Ⅰ第36题结合手性碳的定义,要求用星号(*)标出中的手性碳。
2.钡的焰色反应
全国卷Ⅱ第26题对其进行了考查,该考点是复习备考的盲点,来源于教材,暗示要关注教材。
2、新考法
1.冷点凸现
(1)最大能垒(活化能)
全国卷Ⅰ第28题以金催化剂表面上水煤气变换的反应历程为载体考查最大能垒(活化能)。
(2)方程式正误判断
该知识点近几年未单独考查过,但属于重要知识点,2019年全国卷Ⅱ第11题重新对其进行考查。
2.淡化题型类别
(1)综合实验题中出现流程图
全国卷Ⅰ第27题以流程图的形式考查综合实验,淡化工艺流程题和实验题的分类;全国卷Ⅱ第28题结合流程图考查有机实验,淡化工艺流程题和实验题的分类。
(2)电解质溶液知识与NA结合
往年两者各自单独命题,2019年全国卷Ⅲ第11题将二者结合在一起命题,以电解质溶液知识为主,淡化题型分类。
3.题型设计新
(1)晶胞结构新颖
首次在晶胞计算考点中出现拉维斯结构,并结合对角面截图进行设题,晶胞结构新,信息量大,考查内容较多。(Ⅰ卷第35题)
(2)离子交换法净化水
以离子交换法净化水过程示意图为载体考查离子反应,首次出现这种考法,材料新,信息给予形式新。(Ⅲ卷第10题)
(3)选考题中考实验探究
首次在有机化学基础的选考题中考查反应产率影响因素的探究实验,考查形式新。(Ⅲ卷第36题)
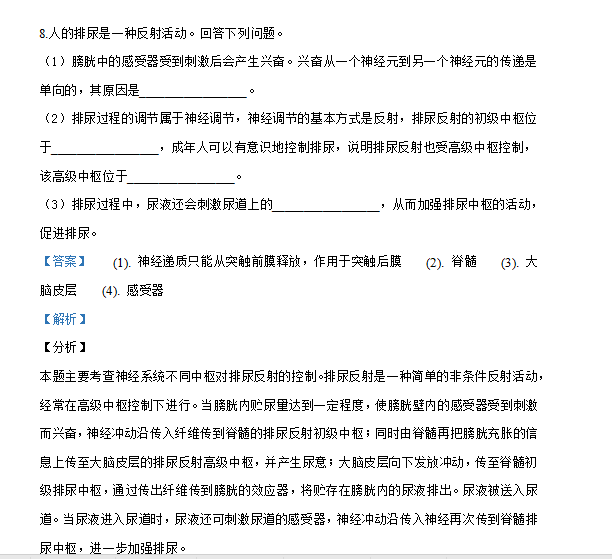
1、新考点
1.排尿反射
全国卷Ⅰ第30题,素材来自人教版生物教材必修3 P19的相关内容和P20的“资料分析”。
2.草原和森林生态系统生物数量金字塔的类型
全国卷Ⅱ第6题,素材来自人教版生物教材必修3 P96旁栏图5-9及图下面的问题。
3.综合考查生物与环境和光合作用两大主干知识
全国卷Ⅱ第31题,结合“黑白瓶”法以实验形式考查能量流动及相关推理计算。
4.植物组织培养技术
全国卷Ⅱ、Ⅲ第38题,两道题均考查了植物组织培养技术,往年全国卷第38题多考查基因工程。
2、新题型
出现组合型选择题:全国卷Ⅰ第2题、全国卷Ⅱ第5题,分别考查体外模拟翻译实验和通过实验判定植物是不是杂合子,由常规的正误判断型选择题变为少见的组合型选择题。
3、新角度
1.全国卷Ⅰ第29题,改变传统的对光合作用的过程及其影响因素的考查,要求考生验证干旱条件下气孔开度减小不是由缺水直接引起的,而是由ABA引起的。
2.全国卷Ⅰ第32题,首次就X染色体上两对等位基因进行正反交考查,侧重考查考生对分离定律的理解与运用能力。
3.全国卷Ⅲ第32题,不涉及常规的遗传规律相关推导、计算,要求考生以饱满和凹陷两种玉米子粒为材料,验证基因的分离定律,要求考生简要写出实验思路和预期结果。
1、新形式
小尺度区域→大尺度区域:非选择题通常考查小尺度区域,而全国卷Ⅰ第37题考查了大尺度的区域环境变化。
2、新概念
导入对新概念的理解与创新运用:全国卷Ⅱ第37题出现“初级雪道”“多日度假型”等新概念,直接影响到问题的解答。
3、新角度
宏观性→小切口:环境保护题多为宏观性问题,全国卷Ⅰ、Ⅱ第44题,均以材料营造情境,在此基础上探究工程对环境的影响,切口小,挖掘深。
对于高考的题型,高中生要熟练地掌握,有句俗语叫“兵马未动,粮草先行”,只有准备充分了,才能在高三打一个漂亮仗。师姐希望大家可以做到知己知彼,百战不殆,把各个新的知识点逐个击破!
政治、历史由于学科特殊性,需要详细了解的可私信回复,获取详细解析!
2020年高考名师专题课程限时免费领取,结合一轮、二轮复习及总复习课程,知识点、重难点+考点题型详细讲解解析!与课堂有效结合,高效提分!点击文章底部链接即可注册,注册后可免费获取课程!
版权声明:我们致力于保护作者版权,注重分享,被刊用文章【新高考题型(高考大变样)】因无法核实真实出处,未能及时与作者取得联系,或有版权异议的,请联系管理员,我们会立即处理! 部分文章是来自自研大数据AI进行生成,内容摘自(百度百科,百度知道,头条百科,中国民法典,刑法,牛津词典,新华词典,汉语词典,国家院校,科普平台)等数据,内容仅供学习参考,不准确地方联系删除处理!;
工作时间:8:00-18:00
客服电话
电子邮件
beimuxi@protonmail.com
扫码二维码
获取最新动态
