达内IT培训(达内时代科技集团)于2002年成立,专注中高端IT人才培训(此外还有少儿编程、智能机器人编程、编程数学等K12课程、会计课程),覆盖70+城市,拥有373+校区,采用“直营+并购”的扩张方式。
达内的核心业务是以就业为导向的IT职业教育服务,面向18-30岁年龄层用户,采用远程O2O教学,”先就业后付款“。达内每年营收超10亿,为IT培训机构第一梯队。

IT职业培训行业始于上世纪80年代末90年代初,与IT行业发展一脉相承。IT职业培训通常侧重于培训包括编程语言培训、软件开发培训及计算机设计培训在内的主题。

IT职业培训主要历经四个不同的业务类型发展阶段

IT培训机构的学员可以分为直接接受课外培训的学员、机构与学校合作授课的在校学员以及接受在职培训的企业员工。
(1)现阶段直接接受课外培训的学员约有80万人,单次培训课程费用以1.8万元计,此细分行业约有150亿元的市场规模;
(2)与学校合作做专业课程及与企业合作做在职培训的受众学员达300万人,这部分课程周期较短,费用较低,人均费用约为4,000元,市场规模为120亿元。
我国每年IT人才市场供给约200万新人,目前国内IT相关行业从业人员约1500万人,按照年增长15%的速度,每年约225万新增岗位,加上5%退休和离职率,每年大约有300万市场需求,预计国内每年IT市场人才缺口约100万人。
1、中国信息技术与互联网技术行业不断发展、创新及升级
过去数年,中国的信息技术及互联网技术行业经历稳健增长。该快速增长对具有足够实践知识及技术技能的专业IT人才产生了巨大需求。随着我国经济产业结构不断升级,电子商务产业、移动互联产业的发展及云计算技术在全球范围内的推广,智能手机终端、移动应用、云管理、云物流、云手机等技术领域将产生巨大的人才缺口,催生出更多职位需求,为IT职业培训提供了广阔的市场空间。
2、IT行业对雇员技能的要求提高
作为智力密集型行业,信息技术及互联网技术行业通常要求该行业的雇员具有较高的专业知识水平。该行业快速发展的性质也要求雇员不断获得新技能。因此,出现了对信息技术及互联网技术培训的需求。
3、高等教育毕业生人数增长
高等教育毕业生人数的持续增长已扩大专业教育的人口基础。此外,越来越多的毕业生亦增加了寻求理想工作的同辈压力,其进一步激励毕业生接受继续职业培训。
主要是18-30岁年龄层用户,以就业为导向,采用远程线上直播,O2O双师教学模式。
18个IT相关类课程,其中11个为IT开发相关课程,1个非IT类课程


IT类就业课程单价基本是10000+,线下课程单价18000+,签订贷款后学费基本在20000-30000+
达内在业内口碑处于中下水平,学员负面评价及投诉主要集中在“学完就不了业”、“培训贷”、“退班退费难”、“销售虚假宣传、虚假销售、强势推课“、“招聘转招生”、”课程不实用“、”上课形式“等。
2020年9月1日,达内IT培训官方微信公众号推送了一条题为“达内教育在知乎口碑怎么这么差”进行自嘲营销。
(2017年聚投诉数据显示,达内教育集团投诉事件达870件,多与“培训贷”退班退费难有关。2018年聚投诉年度排行榜上,达内排名第二。同时,网络检索“达内”,出现的名词多与负面有关。)
达内主要依赖线上的投放与线下的校企合作,流量成本较高,近几年每年的营销费用是营收的50%左右。
达内在线下的校企合作主要集中在大中专院校,采取程程交换方式;达内的线上投放以SEM为主,据了解,达内是百度的KA客户,数年在百度的投放量超过1亿元人民币。
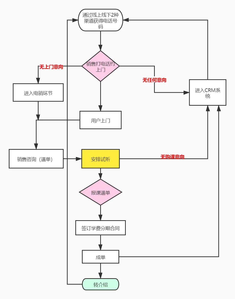
通过线上及线下方式获取用户基本信息(姓名、手机号),然后通过现场逼单或远程逼单形式,直接成单价万元以上的就业课程(可能会以试听课(一个小时左右)来辅助),采用贷款的学员客单价可高达3万以上。
变现路径如下图:(信息主要来自本人亲身体验,同时参考了网友分享)

二、达内IT培训运营逻辑
主要以“0基础学IT、高薪就业”为卖点,全网占据零基础转行、IT学习、IT培训、培训就业、高薪就业等、以及web培训、Java培训等细分技术类词条的覆盖率做投放,来获取流量。

以SEM为例——百度搜索”学IT“,前三条达内IT培训占2条。

以微信公众号为例(共8个主体账号,199个分机构账号)-基本覆盖IT相关的用户路径(学习、找资源、培训、求职、面试、招聘、就业等)

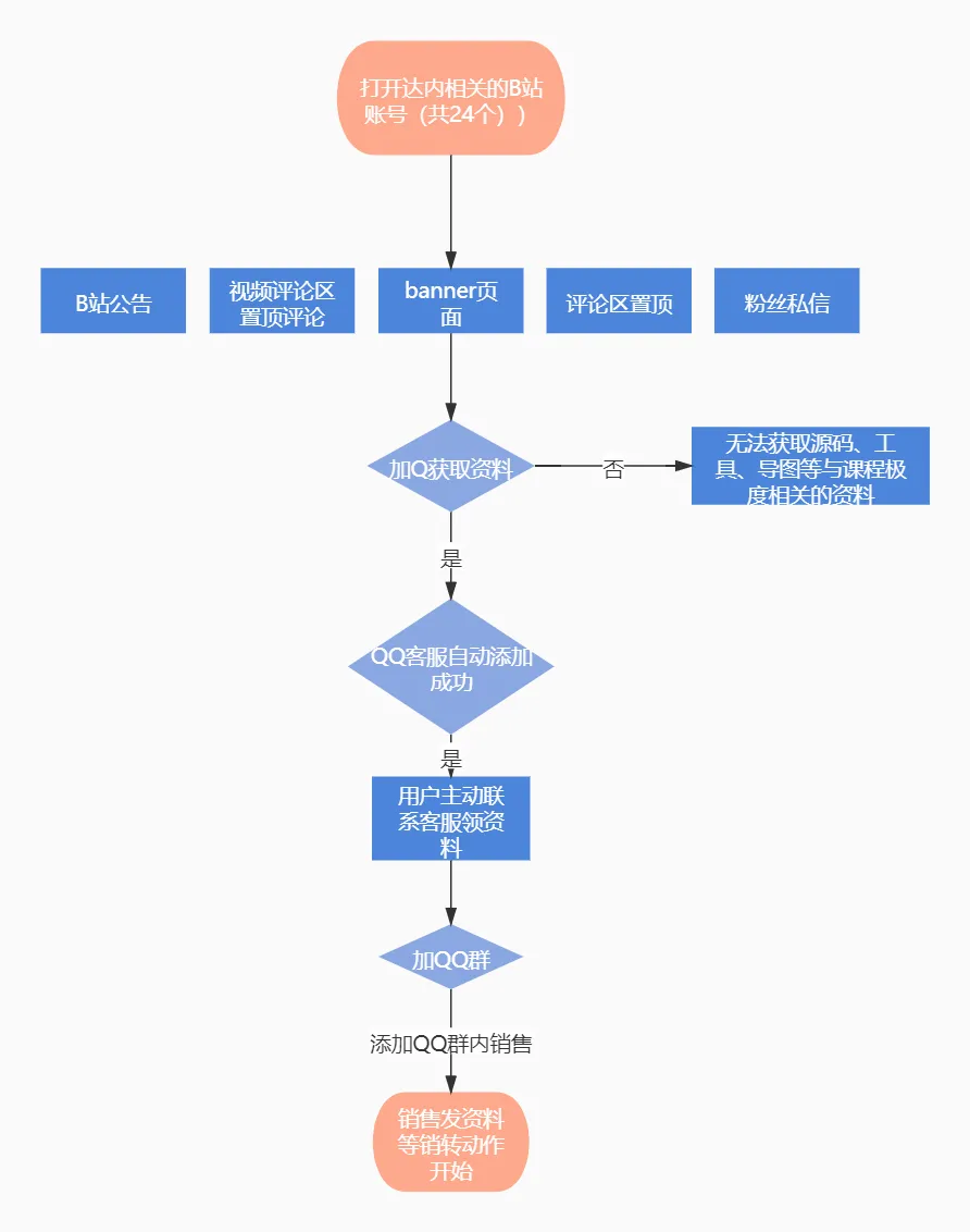
以B站为例(共24个账号)-覆盖IT学习的各细分领域。

以7万粉丝基数的官方账号-达内官方账号为例,最高播放量为20万,10万以上的视频合集有4个,每个视频中都会有加群等引导,置顶评论区也会重点突出群号、加群、加Q、加微信。



以58同城招聘为例:覆盖与课程相关的岗位,发布招聘信息,但实际上是培训。

由于工作原因,接触过好多个达内的学员,都反馈是在58同城上接触到达内,然后去培训的。
结论:达内依然是依托强大的电销体系,通过完善销售转化的各个节点来提升转化率,减少流失。
原因如下:
1、达内在线上流量(非官网)获取后其运营动作不够,我在B站引流-留存的体验如下:
1、加群号加不上
2、加的微信和QQ客服响应都很慢,而且我不打招呼是不主动私聊的
3、QQ客服的空间是设置了权限的,而且明确写明要在周一至周五的工作时间找她才会回复
4、要资料的路径很长,路径如下

5、资料的设置非常随意,没有埋钩子,没有学习路线图,没有学习指导建议,甚至连logo、联系方式、引导都没有,只是一个word文档。对于零基础的同学来说,这个资料是没有任何意义的。

6、加了销售后,领完资料再没有其他动作
7、销售的QQ空间也是空白的
2、但达内官网的反应与B站等线上流量的反应完全不同,非常快。
流量涌入后,主要是客服快速响应、销售快速识别、转化。主要以快行动减少流失,在用户没有考虑清楚的情况下,督促用户做决策。
看遍了达内在全网的痕迹,除了B站、抖音,其他都是打着给资料、给视频的名义来诱导加销售,并迅速开始销售的。
综上,我认为,达内依然是依托强大的电销体系,通过完善销售转化的各个节点来提升转化率,减少流失。
主要依赖极度标准化的销售流程、极度强势的销售技巧以及快速的签单回款来保证变现。(具体在第四——达内私域运营拆解)
三、目标用户分析

目标用户主要是18-30岁年龄层的用户,主要是以下3种群体,分别是
(1)高考落榜生、中职等无大学学历的用户
(2)大学生群体
(3)社会人群体
详细分析如下:



四、达内IT培训私域运营案例拆解

先后尝试了官网咨询、B站、抖音、知乎、论坛、微信公众号6种添加销售的方式,发现官网获客后的流程与其他5种均不同。因此本次拆解只拆解官网与以B站为代表的的线上模式的私域运营模式。
主要是依托销售各环节的标准化来减少流失,提升留存和转化。

打开官网,在线聊天框基本不会关闭,一直发各种消息(话术基本都是比较戳中痛点的),唯一的目的就是获得用户的联系方式。

以下是我的体验过程
(一)随便找了个聊天窗口打开,以下是聊天过程



(二)5分钟后,有备注达内老师的“个人微信”加我-朋友圈内容是没有经过规划的,很随意的批量晒娃图(当天是周六)
(三)10分钟后,销售打来电话。
标准的电销流程,自报家门,讲明来意,然后是一顿打标签和挖痛。
我营造的是一个在IT行业任职的工程师,想要考证进修的角色,以下是对话过程。
销售:您现在是在哪里工作呢?
我:***
销:哦哦,知道的,这是一家很有名的上市公司,与我们有多年的合作关系,每年我们都有很多人去任职的。您还是很厉害的,您是想考华为安全方面的认证吗?
我:对啊,你们有这个课程吗?有这个华为的授权码?
销:有的,有的。我们做了18年的上市培训公司,什么课程都有的(实际上都没有)
我:不可能吧,据我所知好像只有誉天和泰克有啊
销:我们有授权的,最早一批的授权,我们是上市公司(实际上没有)
我:那我看一下你们的课程大纲好吗?
销:都有的,我这边回头发给您。您看您也在**(城市),您看你什么时候有时间来参观下,或试听下?(官网,微信客服,包括这个销售,从始至终没有给我发过任何资料)
我:先不去,问下你们的考证通过率是多少?
销:我们考证通过率基本是98%以上(斩钉截铁)
我:98%?吹牛吧!我刚了解的誉天,做了那么久,都不敢保证98%。你们是什么课程,我在官网上没有看到有华为安全的课程。
销:可以保证的,您放心。我们有安全的课程,您学完去考证就行了。。(至此我知道销售在满口胡说,根本不知道华为安全课程是什么)
我:怎么可能呢?你们有题库吗?都不是一个体系,怎么考的过。我大概知道你们什么情况了,暂时不考虑你们的培训了
销:请问您知道什么呢?您什么都没问,什么都不清楚,您知道什么呢?(准备长篇大论把我说服)
然后我挂断电话。销售没再打过来,微信客服也没再联系(过去了一个多月)。我应该是进入了CRM电销系统。
在这一环节,我尝试了各种方式都没有看到达内所谓的课程大纲,资料、课程介绍等,一点也没有。
而此模式,达内千方百计要获得用户的个人信息、电话号码,邀请用户上门,变现依托强大的电销及会销体系。忽略用户的需求和感受,是典型的轻服务、重销售。
此环节中达内的销售体系和流程也存在很多不足,如销售的专业度不够,职业素养不够,的确存在虚假销售和强行推销的行为。具体在总结环节详述。

B站24个达内相关账号基本是围绕达内的产品进行布局,发布的几乎全是“往期录播或直播”纯技术视频。
以下是体验过程-
(1)通过B站的Q加客服

添加B站官号的Q,自动添加成功,但是空间不开放。

(2)客服把用户推给销售
该Q周末及非工作时间不回复,过了一天才回复我。
(3)销售发资料

(4)然后就没有其他的回音了。
打开网盘,看到的是word格式的笔记,笔记中没有任何联系方式与logo

到现在为止(过去了15天),没有任何动作。判断他的私域运营动作到此为止。
综上,在这一环节,我相比上个环节,很轻易的获得了课程资料等,加的客服、销售、QQ群都没有要求提供个人信息。这一环节相对官网感受较好。
但是对于接下来的留存和销售转化环节,推测数据不会很好看。原因如下
1、QQ群(半个多月了还没有通过我)、客服QQ,销售QQ,反应很慢,如果是非工作时间,基本上会晾用户很久
2、客服和销售的空间和朋友圈,没有任何与产品相关的内容铺设,对于一些意向不强的用户,是很难达到培育和孵化的
3、销售和客服都很被动,除了给用户发资料,没有任何其他动作
4、领取的资料相较B站的视频,是非常粗糙的,用户的期望值会有落差
5、达内没有线上免费试听课或免费直播课,也是不搞训练营活动的。
(并不是我胡说,是跟达内客服验证过的)
以下是我在达内的官方微信上看到的即将于8.23日开营的训练营宣传


8月22日加上了达内的官方客服(官方说法是试听课就是培训课,收费的那种,至于训练营,那是吸粉哄人的把戏)
从此客服再也没有联系过我,也没有给我发所谓的资料。
6、达内私域运营相关的平台和工具基本没任何运营动作:
小程序(停用)、
视频号(没有矩阵、公司动态和学员活动乱发)、
微信公众号(天天都是同样模式——发资料截图要求填电话号码)、
QQ群(死群不通过)
官方客服和销售的朋友圈、空间(什么都没有)
资料钩子(没有标识、没有学习路线、没有联系方式等)
训练营活动——没有,噱头
五、总结
达内私域上的亮点不多,总结下全部流程的亮点。
1、标准化、响应快的电销体系,最大程度减少用户流失:能在周末的非工作时间做到5分钟内调动起网销和电销。
2、针对用户的求职需求,把渠道挖掘到了极致。暂且不论招聘转招生是否道德(我个人当然是不赞成这种诱导欺骗行为),单从商业角度来看,不得不说达内把所有能招生的渠道都尝试了。基本上目标用户可能出现在哪里,达内就在哪里。
3、团队的整体心理素质够硬:在大家都线下教学的时候首创远程O2O教学模式,即使备受诟病,但业绩坚挺;后面的招聘转招生;“先就业后付款”的学费贷款模式基本都数首创;到如今恶评累累,达内的团队依然能“坚定”、“自信”的招生,而且业绩还算不错,充分说明达内的团队,尤其是销售团队是非常厉害的。
4、成熟的SEM ,引流渠道大而全,超高的关键词和长尾词覆盖率:基本上与IT培训与IT就业相关的大部分关键词,达内都有覆盖。
1、打通在线教育模式,线上线下团队需要真正融合:
最初达内主要靠线下获客,线上授课;目前达内还是这种形式。依然还是靠强营销、强转化的方式招生,所有能接触到的流量,追求的都是立即转化回款的目的。
获取流量的方式,过度依赖投放,成本高;自做流量方式从众,无差异化竞争优势,成效一般;流量引入后基本无留存意识,不做分层和孵化,等用户自己完成培育孵化等动作。
成交还是依靠线下面销、会销达成业绩。

2、内容运营从行业、技术、用户三个方面做优化
我对内容运营的理解不只是建几个不同定位的号发不同的内容,而是要建立起品牌的内容口碑、势能、把病毒传播步骤和对应的用户需要的内容一一对应。
达内的内容运营起步晚且不走心。虽然达内在线上平台布局比较全面,各平台都有设置矩阵账号,但是各平台的内容(除了B站)都没为用户提供真正的价值,主要用一些噱头、截图、花哨的话术来吸引用户,收集用户的信息,然后直接销转或不做任何动作。
拿IT职业培训的主阵地B站和知乎为例(用户量大、用户精准、付费意愿好)。
达内B站的内容也只是单纯的仿照其他友商在上面发布往期课程内容,效果差强人意。作为一个在第一梯队的老大,其B站最大的号粉丝不足十万(7W),最高阅读量刚20W,其知乎最大号,粉丝不足1.2W,最高点赞量600+。
第二梯队的传智播客(比达内晚4年成立),B站官号有百万粉丝,最高阅读量达千万,知乎官号粉丝近13W。
前四个梯队都靠不上的尚硅谷,B站官号也有68万粉丝,播放量在150W+Java系列视频至少有4个。
拿达内点击率最高的“JAVA培训教程”来对比其他的友商机构,发现差距不是一点半点。以下是随手截的图。

都是Java教程,达内在哪里呢?第11页。

3、私域运营是个摆设,需要从用户旅程上做细:
目前,用户从各平台进来后没有后续有效的承接工作;私域的内容还是线下营销套路,以单一的用户意向做用户分层,不考虑其他用户的培育和孵化。
拿SEM和B站获客为例
SEM:加上销售微信或QQ后,无任何动作,依然是索要电话,进行电销,然后面销+会销。销售的朋友圈、空间,没有任何运营动作,更没有有意识的私聊。投入了大量成本,好不容易获取的流量,经过销售快速筛选后,大部分不买课的基本上废弃不用。着实可惜。
B站:一方面不舍得自己的课程被白嫖,一方面获取的流量还轻视后续的承接,留存,激活及转化。与SEM方式简直是两个极端。通过B站加上客服后,只有被动等待的份,而且客服不关注用户需求,机械推给销售,而销售只敢满足用户需求送资料,没有其他动作,连基本的用户属性调查动作都没有。
4、其他细节:
(1)线上的各平台彼此孤立,没有联系,如官网与微信公众号,B站与公众号,知乎与B站,B站与官网等。线上平台出现的各活动基本都是一个套路——26门试听课,而且这个免费试听课是不存在的。
(2)私域运营缺乏标准化流程,执行环节漏洞百出,客服,销售衔接不畅。电销、网销、客服也是彼此孤立,与平台更是没有任何关系。
(3)用户运营缺乏全周期思考及同理心,以机构或工作人员为中心。用户要资料难,给用户的各种材料、资料是没经过太多思考与包装过的,试听课是幌子。
(4)话术是粗暴销转,没有考虑到客户培育和孵化,只做有课程意向的客户,大量流量被浪费。
1、传统教育培训机构想要转线上不是容易的事,因为这是两种完全不同的打法,对于团队来说,也是两种不同的心智模式。并不是把线下的东西搬到线上就能坐等收钱。
(1)线下模式是重销售模式,无论什么样的客户群体,只要给销售足够的时间,足够的支持,就能成单。而且是先交费后学习,学习过程不透明,无法对后端交付体系形成倒逼,更谈不上迭代更新。因此年久时长,落伍是难免的事,所以才会出现每过几年,培训机构就会洗一次牌。
而达内之所以18年长盛不衰,主要在于其线上营销的声音最大。
(2)至于达内现在在线上模式的运营不佳也很容易理解,主要原因是十多年间,公司和文化已被销售团队充分影响,到如今转向轻销售、重服务,已是积重难返。如果再重新招募一个团队来做线上,是需要公司一把手和线上操盘手有坚定的决心和大格局的,因为不光是要面对强者如林的友商,还要面对庞大的线下团队,更要面对线上运营的长期战和持久战。
2、万事万物都是有其生命周期的,保持迭代和更新能在一定程度上延缓没落。一个人可以时时警醒,时时迭代、更新,但是一群人,一大群人是很难的。而一个人是很难改变一大群人的。
3、我对IT培训行业发展的第五阶段的猜想
IT培训先后经历了四个阶段,IT行业发展也渐渐成熟,但现在大部分培训机构还是和达内比较类似的,以强目的性来卖课,但是大部分机构的课程很雷同,对用户来说很难选择。加上各大机构上课形式也比较类似,交付结果也差不离。
我猜想下个阶段,可能会是以下趋势——提升进阶类课程品类增加、交付方式创新(AI互动式等)、就业目的性适当减弱、技能提升导向加强。
作者:清音五弦,某职业教育机构在线教育事业部负责人,从0到1建团队、研发产品、拉流量、促变现,熟悉教育培训机构全流程业务。有过一些结果,但都不足一提,拥有更多的是在管理和运营以及产品研发和交付上栽过的跟头、踩过的坑。
版权声明:我们致力于保护作者版权,注重分享,被刊用文章【it培训学校it培训机构(7000字拆解)】因无法核实真实出处,未能及时与作者取得联系,或有版权异议的,请联系管理员,我们会立即处理! 部分文章是来自自研大数据AI进行生成,内容摘自(百度百科,百度知道,头条百科,中国民法典,刑法,牛津词典,新华词典,汉语词典,国家院校,科普平台)等数据,内容仅供学习参考,不准确地方联系删除处理!;
工作时间:8:00-18:00
客服电话
电子邮件
beimuxi@protonmail.com
扫码二维码
获取最新动态
