截止2015年,教育部官方发布的我国的高等院校的总数为2845所,其中普通高等学校2553所。2015年综合排名前十位的高校的商标注册情况,其中注册商标数最多的是北京大学——352枚;其次是上海交通大学——273枚;随后依次是中山大学(243枚)、清华大学(189枚)、浙江大学(186枚)、武汉大学(179枚)、山东大学(104枚)、复旦大学(87枚)、吉林大学(86枚)和南京大学(27枚)。从申请内容看,各大高校申请的商标内容主要涉及到学校全称、简称、校徽、重点建筑名称等。
高校校名、简称一旦被他人在相关商标类别中注册,学校今后在教育推广、宣传及长期发展等方面都将受到严重影响。
西南政法大学原名西南政法学院,中国法学界的“黄埔军校”,前身是1950年成立的由刘伯承元帅担任校长的西南人民革命大学。1953年,以西南人民革命大学政法系为基础,合并重庆大学、四川大学、贵州大学、云南大学、重庆财经学院的法律院(系)正式挂牌成立。
2016年在西政被疯转的一则新闻:十二届全国人大常委会第二十五次会议表决通过的任免名单上,最高人民法院新设的四个巡回法庭的庭长都毕业于西南政法大学,江湖上也一度有“最高法院一半人是西政的”的说法,即便是这样,还是有人不信这个邪!
这不,其英文简称“SWUPL”从2018年5月开始,被抢注了!根据其官网介绍,西南政法大学(Southwest University of Political Science & Law)简称“西政”,英文简称“SWUPL”。

经商标网查询得知,抢注数量高达30件,而且抢注者不止一家!
话不多说,直接上图!

其中申请人开封瑞意实业有限公司抢注的“SWUPL”四件均在异议中。

重庆牧江文化传播有限公司抢注的大部分处于异议中,但也有已经注册成功的!

商标网查询得知,西南政法大学从2008年开始,就已经开始申请“西政”、“西南政法大学”、“西南政法大学;SOUTH WEST UNIVERSITY OF POLITICALSCIENGE&LAW;1953”等商标,但是没有申请简称“SWUPL”,

中国人民大学于2003年1月将自己的校徽申请了商标,商标于2004年6月注册成功,商标专用期限到2014年6月,但是,该商标到期后人大并没有续展。

随后被泉州市泉港区春回大地电子科技有限公司将校徽的核心部分在教育等有关服务上申请注册并初审公告,在三个月初审公告期内,由于人大并没有提出异议申请,该商标被获准注册。

后知后觉的中国人民大学随后对该商标提起了无效宣告请求,最终,北京市高级人民法院做出了终审判决:诉争商标的注册违反了商标法第四十四条第一款的规定。在案证据显示春回大地公司申请商标数量达600余件,指定使用的商品和服务涵盖45个类别,且未提供充分证据证明具有真实使用意图。春回大地公司的行为超出了正常生产经营需求,扰乱了商标注册秩序,有损于公共利益,构成“以其他不正当手段取得注册”的情形。至此,中国人民大学校徽商标被抄袭、摹仿一案终于落下帷幕。
“清华大学”于2006年被认定为“驰名商标”,成为我国高校中首个“驰名商标”。经商标网查询,含有“清华”字样的商标共有2056件!涵盖各个类别。

其中,清华大学在1997年便申请注册了“清华”商标,该商标核定使用在第41类服务上,具体服务项目包括学校(教育)、函授课程、培训、教育信息等,注册有限期自1998年11月21日至2018年11月20日。

此外,还一鼓作气申请了毛体“清华”、毛体“清华大学”、“TSINGHUA”、“TsinghuaUniversity”、“清华园”、“清华大学校徽”、“清华钟型图案”、“清华大学二校门图案”等一系列商标。今年又申请了“五道口金融学院”、“清华 清华印象 TSINGHUA SOUVENIR”等商标。

毕竟是中国最高学府,自然是不少企业傍名牌的首选,好在清华大学的知识产权意识十分敏锐,不仅早早的就申请了各项相关的商标注册,而且对侵权商标严厉打击。
2016年,清华大学向法院提出,“清华”作为清华大学的简称为公众所熟知,而清华同仁在其企业名称中使用了“清华”字样,使相关公众认为被告与原告之间存在一定的关联关系,从而可能对市场主体及商品或服务的来源产生混淆和误认,侵害了原告的名称权,构成不正当竞争。

最终,法院认为:清华大学及清华同仁公司均为于市场中提供商品或服务的经营者,二者之间存在竞争关系。根据现有证据,清华大学自1928年更名为国立清华大学,建校历史悠久,“清华”作为清华大学的简称,在清华同仁公司成立之前,即早已为公众所熟知,享有极高的知名度。提及“清华”时,除极个别情况,人们首先会想到清华大学,而不是其他含义。因此,即使清华同仁公司规范使用其企业名称,也足以导致相关公众误认为该企业与清华大学存在密切的联系,从而损害清华大学的竞争利益。故清华同仁公司在其企业名称中使用“清华”二字构成不正当竞争,应予以修正,停止在其企业名称中使用“清华”字样,本院对清华大学的诉讼请求予以支持。
此外,在2017年03月08日,江苏教育集团(香港)有限公司曾向商标局申请在第41类注册“湖滨清华园”商标,不过该商标已经被驳回。

其实,这并不是清华大学第一次就侵害商标权提起诉讼。
2015年10月,因紫光在线公司未经许可擅自使用“清华在线”名称且在网站中虚假宣传“清华在线是依托清华大学和社会优秀教育资源服务社会的专业化大型教育机构”,清华大学将北京紫光在线教育科技有限公司起诉至法院,要求其停止侵犯“清华”、“清华大学二校门+清华园”商标专用权;拆除其营业场所内使用的“清华在线”字样;销毁带有“清华在线”名称的宣传资料、培训教材、招生简章;删除其官方网站使用的“清华”、“清华大学二校门+清华园”名称及图形;停止虚假宣传的不正当竞争行为,删除其官方网站中关于“清华大学”的虚假宣传内容,并赔偿经济损失300余万元。
2018年7月因认为汇译达国际翻译公司未经许可在其运营的网站“清华北大家教中心”名称中使用“清华”字样构成侵权,清华大学将该公司诉至法院。请求法院判令汇译达公司停止侵权、消除影响,并赔偿经济损失100万元。
2019年5月,因幼儿园名称中含“清华”二字,清华大学对江西省赣州市石城县清华幼儿园提起民事诉讼并索赔50万。

其他诉讼
青岛大学是山东省知名的综合性大学,自1924年创建的私立青岛大学发展至今,有近百年历史积淀。
青大琴行有限公司(下称青大琴行)曾是1997年青岛大学的校办企业,后因校企脱钩改制,2000年转变为私营企业。2002年,青大琴行向国家工商行政管理总局商标局(下称商标局)提出“青大”商标申请,后被核准使用在第41类“教育、教学、组织教育或娱乐竞赛、组织表演(演出)、演出、培训、讲课、安排和组织学术讨论会、音乐厅”等服务项目上。

长年以“青大”、“山大”为简称的青岛大学对此提出异议、争议均未果后,将国家工商行政管理总局商标评审委员会(下称商评委)告上法庭。
青岛大学表示,青岛大学的前身是私立青岛大学,创建于1924年。在整个办学阶段一直以“青大”、“山大”简称。“青大”作为其简称,也是其服务商标,经其长期使用已为行业内所知晓,具有一定的知名度和影响,与青岛大学产生了必然的对应联系。因此,青岛大学对“青大”享有在先权利。此外,青大琴行原本属于校办企业,现在公司的法定代表人也为青岛大学在职职工,应明知“青大”为青岛大学的简称和商标,其注册商标行为存在主观上的恶意。
但商评委在〔2009〕第37886号裁定中认定,青岛大学提交的证据不足以证明在被异议商标申请注册前,“青大”作为青岛大学的简称,实际上也是青岛大学的商标,经其长期使用已为行业内所知晓,具有一定的知名度,与青岛大学产生对应联系。青大琴行相关负责人也表示,青大琴行自成立后一直使用“青大”商标对外经营,其申请注册“青大”商标也是考虑企业名称与商标的一致性,便于日后宣传。
中国科学院大学(University of Chinese Academy of Sciences),简称"国科大",中国科学技术最高学府,隶属于中国科学院,前身是中国科学院研究生院,创建于1978年,是经国务院批准创办的新中国第一所研究生院,培养了中国的第一个理学博士、第一个工学博士、第一个女博士、第一个双学位博士。
2018年11月23日中国科学院大学发表声明说,未经学校许可,三个单位使用“国科大”作为企业名称。涉及的业务范围涉及与学校和学校企业相关的科学技术,教育和其他领域,造成不良影响。
声明还指出,“国科大”简称和商标被冒用,该校正采取适当措施进行维权,并保留通过法律途径依法追究相关责任人一切法律责任的权利。

这次被侵权的商标是国科大在2012年9月申请,2015年5月注册成功的国科大第41类有关教育、培训、教学类的商标。

作为中国的高等学府,截止目前共申请商标135件。

中国科学院大学为了保护“国科大”这个招牌,2012年开始就多次申请与“国科大”有关的商标,数量多达57个,几乎是把45类商标类别申请个遍,其中大多数都申请成功了。

高校校名、简称被抢注远不止这几例,比如:“湖大”这一代表湖南大学的习惯称呼被长沙市一位年轻人官某抢先注册;“南林大”被某生物技术有限公司注册成了杀虫剂商标;“北大”则成了防盗门、皮衣服装、糖果等产品的商标;“川大”商标被两名自然人在“书籍出版”等服务上抢注;厦门大学诉厦大公司侵权......

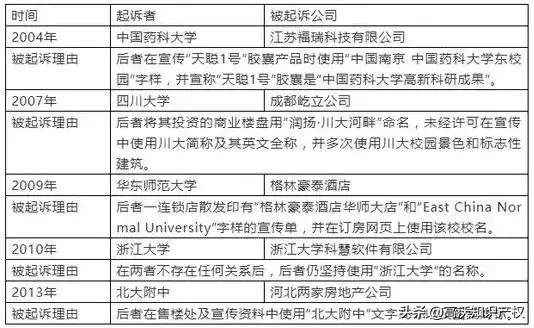
更多高校维权诉讼情况
总之,无论是社会经济发展使高校的商业气息愈发浓厚,还是为了保护高校本身在社会公众中的崇高和神圣地位,高校的商标保护都不可忽视。
关注“北京高沃知识产权”公众号获取“知识产权申报干货资料和补贴政策”,点击下方“了解更多”更有免费答疑等您来询!
版权声明:我们致力于保护作者版权,注重分享,被刊用文章【西南政法大学校徽(西南政法大学简称)】因无法核实真实出处,未能及时与作者取得联系,或有版权异议的,请联系管理员,我们会立即处理! 部分文章是来自自研大数据AI进行生成,内容摘自(百度百科,百度知道,头条百科,中国民法典,刑法,牛津词典,新华词典,汉语词典,国家院校,科普平台)等数据,内容仅供学习参考,不准确地方联系删除处理!;
工作时间:8:00-18:00
客服电话
电子邮件
beimuxi@protonmail.com
扫码二维码
获取最新动态
