说到重庆哪几所中学好?升学率高?重庆的家长一定会说“七龙珠”!其实“138、巴蜀、西附、一外、育才”这几所学校的本部和分校实力确实很强,但是竞争也不小。而且,每年“七龙珠”的各个学校每年能够接收的学生也有限,那么哪些有潜力和进步空间的学生挤不进“七龙珠”,未来升学又该怎么选择学校呢?
据了解,重庆除了“七龙珠”外,主城9区都有各自实力强的区重点中学。下面,就盘点汇总一下重庆主城9区综合实力排名第一的中学,各位家长可以看下这9所中学,是否是你心中所选!
创建于1759年的重庆七中,已经有两百多年的历史,具有厚重的文化底蕴。历年来,该校的升学率还是不错的,只可惜生在“138三足鼎立”的时期,风头自然被掩盖过去了。不过,单独把七中从直属校找那个拎出来看,实力还是不俗的。
中考录取线:2019年中考录取分数线625分;2018年中考录取分数线605.5分;2017年中考录取分数线633分。
高考成绩:2019年高考重庆七中每10个人有7个上重本,足球班每10个人有9个上重本本科,文科某重点班,参考56人,45人考上重本。2017年高考 863人参考,总上线率99.88%。重本上线突破500人,上线率达57.9%。本科上线763人,上线率88.4%。
创办于1891年的求精汇中学(原重庆第6中学),是全面迈向重庆市首批示范性高中的百年历史名校。学校国防教育特色突出,2005年学校成为原成都军区国防生源基地学校。很多家长和学生说“求精中学”是“重庆7大直属校外最好的中学”!
历年中考成绩:
高中班级:14个班,1~9平行班,10~11国防班,12~15宏志班,一个班55人左右。
高考成绩:2017年高考,求精中学重本上线率75.67%,本科上线率97.60%,高考总上线率100%;勇夺渝中区文科状元和全市英语单科状元(满分150分);渝中区理科前10名,求精中学占7名;文科前10名,求精中学占5名。
创建于1957年的杨家坪中学,是九龙坡区除了两所直属校外最好的中学!学校现有A、B、C、D四个校区,新建的彩云湖校区很漂亮,在九龙坡区也是很有实力的学校。虽然还尚未能与直属校并驾齐驱,但杨家坪中学的录取分数线排在全市第12位,位列九龙坡区属重点第一,全市区属重点前三位。
中考录取:近五年来,杨中的录取线从线上50分一路攀升到了线上100分,想要进入杨中,要求也是越来越高了。
高考成绩:2020年重本纯文化上线806人;理科纯文化最高分691人;文科纯文化最高635分,全校二本纯文化上线人数高达1300人。比例达90%以上。
位于南岸区弹子石的11中是重庆市首批重点中学。历年来,因为该校教学成果显著,民间称它为“最强区重”。2017年授牌为“海军青少年航空学校”,2018年成为“中国科学院大学重庆学院附属科技中学”。
新高考后,11中初中部搬迁,形成新的办学规模,目前拥有5大校区(本部、CBD校区、金科校区、文德、中海)。
中考录取分数线:2020年659.5分(联招线582分);2019年645.5分(联招线564分);2018年645分(联招线543分)
高考成绩:
除此外,11中在“学科竞赛”方面的表现也十分不错,据了解,11中在历年的学科竞赛中都有学生获奖。
位于江北区的18中创建于1958,是全国百强中学,北京大学“中学校长实名推荐制”资格学校,清华大学“新百年领军计划”推荐资格学校。18中现有观音桥校区、铁山坪校区、御龙天峰校区(民办)这3个校区。
中考成绩:2019年中考录取线643分 (联招线564分);2018年中考录取线633.5分(联招线543分);2017年中考录取线642.5分(联招线553分)。
高考成绩:2018年高考,12名学生被清华、北大等世界排名前50的名校录取。在2019年未来创新人才培养论坛暨第七届IC创新设计中国赛十八中学生获得全国十佳海报奖一项、全国一等奖两项。同时学校获得了全国十佳组织奖。18中国际部2020届学子英国澳洲申请方向的10名学生共获得28枚大学offer
创建于1946年的渝北中学,是由原先的江二中(后又称江北县中)演变而来,学校位于全国卫生城市渝北区府地带,学风浓厚,校规严谨,管理严格,交通便利。该校为渝北区的重点高中,是渝北区最好的重点中学(今年八中整体入驻渝北,对于渝北中学来说,可能会被分走部分优质生源。)。
中考录取线:2020年中考录取线 640分(联招582分);2019年中考录取线620.5分(联招564分);2018年中考录取线615分(联招543分)
高考成绩:2020年高考,重本上线745人,重本率67.1%。600分以上98人,清华上线4人。
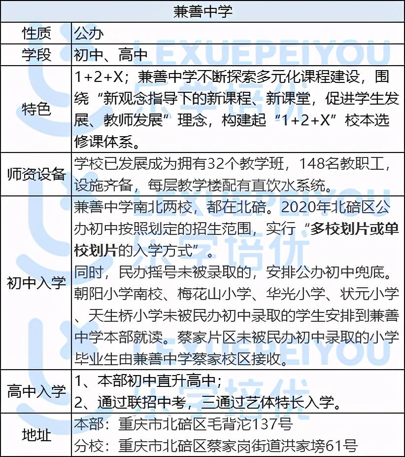
建校于1930年的兼善中学,是由中国近代著名爱国实业家、教育家和社会活动家卢作孚先生创办,是原四川省重点中学,重庆市直辖后首批重点中学。现在学校本部占地面积100.5亩,蔡家校区占地230余亩。
中考录取分数线:2020年录取分数线586分;2019年录取线564分;2018年录取线561.5分
高考成绩:2017 年高考中取得特别优异的成绩!创造了兼善中学历史新高!重本上线 356 人(含艺体,空飞),重本上线率雄居区属重点中学第一。其中理科重本上线 279 人,上线率 53.6﹪;文科重本上线 77 人,上线率 40.8﹪。
原重巴县中学现称“实验中学”,实验中学的品牌
其实一所学校的校名是无形的品牌,校名除了具有个性特色之外,还传承着学校沉淀下来的文化品质,是一种无形的信用资产,因此一所学校更名的同时,随之消失的就是那所学校原有积累的品牌效应。但是除了品牌之外,实验中学长久积累的教学口碑与成绩,使得其即使更名,也仍旧排在巴南教育的前列。
中考成绩:2016年联招重点高中上线人数达200人,成绩优异,受到上级领导和家长们的一致好评。
高考成绩:2017年高考,二外共654人参考,其中重本上线363人,重本上线率55.5%;1人考取重庆市文科第10名,文理科均获南岸区第一名;21人被世界前50强大学录取;
中考成绩:2020年700分以上32人,675分以上232人;联招线582分以上740人,联招上线率84%。
以上这9所中学,是重庆主城9区综合实力排名第一的中学,各区的家长可以了解参考一下。未来升学,如果孩子挤不进“七龙珠”,也可以多看看了解一下这几所中学,办学实力及资源都是很不错的。
问在最后:作为家长,你有关注“七龙珠”外的中学吗?分别有哪些?
注:以上内容来源网络,如有错误或遗漏,欢迎指出,侵删~
版权声明:我们致力于保护作者版权,注重分享,被刊用文章【北大附中重庆实验学校(除七龙珠外)】因无法核实真实出处,未能及时与作者取得联系,或有版权异议的,请联系管理员,我们会立即处理! 部分文章是来自自研大数据AI进行生成,内容摘自(百度百科,百度知道,头条百科,中国民法典,刑法,牛津词典,新华词典,汉语词典,国家院校,科普平台)等数据,内容仅供学习参考,不准确地方联系删除处理!;
工作时间:8:00-18:00
客服电话
电子邮件
beimuxi@protonmail.com
扫码二维码
获取最新动态
