节后上班第一周,
迎来了首个招聘旺季,
很多用人单位纷纷开始招聘!
近日,
福建多家单位发布了招聘公告,
一起来看看
有没有适合你的工作吧!
医院
●福建省妇幼保健院招聘高层次人才11人
●福建省儿童医院招聘高层次人才11人
●福建省妇产医院招聘高层次人才11人
●长乐区卫健系统招聘医学类工作人员100人
●福建医科大学附属协和医院(本部) 招聘31人
●福建医科大学附属第一医院招聘42人
福建省妇幼保健院招聘高层次人才11人
福建省妇幼保健院始建于1935年5月,为全国首家三级甲等妇幼保健院,全国首批爱婴医院,占地面积约2.97万平方米,编制床位1000张。因工作需要,2019年拟向社会招聘高层次人才11名。
1基本条件
1.具有中华人民共和国国籍,拥护中国共产党的领导,热爱社会主义,遵纪守法,品行端正。
2.身体健康,符合公务员录用体检标准。
3.原则上年龄不超过35周岁及以下(1984年1月1日及以后出生)。
4.报考者应为全日制普通高等院校毕业生,取得相应学历、学位。
5.取得境外学历学位认证书报名者应提供教育部留学服务中心出具的学历学位证书,认证书等,各项资格认定截止时间为2019年12月31日。
2招聘岗位及要求
3报名方式
符合条件的报考人员请在截止日期前,按照以下要求将报名材料电子版以附件方式(名称:“应聘岗位,姓名,毕业院校”)发送到邮箱fjsfyrsk@163.com,逾期不予受理。
4报名时间
2019年1月29日至2019年12月31日
报名信息:
http://wjw.fujian.gov.cn/xxgk/rsxx/zkzp/201902/t20190218_4762187.htm
福建省儿童医院招聘高层次人才11人
福建省儿童医院选址福州市晋安区横屿组团鹤林片区占地200亩,规划床位1000张,作为党的十九大以后福建省卫生计生领域开工建设的民生补短板重大项目,列入《福建省“十三五”卫生计生事业发展专项规划》,纳入省政府立项挂牌办理内容,省委、省政府高度重视,致力将医院建设成为具有国际水平的国家区域儿童医学中心,医院建设项目已于2017年12月25日举行开工奠基仪式,预计2020年底开业。
1基本条件
1.具有中华人民共和国国籍,拥护中国共产党的领导,热爱社会主义,遵纪守法,品行端正。
2.身体健康,符合公务员录用体检标准。
3.原则上岗位1-6年龄不超过35周岁(1984年1月1日及以后出生),岗位7-10年龄不超过45周岁(1974年1月1日及以后出生)。
4.报考者应为全日制普通高等院校毕业生,取得相应学历、学位。
5.取得境外学历学位认证书报名者应提供教育部留学服务中心出具的学历学位证书,认证书等,各项资格认定截止时间为2019年12月31日。
2岗位名称及要求
3报名方式
符合条件的报考人员请在截止日期前,按照以下要求将报名材料电子版以附件方式(名称:“应聘岗位,姓名,毕业院校”)发送到邮箱fjsfyrsk@163.com,逾期不予受理。
4报名时间
2019年1月29日至 2019年12月31日
报名信息:
http://wjw.fujian.gov.cn/xxgk/rsxx/zkzp/201902/t20190218_4762188.htm
福建省妇产医院招聘高层次人才11人
1基本条件
1.具有中华人民共和国国籍,拥护中国共产党的领导,热爱社会主义,遵纪守法,品行端正。
2.身体健康,符合公务员录用体检标准。
3.原则上年龄不超过35周岁(1984年1月1日及以后出生)。
4.报考者应为全日制普通高等院校毕业生,取得相应学历、学位。
5.取得境外学历学位认证书报名者应提供教育部留学服务中心出具的学历学位证书,认证书等,各项资格认定截止时间为2019年12月31日。
2岗位名称及要求
3报名方式
符合条件的报考人员请在截止日期前,按照以下要求将报名材料电子版以附件方式(名称:“应聘岗位,姓名,毕业院校”)发送到邮箱fjsfyrsk@163.com,逾期不予受理。
4报名时间
2019年1月21日至2019年12月31日
报名信息:
http://wjw.fujian.gov.cn/xxgk/rsxx/zkzp/201902/t20190218_4762190.htm
长乐区卫健系统招聘医学类工作人员100人
1招聘条件
1.具有中华人民共和国国籍;
2.遵守宪法和法律;
3.具有良好的品行;
4.岗位所需的专业或技能条件;
5.适应岗位要求的身体条件;
6.18周岁以上,35周岁以下;
7.岗位所需要的其他条件。
在校期间曾受过党纪、政纪处分或正在接受纪律审查的人员;曾受到刑事处罚或涉嫌违法犯罪正在接受司法部门调查尚未做出结论的人员,在各级公务员或事业单位招考中被认定有舞弊等严重违反录(聘)用纪律行为尚在禁止报考期限内的人员、在读的全日制普通院校非应届毕业生、现役军人、试用期内的公务员、长乐区卫健系统在编在职人员、长乐区卫健系统原在职员工在原单位服务年限未满5年辞聘(解聘)的人员以及法律规定不得报考的其他人员,不得报考。
2岗位信息
研究生学历:35人(编内)
本科学历:65人(编外)
3报名方法
网上提交个人信息。报考者应于2019年2月18日9:00~2月24日18:00,登录福州卫生人才网,如实及时提交个人信息及一张近期正面免冠彩色数码证件照(jpg格式,分辨率350dpi左右,规格100K以下),逾期未提交合格照片的,将无法下载打印本人的准考证。
4直接面试考核
1.考试采取直接面试考核的方式进行,面试内容为报考岗位相关医学专业知识,主要测试应聘者专业知识和综合素质。面试采用答辩(结构化面谈)方法,设3题,答题时间为12分钟,其中含考生思考准备时间4分钟。
2.面试时间:2019年3月3日。
3.面试地点:福建医科大学台江校区F楼。
完整信息点击:
http://clwjw.fzwsrc.com/policyinstruct/2019/1550228131417.html
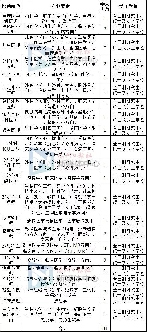
福建医科大学附属协和医院(本部) 招聘31人
1岗位名称及要求
2报名方式
符合条件的报考人员请于报名截止之日前登录我院网站报名系统进行网上报名(网址:http://27.156.117.162:9900/ors/outer/examinee/login.htm),每人限报1个岗位,报名成功后不可更改,无需现场提交纸质版报名材料。报考人员所留联系方式应准确无误并确保招聘期间保持通畅。
3报名时间
2019年2月21日—2019年3月7日。
4联系方式
地址:福建省福州市新权路29号
福建医科大学附属协和医院人事处
邮编:350001
联系电话:0591-83325049
报名信息:
http://rst.fujian.gov.cn/zt/sydwrczp/zpfa/201902/t20190220_4763426.htm
福建医科大学附属第一医院招聘42人
1岗位名称及要求
(一)临床医技岗位
(二)护理岗位
(三)行政管理岗位
2报名方式
采取网上报名的方式,符合条件的报考人员于报名截止前,登录福建医科大学附属第一医院网上招聘主页(http://zp.fyyy.com/ “招聘信息”栏目相应招聘方案) 注册填写相关信息,选择相应岗位并网络提交相应报名材料,上传的报名资料包括(所有资料必须是原件电子版图片):
1.学历、学位证书;2019届毕业生暂时无法提供材料的,应书面保证相关证件、证明的真实、有效性提供;取得境外学历学位证书报考者应提交教育部留学服务中心学历学位认证书;
2.毕业院校研究生院开具的专业方向证明(有专业方向要求的岗位提供,且专业方向内容须与岗位要求一致)
3.已参加工作的报考者,需提交现工作单位人事主管部门出具的同意报考的证明(或与单位解除劳动、聘用合同关系的证明),若暂时无法提交的,经我院人力资源处同意后最迟可延至体检前提交;
4.报考岗位要求的其他证书或工作经历证明。
3报名时间
2019年2月20日—2019年3月6日17:00。
4联系方式
地址:福州市台江区茶中路20号
福建医科大学附属第一医院门诊12楼人力资源处
邮编:350005
电话:(0591)87981022
报名信息:
http://rst.fujian.gov.cn/zt/sydwrczp/zpfa/201902/t20190220_4763609.htm
高校
●福州职业技术学院招聘39人
●福建闽江学院招聘编制工作人员(硕士)56人
●福建经贸学校招聘工作人员50人
●福建师范大学附属小学专项招聘教师2人
●福建林业职业技术学院招聘工作人员30人
●福建医科大学招聘工作人员5人(编内)
福州职业技术学院招聘39人
1招聘岗位
福州职业技术学院是由福州市人民政府举办的全日制普通高等职业学校。学校为全国首家与阿里巴巴合作成立阿里巴巴大数据学院,全国首家与微软(中国)合作成立微软创新学院。现因办学需要拟面向全国诚聘教师、辅导员、工作人员39人(事业编制)。
2报名时间
2019年2月22日8:30—2019年3月14日17:30。
3报名方式
采取网上报名的方式。报考人员请通过福建考试报名网(http://fjksbm.com/portal)报名,提交个人信息及一张近期正面免冠二寸证件照,并在网上自行打印准考证。网上缴交报名费80元/岗位。
4联系方式
学院地址:福建省福州大学城联榕路8号
联系人及联系电话:罗老师、陈老师:0591-83760840
学院网址http://www.fvti.cn/
邮 编:350108
详情点击:http://fjksbm.com/s/fvti1902/news/bulletin
福建闽江学院招聘编制工作人员(硕士)56人
闽江学院在编制、岗位空缺的前提下,2019年计划招收硕士研究生及以上56名在编人员。
具体岗位及要求点击附件《闽江学院2019年公开招聘硕士研究生岗位信息表》。
应聘人员要求全日制研究生毕业、第一学历为普通高等学校全日制本科学历毕业,相应的学历、学位证书须在2019年8月31日前取得;取得国(境)外硕士及以上学位证书者,应于2019年9月30日前提供教育部留学服务中心出具的学历学位认证书。应聘人员年龄要求起计时间从2019年2月20日起计。
1.网上提交个人信息及缴费:报考者于2019年2月20日8:00—2019年3月5日17:00通过福建考试报名网(http://fjksbm.com)报名,提交个人信息及一张近期正面免冠二寸证件照,网上缴交报名费80元/岗位,并在网上自行打印准考证。
2.资格初审:报考者资格初审时间为2019年2月23日8:00—2019年3月7日17:00。报考人员可在网上报名成功后两个工作日之内,登录福建考试报名网查询初审结果。
3.下载准考证:报考者于2019年3月11 日—2019年3月15 日登录福建考试报名网,自行上网下载、打印本人准考证。逾期未打印准考证或未及时提供合格照片无法下载准考证的,不再退还报名费。
详情点击:
http://fj.offcn.com/html/2019/02/117490.html
福建经贸学校招聘工作人员50人
福建经贸学校系省属公办国家级重点中等职业学校,创建于1979年,目前有两个校区,西湖校区位于泉州市西湖北侧,洛江校区位于泉州万虹路东侧310道,拥有经济管理系、信息科学与艺术系、理工系3个系,开设会计、商贸、粮油食品、计算机、美术、服装、交通、机械、电子电工九大类共32个专业,在校生9200多人。
因工作需要,拟向社会公开招聘工作人员50人。
基本条件
1.具有中华人民共和国国籍,拥护中国共产党的领导,热爱社会主义,遵纪守法,品行端正;
2.身体健康,符合教师从业资格体检标准;
3.年龄35周岁及以下(1983年2月15日及以后出生);取得境外学历学位证书报名者应提供教育部留学服务中心出具的学历学位认证书,认证书等各项资格认定截止时间为2019年7月31日。
完整信息点击:
http://rst.fujian.gov.cn/zt/sydwrczp/zpfa/201902/t20190215_4761494.htm
福建师范大学附属小学专项招聘教师2人
因工作需要,2019年福建师范大学附属小学拟专项招聘小学教师2名。
基本条件
1.具有中华人民共和国国籍,拥护中国共产党的领导,热爱社会主义,遵纪守法,品行端正;
2.热爱小学教育事业,工作认真、踏实、敬业,具备良好的职业道德;
3. 身体健康,符合福建省现行的教师资格申请人员体检标准;
4. 取得境外学历学位证书报考者应提交教育部留学服务中心出具的学历学位认证书,认证书等各项资格认定截止时间为2019年7月31日。
完整信息点击:
http://rst.fujian.gov.cn/zt/sydwrczp/zpfa/201902/t20190212_4758020.htm
福建林业职业技术学院招聘工作人员30人
1招聘岗位
福建林业职业技术学院是经福建省人民政府批准设立的一所多学科、综合性的全日制省属公办高等院校、国家级示范性骨干高职院校、福建省示范性现代高职院校、全国职业教育先进单位。学院地处福建省南平市,已有66年的办学历史,是财政全额拨款事业单位,隶属于福建省教育厅。因工作需要,拟向社会公开招聘工作人员30人。
2报名时间
2019年2月20日——2019年3月19日
3报名方式
符合条件的报考人员请于报名截止之日前将报名材料扫描后发送至指定邮箱(36529344@qq.com),每位应聘者的应聘材料压缩为一个文件包,文件包名称为招聘岗位名称+姓名,逾期不予受理。报到当日提交纸质报名材料的原件及复印件予以审核。报名材料包括:
1.本人签名的《福建林业职业技术学院应聘人员报名登记表》;
2.身份证复印件;
3.学历、学位复印件(2019届毕业生暂时无法提供的,应书面保证学历学位真实性;取得境外学历学位报考者应提交教育部留学服务中心学历学位认证书复印件)。
4.已参加工作的报考者,需提交现工作单位人事主管部门出具的同意报考的证明(或与单位解除劳动、聘用合同关系的证明),若暂时无法提交的,经福建林业职业技术学院人事处同意后最迟可延至体检前提交。
5.报考岗位要求的其他证书复印件。 报考人员所留联系方式应准确无误并确保招聘期间保持通畅。
4联系方式
地 址:福建省南平市金山路140号福建林业职业技术学院人事处
邮 编:353000
联系方式:13860038170(黄老师) 13559868607(谢老师)
详情点击:
https://mp.weixin.qq.com/s/amFScbmZ4grHGXy2HGYGCA
福建医科大学招聘辅导员15人(编内)
1招聘岗位
报考者须为中共党员或中共预备党员。
2报名时间
2019年2月21日——2019年3月7日18∶00。
3报名方式
采取网上报名的方式,符合条件的报考人员请于报名截止前,登录福建医科大学网上招聘主页(http://rczp.fjmu.edu.cn)注册填写相关信息,选择相应岗位提交。每人限报1个岗位,报名成功后不可更改。报考人员所留联系方式应准确无误并确保招聘期间保持通畅。
4联系方式
地址:福建省福州市闽侯上街大学城学府北路1号
邮编:350122。
联系人:陈老师 联系电话:0591-22862960。
报名系统有关操作问题咨询联系人:陈老师
联系电话:0591-22862529。
详情点击:
http://rst.fujian.gov.cn/zt/sydwrczp/zpfa/201902/t20190220_4763612.htm
福建医科大学招聘工作人员5人(编内)
1招聘岗位
福建医科大学系福建省重点建设的高等学校,因工作需要,拟向社会公开招聘研究生学历、硕士及以上学位工作人员5人。
2报名时间
2019年2月21日—2019年3月7日18∶00。
3报名方式
采取网上报名的方式,符合条件的报考人员请于报名截止前,登录福建医科大学网上招聘主页(http://rczp.fjmu.edu.cn)注册填写相关信息,选择相应岗位提交。每人限报1个岗位,报名成功后不可更改。报考人员所留联系方式应准确无误并确保招聘期间保持通畅。
4联系方式
地址:福建省福州市闽侯上街大学城学府北路1号
邮编:350122。
联系人:陈老师
联系电话:0591-22862960。
报名系统有关操作问题咨询, 联系人:陈老师
联系电话:0591-22862529。
详情点击:
http://rst.fujian.gov.cn/zt/sydwrczp/zpfa/201902/t20190220_4763617.htm
其他
● 福州市自来水有限公司招聘36人
● 更多招聘信息:《福建一批单位招聘啦!学校、医院、环保局…》
福州市自来水有限公司招聘36人
1招聘岗位
1.每名应聘者限报一个招聘类别,不可交叉报名。
2.符合招聘条件的普通院校全日制研究生及以上学历的毕业生可免笔试,直接进入面试环节。
3.符合招聘条件的“211、985”院校全日制本科及以上学历的毕业生可免笔试,直接进入面试环节。
2报名时间
2019年3月1日至3月2日。(8:30 - 11:30;14:30 - 17:00)
3报名方式
1.报名方式:现场报名
2.报名地点:福州市自来水有限公司二十一层会议厅(福州市鼓楼区东街104号)
3.报名材料:毕业证书、学位证书、身份证、就业推荐表、成绩单原件及复印件,个人简历和教育部学历证书电子注册备案表。取得境外学历、学位证书的应聘者应提供教育部留学服务中心出具的学历学位认证书。
4联系方式
联系人:罗先生
联系电话:87533793—1208
详情点击:
http://www.fzrsrc.com/ArticleShow.aspx?id=b0061c4b-d898-ee66-c709-20e9-8b0d7c7b
我们都在努力奔跑,
我们都是追梦人!
有适合自己的岗位的吗?!
也转给需要的人!
来源:福建共青团(ID:fj-gqt 编辑:宝蓝),综合整理自福建省人社厅、福州卫生人才网、福建省卫健委,微信公众号“福建日报”“福州日报”“福建事业单位考试”
-------- 丨星标不迷路丨 --------
有小伙伴反映微信改版后,
越来越难找到团团了,
简单三步,
再也不会迷路啦!
他们还在阅读
全国学雷锋志愿服务先进典型名单公示
艺考生航班取消,家长在机场痛哭
南平令人错乱的铁路站名要换了
你已经很久没发朋友圈了我是你的眼
版权声明:我们致力于保护作者版权,注重分享,被刊用文章【福建医科大学研究生院官网(共439人)】因无法核实真实出处,未能及时与作者取得联系,或有版权异议的,请联系管理员,我们会立即处理! 部分文章是来自自研大数据AI进行生成,内容摘自(百度百科,百度知道,头条百科,中国民法典,刑法,牛津词典,新华词典,汉语词典,国家院校,科普平台)等数据,内容仅供学习参考,不准确地方联系删除处理!;
工作时间:8:00-18:00
客服电话
电子邮件
beimuxi@protonmail.com
扫码二维码
获取最新动态
