在被美国列入实体名单的中国13所大学中,唯一的一所“双非”高校为广东工业大学。这所大学因其承担着为广东培养工科人才的重任,所以该校毕业生在省内的就业非常好,甚至不亚于一些“211”大学。
对于一些分数不够“985”、“211”大学的录取线,又想有就业保障的考生,特别是理工科考生来说,广工是一个比较理想的选择。
下面就给大家分享一下广工的2020年就业数据、学科及重点专业、师资科研以及近三年在广东省的录取情况,希望对各位家长和考生能有所帮助。
广东工业大学是一所以工为主、工理经管文法艺结合、多科性协调发展的省属重点大学、广东省高水平大学重点建设高校。
在“2020软科世界大学学术排名”中,广工首次进入前500名。2020年软科中国大学100强中,广工排名95名,进入了全国百强行列。
1、2020年广工总体就业率为91.91%,受整体就业环境的影响有所下降,但仍处于高位,前两年更是达96%以上,就业质量非常高。
2、毕业生薪酬
3、就业地区与城市
就业地区以广东省为主,主要集中在珠三角地区,广州、深圳的就业人数达60%以上。
4、就业行业与职业
就业行业以制造业和信息行业占比较大,主要职业以工程技术及专业技术为主,比较符合该校的人才培养定位,专业相关度比较高。
学校现有本科专业81个,拥有博士后科研流动站6个、一级学科博士学位授权点7个、二级学科博士学位授权点31个、一级学科硕士学位授权点23个、二级学科硕士学位授权点95个,硕士专业学位授予权13种。
工程学、材料科学、计算机科学、化学、环境科学与生态学等5个学科进入ESI全球学科排名前1%行列,其中工程学已进入1.6‰。
1、第四轮学科评估结果
总体入选的学科13个,拥有一个A类学科:控制科学与工程。
2、广东省重点学科
另外,机械、信息、材料、化工四个学科为广东省“211工程”三期重点建设学科。
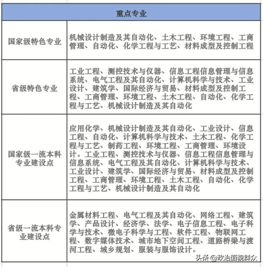
3、重点专业分布
1、主要科研平台
国家重点实验室:省部共建精密电子制造技术与装备国家重点实验室
国家地方联合工程实验室:制造物联网技术国家地方联合工程实验室
国家地方联合工程研究中心:智能制造信息物理融合系统集成技术国家地方联合工程研究中心
省部共建协同创新中心:省部共建3C电子产品制造装备协同创新中心
另外,还拥有多个省部级重点科研平台。
2、师资力量
目前拥有全职院士1人,聘有外籍院士4人、中国科学院院士2人、中国工程院院士4人,拥有“教育部高层次人才”、国家“杰青”、“优青”、“百千万人才工程”人才等国家级人才达100多人次。
广东工业大学近三年在广东的录取位次呈降低的趋势,但总体相差不太,参考性还是比较强的。
广东工业大学在人才培养上比较符合省内的需求,所以就业一直比较理想。无论是不愿出省的广东考生,还是想在广州、深圳就业的外省考生,都是比较不错的选择。录取分数相对不高,而就业又有保障,对考生来说性价比是很高的。
版权声明:我们致力于保护作者版权,注重分享,被刊用文章【广东工业大学王牌专业(被美国制裁的唯一)】因无法核实真实出处,未能及时与作者取得联系,或有版权异议的,请联系管理员,我们会立即处理! 部分文章是来自自研大数据AI进行生成,内容摘自(百度百科,百度知道,头条百科,中国民法典,刑法,牛津词典,新华词典,汉语词典,国家院校,科普平台)等数据,内容仅供学习参考,不准确地方联系删除处理!;
工作时间:8:00-18:00
客服电话
电子邮件
beimuxi@protonmail.com
扫码二维码
获取最新动态
