每一秒,都让新闻动起来
今天
有一件事牵动着无数
宁夏人的心
那就是
2020年宁夏高考录取分数线!
就在刚刚
小编拿到了第一手信息
2020年宁夏高考录取分数线
当然了
热心的小编
也帮大家整理了
近3年的宁夏高考分数线
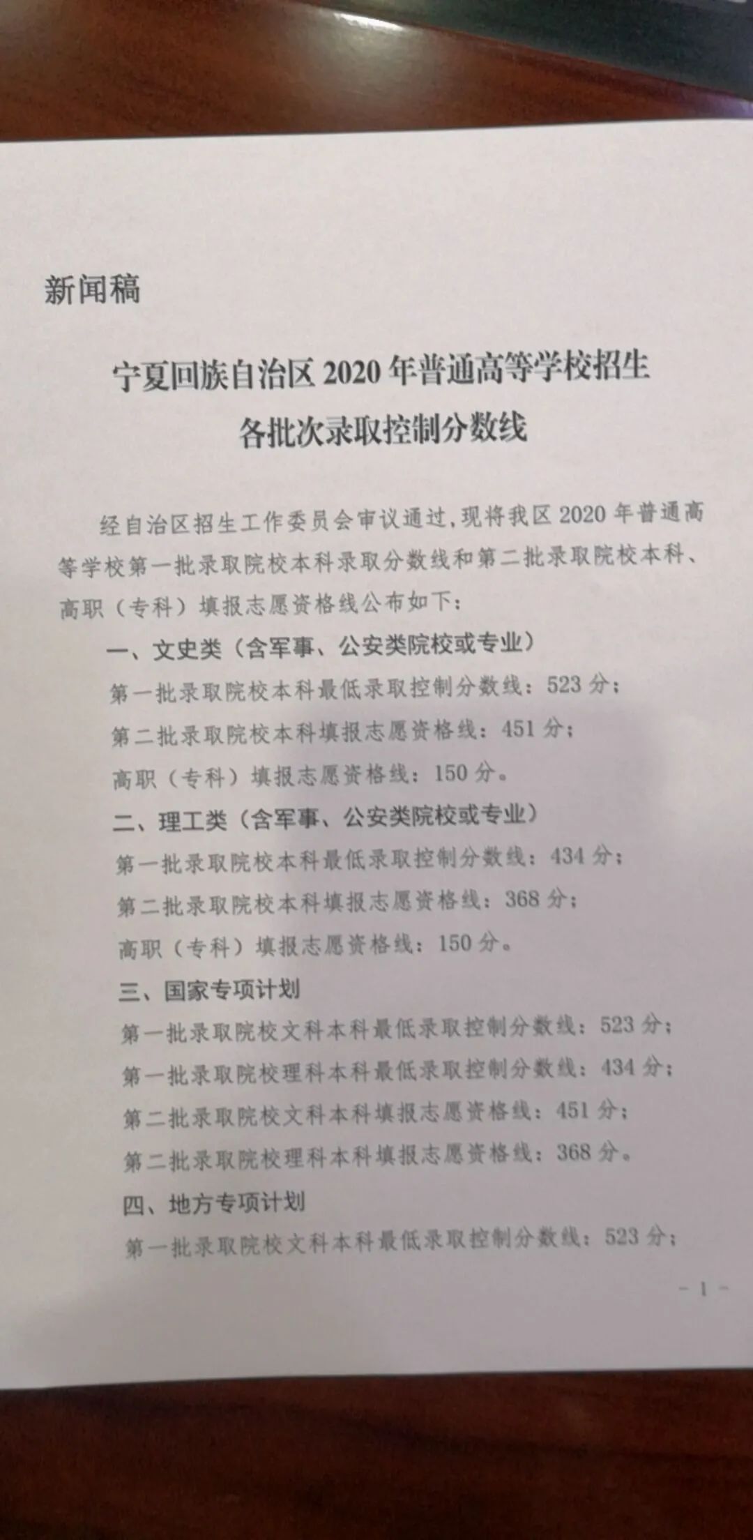
一、文史类(含军事、公安类院校或专业)
第一批录取院校本科最低录取控制分数线:538分;
第二批录取院校本科填报志愿资格线:455分;
高职(专科)填报志愿资格线:200分。
二、理工类(含军事、公安类院校或专业)
第一批录取院校本科最低录取控制分数线:457分;
第二批录取院校本科填报志愿资格线:381分;
高职(专科)填报志愿资格线:200分。
三、国家专项计划
第一批录取院校文科本科最低录取控制分数线:538分;
第一批录取院校理科本科最低录取控制分数线:457分;
第二批录取院校文科本科填报志愿资格线:455分;
第二批录取院校理科本科填报志愿资格线:381分。
四、地方专项计划
第一批录取院校文科本科最低录取控制分数线:538分;
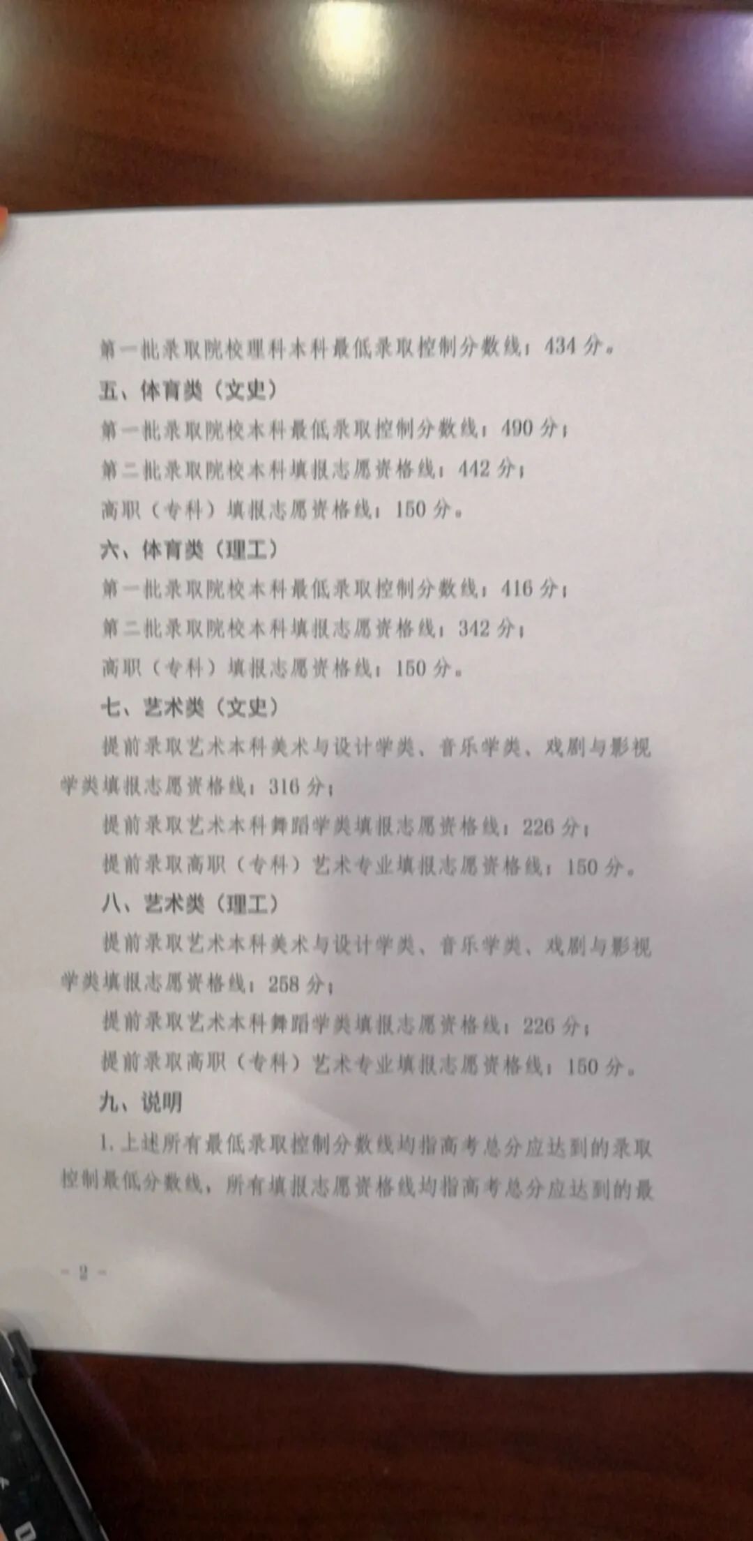
第一批录取院校理科本科最低录取控制分数线:457分。
五、体育类(文史)
第一批录取院校本科最低录取控制分数线:505分;
第二批录取院校本科填报志愿资格线:442分;
高职(专科)填报志愿资格线:200分。
六、体育类(理工)
第一批录取院校本科最低录取控制分数线:447分;
第二批录取院校本科填报志愿资格线:357分;
高职(专科)填报志愿资格线:200分。
七、艺术类(文史)
提前录取艺术本科美术与设计学类、音乐学类、戏剧与影视学类填报志愿资格线:318分;
提前录取艺术本科舞蹈学类填报志愿资格线:228分;
提前录取高职(专科)艺术专业填报志愿资格线:200分。
八、艺术类(理工)
提前录取艺术本科美术与设计学类、音乐学类、戏剧与影视学类填报志愿资格线:267分;
提前录取艺术本科舞蹈学类填报志愿资格线:228分;
提前录取高职(专科)艺术专业填报志愿资格线:200分。
一、文史类(含军事、公安类院校或专业)
第一批录取院校本科最低录取控制分数线:528分;
第二批录取院校本科最低录取控制分数线:498分;
第三批录取院校本科填报志愿资格线:418分;
第四批录取院校高职(专科)填报志愿资格线:200分。
二、理工类(含军事、公安类院校或专业)
第一批录取院校本科最低录取控制分数线:463分;
第二批录取院校本科最低录取控制分数线:432分;
第三批录取院校本科填报志愿资格线:352分;
第四批录取院校高职(专科)填报志愿资格线:200分。
三、国家专项计划
第一批录取院校文科本科最低录取控制分数线:528分;
第一批录取院校理科本科最低录取控制分数线:463分;
第二批录取院校文科本科最低录取控制分数线:498分;
第二批录取院校理科本科最低录取控制分数线:432分。
四、地方专项计划
第一批录取院校文科本科最低录取控制分数线:528分;
第一批录取院校理科本科最低录取控制分数线:463分。
五、体育类(文史)
第一批录取院校本科最低录取控制分数线:471分;
第二批录取院校本科最低录取控制分数线:422分;
第三批录取院校本科填报志愿资格线:408分;
第四批录取院校高职(专科)填报志愿资格线:200分。
六、体育类(理工)
第一批录取院校本科最低录取控制分数线:452分;
第二批录取院校本科最低录取控制分数线:383分;
第三批录取院校本科填报志愿资格线:342分;
第四批录取院校高职(专科)填报志愿资格线:200分。
七、艺术类(文史)
提前录取艺术本科美术与设计学类、音乐学类、戏剧与影视学类填报志愿资格线:324分;
提前录取艺术本科舞蹈学类填报志愿资格线:249分;
第三批录取院校艺术本科填报志愿资格线:249分;
提前录取高职(专科)艺术专业填报志愿资格线:200分;
八、艺术类(理工)
提前录取艺术本科美术与设计学类、音乐学类、戏剧与影视学类填报志愿资格线:281分;
提前录取艺术本科舞蹈学类填报志愿资格线:216分;
第三批录取院校艺术本科填报志愿资格线:216分;
提前录取高职(专科)艺术专业填报志愿资格线:200分;
一、文史类(含军事、公安类院校或专业)
第一批录取院校本科最低录取控制分数线:519分;
第二批录取院校本科最低录取控制分数线:487分;
第三批录取院校本科填报志愿资格线:407分;
第四批录取院校高职(专科)填报志愿资格线:200分。
二、理工类(含军事、公安类院校或专业)
第一批录取院校本科最低录取控制分数线:439分;
第二批录取院校本科最低录取控制分数线:408分;
第三批录取院校本科填报志愿资格线:328分;
第四批录取院校高职(专科)填报志愿资格线:200分。
三、国家专项计划
第一批录取院校文科本科最低录取控制分数线:519分;
第一批录取院校理科本科最低录取控制分数线:439分;
第二批录取院校文科本科最低录取控制分数线:487分;
第二批录取院校理科本科最低录取控制分数线:408分。
四、地方专项计划
第一批录取院校文科本科最低录取控制分数线:519分;
第一批录取院校理科本科最低录取控制分数线:439分。
五、体育类(文史)
第一批录取院校本科最低录取控制分数线:478分;
第二批录取院校本科最低录取控制分数线:428分;
第三批录取院校本科填报志愿资格线:407分;
第四批录取院校高职(专科)填报志愿资格线:200分。
六、体育类(理工)
第一批录取院校本科最低录取控制分数线:415分;
第二批录取院校本科最低录取控制分数线:351分;
第三批录取院校本科填报志愿资格线:328分;
第四批录取院校高职(专科)填报志愿资格线:200分。
七、艺术类(文史)
提前录取艺术本科美术与设计学类、音乐学类、戏剧与影视学类填报志愿资格线:317分;
提前录取艺术本科舞蹈学类填报志愿资格线:244分;
第三批录取院校艺术本科填报志愿资格线:244分;
提前录取高职(专科)艺术专业填报志愿资格线:200分;
八、艺术类(理工)
提前录取艺术本科美术与设计学类、音乐学类、戏剧与影视学类填报志愿资格线:266分;
提前录取艺术本科舞蹈学类填报志愿资格线:204分;
第三批录取院校艺术本科填报志愿资格线:204分;
提前录取高职(专科)艺术专业填报志愿资格线:200分;
(上下滑动 查看各年份成绩)
祝大家都能
报上自己心仪的学校
趁着假期
去做以前没有做过的事
看以前没有看过的风景
尝以前没有尝过的美食……
END
记者 丨李姝
编辑 |不要烦考拉
审稿 | 张婷 马玲艳
版权声明:我们致力于保护作者版权,注重分享,被刊用文章【2017宁夏高考分数线会降吗(刚刚公布)】因无法核实真实出处,未能及时与作者取得联系,或有版权异议的,请联系管理员,我们会立即处理! 部分文章是来自自研大数据AI进行生成,内容摘自(百度百科,百度知道,头条百科,中国民法典,刑法,牛津词典,新华词典,汉语词典,国家院校,科普平台)等数据,内容仅供学习参考,不准确地方联系删除处理!;
工作时间:8:00-18:00
客服电话
电子邮件
beimuxi@protonmail.com
扫码二维码
获取最新动态
