根据湖南省教育厅《湖南省普通高等教育"专升本"工作实施办法》(湘教发[2018]1 号)文件精神,2020年我院将继续选拔推荐部分优秀应届专科毕业生升入本科院校学习(以下简称"专升本")。 结合本科院校的招生专业情况,我校拟定与吉首大学、湖南涉外经济学 院两所高校合作开展"专升本"工作,方案如下:
一、组织领导
组长:谭长富 张华玲
副组长:刘上冰(常务) 陈平治 刘世忠
成员:贾湘琳 刘书华 伍扬波 王记志 马庆 罗杰 符正刚 熊晓熙 张滕洲 刘爱钢
纪检督察组:寇玉虎 彭玲 胡斯逸
二、选拔目的
选拔优秀毕业生参加"专升本"考试,是为了调动广大学生的学习积极性,为专科学生继续深造提供机会,满足社会对高层次优秀人才的需要。
三、推荐条件及比例
(一)推荐条件
推荐参加"专升本"选拔考试的学生须同时满足以下条件:
1、遵守宪法和法律、法规;
2、遵守学校章程和规章制度;
3、德、智、体、美等方面全面发展;
4、2020 年应届毕业生;
5、学习成绩优良,各课程平均成绩必须进入本专业 2020 届毕业生总数的前 20%,以该课程初次考核的成绩为准(教务处审核)。
在读期间应征入伍,退役后按期复学,完成专科学业的学生,在部队 服役期间荣立三等功及以上荣誉且符合推荐条件 1、2 的,学生本人提交部队正式下发的嘉奖令或者通令、勋章等佐证材料,经吉首大学、湖 南涉外经济学院及湖南省教育厅审核通过后,可免试随同我校本专业学生进入吉首大学、湖南涉外经济学院对应的本科专业学习。
(二)推荐比例
符合以上条件的学生按课程平均成绩的高低择优推荐,各专业推荐人 数不超过本专业 2020届毕业生人数的 20%。
四、报名程序
1、2020年"专升本"网上报名时间暂定于 2020 年 3 月 15 日 0:00 至 3 月 25 日 24:00 ,学生须于此时间内完成网上报名。网报系统关闭后,所有报名数据以网上数据为准。 逾期概不接受补报名。报名时间若有变更,将另行通知。
2、教务处根据网上报名的数据会同各二级学院、学生工作处全面审核报考名单,确定推荐名单并报校务会审定后张榜公示 7 天,公示期间接受全院师生的监督。
3、推荐名单经张榜公示无异议后,被推荐学生填写《湖南省 普通高等教育学生"专升本"报名表》并于 2020年 4 月 3 日 17:00 点前提交至教务处邮箱。学校教务处将报名表汇总后向吉首大学、湖南涉外经济学院,正式提交推荐参加选拔考试的考生名单。
五、工作要求
1、"专升本"是一项政策性强、要求极高的工作,各二级学 院须严肃对待,严格按条件和程序进行推荐,并指定专人负责 此项工作。
2、"专升本"工作关系到学生的切身利益,倍受学生、家长 和社会各方面的关注,有关部门和人员要坚持标准,秉公办事, 确保公平、公正、公开,不得以权谋私。学院纪检监察组对"专升本"的推 荐选拔工作实行全程监督,对徇私舞弊、违规操作者严肃查处。
六、考试科目及考试时间安排
(一)湖南涉外经济学院
湖南涉外经济学院各专业"专升本"考试科目如下:产品设计专业为大学英语(艺术类)、设计素描、产品设计速写;数字媒体艺术专业为大学英语(艺术类)、设计素描、分镜头设计; 视觉传达设计专业为大学英语(艺术类)、设计素描、现代构成基础;环境设计专业为大学英语(艺术类)、设计素描、现代构成基础;计算机科学与技术专业为大学英语(非艺术类)、高级语言程序设计(C 语言)、计算机基础;电子信息工程专业为大学英语(非艺术类)、数字电子技术、单片机原理与应用;电子商务专业为大学英语(非艺术类)、电子商务概论、计算机基础;国际经济与贸易专业为大学英语(非艺术类)、西方经济学、国际贸易理论与实务;会计学专业为大学英语(非艺术类)、会计学、财务管理;金融学专业为大学英语(非艺术类)、金融市场学、中央银行学;旅游管理专业为大学英语(非艺术类)、管理学原理、旅游学概论;商务英语专业为综合商务英语、商务英语翻译、商务英语函电;物流管理专业为大学英语(非艺术类)、物流运输组织与管理、仓储管理;学前教育专业为大学英语(非艺术类)、学前心理学和学前教育学、简笔画和手工制作;通信工程专业为大学英语(非艺术类)、数字电子技术、通信原理。
我校相关专业的同学需关注湖南涉外经济学院教务处的通知公告及考试管理下考试考务动态通知。
(二)吉首大学
吉首大学"专升本"考试各专业考试科目,请同学们关注吉首大学教务处的通知公告及教务动态。此外,报考吉首大学2020年"专升本" 考试的须为我校2020届三年制毕业生。
"专升本"选拔考试由本科院校统一组织实施。本科院校将根据报考学生情况,要求学生在学校设置的指定考点进行考试, 选拔考试时间和安排另行通知。
七、其他事项
1、本科院校学杂费按照物价部门核定的收费标准收取,于每学年开学报到时交清。
2、通过"专升本"选拔录取注册的学生与当年的专科毕业生一同发放专科毕业证书,并予以电子注册。"专升本"学生进入本科院校三年级学习后,严格执行本科院校的教学计划和学籍管理的有关规定,并不得再转学或转专业。完成本科学业后,按照《教育部关于加强高等学校学历证书规范管理的通知》(教学[2002]15号)精神, 其毕业证书内容填写"在本校XX专业专科起点本科学习",学习时间按进入本科阶段学习的实际时间填写;学士学位证书的发放按国务院学位委员会、教育部《关于调整学位证书版式及格式内容的通知》(学位字[2007]25 号)的规定办理。
根据《湖南省普通高等教育"专升本"工作实施办法的通知》(湘教发〔2018〕1号)精神及"接收院校"要求,为确保2020年我校"专升本"工作顺利进行,组织好"专升本"的推荐、选拔工作,现将有关事项通知如下。
一、成立组织机构
学校成立"专升本"工作领导小组,负责学校"专升本"工作的领导及决策"专升本"工作重大事项。领导小组下设"专升本"工作组和监督组,"专升本"工作组办公室设在教务处,主要负责学校"专升本"工作的组织、协调和资格审查,监督组由纪检监察部门人员组成,全程参与"专升本"工作的监督;各二级学院分别设立"专升本"工作小组,由院长、党总支书记、教学副院长、学工副院长、教务干事、学工干事和辅导员等组成,负责本学院专升本的报名组织和资格初审。
二、推荐和报名时间
2019年12月25日至2020年3月15日。
三、报名推荐及录取比例
学校选拔各专业平均成绩排名前20%的应届毕业生作为推荐对象,若前20%内有学生自动放弃"专升本"选拔资格的,可以依次递补,但推荐比例不得高于各专业应届毕业生总数的20%。
接收院校的录取比例可以达到但不会高于各专业实际参考人数的50%(缺考学生不计入录取基数)。
四、合作院校及对应专业
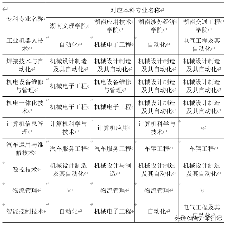
2020年,学校主要与湖南人文科技学院、湘南学院、湖南涉外经济学院、湖南交通工程学校和长沙医学院等5个本科院校合作,具体合作情况见下表:
五、报名推荐条件
推荐参加"专升本"选拔的专科应届毕业生,必须满足教育厅湘教发〔2018〕1号关于"专升本"的推荐条件,以及接收院校特定的接收条件。
(一)教育厅规定推荐条件
湘教发〔2018〕1号规定:推荐参加"专升本"选拔的专科应届毕业生,必须符合下列条件:
1、遵守宪法和法律、法规;
2、遵守学校章程和规章制度;
3、德、智、体、美、劳等方面全面发展;
4、各课程平均成绩排名进入本专业应届毕业生总数的前20%(以该课程初次考试或考核的成绩为准),若报名人数不足的,报名人数可放宽到本专业毕业生总数的20%(湘教发〔2018〕1号后有补充文件《关于认真做好2018年"专升本"生源择优推荐工作的通知》(湘教通[2018]114号)。
(二)"接收院校"特定条件
除了教育厅规定的推荐条件外,5个"接收院校"对接收专升本学生,提出了以下特定条件:
1、被推荐学生须在2020年6月30日前获得专科毕业证书;
2、因成绩不合格而降过级的应届毕业生不得推荐。
3、湘南学院要求:学生须在2019年3月底以前,获得《高等学校英语应用能力考试》(A级)证书或全国大学英语四级考试成绩达到426分及以上;
对五年制高职专科应届毕业生"专升本"的选拔,按照三年制专科同等条件、比例进行。
六、报名推荐流程
1、填写《报名表》。学生于2020年2月21日-2020年2月28日,到各二级学院报送相关"接收院校"的《湖南省普通高等学校学生2020年"专升本"报名表》(以下简称《报名表》)等报名材料;
2、资格审查和纸质报名
1)教务处学籍管理员张玲峰老师到学信网上核准2020届预计毕业生信息,汇总2020届预计毕业生名单后送教务处考试中心;
2)教务处考试中心汇总统计各专业学生各课程考试或考核成绩,按平均成绩进行排名,形成《专业学生成绩汇总表》并发给"专升本"工作组和各二级学院;审核学生成绩单并签字盖章;
3)各二级学院对照《专业学生成绩汇总表》和经教务处审核盖章后的学生成绩单(湘南学院考生需提供《高等学校英语应用能力考试》(A级)证书或全国大学英语四级考试成绩单原件及复印件),对《报名表》进行初审并在"在校表现"栏签署意见并盖章;以院为单位统一送教务处复审,复审合格后完成纸质报名。各二级学院需安排一名老师,专门负责报送学生报名资料和衔接后续工作。
3、公示"专升本"学生名单。教务处对审核通过的所有推荐对象公示七天,公示无异议后汇总推荐名单,报送到"接收学校"。
4、网上报名。资格审核通过的学生于2020年3月15-25日,登录"湖南省普通高等教育专升本信息管理平台"进行网上报名。
七、报名推荐要求
1、三张蓝底2寸免冠照片(一张贴报名表"照片"处,两张后面写上名字+专业,轻贴报名表右上方);
2、教务处考试中心审核盖章的在校期间成绩单原件;
3、本人签字的身份证双面复印件(报人文科技学院不用交);
4、报考湘南学院的学生,需提供《高等学校英语应用能力考试》(A级)证书或全国大学英语四级考试成绩单原件及复印件。
八、应征入伍退役学生"专升本"报名推荐
1、在校生服兵役退役后"专升本"。高职高专在校生应征入伍退役后,按期复学并完成专科学业,在部队服役期间荣立三等功及以上荣誉的,可免试随同本校本专业学生进入对应的本科学校对应专业学习,不计入推荐和录取比例。学生本人须提交原所在部队下发的嘉奖令(通令)、个人记功登记(报告)表等的复印件(加盖与原件相符的公章)及其他相关佐证材料,报"接收院校"和省教育厅审查。
2、毕业生服兵役退役后"专升本"。根据中国人民解放军总参谋部、总政治部和教育部、财政部有关做好普通高等学校应届毕业生征集工作的要求及教育部办公厅《关于做好普通高职(专科)毕业生服义务兵役和"下基层"服务期满后接受本科教育招生工作的通知》(教学厅【2009】6号)精神,结合我省实际,我省高职(高专)毕业生服义务兵役退役后自愿接受普通本科教育的,按以下要求办理:
1)报名
(1)报名条件:上一年度退役的湖南省属普通高等学校高职(高专)毕业生,服役期间没有受过处分;
(2)报名提交的材料:本人身份证、专科毕业证书、户口证明、士兵退役证复印件。报名时所有材料均须提供原件审查。
(3)报名时间:3月1日-20日(公休日除外)。
(4)报名地点:湖南省大中专学校学生信息咨询与就业指导中心。
2)考试:省教育厅将根据退役专科毕业生报名的专业分布情况,指定1-2所本科院校接受退役士兵参加考试,每个专科专业限指定1所学校。凡自愿报名参考的到指定学校参加对应专业的"专升本"选拔统一考试,考试时间、考试科目及成绩要求由"接收院校"确定。
3)录取:各专业按报名人数50%的比例确定录取人数,指定接收退役士兵的本科院校对参考的退役士兵按照从高分到低分的原则,单独划线录取(计划单列)。统一录取后不办理补录,有关学籍管理及其他事项与当年普通"专升本"的学生相同。
院教务处发﹝2019﹞ 02 号
为认真贯彻执行湖南省教育厅《关于印发<湖南省普通高等教育"专升本"工作实施办法>的通知》湘教发〔2018〕1号的精神,切实做好学院"专升本"工作,根据学院[2015]40号文件要求,特制定本实施方案:
一、"专升本"工作领导小组
组 长:蔡超强
副组长:张雪文
成 员:徐晓昂 唐超文 姚子凤 冯晖 蔡建交 谢颖
下设领导小组办公室,办公室主任由张雪文同志兼任。
二、选拔范围及比例
选拔范围为我院2020年三年制高职应届毕业生或(及)五年制大专应届毕业生(根据相关本科院校的选拔条件而定)。原则上各专业推荐参加"专升本"选拔考试的人数为各专业毕业学生人数的20%,相关接收院校选拔录取比例为各本科专业实际参考人数的50%。
三、推荐条件
各系部必须严格按条件、分专业在规定的选拔比例内推荐毕业生。推荐参加"专升本"选拔考试的学生需同时满足以下条件:
1、遵守宪法和法律、法规;
2、遵守学校章程和规章制度;
3、德、智、体、美等方面全面发展;
4、各课程平均成绩排名进入本专业应届毕业生总数的前20%(以该课程初次考试或考核的成绩为准)。
5、因成绩不合格而降过级的应届毕业生不得推荐。
对于高职高专在校生应征入伍退役后按期复学并完成专科学业,在部队服役期间荣立三等功及以上荣誉的,可免试随同本校本专业学生进入相关接收院校对应专业学习,不计入推荐和录取比例。学生本人须提交原所在部队下发的嘉奖令(通令)、个人记功登记(报告)表等的复印件(加盖与原件相符的公章)及其他相关佐证材料,报相关接收院校和省教育厅审查。
四、选拔方式
1、推荐
(1)系部推荐及推荐时间
各系部根据本方案推荐条件及学生自愿原则推荐"专升本"学生,并报教务处备案。
推荐时间从2019年10月21日起开始,符合"专升本"推荐条件的学生凭系部推荐意见到教务处预备报名。
预备报名截止时间为2020年2月28日。报名时学生需要提供下列材料:
①信息填写完整的"专升本报名表"(见附件1)。
②一寸同片蓝底正面免冠近照三张(一张贴志愿表"照片"处)。
③在校期间成绩单(系部教务办盖章)。
(2)教务处审查
教务处根据推荐条件,主要审查推荐对象的英语等级考试时间、具体分数和合格证书;学业成绩;思想政治表现等。
(3)主管院长审批
主管院长审批后,教务处将通知符合条件的学生于2020年3月15-25日之间登录"湖南省普通高等教育专升本信息管理平台"报名。学生报名后,推荐名单由学院于当年4月1日前确认。
(4)公示
对已确认参加"专升本"的推荐名单,学院在院校园网上公示,公示期为7天。无异议后,学院汇总学生报名情况,向相关接收院校正式提出当年"专升本"学生推荐名单(见附件2),并送交"专升本"报名表。
2、选拔考试
(1)考试方案由相关接收院校确定,考试科目一般不少于3门,详情见相关接收院校方案。我院学生自行上网搜索相关接收院校的"专升本"考试大纲(学院不组织考前培训、不组织发放"专升本"教材)。
(2)考试时间与考试地点:具体考试时间与地点根据相关接收院校的安排另行通知。(省教育厅规定选拔考试时间为当年的5月25日前)
(3)准考证发放:4月下旬学院统一到相关接收院校领取准考证并发放。考生一律凭正式身份证和准考证参加考试。
五、确定录取名单
1、接收院校根据"专升本"考试成绩,结合学校推荐意见和学生平时的综合表现情况,确定拟录取名单;拟录取名单经合作的双方学校分别张榜公布7天(同时在校园网公示),无异议后,予以正式录取。
2、相关接收院校于6月中旬对公示无异议后确认的选拔录取名单上报省教育厅审核备案,省教育厅在6月30日前将通过审查的注册备案名单反馈接收院校。(同时通过湖南省普通高等教育专升本信息管理平台反馈,接收院校和学生均可查询注册审核结果)。
3、"专升本"学生名单注册审查确认后,由相关接收院校向正式注册确认的学生发出"专升本"入学通知书。学生接到通知书后,即可办理学籍异动等手续,到相关接收院校报到学习。各接收院校一律不得向学生发预录通知。对违反此规定的学校,省教育厅将视情况严肃查处,并追究有关人员责任。
注册审查确认后的"专升本"学生不报到的,不再补注册其他学生。
六、其他事项
1、相关接收院校的学费收费标准,根据省物价局、省财政厅和省教育厅的有关规定执行,学杂费按照物价部门核定的收费标准收取,于每学年开学报到时交清,等同于该校在校生收费标准,不另行收费。
2、经审核通过"专升本"录取注册的学生与当年的专科毕业生一同发放专科毕业证书,并予以电子注册。"专升本"学生进入相关接收院校学习后,执行相关接收院校的学籍管理规定,并不得再转学或转专业。各接收院校在9月30日前完成"专升本"学生的学籍注册,逾期不得再办理入学和注册手续。
"专升本"学生入学后必须严格按照普通全日制本科院校学生管理规定进行管理,不得在以专科学历就业的同时采取业余的方式就读。学制为二年(本科学制为五年的,其学制为三年)。完成本科学业后,按照《教育部关于加强高等学校学历证书规范管理的通知》(教学[2002]15号)精神,其毕业证书内容须填写"在本校××专业专科起点本科学习",学习时间按进入本科阶段学习的实际时间填写;学士学位证书的发放按国务院学位委员会、教育部《关于调整学位证书版式及格式内容的通知》(学位[2007]25号)的规定办理。
3、教务处、各系部等相关单位负责实施发布"专升本"工作信息。
4、根据教育部、国家发改委有关规定,国防科技大学、中南大学、湖南大学、湖南师范大学和各独立学院不举办"专升本"教育外,我省范围内其他普通本科院校均可自愿选择举办"专升本"教育。2019年与我院签订有"专升本"合作协议的学校有吉首大学、湖南涉外经济学院、湖南文理学院、湖南交通工程学院。2020年对接学院的工作需2020年2月正式确定完成。
七、本方案由教务处负责解释。
附件:
1、湖南省普通高等学校学生2020年"专升本"报名表
2、湖南省普通高等学校2020年"专升本"学生推荐名单
3、2019年益阳职业技术学院与吉首大学本科专业对应情况一览表
4、2019年益阳职业技术学院与湖南涉外经济学院本科专业对应情况一览表
5、2019年益阳职业技术学院与湖南文理学院本科专业对应情况一览表
6、2019年益阳职业技术学院与湖南交通工程学院本科专业对应情况一览表
附件3:2019年对应学院专业(暂供参考)
益阳职业技术学院与吉首大学本科专业对应情况一览表
附件4:2019年对应学院专业(暂供参考)
益阳职业技术学院与湖南涉外经济学院本科专业对应情况一览表
附件5:2019年对应学院专业(暂供参考)
益阳职业技术学院与湖南文理学院本科专业对应情况一览表
附件6:2019年对应学院专业(暂供参考)
益阳职业技术学院与湖南交通工程学院本科专业对应情况一览表
说明:由于对接学院的工作需2020年2月正式确定完成,附件3、4、5、6暂为参考,且部分未显示的专业对接正在联系进行中。
为规范开展2020年"专升本"推荐选拔工作,根据省教育厅关于印发《湖南省普通高等教育"专升本"工作实施办法》(湘教发〔2018〕1号)《关于认真做好2018年"专升本"生源择优推荐工作的通知》(湘教发﹝2018﹞114号)文件精神,结合学校实际,特制定此方案。
一、招生人数、选拔范围及比例
(一)招生人数:2020年我校专升本招生总人数为50人。
(二)选拔范围:为我校普通专科以及与我校签订"专升本"合作协议学校的三年制或五年制高职专科相关专业的应届毕业生。"专升本"推荐参加选拔考试的比例为选拔范围内学生总数的20%。具体专业为合作协议中明确的专业,由考生所在学校公布。
(三)录取比例为"招生总数50人÷总参考人数×100%",但如果参考人数较少时,按有关规定最高不得超过50%。考生虽已报考但3个科目均缺考学生不计入参考人数。
二、推荐条件
推荐参加"专升本"选拔的专科应届毕业生必须符合下列条件:
(一) 遵守宪法和法律、法规;
(二) 遵守学校章程和规章制度;
(三) 德、智、体、美、劳等方面全面发展;
(四) 各课程平均成绩排名进入本专业应届毕业生总数的前 20%(以该课程初次考试或考核的成绩为准),若报名人数不足的,报名人数可放宽到本专业毕业生总数的20%;
(五)被推荐的专科学生必须在2020年6月30日前获得专科毕业证书,不能按时毕业的"专升本"学生将取消其"专升本"资格;
(六)因成绩不合格而降过级的应届毕业生不得推荐;
(七)专科在读期间应征入伍、退役后按期复学并完成了专科学业的学生,在部队服役期间荣立三等功以上荣誉的,可免试随同本校("推荐院校")本专业学生进入我校学习,不占"专升本"考试和录取人数限额。学生本人须提交部队正式下发的嘉奖令或者通令等的复印件(加盖与原件相符的公章)、勋章及其他相关佐证材料,报我校和省教育厅审核。
三、工作程序
(一)建立合作关系。"推荐院校"应主动与我校取得联系,在协商一致的基础上签订"专升本"合作协议,并于2020年3月初报省教育厅高教处备案。
(二)组织学生报名。符合推荐条件的学生须登录"湖南省普通高等教育专升本信息管理平台"注册并完成网上报名。"推荐院校"根据合作协议和本通知宣传发动和组织学生报名,有关信息应及时向所有学生发布,不得推荐不符合选拔条件的学生参加"专升本"考试。报名工作必须在2020年3月25日前完成,过期不予补报。
(三)核查报名信息。"推荐院校"严格审核学生报名信息,按规定比例确认推荐名单;我校将认真审核"推荐院校"提供的推荐名单, 最终通过审核的参考人数达不到开考标准(2人及以上)的专业不组织考试。经确认汇总后,我校将于2020年4月10前完成公示,并将参加 "专升本"选拔考试的学生名单于2020年4月20日前报省教育厅高教处审核。
(四)组织选拔考试。我校组织的"专升本"的选拔考试定于2020年5月16日进行,我校将根据湘教发﹝2018﹞1号文件精神并参照普通高等学校招生全国统一考试的有关要求,制定详细的考试组织工作方案,确保考试的公平公正。"推荐院校"应认真组织审核通过的学生参加选拔考试。
(五)考试科目公布。考试总科目为3门,非英语专业的考试包含英语、一门专业课和一门专业基础课;英语专业的考试包含一门专业课和两门专业基础课。专业课和专业基础课由相关二级学院根据人才培养要求确定,我校统一于2020年3月15日前公布各专业考试科目与考试大纲。
(六)录取比例。我校严格依据选拔考试成绩择优录取学生,并且按"招生总数50人÷总参考人数×100%"确定录取比例,但如果参考人数较少时,按规定最高不得超过50%。各专业按同一录取比例进行录取(3科均缺考学生不计入录取基数)。
(七)确定录取名单。我校将根据录取比例按专业从高分到低分择优确定预录取名单,因学生自动放弃"专升本"或其他情况出现的缺额一律不办理补录。我校将于2020年6月15日前报省教育厅高教处审核。经省教育厅审核通过后向学生发放录取通知书。
四、其他注意事项
(一)严肃工作纪律。"推荐院校"和我校都必须坚持公开、公平、公正和择优的原则,全面实行"阳光选拔"。"推荐院校"和我校的纪检、监察部门应全程参与监督,所有的推荐和选拔办法、推荐参加考试的名单、拟录取名单及其考试成绩等全程公开公示,各环节的公示期不得少于7天。
(二)严格责任追究。严格遵照湘教发﹝2018﹞1号文件和本通知的有关要求和程序执行,因工作差错或延误处置引发遗留问题的,由责任方全权承担责任。对违规操作或有徇私舞弊行为的,严肃追究相关责任人的纪律或法律责任。
(三)严禁以任何名义违规向"专升本"学生收费。
(四)经审核通过"专升本"选拔注册的学生与当年的专科毕业生一同发放专科毕业证书并予以电子注册。"专升本"学生进入本科院校学习后执行本科院校的学籍管理规定,并不得再转学转专业。"专升本"学生完成本科学业后按照《教育部关于加强高等学校学历证书规范管理的通知》(教学〔2002〕15号)精神,其毕业证书内容须填写"在本校××专业专科起点本科学习"字样,学习时间按进入本科阶段学习的实际时间填写;学位证书的发放按《湖南人文科技学院学士学位授予实施办法》(校政发〔2019〕76号)的规定办理。
五、特别说明
考虑到今年面临的新型冠状病毒引发肺炎疫情的特殊情况,以上公布的日期为目前预计的日期,如省教育厅对"专升本"工作的时间有调整,我校将及时予以调整,并提前对调整的时间向合作院校和社会公布,并按新公布的时间开展各项工作。
各学院:
根据湖南省教育厅湘教发[2018]1号《湖南省普通高等教育"专升本"工作实施办法》文件的通知和湖南铁道职业技术学院"专升本"实施方案,现对学校2017级应届毕业生进行"专升本"预报名审核。学校2020年"专升本"报名的推荐人数和推荐学生名单将以2019年湖南省教育厅印发"专升本"相关文件为依据进行择优选拨推荐。因目前学校还未收到合作的本科院校(吉首大学、湖南工学院)签订2020年"专升本"合作协议通知,所以先进行预报名工作,如对应本科学校发生改变或合作本科院校与学校合作协议有变动,将另行通知。请各位学生关注学校教务网的通知
注:
1、附件一为2019年学校"专升本"相关资料仅供参考。
2、请自行到附件一下载打印所在专业对应的本科学校报名表。
预报名时间:2019年12月30日—2019年12月31日
报名资料:报名表一份、成绩单一份(双面打印)、免冠一寸照片两张。
关于推荐2020届普通专科毕业生参加专升本选拔考试的通知
学院各教学系:
根据湖南省教育厅《湖南省普通高等教育"专升本"工作实施办法》(湘教发〔2018〕1号)和《常德职业技术学院"专升本"选拔考试推荐办法》(常职院通〔2018〕2号)文件精神,现将2020年"专升本"推荐报名工作安排如下:
学院2020年继续组织从应届毕业生中推荐优秀学生参加"专升本"选拔考试工作,考生经考试录取后,在本科院校就读,修完本科教学计划规定的学业,达到毕业要求的,颁发全日制本科学历证书;达到学位授予要求的,同时授予学士学位。
一、推荐范围及比例
1.推荐范围:2020届三年制专科各专业应届毕业生、五年制高职应届毕业生(仅限会计专业)。
2.推荐比例:参加"专升本"选拔考试的人数为选拔范围内各专业学生数的20%。
3.拟招生人数:各本科院校"专升本"招生总计划由各校自定,本科院校组织选拔考试后的录取比例原则上控制在各专业参加考试总人数的50%以内。
4.拟推荐院校:吉首大学、湖南文理学院、湘南学院、长沙医学院、湖南交通工程学院。
5.拟推荐专业:护理、助产、园林技术;会计、现代农业技术、建筑工程技术、工程造价;临床医学、临床医学(美容方向)、医学检验技术、药学;中药学、药品生产技术、药品经营与管理;机电一体化技术、机械制造与自动化、计算机网络技术、汽车检测与维修技术、电子商务、健康管理。现场报名结束后,若某专业的报名人数不足2人时,该专业将不予推荐。
二、推荐条件
(一)普通应届毕业生
推荐参加"专升本"选拔考试需同时满足以下条件:
1.择优推荐,德智体全面发展,遵守宪法和法律、法规,遵守学院章程和规章制度的2020届应届毕业生。
2.各科成绩平均分(总分)进入本专业2020届毕业生的前20%(以该课程初次考试或考核的成绩为准),若前20%内有学生自动放弃选拔资格的依次递补。
3.拟推荐对象在2020年3月底前已无需补考科目。
4.报考临床医学、医学检验技术、药学、中药学、药品生产技术、药品经营与管理等专业的学生必须在进入专科阶段就读并取得有效学籍之后,至2020年3月底以前这一期间获得《高等学校英语应用能力考试》(A级)证书或英语四级考试成绩达到426分以上。
(二)应征入伍退役后复学完成了学业的2020届毕业生
1.应征入伍的在籍专科生在部队荣获三等功的,退役后办理了复学手续并完成了专科阶段学习、取得《高等学校英语应用能力考试》(A级)证书或英语四级考试成绩达到426分以上的应届毕业生,可免试进入本科阶段学习。
2.普通高职高专毕业生服义务兵役退役后要求接受普通本科教育的,2020年毕业的,按普通应届毕业生的相关条件执行;2019年已毕业且符合2019年专升本报考条件,但退役时已过了2019年专升本报名时间的,可按教育厅《关于印发〈普通高职高专毕业生服义务兵役退役后接受普通本科教育实施办法(试行)〉的通知》(湘教通〔2010〕479号)文件中的相关规定执行。
三、报名时间和地点
报名分现场报名(资格审查)和网上报名(录入信息)两个阶段。
1.现场报名时间:2019年12月20日—2019年12月30日。
2.现场报名地点:各专业拟推荐报考的考生在其所在教学系报名,对本人不能前往报名地点的,可出具委托书,委托他人代为报名。
3.现场报名材料:考生本人身份证复印件一份(身份证正反面复印在一张A4纸上)、英语等级证书复印件一份、报名表一张、近期免冠2寸及1寸蓝底彩照各2张(粘贴在报名表的背面),此外,报考吉首大学与湖南文理学院的考生还需提供学院教务处出具的在校成绩单原件(所有材料按报名表、身份证复印件、英语等级证复印件、成绩单原件的顺序装订在一起)。
4.请各系务必于12月31日前将报名考生的专升本考生报名信息简明表(EXCEL电子表)交学院招生处,其它的现场报名材料按电子表格登记的顺序清理后,暂留存于各系,待网报开始前再交学院招生处。现场报名工作结束后,将依各专业的报名情况与各本科院校签订正式的专升本协议,各系不得再继续接收考生报考。各系的现场报名材料上交后,若有考生放弃报名资格或考生递补报名,须统一在学院招生处进行相关资格的审核与手续办理。
5.网上报名时间及网址将另行通知。
四、考试组织
"专升本"考试由相应的本科院校组织命题,2020年各专业考试大纲待各招生院校公布后,再通过学院招生网和学院2020年专升本工作群发布,招生处组织考生到指定的地点参考,考生的交通、住宿等费用根据各考点的实际情况在网报前另行收取,考试时间安排在2020年5月,具体时间待本科院校确定后再通知。
五、工作要求
"专升本"工作是一项政策性强、关注度高、时间紧、要求严的重要工作,各教学系要充分认识此项工作的重要性和敏感性,切实加强管理,保证工作的有序进行。
1、各教学系要广泛宣传发动,将通知精神迅速告知2020届三年制和五年制高职专科毕业生。
2、"专升本"考试事关学生切身利益,各教学系应坚持公平、公正、公开、择优的选拔原则,按照时间要求,做好推荐报名工作。
3、严格把关,严禁推荐过程中各环节弄虚作假,一经查出,则取消有关学生的报考资格,并对相关责任人员进行追责。
4、学院纪检监察部门全程参与"专升本"学生推荐报名工作,并受理各类投诉与举报。
一、报名条件
1.2020届高职大专应届毕业生;
2.遵守宪法和法律、法规;
3.遵守学校章程和规章制度;
4.德、智、体、美等方面全面发展;
5.各科成绩名列前茅。(必须在2020年3月底以前获得《高等学校英语应用能力考试》(A级)证书或全国大学英语四级考试成绩达到425分及以上)
注意事项:①湖南省2020年"专升本"正式文件还未下发,本次报名只是预报名。②本次预报名三年制大专、五年制大专要分开报名。
二、推荐比例
各系推荐参加"专升本"考试的人数须严格按各专业毕业生人数控制在20%以内。
三、预报名办法
报考学生需填写"2020年"专升本"预报名登记表",以班级为单位统一到各系报名。各系汇总后于2020年12月25日前交教务处段辉军。
关于组织2017级学生专升本考试预报名工作的通知
各二级学院:
为了做好2017级学生专升本考试工作,确定录取指标及专业对接工作,应长沙学院要求,现在启动2017级学生专升本考试预报名工作。专升本报考条件不变,要求各科目课程成绩合格(不含公共选修课)且在专业排名前20%,如排名前20%学生放弃报名可以顺延。同时要求通过湖南省英语应用能力A级考试。2016级已经开设专业专升本对口本科专业不变,2017级新开设专业专升本对口本科专业待定。请各二级学院广泛宣传发动,务必通知到每一位学生,原则上没有预报名的同学在正式报名时不予接受。并将各专业拟报名专升本名单汇总并填写《湖南省普通高校2019年"专升本"学生推荐名单》,以二级学院为单位在本周三中午12点前交教务处。
2020年专升本工作即将启动。我院将从三年制普通高等专科应届毕业生中选拔优秀毕业生进入湖南工学院、长沙学院本科院校继续深造。对口学校"专升本"协议尚未签订,为保证同学们能充分做好考前准备,现学院启动"专升本"预报名工作。(注:此次报名为预报名,最终结果以合作协议签订为准)。报名流程安排如下:
1、报名时间安排:
第一阶段(初审):2019年12月9日—2019年12月12日。
在辅导员处咨询报名(报名条件请参考《湘教发〔2018〕1号关于印发《湖南省普通高等教育"专升本"工作实施办法》的通知》),并填写2020年普通高等教育学生"专升本"报名表、提供在校期间成绩单原件及1寸免冠照片两张,一张粘贴于报名表的"照片"处,一张夹在报名表左上角。
第二阶段(正式报名):2020年3月15日—2020年3月25日。
学校按照教育厅的相关政策审核完毕以后,请审核通过的学生在湖南省普通高等教育专升本信息管理平台报名。
2、材料提交:2019年12月20日前由学生本人或二级学院将报名纸质材料(报名表、成绩单原件)提交到南院阳光服务中心教务处窗口(星期一、四)或北3-213考试中心(星期二、三、五)。
注意:审核通过的考生仅提交了纸质报名材料,而未在规定时间内在湖南省普通高等教育专升本信息管理平台网站上报名的,视为未报名。
3、考试时间安排:推荐名单公示后另行通知(5月底前完成)
4、报名专业对应表
湖南工学院专升本专业对应表
长沙学院专升本专业对应表
为了与本科院校联系2020年"专升本"考试专业对接事宜,在我院内进行"专升本"预报名,根据湖南省教育厅现有相关政策规定,具体通知如下:
一、预报名对象:
17年注册的三年制大专学生(2020届毕业生),15年注册的五年制大专学生(2020届毕业生)。
二、预报名时交2寸彩照一张,填写报名表一份(打印档)。
三、预报名时间:2019年10月9日-11月22日下午四点。
四、2019年11月23日一12月30日,学院审核,根据综合排名情况,按专业学籍注册人数的20%的比例择优向省教育厅推荐,并于12月底在院内公示排名情况。
五、根据省厅文件精神,该项工作我院不收任何费用。
六、预报名地址:教务处。
七、预报名联系人:黄老师。
八、本次报名为预报名,如湖南省教育厅发布新的政策文件,将严格按最新文件执行。
为切实做好2020年"专升本"对口升学推选工作,确保公开、公平、公正,根据教育部《普通高等学校学生管理规定》(中华人民共和国教育部令第41号)和湖南省教育厅《关于印发<湖南省普通高等教育"专升本"工作实施办法>的通知》(湘教发[2018]1号)《关于认真做好2018年"专升本"生源择优推荐工作的通知》(湘教通[2018]114号)和2020年省教育厅相关通知精神,结合学校实际,特制定2020年"专升本"对口升学推选工作实施方案。
一、成立益阳医学高等专科学校2020年"专升本"工作领导小组
组长:刘柏炎
副组长:姚腊初
成员:傅学红 米福生 陈西玲 刘友良 刘毅 刘伏祥 王强 易淑明
二、接收院校
(一)口腔医学、中药学专业为湖南中医药大学;
(二)临床医学、药学、医学检验技术、康复治疗技术专业为湘南学院;
(三)护理、助产专业为吉首大学。
三、推荐对象
三年制应届专科毕业生,不含因成绩不合格而降过级者。
四、推荐比例
相关专业三年制应届专科毕业生数的20%。
五、推荐条件
(一)遵守宪法和法律、法规,遵守学校章程和规章制度,遵守学生行为规范,尊敬师长。未受过记过以上(含记过)纪律处分。
(二)德、智、体、美、劳全面发展。
(三)课程成绩要求
1、考查科目须全部合格(含补考合格)。
2、考试科目平均成绩排名进入本专业三年制应届专科毕业生总数的前20%,可依次递补。
3、考试科目补考合格以60分作为初始成绩核算。
4、考虑"1+1+1"人才培养情况,临床医学、康复治疗技术专业第二学年考试课程成绩以结束考试卷面成绩核算。
5、若成绩排名未次分数相同者,则以专业核心课程排名优先(临床医学专业:诊断学、内科学、外科学;康复治疗技术专业:作业治疗技术、中国传统康复技术、康复评定技术;口腔医学专业:口腔内科学、口腔颌面外科学、口腔修复学;药学专业:药剂学、药理学、药物分析:中药学专业:中药学、中药鉴定学、中药药剂学;药品质量与安全专业:药剂学、药物分析、药物化学;医学检验技术专业:临床检验基础、微生物学检验、生物化学检验;护理、助产专业:护理学基础、内科护理学、外科护理学)。
(四)英语A级要求
由接收院校确定(湘南学院需获得《高等学校英语应用能力考试》(A级)证书或全国大学英语四级考试成绩达到425分及以上,其余学校暂未定)。
(五)专业技能竞赛全国一、二、三等奖或省级一、二等奖获得者(若奖项设特等奖,则名次为全国特、一、二等奖或省级特、一等奖)可优先推荐报名。
六、推荐程序
(一)符合条件的学生以网络方式于3月12日之前向相应教学系部自愿报名。对于符合条件但放弃报名的学生,需本人书写《放弃报名承诺书》,签名后拍照发至教学系部留存。
(二)各教学系部需按照本办法推荐条件于3月15日前将拟推荐名单电子版(或系部盖章PDF版)发至教务处(联系人:李跃军),系部盖章纸质版可延后交教务处备案。
(三)教务处会同学生工作处进行网上资格初审后,报学校"专升本"工作领导小组审核。
(四)"专升本"推荐名单报学校审批。
(五)校园网公示,公示期不少于7天。
(六)公示无异议者登录平台进行网上报名。
七、选拔考试和拟录名单
(一)由接收院校组织选拔考试和确定拟录名单。
(二)选拔考试时间:如全省高校在3月份按期开学,则"专升本"考试时间按原规定进行,即5月25日前完成选拔考试;如5月份仍有符合"专升本"推荐条件的学生因疫情无法返校参加考试,接收院校对这部分同学启用B卷延后组织考试。如3月份全省高校无法如期开学,则今年"专升本"的选拔考试和录取等相关工作再视情况相应推迟,具体时间,以省教育厅的通知为准。
(三)考试科目不少于3门,专业课和专业基础课各考1门。录取比例控制在接收院校各本科接收专业实际参考人数的50%以内。由接收院校根据各本科专业实际参考学生的考试成绩在规定比例范围内从高分到低分择优确定录取名单,公示无异议后报省教育厅审查注册备案,名单审定后再由接收院校寄发录取通知书。
八、应征入伍退役学生"专升本"
(一)在校生服兵役退役后"专升本"
在校生应征入伍退役后按期复学并完成专科学业,在部队服役期间荣立三等功及以上荣誉的,可免试进入接收院校对应专业学习。学生本人须提交原所在部队下发的嘉奖令(通令)、个人记功登记(报告)表等的复印件(加盖与原件相符的公章)及其他相关佐证材料,报接收院校和省教育厅审查。
(二)应届毕业生服兵役退役后"专升本"
应届毕业生服义务兵役退役后自愿接受普通本科教育的按以下要求办理。
1.报名
(1)报名方式:受疫情影响,报名方式由现场报名改为网络报名。
(2)报名条件:上一年度退役的专科毕业生,服役期间没有受过处分;
(3)报名提交的材料:本人身份证、专科毕业证书、户口证明、士兵退役证复印件。报名时所有材料均须提供原件审查。
(4)报名时间:3月1日-4月1日(公休日除外)。
(5)接收报名单位:湖南省大中专学校学生信息咨询与就业指导中心(地点:长沙市雨花区新建西路37号)。
2.考试:省教育厅将根据退役专科毕业生报名的专业分布情况,指定1-2所本科院校接受退役士兵参加考试,每个专科专业限定1所院校。凡自愿报名参考的到指定院校参加对应专业的"专升本"选拔统一考试,考试时间、考试科目及成绩要求由接收院校确定。
3.录取:各专业按报名人数50%的比例确定录取人数,指定接收退役士兵的本科院校对参考的退役士兵按照从高分到低分的原则,单独划线录取(计划单列)。统一录取后不办理补录,有关学籍管理及其他事项与当年普通"专升本"的学生相同。
九、严肃工作纪律
"专升本"对口升学工作必须严格按照教育部、省教育厅有关要求和程序以及学校制定的推荐、选拔办法执行,坚持公开、公平、公正、择优原则,全面实行阳光选拔。学校纪检监察部门全程参与监督,推荐名单、录取名单(含考试成绩)等要全程公开、公示,各环节的公示期不得少于7天。具体步骤如果出现问题或异议必须及时妥善处置,因工作差错或延误处置引发遗留问题的,由相关责任人承担相应责任;对违规操作或徇私舞弊者,根据有关规定严肃追责。
十、本实施方案由教务处负责解释,自印发之日起施行,如省教育厅出台新文件,则依据新文件精神执行。
根据省教育厅《关于印发《湖南省普通高等教育"专升本"工作实施办法》(湘教发〔2018〕1 号)、《关于认真做好 2018 年"专升本"生源择优推荐工作》(湘教通〔2018〕114 号)以及《应对新冠肺炎疫情做好高校毕业生就业创业工作十条措施》文件精神,结合学校 2020届毕业生实际情况,特制订本实施方案。
一、指导思想
2 月 22 日,省人社厅、省教育厅、省财政厅、省卫健委联合发布《措施》,明确"将专升本录取比例扩大 1 倍以上"。结合目前,在省教育厅还未下达新实施办法之前,相关工作仍依照湘教发〔2018〕1 号、114 号文件要求执行。如有新政策发布,将及时做工作调整。
坚持实事求是,坚持公开、公平、公正和择优的原则,严格选拔标准和程序、规范操作,把符合条件的优秀应届毕业生推荐到本科院校深造学习。
二、组织领导
(一)成立"专升本"工作领导小组
组 长:邓秋香
副组长:杨 超、刘湘冬、范芬雄
成 员:陈正龙、胡军林、戴晓佳、梁宗厚、徐作栋、何金星付煜清、秦 明、邓 尚、吴 乐、周 龙、王明远
(二)成立领导小组下设办公室,设在教务部,范芬雄兼任办公室主任,负责"专升本"工作的组织实施。
三、政策解读
(一)选拔范围及比例
1. 推选比例(报名比例):择优推荐各专业 20%的应届毕业生。
2. 录取比例:控制在各本科接收专业实际参考人数的 50%以内。
(二)推荐选拔条件
1. 遵守宪法和法律、法规;
2. 遵守学校章程和规章制度;
3. 德、智、体、美等方面全面发展;
4. 报名人数如超过本专业毕业生总人数的 20%,则按成绩从高到低优先推荐进行专业成绩前 20%的学生。
(三)"推荐院校"不得将推荐进入同一个本科专业的专科专业分散到不同的"接收院校"。
四、合作院校及对应专业
(一)报考对象
2020 年应届毕业生,即 2015 级五年制大专和 2017 级大专学生。
表1 应届毕业生情况统计
(二)合作院校
经广泛调研,目前有 4 所本科院校可纳入"接收院校"范围。最终合作院校及专业清单,将在综合考虑学生报考意愿、录取率、院校实力等因素后确定。
录取率方面,湖南文理学院(公办)平均录取率不足 20%,我校去年录取率不足 10%,今年其录取率受报名人数影响会更低。其它院校录取率为 50%。
表2 合作院校及对应专业
五、工作安排
考虑受疫情影响,实际工作推进计划视情况相应推迟,具体以省教育厅相关文件为准,如有调整,及时发布。
表3 工作推进计划
六、工作要求
"专升本"是一项要求高、涉及面广、原则性强的工作,各部门务必要高度重视,安排专人具体负责此项工作,严肃对待,严格按条件和程序进行推荐。
"专升本"工作涉及到学生的切身利益,倍受学生、家长和社会各方面的关注,相关部门和人员要立足标准,秉公办事,主动接受监督,确保公平、公正、公开,不得以权谋私;对违规操作或徇私舞弊者,根据有关规定严肃追责。
附件 1:关于印发《应对新冠肺炎疫情做好高校毕业生就业创业工作十条措施》的通知
附件 2:湘教发〔2018〕1 号 关于印发《湖南省普通高等教育"专升本"工作实施办法》的通知
附件 3:湘教通〔2018〕114 号 关于认真做好 2018 年"专升本" 生源择优推荐工作的通知
附件 4:湖南省 2020 年普通高等教育学生"专升本"报名表
版权声明:我们致力于保护作者版权,注重分享,被刊用文章【湘南学院专升本考试科目(2020湖南专升本院校工作实施方案和报名通知汇总)】因无法核实真实出处,未能及时与作者取得联系,或有版权异议的,请联系管理员,我们会立即处理! 部分文章是来自自研大数据AI进行生成,内容摘自(百度百科,百度知道,头条百科,中国民法典,刑法,牛津词典,新华词典,汉语词典,国家院校,科普平台)等数据,内容仅供学习参考,不准确地方联系删除处理!;
工作时间:8:00-18:00
客服电话
电子邮件
beimuxi@protonmail.com
扫码二维码
获取最新动态
