南都讯5月6日,华南理工大学2020年强基计划招生简章公布。数学类、化学类、生物技术三专业分别计划招生30人,总招生计划90名。据悉,华工强基计划实施多阶段、动态性进出分流机制,实行“3+1+X”本硕博衔接培养。
招生专业及招生计划。
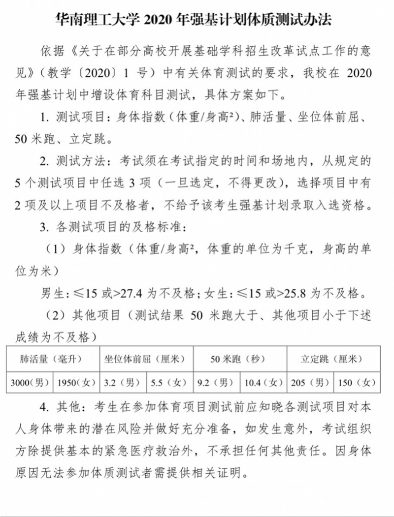
华南理工大学2020年强基计划体质测试办法(部分)。
两类考生可申请报名
总招生计划为90名
2020年1月,《教育部关于在部分高校开展基础学科招生改革试点工作的意见》印发,决定自2020年起,在部分高校开展基础学科招生改革试点。试点高校中广东有中山大学、华南理工大学在列。
为服务国家重大战略需求,加强基础学科拔尖创新人才选拔培养,经批准,华南理工大学2020年开展基础学科招生改革试点(“华南理工大学强基计划”),探索多维度考核评价模式,选拔一批有志向、有兴趣、有天赋、有担当、有情怀的青年学生进行专门培养,为国家重大战略领域输送后备人才。
在华工安排强基计划招生的省份,符合2020年全国普通高等学校招生全国统一考试报名条件,综合素质优秀或基础学科拔尖,具有强烈的专业兴趣、科研志向和吃苦耐劳精神的高中毕业生均可申请报名。
申请报名考生分为以下两类:
第一类:高考成绩优异的考生。考生高考文化成绩(不含任何政策加分)须达到所在省(自治区、直辖市,下同)第一批本科录取控制分数线(对于合并本科批次的省份,参照该省份确定的部分特殊类型相应最低录取控制分数线执行);
第二类:相关学科领域具有突出才能和表现的考生。该类考生须同时满足以下两项条件:
(一)考生高考文化成绩(不含任何政策加分)须达到所在省第一批本科录取控制分数线(对于合并本科批次的省份,参照该省份确定的部分特殊类型相应最低录取控制分数线执行);
(二)获得全国中学生五大学科奥林匹克竞赛全国决赛一等奖、二等奖。
南都记者了解到,数学类、化学类、生物技术三大招生专业下分别计划招生30人,总计招生计划为90名。招生简章对综合改革省份选考科目也进行了明确。
根据专业投放与区域分布的合理性,初步制定在河北、山西、内蒙古、辽宁、吉林、黑龙江、江苏、浙江、安徽、福建、江西、山东、河南、湖北、湖南、广东、广西、海南、重庆、四川、贵州、云南、陕西、新疆等省进行招生,各省招生专业及计划数详见报名系统。
被正式录取考生不再参加
本省后续高考志愿录取
5月10日10:00至30日23:59考生可登录华南理工大学强基计划报名平台:https://bm.chsi.com.cn/jcxkzs/sch/10561,按要求准确、完整地完成网上报名。报考华工强基计划的考生不能兼报其他高校且每位考生只能填报一个专业志愿。志愿具体填报方式、填报时间等以报名系统为准。
考生须参加统一高考。入围资格认定为,7月26日前,对于第一类考生,经审核后,在满足报名条件要求的考生中,先按专业分类,再依据高考文化成绩(不含任何政策加分),结合华工分省招生专业计划数的四倍确定各省入围华工考核考生名单(末位高考同分考生都予以公布入围)并公示入围标准。对于第二类考生,经审核后,如满足报名条件要求,将不受各省计划数限制,直接入围学校考核。
7月27日至8月4日期间将举行学校考核(含面试和体质测试)。华工将严格执行教育部关于特殊类型考试招生工作相关规定,严格遴选面试专家组成员,采取专家、考生“双随机”抽签的方式,测试全程录音录像,防止暗箱操作,严防权力寻租。学校考核成绩=面试成绩(百分制)。
对于第一类考生,面试主要考察考生对所报专业的兴趣、分析问题和解决问题的能力以及创新思维等。对于第二类考生,华工将单独组织相关学科专家进行专业面试,主要考察考生在相关学科领域的专业知识掌握程度、逻辑思维与创新能力等。
考生综合素质档案将提供给面试专家作为面试评分中重要参考依据之一,其中政治思想品德考核不合格者不予录取。
体质测试主要考察学生的基本身体素质,以高三学生《国家学生体质健康标准》(2014版)为标准。考生在五项中限选三项(一旦选定,不得更改),其中两项及以上项目不及格者不予录取。
强基计划综合成绩折算为,强基计划综合成绩=高考文化成绩(不含任何政策加分)×85%+学校考核成绩/100×750×15%,高考文化成绩满分非750分的省份按照750分折算。
对于第一类考生,按照志愿优先的原则,根据考生志愿、强基计划综合成绩及华工在生源省的强基计划招生专业和计划数依次确定录取名单及录取专业。当强基计划综合成绩相同时,各省按高考文化成绩、高考数学成绩、学校考核成绩排序原则排序。
对于第二类考生,经过面试,达到华工相关专业要求,综合成绩达到所在省第一类考生最低录取综合成绩的,予以录取,计划数不受各省计划数限制。
华工将于8月初公布录取名单并公示录取标准。被正式录取的考生不再参加本省后续高考志愿录取,一旦录取,不予退档;未被录取的考生可正常参加本省后续各批次高考志愿录取。
实行“3+1+X”本硕博衔接培养
据悉,华南理工大学强基计划以“百步梯创新学院”为实施载体,致力于创新基础学科拔尖人才的选拔和培养模式,加快构建资源优先投入的长效机制,培养工具理性与价值理性兼备、复合知识与核心能力(思想力、学习力、行动力)兼备、家国情怀与全球视野兼备,能够勇攀世界科学高峰、引领未来的基础学科拔尖创新人才。
学校对强基计划学生实施动态管理,在第三学期初、第五学期初对学生进行综合评价,排名后15%的学生需参与答辩。答辩成绩排在后50%的学生,原则上回本专业普通班就读。强基计划各专业在每次综合评价后遴选增补优秀学生,补充名额不得超过转出的学生总数。对于退出强基计划的学生,通过制定规范的课程免修、学分置换等办法,使其在普通班级继续完成学业。通过两次综合评价的强基计划学生在第四年100%获得推荐免试攻读研究生资格。
同时,强基计划采用“3+1+X”(“X”硕士生为2 或3 年,博士生为4 或5 年)培养模式,即学生前三年学习本科课程,夯实基础学科能力素养;第四年可提前进行研究生课程学习,完成本科毕业设计(论文);从第五年起取得研究生学籍,攻读硕士或博士学位。学生在硕博阶段既可在本学科深造,也可开展学科交叉培养。
此外,提供优越的激励和配套措施。强基计划先进班级及先进个人单独评选,“学校奖学金”获奖比例为本班学生人数的40%。强基计划学生实现成长过程的“三个一”,即在本科期间均有至少一次出国(境)学习经历,至少参加一项大学生创新创业训练计划项目,至少有一次独立作学术报告的经历。在强基计划班级推行本科荣誉学位项目,符合条件的优秀学生可申请“华南理工大学荣誉学士学位”。学校为强基计划学生配备专门的研讨室、自习室,保障学生自主学习。
强基计划录取考生入学后原则上不转专业,本科阶段转专业范围原则上限于本校强基计划招生专业之内。
选拔测试期间,考生的交通、食宿等费用自理。入围学校考核的家庭经济困难考生可向华工提出申请,华工可酌情提供保障性路费和住宿补贴。
招生简章强调,对于综合素质档案造假或在华工考核中舞弊的考生,将取消强基计划的报名、考试和录取资格,并将有关情况通报有关省级招生考试机构或教育行政部门,取消其当年高考报名、考试和录取资格,并视情节轻重给予3年内暂停参加各类国家教育考试的处理。已经入学的,按教育部和我校相关规定处理取消学籍,毕业后发现的取消毕业证、学位证。中学应当对所出具的材料认真核实,出现弄虚作假情形的,华工保留采取相关措施的权利。
北京大学、中国人民大学、清华大学、北京航空航天大学、北京理工大学、中国农业大学、北京师范大学、中央民族大学、南开大学、天津大学、大连理工大学、吉林大学、哈尔滨工业大学、复旦大学、同济大学、上海交通大学、华东师范大学、南京大学、东南大学、浙江大学、中国科学技术大学、厦门大学、山东大学、中国海洋大学、武汉大学、华中科技大学、中南大学、中山大学、华南理工大学、四川大学、重庆大学、电子科技大学、西安交通大学、西北工业大学、兰州大学、国防科技大学
中大强基计划报道链接:
中山大学“强基计划”来了,拟招生150人,5月9日起报名
采写:南都记者 贺蓓 通讯员 卢庆雷
版权声明:我们致力于保护作者版权,注重分享,被刊用文章【华南理工大学招生简章2017(华南理工2020年强基计划招生简章公布)】因无法核实真实出处,未能及时与作者取得联系,或有版权异议的,请联系管理员,我们会立即处理! 部分文章是来自自研大数据AI进行生成,内容摘自(百度百科,百度知道,头条百科,中国民法典,刑法,牛津词典,新华词典,汉语词典,国家院校,科普平台)等数据,内容仅供学习参考,不准确地方联系删除处理!;
工作时间:8:00-18:00
客服电话
电子邮件
beimuxi@protonmail.com
扫码二维码
获取最新动态
