盼望着,盼望着,贵大终于盼来了2020级小萌新们。
入校要准备什么?报道流程是什么?入校后有什么日程安排?在哪了解贵大相关资讯?有没有接站服务?日常生活服务如何?
别着急,溪溪送你一份《萌新指南》,请收好!
贵州大学2020级本科生入学进校流程
入校准备
1.省外学生提前下载微信小程序“贵州健康码”,并进行“健康申报”;省内学生已申报的无需重复申报。
2.提前按录取通知书要求使用微信激活微校虚拟卡,以便扫描软门禁二维码进入校园。
3.提前签订《2020级本科生入校承诺书》,并发送给所在学院留存。
01 贵州健康码
查验贵州健康码绿码
02 身份核验
扫描学校“软门禁”二维码。中高风险地区同学需同时出示7日以内的核酸检测阴性报告
03 体温检测
·(正常)行李消杀→进入校园
·(异常)进入待转临时隔离观察点→转送至定点医院发热门诊就诊
溪溪温馨提示
1.做好个人防护,保持1米间距,有序排队入校。
2.提前准备好健康码和相关证明材料,以便查验并快速通行。
3.根据疫情防控相关规定,学生家长、陪同人员及随行车辆不得进入校园。
4.家长及陪同人员请不要在门口逗留,随行车辆请即停即走。
贵州大学2020级本科生报到流程
抵达学校后,持录取通知书、身份证、准考证到所在学院迎新点报到验证,易班扫码报到注册。
办理住宿
新生在各学院完成验证后通过易班查询宿舍信息,凭录取通知书到各公寓楼值班室领取钥匙并入住寝室。
绿色通道
已申请国家生源地助学贷款的新生,通过易班填报生源地贷款信息,审批通过后,凭“我的申请”-“生源地贷款登记”界面,缓交学费、住宿费。各迎新点设有“绿色通道”现场服务点,学生可进行现场咨询。
缴费
没有通过银行卡交费的新生到西校区雅文楼一楼大厅、明正楼师生事务服务中心,东校区三号行政楼(银行对面)一楼大厅,南校区1号2号学生公寓设立的自助缴费机进行交费、打印收据(已通过银行卡交费的新生9月21日后可自行到自助缴费机打印收据);需现金交费的新生到西校区贤正楼二号楼二楼208财务收费大厅交费或到南校区2号公寓现金缴费点交费。
办理“校园一卡通”
新生凭身份证在西校区图书馆广场前和南校区食堂旁工商银行现场服务点领取、激活“校园一卡通”。
军训服装领取
凭军训服装票单领取
(票单在报到时发放)
领取地点
东校区:逸夫楼一楼
西校区:雅文楼一楼
南校区:运动场地下车库
领取时间:9月12日、9月13日9:00-18:00
材料上交
新生本人携带的户口迁移证、档案、党团组织关系等材料在入学后由本人交给所在学院。
贵州大学2020级本科生日程安排
时间:9月12日-13日
内容:报到注册
地点:东校区中山园
西校区崇文楼、雅文楼前
南校区篮球场
时间:9月14日-27日
内容:入学教育、军训
地点:各校区
时间:9月14、15日 19:00
内容:英语分级考试
地点:各校区教学楼
时间:9月15日
内容:开学典礼
地点:南校区体育场
(上午8点-10点)
西校区体育
(上午10点-12点)
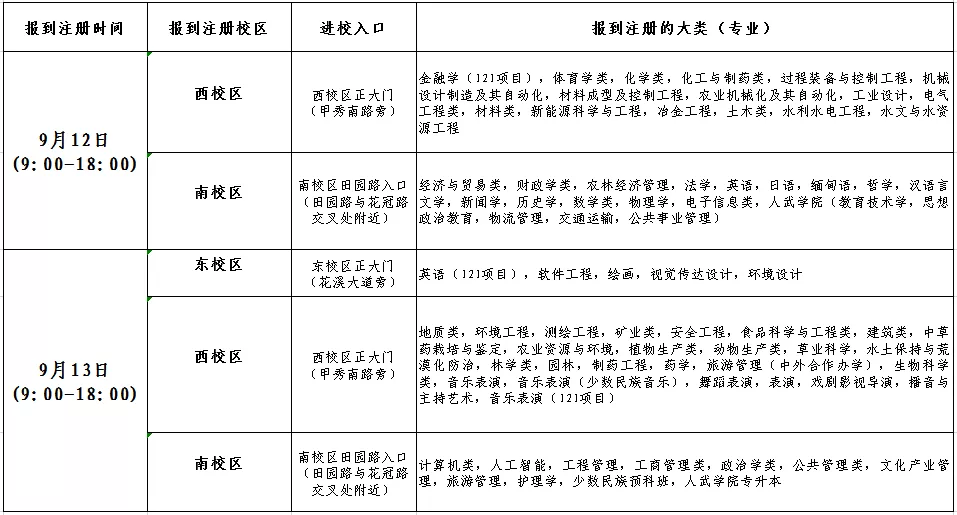
贵州大学2020级本科生报到注册安排表
学校主要网站
1.贵州大学门户网站
http://www.gzu.edu.cn/
2. 贵州大学党委学生工作部网站
http://sa.gzu.edu.cn/
3. 共青团贵州大学委员会网站
http://cyl.gzu.edu.cn/
4. 贵州大学就业信息网站
http://jobs.gzu.edu.cn/
5.贵州大学学生资助管理中心网站
http://sfaa.gzu.edu.cn/
6. 贵州大学心理咨询中心网站
http://phc.gzu.edu.cn/
7. 贵州大学学生工作管理信息系统
http://210.40.2.220/xgxt/
微信公众平台
贵州大学官方微信:gzuniversity贵州大学学生工作部(处)、武装部官方微信:gzdxxsc共青团贵州大学委员会官方微信:gzudx2013贵州大学心理咨询中心官方微信:gh_b8433db649b1
相关服务信息
迎新接站服务
迎新接站时间为9月12-13日。2020级本科生开学报到期间,学校提供免费接站服务。
具体接站时间:
1.贵阳火车站:9:00-18:00
2.贵阳高铁北站:9:00-18:00
3.贵阳高铁东站:9:00-18:00
4.金阳客车站:10:00-18:00
交通信息
温馨提示:
1.贵阳市内普通公交车票价2元;推荐使用“贵阳掌上公交”或“车来了”APP公交车查询软件,精确查询公交车到站情况。出租车起步价:白天(6:30—22:00)10元,夜间(22:00—次日6:30)12元。贵阳可以使用滴滴等打车软件。请各位同学注意个人防护和乘车安全。
2.校区区间车
报到期间,学校在东校区、西校区免费提供校园摆渡车往返于校门口及学生宿舍,帮助学生运送行李。
其余时间需搭乘校园摆渡车可至各校车车站点问询及搭乘:东校区-位于双馨园食堂门口;西校区-位于五食堂门口。
银行信息
1.贵州大学花溪东校区
(1)工商银行贵大支行:校园内双馨园食堂旁边,服务电话:0851-83621270
(2)建设银行贵大支行:校园内双馨园食堂旁边,服务电话:0851-83623144
(3)农业银行ATM机:校园内双馨园食堂旁边
(4)邮政ATM机:贵大东校区正门右行50米,中国邮政附近
2.贵州大学花溪西校区
(1)建设银行ATM机:西校区东2号公寓一楼
(2)交通银行ATM机:西校区东2号公寓一楼
(3)工商银行ATM机:西校区东区篮球场旁
(4)农业银行ATM机:西校区东2号公寓一楼、西8号公寓一楼
超市信息
1.贵州大学花溪东校区
贵州大学学生超市,英姿超市,中山园食堂超市,双馨园食堂超市。
2.贵州大学花溪西校区
西校区一期一号公寓楼一楼超市,西校区二期二食堂、四食堂、五食堂学生超市。
3.贵州大学花溪南校区
南校区食堂一楼学生超市。
校内服务电话
阳明学院学生科:
艾老师 0851-88202534
音乐学院学生科:
宋老师 0851-88233504
美术学院学生科:
付老师 0851-88567008
计算机科学与技术学院学生科:
陈老师 0851-83620057
医学院学生科:
谢老师 0851-88274015
外国语学院学生科:
陈老师 0851-88292249
经济学院学生科:
李老师 0851-88236004
旅游与文化产业学院学生科:
杨老师 0851-88250808
数学与统计学院学院学生科:
赵老师 0851-83623151
学生处:何老师 0851-83635956
保卫处:张老师 0851-88292133
校医院:王医生 0851-83620296
资助管理中心:
吴老师 0851-88292636
餐饮咨询:石老师 13985581444
住宿咨询:0851-88293859
后勤投诉:0851-88292259
校区示意图
来源:贵州大学官方微信
编辑:袁鑫宇
责任编辑:刘天宇
审校:田玲荔
版权声明:我们致力于保护作者版权,注重分享,被刊用文章【贵州大学在哪(@2020级小萌新)】因无法核实真实出处,未能及时与作者取得联系,或有版权异议的,请联系管理员,我们会立即处理! 部分文章是来自自研大数据AI进行生成,内容摘自(百度百科,百度知道,头条百科,中国民法典,刑法,牛津词典,新华词典,汉语词典,国家院校,科普平台)等数据,内容仅供学习参考,不准确地方联系删除处理!;
工作时间:8:00-18:00
客服电话
电子邮件
beimuxi@protonmail.com
扫码二维码
获取最新动态
